UNITED STATES
SECURITIES AND EXCHANGE COMMISSION
WASHINGTON, D.C. 20549
FORM
(Mark One) | |
REGISTRATION STATEMENT PURSUANT TO SECTION 12(b) OR 12(g) OF THE SECURITIES EXCHANGE ACT OF 1934 | |
OR | |
ANNUAL REPORT PURSUANT TO SECTION 13 OR 15(d) OF THE SECURITIES EXCHANGE ACT OF 1934 | |
For the fiscal year ended | |
OR | |
TRANSITION REPORT PURSUANT TO SECTION 13 OR 15(d) OF THE SECURITIES EXCHANGE ACT OF 1934 | |
OR | |
SHELL COMPANY REPORT PURSUANT TO SECTION 13 OR 15(d) OF THE SECURITIES EXCHANGE ACT OF 1934 | |
Date of event requiring this shell company report
For the transition period from to
Commission file number:
(Exact name of Registrant as specified in its charter)
N/A
(Translation of Registrant’s name into English)
(Jurisdiction of incorporation or organization)
Haidian District,
People’s Republic of
(Address of principal executive offices)
Telephone: +
Email:
Haidian District,
People’s Republic of
(Name, Telephone, Email and/or Facsimile number and Address of Company Contact Person)
Securities registered or to be registered pursuant to Section 12(b) of the Act:
None
Securities registered or to be registered pursuant to Section 12(g) of the Act:
(Title of Class)
Securities for which there is a reporting obligation pursuant to Section 15(d) of the Act:
None
(Title of Class)
Indicate the number of outstanding shares of each of the issuer’s classes of capital or common stock as of the close of the period covered by the annual report.
As of December 31, 2023, there were
Indicate by check mark if the registrant is a well-known seasoned issuer, as defined in Rule 405 of the Securities Act. ☒
If this report is an annual or transition report, indicate by check mark if the registrant is not required to file reports pursuant to Section 13 or 15(d) of the Securities Exchange Act of 1934. ☐ Yes ☒
Note – Checking the box above will not relieve any registrant required to file reports pursuant to Section 13 or 15(d) of the Securities Exchange Act of 1934 from their obligations under those Sections.
Indicate by check mark whether the registrant: (1) has filed all reports required to be filed by Section 13 or 15(d) of the Securities Exchange Act of 1934 during the preceding 12 months (or for such shorter period that the registrant was required to file such reports), and (2) has been subject to such filing requirements for the past 90 days. ☒
Indicate by check mark whether the registrant has submitted electronically every Interactive Data File required to be submitted pursuant to Rule 405 of Regulation S-T (§232.405 of this chapter) during the preceding 12 months (or for such shorter period that the registrant was required to submit such files). ☒
Indicate by check mark whether the registrant is a large accelerated filer, an accelerated filer, a non-accelerated filer, or an emerging growth company. See the definitions of “large accelerated filer,” “accelerated filer,” and “emerging growth company” in Rule 12b-2 of the Exchange Act.
Accelerated filer ☐ | Non-accelerated filer ☐ | Emerging growth company |
If an emerging growth company that prepares its financial statements in accordance with U.S. GAAP, indicate by check mark if the registrant has elected not to use the extended transition period for complying with any new or revised financial accounting standards† provided pursuant to Section 13(a) of the Exchange Act. ☐ Yes ☐ No
† The term “new or revised financial accounting standard” refers to any update issued by the Financial Accounting Standards Board to its Accounting Standards Codification after April 5, 2012.
Indicate by check mark whether the registrant has filed a report on and attestation to its management’s assessment of the effectiveness of its internal control over financial reporting under Section 404(b) of the Sarbanes-Oxley Act (15 U.S.C. 7262(b)) by the registered public accounting firm that prepared or issued its audit report.
If securities are registered pursuant to Section 12(b) of the Act, indicate by check mark whether the financial statements of the registrant included in the filing reflect the correction of an error to previously issued financial statements.
Indicate by check mark whether any of those error corrections are restatements that required a recovery analysis of incentive-based compensation received by any of the registrant’s executive officers during the relevant recovery period pursuant to §240.10D-1(b). ☐
Indicate by check mark which basis of accounting the registrant has used to prepare the financial statements included in this filing:
International Financial Reporting Standards as issued by the International Accounting Standards Board | Other ☐ |
If “Other” has been checked in response to the previous question, indicate by check mark which financial statement item the registrant has elected to follow. ☐ Item 17 ☐ Item 18
If this is an annual report, indicate by check mark whether the registrant is a shell company (as defined in Rule 12b-2 of the Exchange Act). ☐ Yes
(APPLICABLE ONLY TO ISSUERS INVOLVED IN BANKRUPTCY PROCEEDINGS DURING THE PAST FIVE YEARS)
Indicate by check mark whether the registrant has filed all documents and reports required to be filed by Sections 12, 13 or 15(d) of the Securities Exchange Act of 1934 subsequent to the distribution of securities under a plan confirmed by a court. ☐ Yes ☐ No
TABLE OF CONTENTS
| Page | |||
1 | ||||
6 | ||||
7 | ||||
7 | ||||
7 | ||||
7 | ||||
70 | ||||
112 | ||||
112 | ||||
128 | ||||
140 | ||||
141 | ||||
143 | ||||
144 | ||||
158 | ||||
160 | ||||
162 | ||||
162 | ||||
Material Modifications to the Rights of Security Holders and Use of Proceeds | 162 | |||
162 | ||||
163 | ||||
163 | ||||
163 | ||||
164 | ||||
Purchases of Equity Securities by the Issuer and Affiliated Purchasers | 164 | |||
164 | ||||
164 | ||||
164 | ||||
Disclosure Regarding Foreign Jurisdictions that Prevent Inspections | 164 | |||
164 | ||||
165 | ||||
166 | ||||
166 | ||||
166 | ||||
166 | ||||
168 | ||||
i
INTRODUCTION
Except where the context otherwise requires and for purposes of this annual report only:
| ● | “ADSs” refers to our American depositary shares, four of which represent one Class A ordinary share. |
| ● | “China” or the “PRC” refers to the People’s Republic of China. |
| ● | “Class A ordinary shares” refers to our Class A ordinary shares of par value US$0.00002 per share. |
| ● | “Class B ordinary shares” refers to our Class B ordinary shares of par value US$0.00002 per share. |
| ● | “Driver earnings” refers to the net portion of the transaction value that a driver retains. |
| ● | “Driver incentives” refers to payments that we make to drivers, which are separate from and in addition to the driver earnings. |
| ● | “GTV,” which stands for gross transaction value, refers to the total dollar value, including any applicable taxes, tolls and fees, of completed Transactions without any adjustment for consumer incentives or for earnings and incentives paid to drivers for mobility services, merchant or delivery partners for food delivery services, or service partners for other initiatives. |
| ● | “Platform Sales” refers to GTV less all of the earnings and incentives paid to drivers and partners, tolls, fees, taxes and others. |
| ● | “RMB” and “Renminbi” refers to the legal currency of China. |
| ● | “Shares” or “ordinary shares” refers to our Class A and Class B ordinary shares, par value US$0.00002 per share. |
| ● | “Transactions” refers to the number of completed rides for our China Mobility segment, completed rides or food deliveries for our International segment, and completed bike and e-bike sharing, energy and vehicle services, intra-city freight and financial services transactions for our Other Initiatives segment. Transactions are counted by the number of orders completed, so a carpooling ride with two paying consumers represents two transactions, even if both consumers start and end their ride at the same place, whereas two passengers on the same ride transaction order count as one transaction. |
| ● | “VIEs” refers to variable interest entities, and “the VIEs” or “the variable interest entities” refers to the variable interest entities whose financial results have been consolidated into our consolidated financial statements based solely on contractual arrangements in accordance with U.S. GAAP, including the principal variable interest entity, namely Beijing Xiaoju Science and Technology Co., Ltd. All of the VIEs are domestic PRC companies in which we do not have any equity ownership but whose financial results have been consolidated into our consolidated financial statements based solely on contractual arrangements in accordance with U.S. GAAP. |
| ● | “We,” “us,” “our company” and “our” refers to DiDi Global Inc., our Cayman Islands holding company and its subsidiaries, and, in the context of describing our operations and consolidated financial information, the VIEs and their subsidiaries. |
Our reporting currency is the Renminbi. This annual report also contains translations of certain foreign currency amounts into U.S. dollars for the convenience of the reader. Unless otherwise stated, all translations of Renminbi into U.S. dollars were made at RMB7.0999 to US$1.00, the exchange rate set forth in the H.10 statistical release of the Federal Reserve Board on December 29, 2023. We make no representation that the Renminbi or U.S. dollars amounts referred to in this annual report could have been or could be converted into U.S. dollars or Renminbi, as the case may be, at any particular rate or at all.
Due to rounding, numbers presented throughout this annual report may not add up precisely to the totals provided and percentages may not precisely reflect the absolute figures.
1
Summary of Risk Factors
Below is a summary of material risks we face, organized under headings. All the operational risks associated with being based in and having operations in mainland China as discussed in risk factors under “Item 3. Key Information—D. Risk Factors—Risks Relating to Our Business and Industry” also apply to operations in the Hong Kong Special Administrative Region. With respect to the legal risks associated with being based in and having operations in mainland China as discussed in risk factors under “Item 3. Key Information—D. Risk Factors—Risks Relating to Our Corporate Structure” and “Item 3. Key Information—D. Risk Factors—Risks Relating to Doing Business in China,” the laws, regulations and discretion of mainland China governmental authorities discussed in this annual report are expected to apply to mainland China entities and businesses, rather than entities or businesses in the Hong Kong Special Administrative Region, which operate under a different set of laws from mainland China.
Risks Relating to Our Business
| ● | If we are unable to attract or retain consumers, our platform will become less appealing to drivers and businesses, and our business and financial results may be materially and adversely impacted. |
| ● | If we are unable to attract or retain drivers, our platform will become less appealing to consumers, and our business and financial results may be materially and adversely impacted. |
| ● | We are subject to laws, regulations and regulatory policies that are being continuously amended and improved, and the interpretation and implementation of newly established policies may remain uncertain, which could have an adverse impact on our business and future prospects. |
| ● | If we or drivers or vehicles on our platform fail to obtain and maintain the licenses, permits or approvals required by the jurisdictions where we operate, our business, financial condition and results of operations may be materially and adversely impacted. |
| ● | New cybersecurity and data security measures and regulations could impose further compliance requirements on our business, cause us to incur new expenses for compliance, or expose us to new legal risks in the event we fail to comply with these regulatory requirements. |
| ● | If we fail to ensure the safety of consumers and drivers, our business, results of operations and financial condition could be materially and adversely affected. |
| ● | Maintaining and enhancing our brand and reputation is critical to our business prospects. We have been subject to negative publicity at various times, and failure to maintain our brand and reputation will cause our business to suffer. |
| ● | We have incurred significant losses from our operations since inception, and we may not achieve or maintain operating profit. |
| ● | Our relatively limited operating history and our evolving business make it difficult to evaluate our future prospects and the risks and challenges we may encounter. |
| ● | Adverse litigation judgments or settlements resulting from legal proceedings or investigations in which we may be involved could expose us to monetary damages or limit our ability to operate our business. |
2
Risks Relating to Our Corporate Structure
| ● | We are a Cayman Islands holding company with no equity ownership in the VIEs and we conduct our operations in China primarily through (i) our subsidiaries in China, (ii) the VIEs with which we have contractual arrangements, and (iii) the subsidiaries of the VIEs. Investors thus are not purchasing direct equity interests in our operating entities in China but instead are purchasing equity interests in a Cayman Islands holding company. If the PRC government finds that the agreements that establish the structure for operating our business do not comply with PRC laws and regulations, or if these regulations or their interpretations change in the future, we could be subject to severe penalties or be forced to relinquish our interests in those operations. Our holding company, our PRC subsidiaries, the VIEs and their subsidiaries, and investors of our company face uncertainty about potential future actions by the PRC government that could affect the enforceability of our contractual arrangements with the VIEs and, consequently, significantly affect the financial performance of the VIEs and our company as a whole. For a detailed description of the risks associated with our corporate structure, please refer to the risks disclosed under “Item 3. Key Information—D. Risk Factors—Risks Relating to Our Corporate Structure.” |
| ● | If the PRC government finds that the agreements that establish the structure for operating some of our operations in China do not comply with PRC regulations governing the relevant industries, or if these regulations or the interpretation of existing regulations change in the future, we could be subject to severe penalties or need to relinquish our interests in those operations. See “Item 3. Key Information—D. Risk Factors—Risks Relating to Our Corporate Structure—If the PRC government finds that the agreements that establish the structure for operating some of our operations in China do not comply with PRC regulations governing the relevant industries, or if these regulations or the interpretation of existing regulations change in the future, we could be subject to severe penalties or need to relinquish our interests in those operations” on page 41. |
| ● | The DiDi Partnership and its related arrangements will impact your ability to appoint executive directors and nominate certain executive officers of the company. See “Item 3. Key Information—D. Risk Factors—Risks Relating to Our Corporate Structure—The DiDi Partnership and its related arrangements will impact your ability to appoint executive directors and nominate certain executive officers of the company” on page 42. |
| ● | The interests of the DiDi Partnership may conflict with your interests on certain matters and you may be disadvantaged. See “Item 3. Key Information—D. Risk Factors—Risks Relating to Our Corporate Structure—The interests of the DiDi Partnership may conflict with your interests on certain matters and you may be disadvantaged” on page 42. |
| ● | The contractual arrangements with the VIEs and their shareholders may not be as effective as direct ownership in providing operational control. See “Item 3. Key Information—D. Risk Factors—Risks Relating to Our Corporate Structure—The contractual arrangements with the VIEs and their shareholders may not be as effective as direct ownership in providing operational control” on page 42. |
| ● | Any failure by the VIEs or their shareholders to perform their obligations under our contractual arrangements with them would have a material and adverse effect on our business. See “Item 3. Key Information—D. Risk Factors—Risks Relating to Our Corporate Structure—Any failure by the VIEs or their shareholders to perform their obligations under our contractual arrangements with them would have a material and adverse effect on our business” on page 43. |
| ● | The shareholders of the VIEs may have actual or potential conflicts of interest with us, which may adversely affect our business and financial condition. See “Item 3. Key Information—D. Risk Factors—Risks Relating to Our Corporate Structure—The shareholders of the VIEs may have actual or potential conflicts of interest with us, which may adversely affect our business and financial condition” on page 44. |
3
Risks Relating to Doing Business in China
| ● | Changes and developments in China’s economy, social conditions or government policies could have a material adverse effect on our business, financial conditions and results of operations. See “Item 3. Key Information—D. Risk Factors—Risks Relating to Doing Business in China—Changes and developments in China’s economy, social conditions or government policies could have a material adverse effect on our business, financial conditions and results of operations” on page 46. |
| ● | Claims and/or regulatory actions against us related to anti-monopoly and/or other aspects of our business may result in our being subject to fines, constraints on or modification of our business practice, damage to our reputation, and material adverse impact on our financial condition, results of operations and prospects. See “Item 3. Key Information—D. Risk Factors—Risks Relating to Doing Business in China—Claims and/or regulatory actions against us related to anti-monopoly and/or other aspects of our business may result in our being subject to fines, constraints on or modification of our business practice, damage to our reputation, and material adverse impact on our financial condition, results of operations and prospects” on page 46. |
| ● | Uncertainties associated with change in or development of PRC legal system could adversely affect us. The PRC governmental authorities may continue to promulgate new rules and regulations or amend existing rules and regulations that could affect our business operations. See “Item 3. Key Information—D. Risk Factors—Risks Relating to Doing Business in China—Uncertainties associated with change in or development of PRC legal system could adversely affect us” on page 48. |
| ● | The PCAOB had historically been unable to inspect our auditor in relation to their audit work performed for our financial statements and the inability of the PCAOB to conduct inspections of our auditor in the past has deprived our investors with the benefits of such inspections. See “Item 3. Key Information—D. Risk Factors—Risks Relating to Doing Business in China—The PCAOB had historically been unable to inspect our auditor in relation to their audit work performed for our financial statements and the inability of the PCAOB to conduct inspections of our auditor in the past has deprived our investors with the benefits of such inspections” on page 49. |
| ● | Our ADSs may be prohibited from trading in the United States under the HFCAA in the future if the PCAOB is unable to inspect or investigate completely auditors located in China. A prohibition on trading, or the threat of a prohibition on trading, may materially and adversely affect the value of your investment. See “Item 3. Key Information—D. Risk Factors—Risks Relating to Doing Business in China—Our ADSs may be prohibited from trading in the United States under the HFCAA in the future if the PCAOB is unable to inspect or investigate completely auditors located in China. A prohibition on trading, or the threat of a prohibition on trading, may materially and adversely affect the value of your investment” on page 49. |
| ● | The PRC government has jurisdiction over our business operations and may exercise discretion pursuant to PRC laws and regulations. The PRC government may intervene or influence our operations by taking regulatory actions if we fail to comply with applicable PRC laws, regulations or regulatory requirements, and our operations may be materially affected by such regulatory actions, and if such regulatory actions are taken to exert oversight over offerings conducted overseas and/or foreign investment in China-based issuers, our operations and the value of our securities may be materially affected. In the event that we fail to comply with any PRC legal and regulatory requirement in relation to overseas securities issuance or foreign investment, our ability to offer or continue to offer securities to investors could be significantly limited or completely hindered and the value of such securities could significantly decline or be worthless. See “Item 3. Key Information—D. Risk Factors—Risks Relating to Doing Business in China—We may be required to obtain approval or subject to filing or other requirements from the CSRC or other PRC governmental authorities for any future listing or other financing activities” on page 56 and “—The PRC government has jurisdiction over our business operations and may exercise discretion pursuant to PRC laws and regulations. If we fail to comply with applicable PRC laws, regulations or regulatory requirements, our operations and the value of our securities may be materially affected” on page 48. |
4
| ● | We may rely on dividends and other distributions on equity paid by our PRC subsidiaries to fund any cash and financing requirements we may have, and any limitation on the ability of our PRC subsidiaries to make payments to us could have a material and adverse effect on our ability to conduct our business. To the extent cash or assets in our business are held in the PRC or by a PRC entity, the funds or assets may not be available to fund operations or for other use outside of the PRC due to the imposition of restrictions and limitations by the PRC government. Although currently there are no equivalent or similar limitations in Hong Kong on cash transfers to or from our Hong Kong entities (including currency conversion), if certain limitations in the PRC were to become applicable to cash transfers to or from Hong Kong entities (including currency conversion) in the future, the funds in our Hong Kong entities, likewise, may not be available to meet our currency demand. See “Item 3. Key Information—D. Risk Factors—Risks Relating to Doing Business in China—We may rely on dividends and other distributions on equity paid by our PRC subsidiaries to fund any cash and financing requirements we may have, and any limitation on the ability of our PRC subsidiaries to make payments to us could have a material and adverse effect on our ability to conduct our business” on page 50. |
| ● | You may experience difficulties in effecting service of legal process, enforcing foreign judgments or bringing actions in China against us or our management named in this annual report based on foreign laws. All of our directors and senior executive officers reside within China for at least a significant portion of the time, and it will be more difficult to enforce liabilities and enforce judgments on those individuals. See “Item 3. Key Information—D. Risk Factors—Risks Relating to Doing Business in China—You may experience difficulties in effecting service of legal process, enforcing foreign judgments or bringing actions in China against us or our management named in this annual report based on foreign laws” on page 60. |
Risks Relating to Our ADSs
| ● | The delisting of our ADSs from NYSE may continue to have a material adverse effect on the trading and price of our ADSs, and we cannot assure you that our ADSs will be relisted on any other internationally recognized stock exchange, or that if they are ever relisted, they will remain listed. |
| ● | The trading price of our ADSs is likely to be volatile, which could result in substantial losses to investors. |
Please see “Item 3. Key Information—D. Risk Factors” and other information included elsewhere in this annual report for a discussion of these and other risks and uncertainties that we face.
5
FORWARD-LOOKING INFORMATION
This annual report contains forward-looking statements that involve risks and uncertainties. All statements other than statements of current or historical facts are forward-looking statements. These forward-looking statements are made under the “safe harbor” provisions of the U.S. Private Securities Litigation Reform Act of 1995. These statements involve known and unknown risks, uncertainties and other factors that may cause our actual results, performance or achievements to be materially different from those expressed or implied by the forward-looking statements.
You can identify these forward-looking statements by words or phrases such as “may,” “will,” “expect,” “anticipate,” “aim,” “estimate,” “intend,” “plan,” “believe,” “likely to” or other similar expressions. We have based these forward-looking statements largely on our current expectations and projections about future events and financial trends that we believe may affect our financial condition, results of operations, business strategy and financial needs. These forward-looking statements include, but are not limited to, statements about:
| ● | our goals and strategies; |
| ● | our future business development, financial condition and results of operations; |
| ● | expected changes in our revenues, expenses or expenditures; |
| ● | the expected growth of the shared mobility market in China and globally; |
| ● | our expectations regarding demand for and market acceptance of our services; |
| ● | our expectations regarding our relationship with drivers and consumers on our platform; |
| ● | competition in our industry; |
| ● | general economic and business conditions in China and elsewhere; |
| ● | government policies and regulations relating to our industry; and |
| ● | the outcome of any current and future legal or administrative proceedings. |
You should read this annual report and the documents that we refer to in this annual report with the understanding that our actual future results may be materially different from and worse than what we expect. Other sections of this annual report include additional factors which could adversely impact our business and financial performance. Moreover, we operate in an evolving environment. New risk factors and uncertainties emerge from time to time and it is not possible for our management to predict all risk factors and uncertainties, nor can we assess the impact of all factors on our business or the extent to which any factor, or combination of factors, may cause actual results to differ materially from those contained in any forward-looking statements. We qualify all of our forward-looking statements by these cautionary statements.
6
PART I
Item 1. | Identity of Directors, Senior Management and Advisers |
Not applicable.
Item 2. | Offer Statistics and Expected Timetable |
Not applicable.
Item 3. | Key Information |
Our Holding Company Structure and Contractual Arrangements with the VIEs
DiDi Global Inc. is not an operating company in China but a Cayman Islands holding company with no equity ownership in the VIEs. We conduct our operations in China through (i) our PRC subsidiaries, (ii) the VIEs, with which we have contractual arrangements, and (iii) the subsidiaries of the VIEs. This holding company structure involves unique risks to investors. See “Item 3. Key Information—D. Risk Factors—Risks Relating to our Corporate Structure” for more details. PRC laws and regulations impose restrictions on foreign ownership and investment in certain internet-based businesses. Accordingly, we operate these businesses in China through the VIEs and their subsidiaries, and rely on contractual arrangements between our PRC subsidiary, the VIEs and their respective shareholders to direct activities of the VIEs and their subsidiaries that most significantly impact their economic performance and receive economic benefits from them that could potentially be significant to them. Revenues contributed by the VIEs and their subsidiaries accounted for 95.8%, 92.9% and 92.5% of our total revenues for 2021, 2022 and 2023, respectively. As used in this annual report, “we,” “us,” “our company” and “our” refer to DiDi Global Inc., its subsidiaries, and, in the context of describing our operations and consolidated financial information, the VIEs in China and their subsidiaries, including but not limited to Beijing Xiaoju Science and Technology Co., Ltd., or Xiaoju Technology, a limited liability company incorporated under the laws of the PRC, which holds our subsidiaries operating our mobility services in China. Xiaoju Technology and its affiliates hold VATS Licenses in various subcategories, including the VATS Licenses for internet content provider (ICP) services, internet data center services, online data and transaction processing services, domestic multi-party communications services and domestic call center services, as well as online ride hailing operation permits for certain cities. See “—Permissions Required from the PRC Authorities for Our Securities Offerings and Operations” for more detail on the licenses they hold. Investors in our ADSs are not purchasing equity interests in the VIEs in China but instead are purchasing equity interests in a holding company incorporated in the Cayman Islands. All of the VIEs are domestic PRC companies in which we do not have any equity ownership but whose financial results have been consolidated into our consolidated financial statements based solely on contractual arrangements in accordance with U.S. GAAP.
A series of contractual agreements, including powers of attorney, exclusive option agreements, exclusive business cooperation agreements, equity pledge agreements and spousal consent letters, have been entered into by and between our PRC subsidiaries, the VIEs and their respective shareholders. As a result of the contractual arrangements, we (i) have the power to direct activities of the VIEs that most significantly impact their economic performance and (ii) have the right to receive economic benefits from the VIEs that could potentially be significant to them. Accordingly, certain of DiDi Global Inc.’s PRC subsidiaries, including Beijing DiDi Infinity Technology and Development Co., Ltd, or Beijing DiDi, are considered the primary beneficiaries of the VIEs and their subsidiaries for accounting purposes, and DiDi Global Inc. has consolidated the financial results of these companies in its consolidated financial statements under U.S. GAAP. Neither DiDi Global Inc. nor any subsidiaries or investors of DiDi Global Inc. have an equity ownership (including foreign direct investment) in the VIEs, or control of the VIEs, through any form of equity ownership, and the contractual arrangements are not equivalent to an equity ownership in the business of the VIEs. For more details of these contractual arrangements, see “Item 4. Information on the Company—C. Organizational Structure—Contractual Arrangements with the Variable Interest Entities.”
However, these contractual arrangements may not be as effective as direct ownership in providing us with control over the VIEs and we may incur substantial costs to enforce the terms of the arrangements. In addition, these agreements have not been tested in China courts. See “Item 3. Key Information—D. Risk Factors—Risks Relating to Our Corporate Structure—The contractual arrangements with the VIEs and their shareholders may not be as effective as direct ownership in providing operational control” and “Item 3. Key Information—D. Risk Factors—Risks Relating to Our Corporate Structure—The shareholders of the VIEs may have actual or potential conflicts of interest with us, which may adversely affect our business and financial condition.”
7
There are also substantial uncertainties regarding the interpretation and application of current and future PRC laws, regulations and rules regarding the rights of our Cayman Islands holding company with respect to its contractual arrangements with the VIEs and their shareholders. It is uncertain whether any new PRC laws or regulations relating to the contractual arrangements of the VIEs will be adopted or, if adopted, what they would provide. If we or the VIEs are found to be in violation of any existing or future PRC laws or regulations, or fail to obtain or maintain any of the required permits or approvals, the PRC regulatory authorities would have broad discretion to take action in dealing with such violations or failures. See “Item 3. Key Information—D. Risk Factors—Risks Relating to Our Corporate Structure—If the PRC government finds that the agreements that establish the structure for operating some of our operations in China do not comply with PRC regulations governing the relevant industries, or if these regulations or the interpretation of existing regulations change in the future, we could be subject to severe penalties or need to relinquish our interests in those operations.”
Our corporate structure is subject to risks associated with our contractual arrangements with the VIEs. If the PRC government deems that our contractual arrangements with the VIEs do not comply with PRC regulatory restrictions on foreign investment in the relevant industries, or if these regulations or the interpretation of existing regulations change or are interpreted differently in the future, we could be subject to severe penalties or need to relinquish our interests in those operations. This in turn would likely result in a material change in our operations and our securities may decline significantly in value or become worthless. Our holding company, our PRC subsidiaries, the VIEs and their subsidiaries, and investors of our company face uncertainty about potential future actions by the PRC government that could affect the enforceability of the contractual arrangements with the VIEs and, consequently, significantly affect the financial performance of the VIEs and our company as a whole. For a detailed description of the risks associated with our corporate structure, please refer to risks disclosed under “Item 3. Key Information—D. Risk Factors—Risks Relating to Our Corporate Structure.”
We face various risks and uncertainties related to doing business in China. Our business operations are primarily conducted through the VIEs and their subsidiaries in China, and we are subject to complex and evolving PRC laws and regulations. For example, we face risks associated with regulatory approvals, filings or other requirements on offshore offerings, anti-monopoly regulatory actions, and oversight on cybersecurity and data privacy, which may impact our ability to conduct certain businesses or accept foreign investments. These risks could result in a material adverse change in our operations and the value of our securities, and in the event that we fail to comply with any PRC legal and regulatory requirement in relation to overseas securities issuance or foreign investment, our ability to continue to offer securities to investors could be significantly limited or completely hindered and the value of such securities could significantly decline or become worthless. For a detailed description of risks relating to doing business in China, please refer to risks disclosed under “Item 3. Key Information—D. Risk Factors—Risks Relating to Doing Business in China.”
8
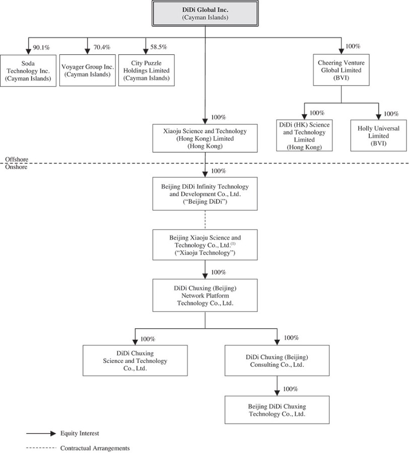
The following diagram illustrates our corporate structure as of the date of this annual report, including our principal subsidiaries, the principal variable interest entity, and other entities:

(1) | Mr. Will Wei Cheng, Mr. Gang Wang, Mr. Bob Bo Zhang, Mr. Rui Wu and Mr. Ting Chen each hold 49.19%, 48.23%, 1.55%, 0.72% and 0.31% of the equity interests in Xiaoju Technology, respectively. Mr. Cheng is our founder, the chairman of our board of directors and our chief executive officer, Mr. Gang Wang is a shareholder of our company, Mr. Bob Bo Zhang is our chief technology officer, Mr. Rui Wu is our vice president of risk control and compliance, and Mr. Ting Chen is the general manager of a subsidiary of our company. |
Permissions Required from the PRC Authorities for Our Securities Offerings and Operations
Our operations in China are governed by PRC laws and regulations. As of the date of this annual report, after consulting our PRC legal counsel, Fangda Partners, we believe our PRC subsidiaries and the VIEs and their subsidiaries have obtained all requisite licenses and permits from the PRC government authorities that are material for our business operations in China. These include online ride hailing operation permits we have obtained for certain cities and various kinds of value-added telecommunications services licenses, also known as VATS Licenses, which include VATS Licenses for internet content provider (ICP) services, internet data center services, online data and transaction processing services, domestic multi-party communications services and domestic call center services. As of the date of this annual report, our PRC subsidiaries, the VIEs and their subsidiaries have not been denied such licenses and permits and have not received any requirement from Chinese authorities to obtain permissions and approvals from the China Securities Regulatory Commission, or the CSRC, for our daily business operations in China.
9
Given the uncertainties of interpretation and implementation of laws and regulations and the enforcement practice of government authorities, we may be required to obtain additional licenses, permits, filings or approvals for the functions and services of our platform in the future. If we, our PRC subsidiaries or the VIEs or their subsidiaries do not receive or maintain any necessary permissions or approvals from PRC authorities to operate their business or offer securities, or inadvertently conclude that such permissions or approvals are not required, or if applicable laws, regulations, or interpretations change in the future and we, our PRC subsidiaries or the VIEs or their subsidiaries are therefore required to obtain such permissions or approvals in the future, we cannot assure you that the necessary permissions or approvals will be obtained or renewed in a timely manner. Any such circumstance could subject us to penalties, including fines, suspension of business and revocation of the required licenses. For more detailed information, see “Item 3. Key Information—D. Risk Factors—Risks Relating to Our Business and Industry—If we or drivers or vehicles on our platform fail to obtain and maintain the licenses, permits or approvals required by the jurisdictions where we operate, our business, financial condition and results of operations may be materially and adversely impacted,” “Item 3. Key Information—D. Risk Factors—Risks Relating to Our Business and Industry—Our business is subject to extensive government regulation and oversight relating to the provision of payment and financial services” and “Item 3. Key Information—D. Risk Factors—Risks Relating to Doing Business in China—Uncertainties associated with change in or development of PRC legal system could adversely affect us.”
Furthermore, the PRC authorities have promulgated new or proposed laws and regulations to further regulate securities offerings that are conducted overseas and/or foreign investment in China-based issuers. For more detailed information, see “Item 4. Information on the Company—B. Business Overview—Regulation—PRC Regulations—Regulations on Mergers and Acquisitions and Overseas Listings” and “Item 4. Information on the Company—B. Business Overview—Regulation—PRC Regulations—Regulations Relating to Cybersecurity and Information Security.” According to these new laws and regulations and the draft laws and regulations if enacted in their current forms, in connection with our future offshore offering activities, we may be required to fulfill filing and reporting procedures with the CSRC, and may be required to go through cybersecurity review by the PRC authorities. However, there are uncertainties with respect to whether we will be able to fully comply with requirements to obtain any permissions and approvals from, or complete any reporting or filing procedures with, PRC authorities that may be in effect in the future. For more detailed information, see “Item 3. Key Information—D. Risk Factors—Risks Relating to Our Business and Industry—New cybersecurity and data security measures and regulations could impose further compliance requirements on our business, cause us to incur new expenses for compliance, or expose us to new legal risks in the event we fail to comply with these regulatory requirements.” and “Item 3. Key Information—D. Risk Factors—Risks Relating to Doing Business in China—We may be required to obtain approval or subject to filing or other requirements from the CSRC or other PRC governmental authorities for any future listing or other financing activities.”
Past Cybersecurity Review and Rectification
On July 2, 2021, the Cybersecurity Review Office posted an announcement stating that we were subject to a cybersecurity review and that it required us to suspend new user registration in China during the review. On July 4 and July 9, 2021, the CAC posted announcements, which together stated that 26 of the apps that we operate in China violated PRC laws and regulations in collecting personal information. Pursuant to the PRC Cybersecurity Law, app stores were notified to take down these apps in China. On January 16, 2023, with the approval of the Cybersecurity Review Office, we resumed the registration of new users on DiDi Chuxing.
We fully cooperated with the PRC government authorities on the cybersecurity review and rectification measures. We conducted a series of rectification measures under the supervision of the PRC regulatory authorities, including: (i) further improving internal management mechanisms and procedures for cybersecurity, data security and personal data and privacy protection, (ii) clearly disclosing the rules on personal information collection to users, including the purposes, means and scopes of collection and use of personal information, and (iii) conducting self-examination and self-rectification to review the authorization, collection and scope of user data, to conduct necessary cleanups in accordance with laws and regulations in a compliant manner, and to ensure that users’ personal information and data are processed in a legal and compliant manner. In addition, we have formulated an internal management mechanism for data security and storage, algorithm transparency and users’ right of free choice, so as to enhance employees’ attention to and awareness of these matters. Meanwhile, we have organized and conducted education and training programs for employees regarding such matters as information network security, data security and storage, and user personal information protection, and strengthened employees’ awareness of legal compliance with respect to information network security and application.
However, there are uncertainties with respect to whether we will become subject to any new cybersecurity review in the future and if we are unable to complete the new review and any necessary rectification measures, the growth and usage of our platform in China may decline, which could materially and adversely affect our business, financial condition, results of operations and prospects.
10
Cash and Asset Flows through Our Organization
DiDi Global Inc. is a holding company with no operations of its own. We conduct our operations in China primarily through our subsidiaries and the VIEs and their subsidiaries in China. As a result, although other means are available for us to obtain financing at the holding company level, DiDi Global Inc.’s ability to pay dividends to its shareholders and to service any debt it may incur may depend upon dividends paid by our PRC subsidiaries and on license and service fees paid by the VIEs in China. If any of our subsidiaries incurs debt on its own behalf in the future, the instruments governing such debt may restrict its ability to pay dividends to DiDi Global Inc. In addition, our PRC subsidiaries are permitted to pay dividends to DiDi Global Inc. only out of their retained earnings, if any, as determined in accordance with PRC accounting standards and regulations. Further, our PRC subsidiaries and the VIEs are required to make appropriations to certain statutory reserve funds or may make appropriations to certain discretionary funds, which are not distributable as cash dividends except in the event of a solvent liquidation of the companies. For more details, see “Item 5. Operating and Financial Review and Prospects—B. Liquidity and Capital Resources—Holding Company Structure.”
Under PRC laws and regulations, our PRC subsidiaries and the VIEs are subject to certain restrictions with respect to paying dividends or otherwise transferring any of their net assets to us. Cash transfers from our PRC subsidiaries to entities outside of China are subject to PRC government control of currency conversion. Shortages in the availability of foreign currency may temporarily delay the ability of our PRC subsidiaries and the VIEs to remit sufficient foreign currency to pay dividends or make other payments to us, or otherwise satisfy their foreign currency denominated obligations. Remittance of dividends by a wholly foreign-owned enterprise out of China is also subject to examination by the banks designated by the State Administration of Foreign Exchange, or SAFE. There is no assurance the PRC government will not impose restrictions or limitations on us, our subsidiaries and the VIEs with respect to the transfer of cash or assets out of the PRC. To the extent cash or assets in our business are held in the PRC or by a PRC entity, the funds or assets may not be available to fund operations or for other use outside of the PRC due to regulatory restrictions. As of the date of this annual report, there is no equivalent or similar restriction or limitation in Hong Kong on cash transfers to or from our Hong Kong entities. However, if limitations were to become applicable to cash transfers to or from Hong Kong entities in the future, the funds in our Hong Kong entities may not be available to fund operations or for other use outside of Hong Kong. For risks relating to the fund flows of our operations in China, see “Introduction—Summary of Risk Factors” and “Item 3. Key Information—D. Risk Factors—Risks Relating to Doing Business in China—We may rely on dividends and other distributions on equity paid by our PRC subsidiaries to fund any cash and financing requirements we may have, and any limitation on the ability of our PRC subsidiaries to make payments to us could have a material and adverse effect on our ability to conduct our business.”
Under PRC law, DiDi Global Inc. may provide funding to its PRC subsidiaries only through capital contributions or loans, and to the VIEs only through loans, subject to satisfaction of government registration and approval requirements. We have comprehensive cash management policies in place with respect to transfers of funds through our organization. Our management regularly monitors the liquidity position and funding requirements of our subsidiaries and the VIEs. When funding is required by our subsidiaries or the VIEs, a thorough assessment is performed on the purpose, amount and form of the funding, either through capital contributions or loans. All necessary internal approvals must be obtained prior to any transfer of funds through our organization. All such transfers are reviewed and approved by the authorities where required, including SAFE. Our cash management policies also govern the management of any funds that are not in the process of being transferred. Such funds are retained by DiDi Global Inc. or its subsidiaries outside of China mainly in the form of cash and cash equivalents and highly liquid short-term investments. For the years ended December 31, 2021, 2022 and 2023, DiDi Global Inc. had provided loans of RMB65.8 billion, RMB6.6 billion and RMB38.3 billion (US$5.4 billion), respectively, to its subsidiaries, and collected loans of RMB41.2 billion, RMB14.7 billion and RMB35.9 billion (US$5.1 billion), respectively, from its subsidiaries. For the years ended December 31, 2021, 2022 and 2023, DiDi Global Inc. provided capital contributions of RMB4.5 billion, RMB91 million and nil, respectively, to its subsidiaries. For more information relating to fund flows through our organization, see cash flow information disclosed in “Item 3. Key Information—Financial Information Related to the VIEs.” and “Item 8. Financial Information—A. Consolidated Statements and Other Financial Information.”
DiDi Global Inc.’s source of funds to pay dividends partly comes from dividends paid by its PRC subsidiaries, which in part depends on payments received from the VIEs under the contractual arrangements with the VIEs. We have never declared or paid any dividend on our ordinary shares and we do not currently intend to pay dividends to shareholders or holders of ADSs. We currently intend to retain most, if not all, of our available funds and any future earnings to fund the development and growth of our business. The undistributed earnings that are subject to dividend tax are expected to be indefinitely reinvested for the foreseeable future. See “Item 8. Financial Information—A. Consolidated Statements and Other Financial Information—Dividend Policy.” For PRC and United States federal income tax considerations of an investment in our ADSs, see “Item 10. Additional Information—E. Taxation.”
11
Under the current laws of the Cayman Islands, DiDi Global Inc. is not subject to tax on income or capital gains. Upon payments of dividends to our shareholders, no Cayman Islands withholding tax will be imposed. For purposes of illustration, the following discussion reflects the hypothetical taxes that might be required to be paid within mainland China, assuming that: (i) we have taxable earnings, and (ii) we determine to pay a dividend in the future:
| Tax calculation (1) |
| |
Hypothetical pre-tax earnings(2) |
| 100 | % |
Tax on earnings at statutory rate of 25%(3) |
| (25) | % |
Net earnings available for distribution |
| 75 | % |
Withholding tax at standard rate of 10%(4) |
| (7.5) | % |
Net distribution to Parent/Shareholders |
| 67.5 | % |
Notes:
| (1) | For purposes of this example, the tax calculation has been simplified. The hypothetical book pre-tax earnings amount is assumed to equal taxable income in China. |
| (2) | Under the terms of the VIE agreements, our PRC subsidiaries may charge the VIEs for services provided to VIEs. These service fees shall be recognized as expenses of the VIEs, with a corresponding amount as service income by our PRC subsidiaries and eliminate in consolidation. For income tax purposes, our PRC subsidiaries and the VIEs file income tax returns on a separate company basis. The service fees paid are recognized as a tax deduction by the VIEs and as income by our PRC subsidiaries and are tax neutral. |
| (3) | One of our subsidiaries is entitled to a favorable statutory tax rate of 15%, which will expire in 2025, because of its qualification as a High and New Technology Enterprise. However, such rate subject to qualification is temporary in nature, and may not be available in a future period when distributions are paid. For purposes of this hypothetical example, the table above reflects a maximum tax scenario under which the full statutory rate would be effective. |
| (4) | The PRC Enterprise Income Tax Law imposes a withholding income tax of 10% on dividends distributed by a foreign invested enterprise to its immediate holding company outside of China. A lower withholding income tax rate of 5% is applied if the foreign invested enterprise’s immediate holding company is registered in Hong Kong or other jurisdictions that have a tax treaty arrangement with China, subject to a qualification review at the time of the distribution. For purposes of this hypothetical example, the table above assumes a maximum tax scenario under which the full withholding tax would be applied. |
The table above has been prepared under the assumption that all profits of the VIEs will be distributed as fees to our PRC subsidiaries under tax neutral contractual arrangements. If, in the future, the accumulated earnings of the VIEs exceed the service fees paid to our PRC subsidiaries (or if the current and contemplated fee structure between the intercompany entities is determined to be non-substantive and disallowed by Chinese tax authorities), the VIEs could make a non-deductible transfer to our PRC subsidiaries for the amounts of the stranded cash in the VIEs. This would result in such transfer being non-deductible expenses for the VIEs but still taxable income for the PRC subsidiaries. Such a transfer and the related tax burdens would reduce our after-tax income to approximately 50.6% of the pre-tax income. Our management believes that there is only a remote possibility that this scenario would happen.
12
Financial Information Related to the VIEs
The following tables present the condensed consolidating schedule of financial information of DiDi Global Inc., its wholly owned subsidiaries that are considered the primary beneficiaries of the VIEs, its other subsidiaries, and the VIEs and their subsidiaries as of the dates presented.
Selected Condensed Consolidated Statements of Operations and Comprehensive Income Information
| For the Year Ended December 31, 2023 | |||||||||||
DiDi | Primary | VIEs and | ||||||||||
Global | Other | Beneficiaries | VIEs’ | Eliminating | Consolidated | |||||||
| Inc. |
| Subsidiaries |
| of VIEs |
| Subsidiaries |
| adjustments |
| totals | |
(RMB in millions) | ||||||||||||
Inter-company revenues (1) | — |
| 984 |
| 23,006 |
| 3,922 |
| (27,912) |
| — | |
Third-party revenues | — |
| 13,869 |
| 507 |
| 178,004 |
| — |
| 192,380 | |
Total revenues | — |
| 14,853 |
| 23,513 |
| 181,926 |
| (27,912) |
| 192,380 | |
Inter-company costs and expenses (1) | — |
| (6,287) |
| (4,262) |
| (17,363) |
| 27,912 |
| — | |
Third-party costs and expenses | (80) |
| (14,926) |
| (19,089) |
| (164,026) |
| — |
| (198,121) | |
Total costs and expenses | (80) |
| (21,213) |
| (23,351) |
| (181,389) |
| 27,912 |
| (198,121) | |
Income (loss) from operations | (80) |
| (6,360) |
| 162 |
| 537 |
| — |
| (5,741) | |
Income from non-operations | 2,066 |
| 2,905 |
| 801 |
| 594 |
| — |
| 6,366 | |
Share of income (loss) of subsidiaries and VIEs (2) | (1,492) |
| 1,932 |
| 1,067 |
| — |
| (1,507) |
| — | |
Income (loss) before income tax expenses | 494 |
| (1,523) |
| 2,030 |
| 1,131 |
| (1,507) |
| 625 | |
Income tax benefits (expenses) | — |
| 72 |
| (98) |
| (64) |
| — |
| (90) | |
Net income (loss) | 494 |
| (1,451) |
| 1,932 |
| 1,067 |
| (1,507) |
| 535 | |
Less: Net income attributable to non-controlling interest shareholders | — |
| 41 |
| — |
| — |
| — |
| 41 | |
Net income (loss) attributable to DiDi Global Inc. | 494 |
| (1,492) |
| 1,932 |
| 1,067 |
| (1,507) |
| 494 | |
| For the Year Ended December 31, 2022 | |||||||||||
DiDi | Primary | VIEs and | ||||||||||
| Global | Other | Beneficiaries | VIEs’ | Eliminating | Consolidated | ||||||
Inc. |
| Subsidiaries |
| of VIEs |
| Subsidiaries |
| adjustments |
| totals | ||
(RMB in millions) | ||||||||||||
Inter-company revenues (1) | — |
| 1,022 |
| 16,696 |
| 1,495 |
| (19,213) |
| — | |
Third-party revenues | — |
| 9,149 |
| 900 |
| 130,743 |
| — |
| 140,792 | |
Total revenues | — |
| 10,171 |
| 17,596 |
| 132,238 |
| (19,213) |
| 140,792 | |
Inter-company costs and expenses (1) | — |
| (684) |
| (2,152) |
| (16,377) |
| 19,213 |
| — | |
Third-party costs and expenses | (8,276) |
| (15,397) |
| (18,172) |
| (116,771) |
| — |
| (158,616) | |
Total costs and expenses | (8,276) |
| (16,081) |
| (20,324) |
| (133,148) |
| 19,213 |
| (158,616) | |
Loss from operations | (8,276) |
| (5,910) |
| (2,728) |
| (910) |
| — |
| (17,824) | |
Income (loss) from non-operations | 374 |
| (7,145) |
| 118 |
| 698 |
| — |
| (5,955) | |
Share of loss of subsidiaries and VIEs (2) | (15,882) |
| (2,952) |
| (297) |
| — |
| 19,131 |
| — | |
Loss before income tax expenses | (23,784) |
| (16,007) |
| (2,907) |
| (212) |
| 19,131 |
| (23,779) | |
Income tax benefits (expenses) | — |
| 126 |
| (45) |
| (85) |
| — |
| (4) | |
Net loss | (23,784) |
| (15,881) |
| (2,952) |
| (297) |
| 19,131 |
| (23,783) | |
Less: Net income attributable to non-controlling interest shareholders | — |
| 1 |
| — |
| — |
| — |
| 1 | |
Net loss attributable to DiDi Global Inc. | (23,784) |
| (15,882) |
| (2,952) |
| (297) |
| 19,131 |
| (23,784) | |
| For the Year Ended December 31, 2021 | |||||||||||
DiDi | Primary | VIEs and | ||||||||||
Global | Other | Beneficiaries | VIEs’ | Eliminating | Consolidated | |||||||
| Inc. |
| Subsidiaries |
| of VIEs |
| Subsidiaries |
| adjustments |
| totals | |
(RMB in millions) | ||||||||||||
Inter-company revenues (1) | — |
| 887 |
| 15,452 |
| 1,708 |
| (18,047) |
| — | |
Third-party revenues | — |
| 6,593 |
| 631 |
| 166,603 |
| — |
| 173,827 | |
Total revenues | — |
| 7,480 |
| 16,083 |
| 168,311 |
| (18,047) |
| 173,827 | |
Inter-company costs and expenses (1) | — | (600) | (2,126) | (15,321) | 18,047 | — | ||||||
Third-party costs and expenses | (95) | (45,866) | (18,021) | (158,287) | — | (222,269) | ||||||
Total costs and expenses | (95) |
| (46,466) |
| (20,147) |
| (173,608) |
| 18,047 |
| (222,269) | |
Loss from operations | (95) | (38,986) | (4,064) | (5,297) | — | (48,442) | ||||||
Income (loss) from non-operations | 406 |
| (824) |
| 51 |
| (359) |
| — |
| (726) | |
Share of loss of subsidiaries and VIEs (2) | (49,654) |
| (9,979) |
| (5,958) |
| — |
| 65,591 |
| — | |
Loss before income tax expenses | (49,343) |
| (49,789) |
| (9,971) |
| (5,656) |
| 65,591 |
| (49,168) | |
Income tax benefits (expenses) | — |
| 144 |
| (8) |
| (302) |
| — |
| (166) | |
Net loss | (49,343) |
| (49,645) |
| (9,979) |
| (5,958) |
| 65,591 |
| (49,334) | |
Less: Net income attributable to non-controlling interest shareholders | — |
| 9 |
| — |
| — |
| — |
| 9 | |
Net loss attributable to DiDi Global Inc. | (49,343) |
| (49,654) |
| (9,979) |
| (5,958) |
| 65,591 |
| (49,343) | |
13
Selected Condensed Consolidated Balance Sheet Information
| As of December 31, 2023 | |||||||||||
DiDi | Primary | VIEs and | ||||||||||
Global | Other | Beneficiaries | VIEs’ | Eliminating | Consolidated | |||||||
| Inc. |
| Subsidiaries |
| of VIEs |
| Subsidiaries |
| adjustments |
| totals | |
(RMB in millions) | ||||||||||||
ASSETS |
|
|
|
|
|
| ||||||
Cash and cash equivalents | 131 | 10,828 | 1,717 | 14,632 | — | 27,308 | ||||||
Restricted cash | — |
| 21 |
| 1 |
| 1,138 |
| — |
| 1,160 | |
Short-term treasury investments | — |
| 16,852 |
| — |
| 2,390 |
| — |
| 19,242 | |
Accounts and notes receivable, net | — |
| 1,125 |
| 135 |
| 2,028 |
| — |
| 3,288 | |
Amounts due from group companies (2) | 98,983 |
| 38,493 |
| 14,032 |
| 25,637 |
| (177,145) |
| — | |
Long-term treasury investments | — | 7,646 | — | 247 | — | 7,893 | ||||||
Investment securities and other investments | 3,220 |
| 6,468 |
| 709 |
| 689 |
| — |
| 11,086 | |
Equity method investments, net | — |
| 1,317 |
| — |
| 3,279 |
| — |
| 4,596 | |
Property and equipment, net | — |
| 2,588 |
| 1,458 |
| 284 |
| — |
| 4,330 | |
Intangible assets, net | — | 19 | 207 | 450 | — | 676 | ||||||
Goodwill | — |
| 46,378 |
| — |
| — |
| — |
| 46,378 | |
Other assets | 438 | 11,521 | 1,869 | 4,041 | — | 17,869 | ||||||
Total assets | 102,772 | 143,256 | 20,128 | 54,815 | (177,145) | 143,826 | ||||||
LIABILITIES, MEZZANINE EQUITY AND SHAREHOLDERS’ EQUITY (DEFICIT) | ||||||||||||
Short-term borrowings | — |
| 1,277 |
| 3,754 |
| 2,651 |
| — |
| 7,682 | |
Accounts and notes payable | — |
| 60 |
| 35 |
| 4,469 |
| — |
| 4,564 | |
Amounts due to group companies (2) | 4,382 |
| 161,151 |
| 24,969 |
| 61,320 |
| (251,822) |
| — | |
Operating lease liabilities | — |
| 432 |
| 431 |
| 106 |
| — |
| 969 | |
Long-term borrowings | — |
| 149 |
| 64 |
| 831 |
| — |
| 1,044 | |
Other liabilities | 596 |
| 5,578 |
| 3,884 |
| 6,464 |
| — |
| 16,522 | |
Total liabilities | 4,978 | 168,647 | 33,137 | 75,841 | (251,822) | 30,781 | ||||||
Mezzanine equity | — |
| 26,059 |
| — |
| — |
| (10,983) |
| 15,076 | |
Total DiDi Global Inc. shareholders’ equity (deficit) | 97,794 |
| (51,625) |
| (13,009) |
| (21,026) |
| 85,660 |
| 97,794 | |
Non-controlling interests | — |
| 175 |
| — |
| — |
| — |
| 175 | |
Total shareholders’ equity (deficit) | 97,794 |
| (51,450) |
| (13,009) |
| (21,026) |
| 85,660 |
| 97,969 | |
Total liabilities, mezzanine equity and shareholders’ equity (deficit) | 102,772 |
| 143,256 |
| 20,128 |
| 54,815 |
| (177,145) |
| 143,826 | |
14
| As of December 31, 2022 | |||||||||||
DiDi | Primary | VIEs and | ||||||||||
Global | Other | Beneficiaries | VIEs’ | Eliminating | Consolidated | |||||||
| Inc. |
| Subsidiaries |
| of VIEs |
| Subsidiaries |
| adjustments |
| totals | |
(RMB in millions) | ||||||||||||
ASSETS |
|
|
|
|
|
| ||||||
Cash and cash equivalents | 325 | 13,868 | 1,103 | 5,559 | — | 20,855 | ||||||
Restricted cash | — |
| 72 |
| 10 |
| 739 |
| — |
| 821 | |
Short-term treasury investments | — |
| 12,477 |
| 1,578 |
| 2,911 |
| — |
| 16,966 | |
Accounts and notes receivable, net | — |
| 736 |
| 163 |
| 1,353 |
| — |
| 2,252 | |
Amounts due from group companies (2) | 99,291 |
| 35,704 |
| 8,656 |
| 29,306 |
| (172,957) |
| — | |
Long-term treasury investments | — |
| 9,178 |
| — |
| 1,022 |
| — |
| 10,200 | |
Investment securities and other investments | 202 |
| 6,904 |
| — |
| 1,285 |
| — |
| 8,391 | |
Equity method investments, net | — |
| 1,020 |
| — |
| 3,134 |
| — |
| 4,154 | |
Property and equipment, net | — |
| 3,629 |
| 1,815 |
| 274 |
| — |
| 5,718 | |
Intangible assets, net | — |
| 982 |
| 280 |
| 462 |
| — |
| 1,724 | |
Goodwill | — | 46,378 | — | — | — | 46,378 | ||||||
Other assets | 31 | 7,855 | 2,519 | 3,349 | — | 13,754 | ||||||
Total assets | 99,849 |
| 138,803 |
| 16,124 |
| 49,394 |
| (172,957) |
| 131,213 | |
LIABILITIES, MEZZANINE EQUITY AND SHAREHOLDERS’ EQUITY (DEFICIT) |
|
|
|
|
|
| ||||||
Short-term borrowings | — |
| 2,022 |
| 2,718 |
| 200 |
| — |
| 4,940 | |
Accounts and notes payable | — |
| 166 |
| 31 |
| 2,673 |
| — |
| 2,870 | |
Amounts due to group companies (2) | 4,139 |
| 161,720 |
| 22,534 |
| 63,722 |
| (252,115) |
| — | |
Operating lease liabilities | — |
| 326 |
| 658 |
| 274 |
| — |
| 1,258 | |
Long-term borrowings | — |
| 150 |
| — |
| — |
| — |
| 150 | |
Other liabilities | 435 |
| 4,029 |
| 3,373 |
| 4,734 |
| — |
| 12,571 | |
Total liabilities |
| 4,574 |
| 168,413 |
| 29,314 |
| 71,603 |
| (252,115) |
| 21,789 |
Mezzanine equity |
| — |
| 24,885 |
| — |
| — |
| (10,805) |
| 14,080 |
Total DiDi Global Inc. shareholders’ equity (deficit) |
| 95,275 |
| (54,564) |
| (13,190) |
| (22,209) |
| 89,963 |
| 95,275 |
Non-controlling interests |
| — |
| 69 |
| — |
| — |
| — |
| 69 |
Total shareholders’ equity (deficit) |
| 95,275 |
| (54,495) |
| (13,190) |
| (22,209) |
| 89,963 |
| 95,344 |
Total liabilities, mezzanine equity and shareholders’ equity (deficit) |
| 99,849 |
| 138,803 |
| 16,124 |
| 49,394 |
| (172,957) |
| 131,213 |
Selected Condensed Consolidated Cash Flow Information
| For the Year Ended December 31, 2023 | |||||||||||
DiDi | Primary | VIEs and | ||||||||||
Global | Other | Beneficiaries | VIEs’ | Eliminating | Consolidated | |||||||
| Inc. |
| Subsidiaries |
| of VIEs |
| Subsidiaries |
| adjustments |
| totals | |
(RMB in millions) | ||||||||||||
Net cash provided by (used in) inter-company transactions (3) | — | (6,270) | 6,591 | (321) | — | — | ||||||
Net cash provided by (used in) operating activities with external parties | (93) | 5,166 | (14,911) | 17,476 | — | 7,638 | ||||||
Net cash provided by (used in) operating activities | (93) |
| (1,104) |
| (8,320) |
| 17,155 |
| — |
| 7,638 | |
Capital contribution to subsidiaries | — | (910) | — | — | 910 | — | ||||||
Loan to group companies | (38,341) | (7,673) | (1,680) | — | 47,694 | — | ||||||
Loan repayments from group companies | 35,870 | 13,195 | 5,999 | — | (55,064) | — | ||||||
Other investing activities with group companies | — | 95 | (95) | — | — | — | ||||||
Net cash provided by (used in) investing activities with external parties | 2,240 | (8,586) | 1,091 | 775 | — | (4,480) | ||||||
Net cash provided by (used in) investing activities | (231) | (3,879) | 5,315 | 775 | (6,460) | (4,480) | ||||||
Capital injection from shareholders | — | — | 910 | — | (910) | — | ||||||
Loan from group companies | — | 38,341 | 1,903 | 7,450 | (47,694) | — | ||||||
Loan repayments to group companies | — | (35,870) | — | (19,194) | 55,064 | — | ||||||
Other financing activities with group companies | — | 180 | (180) | — | — | — | ||||||
Net cash provided by (used in) financing activities with external parties | 93 | (851) | 1,010 | 3,286 | — | 3,538 | ||||||
Net cash provided by (used in) financing activities | 93 | 1,800 | 3,643 | (8,458) | 6,460 | 3,538 | ||||||
15
| For the Year Ended December 31, 2022 | |||||||||||
DiDi | Primary | VIEs and | ||||||||||
Global | Other | Beneficiaries | VIEs’ | Eliminating | Consolidated | |||||||
| Inc. |
| Subsidiaries |
| of VIEs |
| Subsidiaries |
| adjustments |
| totals | |
(RMB in millions) | ||||||||||||
Net cash provided by (used in) inter-company transactions (3) | (8,026) | (871) | 16,467 | (7,570) | — | — | ||||||
Net cash provided by (used in) operating activities with external parties | (190) | 1,642 | (23,204) | 12,198 | — | (9,554) | ||||||
Net cash provided by (used in) operating activities | (8,216) |
| 771 |
| (6,737) |
| 4,628 |
| — |
| (9,554) | |
Capital contribution to subsidiaries | (91) | (386) | — | — | 477 | — | ||||||
Loan to group companies | (6,568) | (7,848) | — | — | 14,416 | — | ||||||
Loan repayments from group companies | 14,704 | 17,812 | — | — | (32,516) | — | ||||||
Net cash provided by (used in) investing activities with external parties | — | (10,751) | 161 | (438) | — | (11,028) | ||||||
Net cash provided by (used in) investing activities | 8,045 | (1,173) | 161 | (438) | (17,623) | (11,028) | ||||||
Capital injection from shareholders | — | 91 | 386 | — | (477) | — | ||||||
Loan from group companies | — | 6,568 | 5,898 | 1,950 | (14,416) | — | ||||||
Loan repayments to group companies | — | (14,704) | — | (17,812) | 32,516 | — | ||||||
Net cash provided by (used in) financing activities with external parties | 25 | (1,774) | (1,159) | (637) | — | (3,545) | ||||||
Net cash provided by (used in) financing activities | 25 | (9,819) | 5,125 | (16,499) | 17,623 | (3,545) | ||||||
| For the Year Ended December 31, 2021 | |||||||||||
| DiDi | Primary | VIEs and | |||||||||
Global | Other | Beneficiaries | VIEs’ | Eliminating | Consolidated | |||||||
| Inc. |
| Subsidiaries |
| of VIEs |
| Subsidiaries |
| adjustments |
| totals | |
(RMB in millions) | ||||||||||||
Net cash provided by (used in) inter-company transactions (3) | — | 92 | 1,120 | (1,212) | — | — | ||||||
Net cash provided by (used in) operating activities with external parties | (56) | (885) | (15,316) | 2,843 | — | (13,414) | ||||||
Net cash provided by (used in) operating activities | (56) |
| (793) |
| (14,196) |
| 1,631 |
| — |
| (13,414) | |
Capital contribution to subsidiaries | (4,536) | (21,646) | — | — | 26,182 | — | ||||||
Loan to group companies | (65,832) | (9,923) | (999) | — | 76,754 | — | ||||||
Loan repayments from group companies | 41,242 | 8,750 | — | — | (49,992) | — | ||||||
Other investing activities with group companies | — | (75) | 75 | — | — | — | ||||||
Net cash provided by (used in) investing activities with external parties | 1,144 | (1,040) | (1,648) | 2,689 | — | 1,145 | ||||||
Net cash provided by (used in) investing activities | (27,982) | (23,934) | (2,572) | 2,689 | 52,944 | 1,145 | ||||||
Capital injection from shareholders | — | 4,536 | 21,646 | — | (26,182) | — | ||||||
Loan from group companies | — | 65,832 | — | 10,922 | (76,754) | — | ||||||
Loan repayments to group companies | — | (41,242) | (5,750) | (3,000) | 49,992 | — | ||||||
Net cash provided by (used in) financing activities with external parties | 27,827 | 8,264 | 2,516 | (3,416) | — | 35,191 | ||||||
Net cash provided by (used in) financing activities | 27,827 | 37,390 | 18,412 | 4,506 | (52,944) | 35,191 | ||||||
Note:
| (1) | It represents the elimination of the intercompany service charge under a series of commercial agreements at the consolidation level. |
| (2) | It represents the elimination of the intercompany balances and investment among DiDi Global Inc., other subsidiaries, primary beneficiaries of VIEs and VIEs and VIEs’ subsidiaries. The carrying amounts of investments in subsidiaries and VIEs for their share of cumulative losses were reduced to nil as of December 31, 2022 and 2023, respectively, and the carrying amounts of “amounts due from group companies” were further adjusted. As of December 31, 2022 and 2023, there were no balances for service fees charged to VIEs pursuant to each exclusive business cooperation agreement with the VIEs. |
| (3) | For the years ended December 31, 2021, 2022, and 2023, cash paid by VIEs to subsidiaries under a series of commercial agreements mainly including technical service fees, were RMB1,212 million, RMB7,570 million and RMB321 million, respectively. For the years ended December 31, 2021, 2022 and 2023, no service fees were paid by the VIEs to our PRC subsidiaries pursuant to each exclusive business cooperation agreement with the VIEs. |
16
Transfers of Cash within DiDi Group
The following is a summary of cash transfers that have occurred between our subsidiaries and the VIEs:
For the Year Ended December 31, | ||||||
| 2021 |
| 2022 |
| 2023 | |
(RMB in millions) | ||||||
Cash paid by the VIEs to our subsidiaries under a series of commercial agreements |
| (1,212) |
| (7,570) |
| (321) |
Cash paid by the VIEs to our subsidiaries for inter-company financing activities |
| (3,000) |
| (17,812) |
| (19,194) |
Cash received by the VIEs from our subsidiaries for inter-company financing activities |
| 10,922 |
| 1,950 |
| 7,450 |
The Holding Foreign Companies Accountable Act
Pursuant to the Holding Foreign Companies Accountable Act, if the SEC determines that we have filed audit reports issued by a registered public accounting firm that has not been subject to inspections by the PCAOB for two consecutive years, the SEC will prohibit our shares or the ADSs from being traded in the United States. On December 16, 2021, the PCAOB issued a report to notify the SEC of its determination that the PCAOB was unable to inspect or investigate completely registered public accounting firms headquartered in mainland China and Hong Kong, including our auditor. In June 2022, the SEC conclusively listed us as a Commission-Identified Issuer under the HFCAA following the filing of the annual report on Form 20-F for the fiscal year ended December 31, 2021. On December 15, 2022, the PCAOB issued a report that vacated its December 16, 2021 determination and removed mainland China and Hong Kong from the list of jurisdictions where it is unable to inspect or investigate completely registered public accounting firms. For this reason, we were not identified as a Commission-Identified Issuer under the HFCAA after we filed the annual report on Form 20-F for the fiscal year ended December 31, 2022.
Each year, the PCAOB will determine whether it can inspect and investigate completely audit firms in mainland China and Hong Kong, among other jurisdictions. If the PCAOB determines in the future that it no longer has full access to inspect and investigate completely accounting firms in mainland China and Hong Kong and we continue to use an accounting firm headquartered in one of these jurisdictions to issue an audit report on our financial statements filed with the Securities and Exchange Commission, we would be identified as a Commission-Identified Issuer following the filing of the annual report on Form 20-F for the relevant fiscal year. There can be no assurance that we would not be identified as a Commission-Identified Issuer for any future fiscal year, and if we were so identified for two consecutive years, our securities would become subject to the prohibition on trading under the HFCAA. See “Item 3. Key Information—D. Risk Factors—Risks Relating to Doing Business in China—The PCAOB had historically been unable to inspect our auditor in relation to their audit work performed for our financial statements and the inability of the PCAOB to conduct inspections of our auditor in the past has deprived our investors with the benefits of such inspections.” and “Item 3. Key Information—D. Risk Factors—Risks Relating to doing Business in China—Our ADSs may be prohibited from trading in the United States under the HFCAA in the future if the PCAOB is unable to inspect or investigate completely auditors located in China. A prohibition on trading, or the threat of a prohibition on trading, may materially and adversely affect the value of your investment.”
A.[Reserved]
B.Capitalization and Indebtedness
Not applicable.
C.Reasons for the Offer and Use of Proceeds
Not applicable.
D.Risk Factors
An investment in our ADSs involves significant risks. You should carefully consider all of the information in this annual report, including the risks and uncertainties described below, before making an investment in our ADSs. Any of the following risks could have a material adverse effect on our business, financial condition and results of operations. In any such case, the market price of our ADSs could decline, and you may lose all or part of your investment.
17
Risks Relating to Our Business and Industry
If we are unable to attract or retain consumers, our platform will become less appealing to drivers and businesses, and our business and financial results may be materially and adversely impacted.
Our success in a given geographic market significantly depends on our ability to maintain or increase the scale of our network in that geographic market by attracting riders and other consumers to our platform and by keeping them engaged on our platform. If riders choose to use other mobility services, we may not generate sufficient opportunities for drivers to earn competitive income, which may reduce the perceived utility of our platform. An insufficient supply of consumers would decrease our network activity and adversely affect our revenues and financial results. If our service quality diminishes or our competitors’ services and products achieve greater market adoption, we might lose consumers to our competitors, which may diminish our network effect.
The number of consumers on our platform or how often they use our platform could materially decline or fluctuate as a result of many factors. Negative publicity related to our brand, including as a result of safety incidents, may cause the number of our consumers to decline, as may dissatisfaction with one or more aspects of the operation our platform, including the price of fares, the quality of service provided by drivers, the quality of user support, the treatment of drivers, or our service and product offerings in general. Activity on our platform may also fluctuate due to seasonality. In addition, if we are unable to provide effective support to consumers or respond to reported incidents, including safety incidents, in a timely and appropriate manner, our ability to attract and retain consumers could be adversely affected. If riders and other consumers do not establish or maintain active accounts with us, if we fail to provide high-quality support and services, or if we cannot otherwise attract and retain a large number of riders and other consumers, our revenues would decline significantly.
If we are unable to attract or retain drivers, our platform will become less appealing to consumers, and our business and financial results may be materially and adversely impacted.
Our success in a given geographic market significantly depends on our ability to maintain or increase the scale of our network in that geographic market by attracting and retaining drivers on our platform. We have experienced and expect to continue to experience driver supply constraints in certain geographic markets in which we operate. To the extent that we experience driver supply constraints in a given market, we may need to increase or may not be able to reduce the driver incentives that we offer without adversely affecting the liquidity network effect that we experience in that market.
The number of drivers on our platform or how often they use our platform could materially decline or fluctuate as a result of a number of factors, including laws and regulations limiting our service and product offerings in the markets in which we operate, dissatisfaction with our brand or reputation, pricing model (including potential reductions in incentives), ability to prevent safety incidents, the availability of competing platforms, or other aspects of our business. We take measures to help increase safety, prevent privacy and security breaches, and protect against fraud which may make our platform less convenient or accessible for some drivers and discourage or diminish their use of our platform. Any reduction in the number or availability of drivers would likely lead to a reduction in platform usage by consumers, which in turn would make our platform less attractive to drivers. Any decline in the number of drivers or consumers using our platform would reduce the value of our network and would harm our future results of operations.
The means we use to onboard and attract drivers may be challenged by competitors, government regulators, or individual plaintiffs. We may use third-party service providers to recruit drivers for our platform and we cannot ensure that the advertisements they use are in strict compliance with advertising and other laws and regulations.
In addition, changes in driver qualification and background check requirements may increase our costs and reduce our ability to onboard additional drivers to our platform. Our driver qualification and background check procedure varies by jurisdiction. Any changes in the legal requirements for the qualification, screening, and background check procedure could reduce the number of drivers in those markets or extend the time required to recruit new drivers to our platform, which would adversely impact our business and growth.
18
We are subject to laws, regulations and regulatory policies that are being continuously amended and improved, and the interpretation and implementation of newly established policies may remain uncertain, which could have an adverse impact on our business and future prospects.
We have operations in China and 14 other countries through our platforms or our partnerships across the world as of December 31, 2023. We are subject to differing and sometimes conflicting laws and regulations in the various jurisdictions where we provide our offerings. As the shared mobility industry is still at a relatively early stage of development, new laws and regulations may be adopted from time to time to address new issues that come to the authorities’ attention. For example, on September 7, 2021, the General Office of the Ministry of Transport of the PRC promulgated the Notice on Maintaining Fair Competition Market Order and Accelerating the Standardization of Online Ride Hailing, which provides that local transportation departments should urge online ride hailing platform enterprises to operate in accordance with laws and regulations, and that these enterprises must accelerate the removal of non-compliant drivers and vehicles from their platforms. In addition, any illegal and irregular behaviors, such as low-price dumping, big data-enabled price discrimination against existing customers and inducement of fraud will be strictly punished in order to maintain a fair and competitive market.
In addition, since some of the existing laws and regulations governing our business activities have only been recently promulgated, how they will be interpreted or implemented depends on the implementation rules to be promulgated by the regulators. If we fail to comply with these new regulatory requirements, we may be subject to new legal risks. For example, we generally treat drivers as independent contractors, but that determination may be challenged. See “—Our business would be adversely affected if drivers were classified as employees, workers or quasi-employees.” A large number of proposals are before various national, regional, and local legislative bodies and regulatory entities regarding issues related to our industry or our business model. As we expand into new cities or countries or as we add new products and services to our platform, we may become subject to additional laws and regulations that we are not subject to now. Existing or new laws, regulations and regulatory policies are being continuously amended and improved, and the interpretation and implementation of newly established policies may remain uncertain, which could expose us to substantial liability, including expenses necessary to comply with such laws and regulations, and could dampen the growth and usage of our platform, which could adversely affect our business and results of operations.
If we or drivers or vehicles on our platform fail to obtain and maintain the licenses, permits or approvals required by the jurisdictions where we operate, our business, financial condition and results of operations may be materially and adversely impacted.
The mobility industry is highly regulated in many jurisdictions. However, considerable uncertainties exist with respect to the applicability of existing licensing requirements to our business activities. We or drivers or vehicles on our platform may be required to obtain licenses, permits or approvals that we or they currently do not possess, and we cannot assure you that we or they will be able to timely obtain or maintain all the required licenses, permits or approvals or make all the necessary filings in the future. For example, we are required to obtain ride hailing business permits in the cities in China and in certain other jurisdictions where we operate our ride hailing business. In addition, specific licenses and permits are also required for drivers and vehicles on our platform engaged in ride hailing business in China, subject to satisfaction of certain conditions. See “Item 4. Information on the Company—B. Business Overview—Regulation—PRC Regulations—Regulation Relating to Online Ride Hailing Services” for a description of the required licenses and permits. We have had administrative penalties imposed on us for these types of non-compliance and we cannot assure you that we will not be subject to further fines, penalties or more severe administrative actions or proceedings in the future. If we or drivers or vehicles on our platform fail to obtain or maintain any required licenses, permits or approvals or make any necessary filings in a timely matter or at all, we may be subject to a variety of penalties, including fines or potentially being forced to suspend, terminate or significantly reduce our operations in the city or jurisdiction. Any such penalties may disrupt our business operations and materially and adversely affect our business, financial condition and results of operations.
New cybersecurity and data security measures and regulations could impose further compliance requirements on our business, cause us to incur new expenses for compliance, or expose us to new legal risks in the event we fail to comply with these regulatory requirements.
We receive, transmit and store personally identifiable information and other data on our platform, and we are subject to numerous laws and regulations that address privacy, data protection and the collection, storing, sharing, use, disclosure and protection of certain types of data in various jurisdictions.
19
The PRC government has proposed or promulgated a number of new measures and regulations in recent years regarding cybersecurity and data security, such as the Cybersecurity Law promulgated by the Standing Committee of the National People’s Congress in November 2016, which came into effect in June 2017, the Data Security Law promulgated by the Standing Committee of the National People’s Congress in June 2021, which came into effect in September 2021, the Personal Information Protection Law promulgated by the Standing Committee of the National People’s Congress in August 2021, effective in November 2021. These regulatory developments impose more specific and comprehensive requirements with respect to data security and privacy protection. For more information about these PRC laws and regulations, see “Item 4. Information on the Company—B. Business Overview—Regulation—PRC Regulations—Regulations Relating to Cybersecurity and Information Security” and “Item 4. Information on the Company—B. Business Overview—Regulation—PRC Regulations—Regulations Relating to Privacy Protection.”
On December 28, 2021, the CAC, together with certain other PRC governmental authorities, promulgated the Revised Cybersecurity Review Measures, which took effect from February 15, 2022. Pursuant to these measures, the purchase of network products and services by an operator of critical information infrastructure or the data processing activities of a network platform operator that affect or may affect national security will be subject to cybersecurity review. In addition, any online platform operator possessing over one million users’ individual information must apply for a cybersecurity review before listing abroad. The competent governmental authorities may also initiate a cybersecurity review against an operator if the authorities believe that the network product or service or data processing activities of the operator affects or may affect national security. Article 10 of the Revised Cybersecurity Review Measures also set out certain national security risk factors to be considered and assessed under the cybersecurity review. See “Item 4. Information on the Company—B. Business Overview—Regulation—PRC Regulations—Regulations on Cybersecurity and Information Security.” As of the date of this annual report, no regulator has promulgated any detailed implementation rules, the specific scope of “operators of critical information infrastructure” is subject to the discretion of the regulators and the specific rules regarding whether an activity “will or may affect national security” have not yet been promulgated. As such, how the Revised Cybersecurity Review Measures will be interpreted or implemented depends on the implementation rules to be promulgated by the regulators. If we fail to comply with these new regulatory requirements, we may be subject to new legal risks.
We intend to closely monitor regulatory developments and take any necessary measures in a timely manner to protect user privacy and data security. For example, after these new laws and regulations were promulgated, to ensure our compliance with them, we (i) enhanced the ability of our internal departments to protect information and maintain data security; (ii) supplemented and refined our policies for data security and personal information protection; (iii) enhanced our assessment and approval procedures for data processing activities, and created personal information protection assessments regarding processing of sensitive information; (iv) refined our mechanisms for responding to user rights requests to ensure a timely and adequate response; and (v) further enhanced our technical measures relating to data security.
On November 14, 2021, the CAC promulgated the draft Regulations on the Administration of Cyber Data Security for public comment, pursuant to which data processors conducting the following activities must apply for cybersecurity review: (i) a merger, reorganization or division of internet platform operators that have acquired a large number of data resources related to national security, economic development or public interests affects or may affect national security; (ii) an overseas listing of a data processor that processes the personal information of more than one million users; (iii) a listing in Hong Kong that affects or may affect national security; or (iv) other data processing activities that affect or may affect national security. To date, these draft regulations have not yet become effective, but if they were promulgated in their current form, and if we are required to apply for a new cybersecurity review but are unable to complete that review, our business operations may be materially and adversely impacted.
In addition, the draft Regulations on the Administration of Cyber Data Security set out a full set of compliance requirements with respect to the processing of important data and impose regulatory requirements on the governance of internet platform operators’ data. Since our mobility services may involve the collection and usage of important data, if this draft is finalized in its current form, we would need to enhance our internal data governance to comply with the compliance requirements. These laws, rules or regulations, together with the rules promulgated by the CSRC regarding overseas listing by PRC domestic companies, may further affect our business and any future securities offerings given factors such as our various networks, platforms, types of data collected, number of users, among others. See “Item 3. Key Information—D. Risk Factors—Risks Relating to Doing Business in China—We may be required to obtain approval or subject to filing or other requirements from the CSRC or other PRC governmental authorities for any future listing or other financing activities” for more details regarding the rules promulgated by the CSRC regarding overseas listing by PRC domestic companies.
20
In the meantime, the PRC regulatory authorities have also enhanced the supervision and regulation of cross-border data transfer. For example, the CAC promulgated the Measures for the Security Assessment of Cross-Border Data Transfer, which took effect on September 1, 2022. These measures require data processors providing data to overseas recipients to apply for a security assessment of cross-border data transfer by the national cybersecurity authority through its local counterpart under certain circumstances. The CAC also promulgated the Measures on the Standard Contract for Cross-border Transfer of Personal Information, which became effective on June 1, 2023. These measures require personal information processors providing personal information to overseas recipients by entering into standard contracts to file with the local counterpart of the CAC under certain circumstances. Furthermore, on March 22, 2024, the CAC promulgated the Provisions on Promoting and Standardizing Cross-Border Data Transfer, which further set forth the circumstances that are exempted from, and thresholds for, performing the security assessment or filing procedures for cross-border data transfer under these measures.
We have incurred, and will continue to incur, significant expenses in our efforts to comply with cybersecurity and information security standards and protocols imposed by law, regulation, industry standards or contractual obligations. Changes in existing laws or regulations or adoption of new laws and regulations relating to cybersecurity and information security, particularly any new or modified laws or regulations that require enhanced protection of certain types of data or new obligations with regard to data retention, transfer or disclosure, could greatly increase the cost to us of providing our service offerings, or require significant changes to our operations.
The regulatory authorities have the power, based on statutes and regulations, to carry out inspections or cybersecurity reviews of us. If any of our behavior has violated statutes or regulations, we may incur heavy fines or negative publicity, and we may need to change our business practices, which may increase our expenses and materially affect our business, prospects, financial condition and operational results. For example, in accordance with the requirements of the PRC Cybersecurity Law, a cyberspace operator or a cyberspace product or service provider which infringes upon the legal rights of individuals’ personal information in violation of the provisions under the Cybersecurity Law may be ordered by a competent authority to make rectifications, and depending on the seriousness of the case, it may be subject to warnings, confiscation of illegal gains, and/or monetary fines. In serious cases, the competent authorities may require us to suspend operations, shut down our websites and apps or revoke our business permits and licenses.
We have undergone a cybersecurity review in China in the past. See “Item 8. Financial Information—A. Consolidated Statements and Other Financial Information—Legal and Administrative Proceedings” for more details. In addition, if in the future, we are subject to business restrictions resulting from new regulatory reviews, or if we violate any PRC statutes or regulations and incur any penalty or punishment, the growth or use of our platform in China may decline, which would have a material adverse effect on our business, financial condition, operations and prospects.
Despite our efforts to comply with applicable laws, regulations and other obligations relating to privacy, data protection and information security, we cannot assure you that our practices, offerings or platform meet all of the requirements imposed on us by such laws, regulations or obligations. Any failure on our part to comply with applicable laws or regulations or any other obligations relating to privacy, data protection or information security, or any compromise of security that results in unauthorized access, use or release of personally identifiable information or other data, or the perception or allegation that any of the foregoing types of failure or compromise has occurred, could damage our reputation, discourage new and existing drivers, riders and other users from using our platform or result in investigations, fines, suspension of one or more of our apps, or other penalties by government authorities and private claims or litigation, any of which could materially adversely affect our business, financial condition and results of operations. If there is a perception of privacy concerns, it may harm our reputation and brand and adversely affect our business, financial condition and results of operations.
21
If we fail to ensure the safety of consumers and drivers, our business, results of operations and financial condition could be materially and adversely affected.
We rely heavily on our ability to maintain a high level of safety of our services, as well as public perception that our platform has a high level of safety, to attract and retain consumers and drivers. In the past, there have been safety incidents on our platform, such as injuries or deaths caused by traffic accidents or crimes committed by drivers or riders while they were using our services or products. These cases have attracted public attention, harmed our reputation, invited government scrutiny, and led to demands for restrictions to be placed on our business or the shared mobility industry more generally. We emphasize the importance of safety in our business and have implemented various methods to ensure the safety of riders and drivers. For example, after two riders were killed in separate incidents in 2018 when they were using our hitch service, we suspended that service for over a year until we could develop protocols and procedures to better protect the riders and drivers who participate in it. More generally, we have enhanced our driver screening and background check procedures to better identify and screen out those who have criminal records or records of safety incidents, and where permitted by local laws, we have installed video cameras in ride hailing vehicles as a safety measure. Although the rate of safety incidents on our platform has declined, incidents still occur from time to time, including serious incidents. Our screening procedures may fail, or the databases on which we rely to identify past problematic behavior may be incorrect or incomplete, or safety incidents may be caused by drivers or riders with no past history of problematic behavior. Deaths or injuries, whether the result of accidents or crimes, may have an impact on public perception that is disproportionate to their statistical likelihood compared to other means of transportation. Furthermore, public perception and regulatory scrutiny of the safety of ride hailing or other shared mobility services in general may be influenced by safety incidents that occur on other platforms unrelated to ours, which may divert our management’s time and attention from our business operations and adversely impact our reputation. In addition, we may be involved and found liable in lawsuits claiming for damages caused by safety incidents on our platform from time to time, which may generate negative publicity and be costly and time-consuming. In the event that we are not able to prevent or mitigate safety incidents, our business, results of operations and financial condition could be materially and adversely affected.
Maintaining and enhancing our brand and reputation is critical to our business prospects. We have been subject to negative publicity at various times, and failure to maintain our brand and reputation will cause our business to suffer.
Maintaining and enhancing our brand and reputation is critical to our ability to attract new consumers, drivers and partners to our platform, to preserve and deepen the engagement of our existing consumers, drivers and partners and to mitigate the risk of legislative or regulatory scrutiny, litigation, government investigations and adverse public sentiment. Negative publicity, whether or not justified, can spread rapidly through social media. To the extent that we are unable to respond timely and appropriately to negative publicity, our reputation and brand can be harmed.
We have received negative media coverage in the past which has adversely affected our brand and reputation and fueled distrust of our company, in particular, the killing of two riders using our hitch service in separate incidents in 2018. We have also received significant negative publicity since our initial public offering closed at the beginning of July 2021, relating to our decision to list our ADSs on the New York Stock Exchange, or the NYSE, and to investigations of our data security measures. This and other negative publicity we have faced in the past from time to time have adversely affected our brand and reputation. Negative publicity makes it more difficult for us to attract and retain consumers, reduces confidence in and use of our products and offerings, invites legislative and regulatory scrutiny, and results in litigation and governmental investigations.
Our brand and reputation might also be harmed by events that do not occur on our platform. For example, we may be associated with the actions of DiDi drivers even at times when they are not performing services on our platform. If drivers on our platform are involved in accidents or other incidents or otherwise violate the law, we may receive unfavorable press coverage and our reputation and business may be harmed.
The successful maintenance of our brand will depend largely on maintaining a good reputation, minimizing the number of safety incidents, maintaining a high quality of service, and continuing our marketing and public relations efforts. Our brand promotion, reputation building, and media strategies have involved significant costs and may not be successful. If we fail to successfully maintain our brand in the current or future competitive environment, our brand and reputation would be further damaged and our business may suffer.
22
We have incurred significant losses from operations since inception, and we may not achieve or maintain operating profit.
We have incurred losses from operations for each fiscal year since our inception. We incurred losses from operations of RMB48.4 billion, RMB17.8 billion and RMB5.7 billion (US$0.8 billion) in 2021, 2022 and 2023, respectively. We may not be able to achieve or maintain operating profit in the future. Our expenses will likely increase in the future as we develop and launch new offerings and technologies, expand in existing and new markets, and continue to invest in our platform. These efforts may be more costly than we expect and may not result in increased revenues or growth in our business. Any failure to increase our revenues sufficiently to keep pace with our investments and other expenses could prevent us from achieving or maintaining operating profit or positive operating cash flow on a consistent basis. If we are unable to successfully address these risks and challenges as we encounter them, our business, financial condition and results of operations could be adversely affected.
Our relatively limited operating history and our evolving business make it difficult to evaluate our future prospects and the risks and challenges we may encounter.
We have offered online taxi services since 2012 and ride hailing services since 2014, and our business continues to evolve. For example, we began to develop autonomous driving solutions in 2016 and launched our energy and vehicle services in 2018. We also began expanding outside of China in 2018 and introduced bike and e-bike sharing services in China during the same year. We regularly introduce new platform features, offerings, services and pricing methodologies. Our relatively limited operating history and evolving business make it difficult to evaluate our future prospects and the risks and challenges we may encounter. These risks and challenges include our ability to:
| ● | forecast our revenues and budget for and manage our expenses; |
| ● | attract new drivers and consumers and retain existing drivers and consumers in a cost-effective manner; |
| ● | comply with existing and new laws and regulations applicable to our business; |
| ● | anticipate and respond to macroeconomic changes and changes in the markets in which we operate; |
| ● | maintain and enhance the value of our reputation and brand; |
| ● | effectively manage our growth; |
| ● | successfully expand our geographic reach and overcome challenges particular to new geographical markets; |
| ● | hire, integrate and retain talented people at all levels of our organization; and |
| ● | successfully develop new platform features, offerings and services to enhance the experience of consumers. |
If we fail to address the risks and difficulties that we face, our business, financial condition and results of operations could be adversely affected. Further, because we have limited historical financial data and operate in a rapidly evolving market, any predictions about our future revenues and expenses may not be as accurate as they would be if we had a longer operating history or operated in a more predictable market. We have encountered in the past, and will continue to encounter in the future, risks and uncertainties frequently experienced by growing companies with limited operating histories in rapidly changing industries. If our assumptions regarding these risks and uncertainties, which we use to plan and operate our business, are incorrect or change, or if we do not address these risks successfully, our results of operations could differ materially from our expectations and our business, financial condition and results of operations could be adversely affected.
23
We are making investments in new offerings and technologies, and expect to continue such investments in the future. These new initiatives are inherently risky, and we may not realize the expected benefits from them.
We have made substantial investments to develop new offerings and technologies, including autonomous driving, and we intend to continue investing significant resources in developing new technologies, services, products and offerings. For example, we have incurred significant research and development expenses for the development of autonomous driving technologies. We may increase our investments in these new initiatives in the near term. If we do not spend our development budget efficiently on commercially successful and innovative technologies, we may not realize the expected benefits of our strategy. Our new initiatives also have a high degree of risk, as each involves newly emerging industries and unproven business strategies and technologies with which we may have limited or no prior development or operating experience. Because such offerings and technologies are new, they will likely involve expenses, regulatory challenges, and other risks, some of which we do not currently anticipate. There can be no assurance that demand for such initiatives will exist or be sustained at the levels that we anticipate, or that any of these initiatives will gain sufficient traction or market acceptance to generate sufficient revenues to offset any new expenses or liabilities associated with these new investments. It is also possible that service and product offerings developed by others will render our service and product offerings non-competitive or obsolete. Further, our development efforts with respect to new products, offerings and technologies could distract management from current operations, and will divert capital and other resources from our more established products, offerings and technologies. Even if we are successful in developing new products, offerings or technologies, regulatory authorities may subject us to new rules or restrictions in response to our innovations that could increase our expenses or prevent us from successfully commercializing new products, offerings or technologies. If we do not realize the expected benefits of our investments, our business, financial condition, operating results, and prospects may be harmed.
The shared mobility industry is highly competitive, and we may be unable to compete effectively.
Our industry is highly competitive. We face significant competition from existing, well-established, and low-cost alternatives, and in the future we expect to face competition from new market entrants. In addition, within each of the markets where we offer our services, the cost to switch between service providers is low. Consumers have a propensity to shift to the lowest-cost or highest-quality provider, and drivers have a propensity to shift to the platform with the highest earnings potential. As we and our competitors introduce new products and services, and as existing services and products evolve, we expect to become subject to additional competition. In addition, our competitors may adopt features of our offerings, which would reduce our ability to differentiate our offerings from those of our competitors, or they may adopt innovations that drivers and consumers value more highly than ours, which would render our offerings less attractive.
The markets in which we compete have attracted significant investments from a wide range of funding sources. Certain of our shareholders have made substantial investments in companies that compete with us. Some of our competitors are subsidiaries or affiliates of large global companies which may subsidize their losses or provide them with additional resources to compete with us. As a result, many of our competitors are well capitalized and have the resources to offer discounted services, driver incentives and consumer promotions, as well as to develop innovative offerings and alternative pricing models which may be more attractive to consumers than those that we offer.
Further, some of our current or potential competitors have, and may in the future continue to have, greater resources and access to larger driver and consumer bases in a particular geographic market. In addition, our competitors in certain geographic markets enjoy substantial competitive advantages such as greater brand recognition, longer operating histories, better localized knowledge, and more supportive regulatory regimes. As a result, such competitors may be able to respond more quickly and effectively than us in such markets to new or changing opportunities, technologies, consumer preferences, regulations, or standards, which may render our offerings less attractive. In addition, future competitors may share the benefit of any regulatory or governmental approvals and litigation victories we may achieve, without having to incur the costs we have incurred to obtain such benefits.
For all of these reasons, we may not be able to compete successfully against our current and future competitors. Our inability to compete effectively would harm our business, financial condition, and operating results.
24
If we are unable to introduce or manage new or upgraded services, products or technologies that drivers and consumers recognize as valuable, we may fail to retain and attract drivers and consumers to our platform and our operating results would be adversely affected.
To continue to attract and retain drivers and consumers to our platform, we have invested and will need to continue to invest in the development of new or upgraded services, products and technologies that add value for them and that differentiate us from our competitors, such as the various service offerings that are included in or may be added to our Other Initiatives segment. Developing and delivering these new or upgraded services, products, and technologies is costly, and the success of such services, products, and technologies depends on several factors, including the timely completion, introduction, government regulation and market acceptance of those services, products, and technologies. Moreover, any of these new or upgraded services, products, or technologies may not work as intended or may not provide the intended value to drivers or consumers. In addition, we may not be able to provide upgrades at all if app stores are prohibited from allowing our apps to be downloaded. If we are unable to continue to develop or manage new or upgraded services, products and technologies, or if drivers or consumers do not value them or perceive the benefit in them, then drivers or consumers may choose not to use our platform, which would adversely affect our operating results. In addition, we may also lose our investments in connection with our development of these new or upgraded services, products and technologies. For example, we acquire assets necessary for some of our new or upgraded services, such as bikes and e-bikes, which in 2023 constituted the largest component of our property and equipment in the ordinary course of our business. We have incurred, and in the future may incur, additional impairment charges, asset write-offs and/or other losses related to these assets, based in part on our management’s judgment in light of new and evolving business developments from time to time. For example, we incurred an impairment charge on bikes and e-bikes of RMB2.2 billion during the third quarter of 2021 which was mainly caused by the adverse change in the operating and financial performance of our bike and e-bike sharing business. Our financial condition and results of operations may be materially adversely affected if we are unable to introduce or manage new or upgraded services, products and technologies or if we lose our investments in connection with development of these services, products and technologies.
Adverse litigation judgments or settlements resulting from legal proceedings or investigations in which we may be involved could expose us to monetary damages or limit our ability to operate our business.
We are regularly subject to legal proceedings by drivers, consumers, employees, commercial partners, competitors, government agencies, and other persons, as well as investigations and other administrative or regulatory proceedings by government agencies. In the ordinary course of our business, various parties claim that we are liable for damages related to accidents or other incidents involving drivers, consumers or other third parties on our platform. We are also subject to contractual disputes with drivers and other third parties. We are currently named as a defendant in a number of matters related to accidents or other incidents involving drivers, consumers and other third parties, and in matters related to contract disputes. Furthermore, we are involved in disputes with third parties asserting, among other things, alleged infringement of their intellectual property rights.
Starting in July 2021, we and certain of our officers and directors were named as defendants in several putative securities class actions filed in federal court in New York and California. These actions alleged, in sum and substance, that the registration statement and prospectus we prepared for our June 30, 2021 initial public offering contained material misstatements and omissions in violation of the Securities Act of 1933, the Securities Exchange Act of 1934 and Rule 10b-5 promulgated thereunder. Separately, in December 2021, we and certain of our officers and directors were named as defendants in a putative securities class action filed in state court in New York, which similarly alleges that the registration statement and prospectus we prepared for our initial public offering contained material misstatements and omissions. This state court action remains in its preliminary stage. We cannot predict the timing, outcome or consequences of these actions, and there is no basis to conclude at this point whether these actions will be successful or whether the Company will be subject to any damages and, if so, how much.
We have undergone a cybersecurity review in China in the past. From July 2021 to January 2023, we were required to suspend new user registration in China and 26 of the apps that we operate in China were taken down from app stores. We fully cooperated with the PRC government authorities on the cybersecurity review and rectification measures. On January 16, 2023, with the approval of the Cybersecurity Review Office, we resumed the registration of new users on DiDi Chuxing. See “Item 8. Financial Information-A. Consolidated Statements and Other Financial Information—Legal and Administrative Proceedings” for more details.
The results of any such litigation, investigations and legal proceedings are inherently unpredictable, and defending against them is expensive. Any claims against us, whether meritorious or not, could be time consuming, costly, and harmful to our reputation, and could require significant amounts of management time and corporate resources. If any of these legal proceedings were to be determined adversely to us, or if we were to enter into a settlement arrangement, we could suffer monetary damages or be forced to change the way in which we operate our business, which could have an adverse effect on our business, financial condition and operating results.
25
We may be required to defend or insure against product liability claims.
We may experience claims arising from or related to misuse or claimed failures of such new technologies that we are pioneering and using. For example, the battery packs that we use in our e-bikes use lithium-ion cells that may, under rare circumstances, ignite nearby materials or other lithium-ion cells. Furthermore, we may face the risk of product liability claims by consumers in connection with our bike and e-bike sharing services as well. Any product liability claim may subject us to lawsuits and substantial monetary damages, product recalls or redesign efforts, and even a meritless claim may require us to defend it, all of which may generate negative publicity and be expensive and time-consuming.
We generally do not purchase third-party insurance to protect us against the risk of product liability claims, meaning that any successful product liability claims against us will likely have to be paid from our own funds, rather than by insurance.
Illegal, improper or otherwise inappropriate activity of drivers, consumers or other users, whether or not occurring while utilizing our platform, could expose us to liability and harm our business, brand, financial condition and results of operations.
Illegal, improper or otherwise inappropriate activities by drivers, consumers or other users, including the activities of individuals who may have previously engaged with our platform but are not then receiving or providing services offered through it, or individuals who are intentionally impersonating users of our platform, could adversely affect our brand, business, financial condition and results of operations. These activities may include assault, abuse, theft and other misconduct. While we have implemented various measures intended to anticipate, identify and address the risk of these types of activities, these measures may not adequately address or prevent all illegal, improper or otherwise inappropriate activities by these parties. Such conduct could expose us to liability or adversely affect our brand or reputation. At the same time, if the measures we have taken to guard against these illegal, improper or otherwise inappropriate activities are too restrictive and inadvertently prevent or discourage drivers, consumers or other users from remaining engaged on our platform, or if we are unable to implement and communicate these measures fairly and transparently or are perceived to have failed to do so, the growth and retention of the number of drivers, consumers and other users on our platform and their utilization of our platform could be negatively impacted. Further, any negative publicity related to the foregoing, whether such incident occurred on our platform or on our competitors’ platforms, could adversely affect our reputation and brand or public perception of ride hailing and other mobility services in general, which could negatively affect demand for platforms like ours, and potentially lead to increased regulatory or litigation exposure. Any of the foregoing risks could harm our business, financial condition and results of operations.
If we fail to effectively manage our growth or implement our business strategies across our multiple segments, our business and results of operations may be materially and adversely affected.
Since our inception, we have experienced rapid growth in our business, the number of drivers and consumers on our platform and our geographic reach, and we expect to continue to experience growth in the future. We have operations in China and 14 other countries through our platforms or our partnerships across the world as of December 31, 2023. This growth has placed, and may continue to place, significant demands on our management and our operational and financial infrastructure. Our ability to manage our growth effectively and to integrate new employees, technologies and acquisitions into our existing business will require us to continue to expand our operational and financial infrastructure and to continue to retain, attract, train, motivate and manage employees. Continued growth could strain our ability to develop and improve our operational, financial and management controls, enhance our reporting systems and procedures, recruit, train and retain highly skilled personnel and maintain user satisfaction. Additionally, if we do not effectively manage the growth of our business and operations, the quality of our offerings could suffer, which could negatively affect our reputation and brand, business, financial condition and results of operations. Our growth strategies may evolve and change from time to time. For instance, some of the businesses in our International segment, including in Latin America, and in our Other Initiatives segment are developing rapidly, and therefore we may decide to accelerate our investment and increase our spend in such businesses based on dynamic and constantly changing market conditions. If such increased investments and spend do not lead to the growth of our business as planned, our results of operations and financial condition may be materially adversely affected.
26
To remain competitive in certain markets, we may continue to offer driver incentives and consumer discounts, which may adversely affect our financial performance.
To remain competitive in certain markets and generate network scale and liquidity, we sometimes lower fares or service fees, offer significant driver incentives and offer other consumer discounts and promotions. We may engage in these practices to try to gain a leading position in a market or to try to protect a leading position against competitors. We may continue to offer these discounts and incentives on a large scale for an indefinite period of time if we feel it is necessary. We cannot assure you that these practices would be successful in achieving their goals of attracting or maintaining the engagement of drivers and consumers, or that the positive impact of achieving those goals would outweigh the negative impact of these practices on our financial performance. If we fail to develop and successfully commercialize autonomous driving or fail to develop such technologies before our competitors, or if such technologies fail to perform as expected or are inferior to those of our competitors, our financial performance and prospects would be adversely impacted.
If we fail to develop and successfully commercialize autonomous driving or fail to develop such technologies before our competitors, or if such technologies fail to perform as expected or are inferior to those of our competitors, our financial performance and prospects would be adversely impacted.
We have invested, and we expect to continue to invest, substantial amounts in autonomous driving technologies. We believe that autonomous driving will be instrumental in further reducing the costs of mobility and will help us achieve the ultimate standards in transportation safety. However, the development of such technology is expensive and time-consuming and may not be successful. Several other companies around the world are also developing autonomous driving technologies, and we expect that they will use such technology to further compete with us in the mobility industry. In the event that our competitors bring autonomous vehicles to market before we do, or their technology is or is perceived to be superior to ours, they may be able to leverage such technology to compete more effectively with us, which would adversely impact our financial performance and our prospects.
Autonomous driving technologies involve significant risks and liabilities. The safety of such technologies depends in part on rider interaction and riders who may not be accustomed to using or adapting to such technologies, as well as other drivers on the roadways. Failures of our autonomous driving technologies or crashes involving autonomous vehicles using our technology would generate substantial liability for us, create additional negative publicity about us, or result in regulatory scrutiny, all of which would have an adverse effect on our reputation, brand, business, prospects, and operating results.
We expect that governments will develop regulations that are specifically designed to apply to autonomous vehicles. These regulations could include requirements that significantly delay or narrowly limit the commercialization of autonomous vehicles, limit the number of autonomous vehicles that we can manufacture or use on our platform, or impose significant liabilities on manufacturers or operators of autonomous vehicles or developers of autonomous vehicle technologies. If regulations of this nature are implemented, we may not be able to commercialize our autonomous vehicle technologies in the manner we expect, or at all. Further, if we are unable to comply with existing or new regulations or laws applicable to autonomous vehicles, we could become subject to substantial fines or penalties.
The PRC has adopted new regulations governing the use of algorithms. If new or existing regulations restrict our ability to use algorithms in our business, our financial performance and prospects would be adversely impacted.
We use AI algorithms extensively in our operations. For example, we use AI to predict and identify fluctuations in supply and demand, such as during peak hours or between residential and commercial areas. In response to such fluctuations, our systems will dynamically adjust incentives, as well as provide direct recommendations to drivers on our platform, leading drivers to move away from low-demand areas and toward high-demand areas. We also utilize our AI and deep learning systems to match individual drivers and riders efficiently, taking into account factors such as distance, wait times, and driver and passenger preferences. We rely on our matching algorithms to reduce pickup waiting times for customers and idle driving times for drivers, with the goal of satisfying customer demands and maximizing driver income. In addition to shared mobility, we are able to implement this matching technology for other offerings, such as intra-city freight, optimizing allocation and improving efficiency for each business line.
27
The PRC has adopted regulations governing the use of algorithms. On August 17, 2021, the State Administration for Market Regulation issued a discussion draft of the Provisions on the Prohibition of Unfair Competition on the Internet, under which business operators should not use data or algorithms to hijack traffic or influence users’ choices, or use technical means to illegally capture or use other business operators’ data. On September 17, 2021, the CAC, together with certain other governmental authorities, jointly issued the Guidelines on Strengthening the Comprehensive Regulation of Algorithm for Internet Information Services, which provide that regulators must monitor, on a daily basis, how data is used and the effects of algorithms. These regulators must also conduct security assessments of algorithms. The guidelines also establish a filing system for algorithms, as well as promote the classified security management of algorithms. On December 31, 2021, the CAC and other PRC governmental authorities promulgated the Provisions on the Administration of Algorithm Recommendation for Internet Information Services, which took effect from March 1, 2022. Under these provisions, algorithmic recommendation service providers must inform users in a conspicuous manner about their provision of algorithmic recommendation services, and publicize the basic principles, purposes, and main operating mechanisms of algorithmic recommendation services in an appropriate manner. For more information about PRC laws and regulations relating to algorithms, see “Item 4. Information on the Company—B. Business Overview—Regulation—PRC Regulations—Regulations Relating to Algorithms.”
We have a technology and data advantage due to our large driver and consumer base, significant transaction volume, and fleet of shared mobility vehicles. This allows us to analyze data to power and improve our technology. If new or existing regulations restrict our ability to use algorithms in our business, we may be unable to leverage this competitive advantage to the same extent, and our financial performance and prospects would be adversely impacted.
Our business may be adversely affected by natural disasters, public health matters, political crises, economic downturns or other unexpected events.
Any unforeseen public health matters, such as pandemics, epidemics or other outbreaks of contagious diseases, could adversely affect our operations or the economies of the markets where we operate. For example, from 2020 through 2022, outbreaks of COVID-19 resulted in the temporary closure of many corporate offices, retail stores, and manufacturing facilities across China. The demand for our mobility offerings, as well as the supply of drivers, decreased drastically under those conditions. Outbreaks of other similar contagious diseases may materially and adversely affect our business, financial condition and results of operations in the current and future years.
In addition, a significant natural disaster, such as an earthquake, fire, hurricane, tornado, flood or significant power outage, could disrupt our operations, mobile networks, the internet or the operations of our third-party technology providers. Political crises, such as terrorist attacks, war and other political instability, or other catastrophic events, whether in China or abroad, could adversely affect our operations or the economies of the markets where we operate. The impact of any natural disaster, act of terrorism or other disruption to us or our third-party providers’ abilities could result in decreased demand for our offerings or a delay in the provision of our offerings, which could adversely affect our business, financial condition and results of operations. All of the aforementioned risks may be further increased if our disaster recovery plans prove to be inadequate. Disruptions or downturns in global or national or local economic conditions may cause discretionary spending and demand for ride hailing and other mobility services to decline. An economic downturn resulting in a prolonged recessionary period would have a material adverse effect on our business, financial condition, and operating results.
If drivers are not satisfied with our energy and vehicle services, including those provided through third parties, our business and growth prospects may be materially and adversely affected.
We provide a wide range of energy and vehicle services, including leasing, charging and refueling, that are intended to serve drivers on our platform. We provide a large proportion of these energy and vehicle services through third parties which we do not control. The convenience and cost savings afforded to drivers by these energy and vehicle services is a key part of our strategy to attract and retain drivers on our platform. If these solutions do not appeal to drivers, or if they are unavailable when drivers need them, or if the prices at which we offer them are not more attractive than the prices of comparable services available in the open market or through our competitors, we may be less able to attract and retain drivers, which could materially and adversely affect our business and growth prospects.
28
Termination or deterioration of our partnerships may adversely affect our business.
We have established strategic cooperation relationships with certain business partners. For example, we collaborate with certain business partners to obtain information technology platform services, payment processing services, colocation services and cloud communication services for our business. The contracts that we have entered into with these business partners are ordinary course of business contracts relating to the specific services that these partners provide to us. The duration of these contracts varies depending on the nature of the services and these contracts typically contain standard termination provisions that allow either party to terminate the contracts by serving prior notice to the other party. If we fail to maintain such relationships, or these business partners choose to terminate our relationships, we may need to source other alternative partners to provide such services, which may divert significant management attention from existing business operations. We may not be able to find alternative partners on favorable terms or at all, and our business may be negatively affected until we are able to find alternative partners.
Our company culture has contributed to our success and if we cannot maintain this culture as we grow, our business could be harmed.
We believe that our company culture has been critical to our success. We face a number of challenges that may affect our ability to sustain our corporate culture, including:
| ● | any failure to effectively identify, attract, reward and retain people in leadership positions in our organization who share and further our culture and values; |
| ● | the increasing size and geographic diversity of our workforce as we expand into new cities and countries; |
| ● | competitive pressures to move in directions that may divert us from our vision and values; |
| ● | the increasing need to develop expertise in new areas of business that affect us; |
| ● | negative perception of our treatment of employees or our response to employee sentiment or actions of management; and |
| ● | the integration of new personnel and businesses from acquisitions. |
If we are not able to maintain our culture, our business, financial condition and results of operations could be materially and adversely affected.
Our business depends on retaining and attracting high-quality personnel, and failure to retain, attract or maintain such personnel could adversely affect our business.
Our success depends in large part on our ability to attract and retain high-quality management, operations, engineering, and other personnel. These personnel are in high demand, are often subject to competing employment offers, and are attractive recruiting targets for our competitors. The loss of qualified executives and employees, or an inability to attract, retain, and motivate high-quality executives and employees required for the planned expansion of our business, may harm our operating results and impair our ability to grow. In addition, we depend on the continued services and performance of our key personnel, including our chairman and chief executive officer, Will Wei Cheng, and our director and president, Jean Qing Liu. To attract and retain key personnel, we use equity incentives, among other measures. These measures may not be sufficient to attract and retain the personnel we require to operate our business effectively. If we are unable to attract and retain high-quality management and operating personnel, our business, financial condition, and operating results could be adversely affected.
29
We will require additional capital to support the growth of our business, and this capital might not be available on reasonable terms or at all.
To continue to effectively compete, we will require additional funds to support the growth of our business and allow us to invest in new products, offerings, and markets. If we raise additional funds through further issuances of equity or convertible debt securities, our existing shareholders may suffer significant dilution. If we raise funds for a specific project by selling a share of the equity interests in the entity that is developing a project, we and our shareholders will not reap all of the benefits of any future success of those projects. For example, the entities engaged in our community group buying, bike and e-bike sharing, autonomous driving and intra-city freight businesses have each issued equity interests in their share capital in the course of their independent financings. We may cease to be the controlling shareholder of these subsidiaries as a result of such financings, which may result in the deconsolidation of their businesses. In addition, pursuant to the terms of such subsidiary financings, we have granted exit rights to certain investors which allow them to request us to repurchase their shares in these subsidiaries with cash or shares of our company under certain circumstances. Neither the amount of cash nor the number of our shares that may be paid or issued upon the investors’ exercise of such exit rights is determinable at this time and will depend on many factors which are out of our control. We may be obliged to issue a large number of shares in our company to the investors, which may significantly dilute the interests of existing shareholders or, if we need to pay large sums of cash to repurchase those investors’ shares, our liquidity and financial conditions may be materially and adversely affected. See “Item 4. Information on the Company—A. History and Development of the Company—Subsidiary Financings.” If we incur debt to finance our business, we may be required to use a substantial portion of our cash flows from operations to pay interest and principal on our indebtedness. Such payments would reduce the funds available to us for working capital, capital expenditures, and other corporate purposes and limit our ability to obtain additional financing for working capital, capital expenditures, expansion plans, and other investments. Additional fundraising may also subject us to operating and financing covenants that may restrict our business and operations. Finally, our delisting from the NYSE would make it more difficult for us to raise capital by making our shares less attractive to potential investors, which could force us to rely on ways of raising capital that are less favorable than those normally available to listed companies. As a result, we may be less able to implement our business strategy, more vulnerable to downturns in our business, the industry, or in the general economy, have less flexibility in planning for, or reacting to, changes in our business and the industry, and be unable to take advantage of business opportunities as they arise.
If we are unable to protect our intellectual property, or if third parties are successful in claiming that we are misappropriating the intellectual property of others, we may incur significant expense and our business may be adversely affected.
Our intellectual property includes the content of our websites, mobile applications, registered domain names, software code, firmware, hardware and hardware designs, registered and unregistered trademarks, trademark applications, copyrights, trade secrets, inventions (whether or not patentable), patents, and patent applications. We believe that our intellectual property is essential to our business and affords us a competitive advantage in the markets in which we operate. If we do not adequately protect our intellectual property, our brand and reputation may be harmed, drivers and consumers could devalue our service and product offerings, and our ability to compete effectively may be impaired.
To protect our intellectual property, we rely on a combination of copyright, trademark, patent, and trade secret laws, contractual provisions, end-user policies, and disclosure restrictions. Upon discovering any potential infringement of our intellectual property, we promptly take action to protect our rights as appropriate. We also enter into confidentiality agreements and invention assignment agreements with our employees and consultants and seek to control access to, and distribution of, our proprietary information in a commercially prudent manner. The efforts we have taken to protect our intellectual property may not be sufficient or effective. For example, effective intellectual property protection may not be available in every jurisdiction in which we currently operate or in the future will operate. In addition, it may be possible for other parties to copy or reverse-engineer our service and product offerings or obtain and use the content of our website without authorization. Further, we may be unable to detect infringement of our intellectual property rights, and even if we detect such violations and decide to enforce our intellectual property rights, we may not be successful, and may incur significant expenses, in such efforts. Any failure to protect or any loss of our intellectual property may have an adverse effect on our ability to compete and may adversely affect our business, financial condition, or operating results.
Intellectual property protection may not be sufficient in the jurisdictions in which we operate. Confidentiality and non-compete agreements may be breached by counterparties, and there may not be adequate remedies available to us for any such breach. Accordingly, we may not be able to effectively protect our intellectual property rights or to enforce our contractual rights.
30
In addition, we cannot be certain that our operations or any other aspects of our business do not or will not infringe upon or otherwise violate trademarks, copyrights or other intellectual property rights held by third parties. We have been, and from time to time in the future may be, subject to legal proceedings and claims relating to the intellectual property rights of others. If we are found to have violated the intellectual property rights of others, we may be subject to liability for our infringement activities or may be prohibited from using such intellectual property, and we may incur licensing fees or be forced to develop alternatives of our own. Defending against these claims and proceedings is costly and time consuming and may divert management’s time and other resources from our business and operations, and the outcome of many of these claims and proceedings cannot be predicted. If a judgment, a fine or a settlement involving a payment of a material sum of money were to occur, or injunctive relief were issued against us, it may result in significant monetary liabilities and may materially disrupt our business and operations by restricting or prohibiting our use of the intellectual property in question, and our business, financial position and results of operations could be materially and adversely affected.
If we are unable to manage supply chain risks related to new services offerings, product offerings and advanced technologies, our operations may be disrupted.
We have developed new service and product offerings, and we are developing advanced technologies for autonomous driving. These service and product offerings require and rely on hardware and other components that we source from third-party suppliers. The continued development of these new service and product offerings and advanced technologies depends on our ability to implement and manage supply chain logistics to secure the necessary components and hardware. We have limited experience in managing supply chain risks. It is possible that we may not be able to obtain a sufficient supply of the necessary components and hardware in a timely manner, or at all. Events that could disrupt our supply chain include the imposition of export control or other trade laws or regulations, foreign currency fluctuations, theft and restrictions on the transfer of funds, and natural disasters, public health crises, political crises or other unexpected events. The occurrence of any of the foregoing could materially delay our progress towards introducing autonomous driving onto our platform, all of which could adversely affect our business, financial condition, operating results, and prospects.
The successful operation of our business depends upon the performance and reliability of internet, mobile, and other infrastructures that are not under our control.
Our business depends on the performance and reliability of internet, mobile, and other infrastructures that are not under our control. Disruptions in internet infrastructure or GPS signals or the failure of telecommunications network operators, cloud service providers and other third-party providers of network services that provide us with the bandwidth we need to provide our service and product offerings could interfere with the performance and availability of our platform. If our platform is unavailable when consumers attempt to access it, or if our platform does not load as quickly as consumers expect, consumers may not return to our platform as often in the future, or at all. In addition, we have no control over the costs of the services provided by national telecommunications operators. If mobile internet access fees or other charges to internet users increase, consumer traffic may decrease, which may in turn cause our revenues to significantly decrease.
Almost all access to the internet in China is maintained through state-owned telecommunication operators under the administrative control and regulatory supervision of the Ministry of Industry and Information Technology. We primarily rely on a limited number of telecommunication service providers to provide us with data communications capacity through local telecommunications lines and internet data centers to host our servers. We have limited access to alternative networks or services in the event of disruptions, failures or other problems with China’s internet infrastructure or the fixed telecommunications networks provided by telecommunication service providers. With the expansion of our business, we may be required to upgrade our technology and infrastructure to keep up with the increasing traffic on our platform. We cannot assure you that the internet infrastructure and the fixed telecommunications networks in China will be able to support the demands associated with the continued growth in internet usage.
Our business also depends on the efficient and uninterrupted operation of mobile communications systems. The occurrence of power outages, telecommunications delays or failures, security breaches, or computer viruses could result in delays or interruptions to our products, offerings, and platform, as well as business interruptions for us and for drivers, consumers and other users. Any of these events could damage our reputation, significantly disrupt our operations, and subject us to liability, which could adversely affect our business, financial condition, and operating results.
31
We rely on third parties maintaining open marketplaces to distribute our mobile apps and to provide the software we use in certain of our service and product offerings. If such third parties interfere with the distribution of our service and product offerings or with our use of such software, our business would be adversely affected.
Our platform relies on third parties maintaining open marketplaces, including the Apple App Store and Google Play, which make applications available for download. We cannot assure you that such marketplaces will not charge us fees to list our applications for download. We rely upon certain third parties to provide software for our service and product offerings. We do not control all mapping functions employed by our platform or drivers using our platform, and it is possible that such mapping functions may not be reliable. If such third parties cease to provide access to the third-party software that we and drivers use, do not provide access to such software on terms that we believe to be attractive or reasonable, or do not provide us with the most current version of such software, we may be required to seek comparable software from other sources, which may be more expensive or inferior, or may not be available at all, any of which would adversely affect our business.
Our business depends upon the interoperability of our platform across devices, operating systems, and third-party applications that we do not control.
One of the most important features of our platform is its broad interoperability with a range of devices, operating systems, and third-party applications. Our platform is accessible from the web and from devices running various operating systems such as iOS and Android. We depend on the accessibility of our platform across third-party operating systems and applications that we do not control. Moreover, third-party services and products are constantly evolving, and we may not be able to modify our platform to assure its compatibility with that of other third parties following development changes. The loss of interoperability, whether due to actions of third parties or otherwise, could adversely affect our business.
Increases in fuel, food, labor, energy, and other costs could adversely affect our operating results.
Factors such as inflation, increased fuel prices, and increased vehicle purchase, rental, or maintenance costs may increase the costs incurred by drivers when providing services on our platform. Many of the factors affecting driver costs are beyond their control. In many cases, these increased costs may cause drivers to spend less time providing services on our platform or to seek alternative sources of income. A decreased number of drivers on our platform would decrease our network liquidity, which could harm our business and operating results.
Computer malware, viruses, spamming, and phishing attacks could harm our reputation, business, and operating results.
We rely heavily on information technology systems across our operations. Our information technology systems, including mobile and online platforms, mobile payment systems and administrative functions, and the information technology systems of our third-party business partners and service providers contain proprietary or confidential information related to business and sensitive personal data, including personally identifiable information, entrusted to us by drivers, consumers, businesses, employees, and job candidates. Computer malware, viruses, spamming, and phishing attacks have become more prevalent in our industry, have occurred on our systems in the past, and may occur on our systems in the future. Various other factors may also cause system failures, including power outages, catastrophic events, inadequate or ineffective redundancy, issues with upgrading or creating new systems or platforms, flaws in third-party software or services, errors by our employees or third-party service providers, or breaches in the security of these systems or platforms. If we cannot resolve these issues in an effective manner, they could adversely impact our business operations and our financial results. Because of our prominence, the number of platform users, and the types and volume of personal data on our systems, we may be a particularly attractive target for such attacks. Although we have developed systems and processes that are designed to protect our data and that of platform users, and to prevent data loss, undesirable activities on our platform, and security breaches, we cannot assure you that such measures will provide absolute security. Our efforts on this front may be unsuccessful as a result of, for example, software bugs or other technical malfunctions, employee, contractor, or vendor error or malfeasance, or the appearance of new threats that we did not anticipate or guard against, and we may incur significant costs in protecting against or remediating cyber-attacks. Any actual or perceived failure to maintain the performance, reliability, security, and availability of our products, offerings, and technical infrastructure to the satisfaction of platform users and government regulators would likely harm our reputation and result in loss of revenues from the adverse impact to our reputation and brand, disruption to our business, and our decreased ability to attract and retain drivers and consumers.
32
Our platform is highly technical, and any undetected errors could adversely affect our business.
Our platform is a complex system composed of many interoperating components and incorporates software that is highly complex. Our business is dependent upon our ability to prevent system interruption on our platform. Our software may now or in the future contain undetected errors, bugs, or vulnerabilities. Some errors in our software code may only be discovered after the code has been released. Bugs in our software, misconfigurations of our systems, and unintended interactions between systems could result in our failure to comply with certain national or regional reporting obligations, or could cause downtime that would impact the availability of our service to platform users. We have from time to time found defects or errors in our system and may discover additional defects in the future that could result in platform unavailability or system disruption. In addition, we have experienced outages on our platform in the past. If sustained or repeated, any of these outages could reduce the attractiveness of our platform to platform users. In addition, our release of new software in the past has inadvertently caused, and may in the future cause, interruptions in the availability or functionality of our platform. Any errors, bugs, or vulnerabilities discovered in our code or systems after release could result in an interruption in the availability of our platform or a negative experience for drivers and consumers, and could also result in negative publicity and unfavorable media coverage, damage to our reputation, loss of platform users, loss of revenues or liability for damages, regulatory inquiries, or other proceedings, any of which could adversely affect our business and financial results.
Our use of third-party open source software could adversely affect our ability to offer our service and product offerings and subjects us to possible litigation.
We use third-party open source software in connection with the development of our platform. From time to time, companies that use third-party open source software have faced claims challenging the use of such open source software and their compliance with the terms of the applicable open source license. We may be subject to suits by parties claiming ownership of what we believe to be open source software, or claiming non-compliance with the applicable open source licensing terms. While we employ practices designed to monitor our compliance with the licenses of third-party open source software and protect our valuable proprietary source code, we may inadvertently use third-party open source software in a manner that exposes us to claims of non-compliance with the applicable terms of such license, including claims for infringement of intellectual property rights or for breach of contract. Furthermore, there are more and more types of open-source software licenses, almost none of which have been tested in a court of law, resulting in a dearth of guidance regarding the proper legal interpretation of such licenses. If we were to receive a claim of non-compliance with the terms of any of our open source licenses, we may be required to publicly release certain portions of our proprietary source code or expend substantial time and resources to re-engineer some or all of our software.
In addition, the use of third-party open source software typically exposes us to greater risks than the use of third-party commercial software because open-source licensors generally do not provide warranties or controls on the functionality or origin of the software. Use of open source software may also present additional security risks because the public availability of such software may make it easier for hackers and other third parties to determine how to compromise our platform. Additionally, because any software source code that we contribute to open source projects becomes publicly available, our ability to protect our intellectual property rights in such software source code may be limited or lost entirely, and we would be unable to prevent our competitors or others from using such contributed software source code. Any of the foregoing could be harmful to our business, financial condition, or operating results and could help our competitors develop service and product offerings that are similar to or better than ours.
Our business would be adversely affected if drivers were classified as employees, workers or quasi-employees.
The classification of drivers on platforms like ours is being challenged in courts, by legislators and by government agencies in a number of jurisdictions. We may become involved in legal proceedings, including lawsuits, demands for arbitration, charges and claims before administrative agencies, and investigations or audits by labor, social security, and tax authorities that claim that drivers should be treated as our employees (or as workers or quasi-employees where those statuses exist), rather than as independent contractors. We generally treat drivers as independent contractors. However, we may not be successful in defending the classification of drivers in some or all jurisdictions where it is challenged. Furthermore, the costs associated with defending, settling, or resolving pending and future lawsuits (including demands for arbitration) relating to the classification of drivers have been and may continue to be material to our business. In addition, even if we prevail under current law, the law may be changed in the future in ways that are unfavorable to us. Reclassification of drivers as employees, workers or quasi-employees where those statuses exist could require us to fundamentally change our business model, with repercussions that are difficult to anticipate. Among other things, reclassification could subject us to vicarious liability for any misconduct of drivers, require us to pay them wages, make social insurance contributions or provide other benefits, or reduce our attractiveness to drivers given the loss of flexibility under an employee model.
33
In December 2021, media reported that China plans to amend laws to allow ride-hailing drivers and food delivery workers to form unions. Representation of ride-hailing drivers and food delivery worker on our platform in China by unions may complicate our relationship with them and our supply of drivers may be affected adversely. On November 8, 2023, the Ministry of Human Resources and Social Security promulgated three guidelines regarding workers engaged in new forms of employment, namely (i) the Guidelines on Protecting the Rights and Interests of Rest and Remuneration for Workers Engaged in New Forms of Employment, (ii) the Guidelines on the Publicity of Labor Rules for Workers Engaged in New Employment Forms, and (iii) the Service Guidelines for the Maintenance of Rights and Interests of Workers Engaged in New Forms of Employment. These guidelines provide that, among other things, workers engaged in new forms of employment have the right to join labor unions and existing labor unions shall actively encourage such workers to join them. If a platform enterprise (or a partner of the platform enterprise who provides the platform with workers) violates the laws, regulations and policies that protect the rights and interests of workers in new forms of employment, the labor unions shall issue opinions or require the platform enterprise (or its partner) to rectify the violations. For details, see “Item 3. Key Information—D. Risk Factors—Risks Relating to Doing Business in China—Increases in labor costs and enforcement of stricter labor laws and regulations in China may adversely affect our business and our profitability.”
Reclassification could also impact our current financial statement presentation relating to our International segment, including the calculation of our revenues, cost of revenues and expenses, as further described in our significant and critical accounting policies in Note 3 to our consolidated financial statements. See also “—Risks Relating to Doing Business in China-Increases in labor costs and enforcement of stricter labor laws and regulations in China may adversely affect our business and our profitability.”
We rely on third parties for elements of the payment processing infrastructure underlying our platform. If these third-party elements become unavailable or unavailable on favorable terms, our business could be adversely affected.
The convenient payment mechanisms provided by our platform are key factors contributing to the development of our business. We rely on third parties for elements of our payment-processing infrastructure to collect payments from consumers and to remit payments to drivers using our platform, and these third parties may refuse to renew our agreements with them on commercially reasonable terms or at all. If these companies become unwilling or unable to provide these services to us on acceptable terms or at all, our business may be disrupted.
In certain jurisdictions, we allow consumers to pay for rides and food delivery using cash, which raises numerous regulatory, operational, and safety concerns. If we do not successfully manage those concerns, we could become subject to adverse regulatory actions and suffer reputational harm or other adverse financial and accounting consequences.
In certain jurisdictions, including Brazil and Mexico, we allow consumers to use cash to pay drivers the entire fare of rides and cost of food delivery (including our service fee from such rides and food delivery). The use of cash raises numerous regulatory, operational, and safety concerns. For example, many jurisdictions have specific regulations regarding the use of cash for ride hailing and certain jurisdictions prohibit the use of cash for ride hailing. Failure to comply with these regulations could result in the imposition of significant fines and penalties and could result in a regulator requiring that we suspend operations in those jurisdictions. In addition to these regulatory concerns, the use of cash can increase safety and security risks for drivers and riders, including potential robbery, assault, violent or fatal attacks, and other criminal acts. Serious safety incidents resulting in robberies and violent, fatal attacks on drivers while using our platform have been reported. If we are not able to adequately address any of these concerns, we could suffer significant reputational harm, which could adversely impact our business.
In addition, establishing the proper infrastructure to ensure that we receive the correct service fee on cash trips is complex, and has in the past meant and may continue to mean that we cannot collect the entire service fee for certain of our cash-based trips. We have created systems for drivers to collect and deposit the cash received for cash-based trips and deliveries, as well as systems for us to collect, deposit, and properly account for the cash received, some of which are not always effective, convenient, or widely adopted by drivers. Creating, maintaining, and improving these systems requires significant effort and resources, and we cannot guarantee these systems will be effective in collecting amounts due to us. Further, operating a business that uses cash raises compliance risks with respect to a variety of laws and regulations, including anti-money laundering laws. If drivers fail to pay us under the terms of our agreements or if our collection systems fail, we may be adversely affected by both the inability to collect amounts due and the cost of enforcing the terms of our contracts, including litigation. Such collection failure and enforcement costs, along with any costs associated with a failure to comply with applicable rules and regulations, could, in the aggregate, impact our financial performance.
34
Our business is subject to extensive government regulation and oversight relating to the provision of payment and financial services.
Jurisdictions in which we operate have laws that govern payment and financial services activities. Regulators may determine that certain aspects of our business are subject to these laws and could require us to obtain licenses to continue to operate in such jurisdictions. In some countries, it is not clear whether we are required to be licensed as a payment services provider where we rely on local payment providers to disburse payments. Were local regulators to determine that such arrangements require us to be so licensed, such regulators may block payments to drivers, restaurants, shippers or carriers. Such regulatory actions, or the need to obtain regulatory approvals, could impose significant costs and involve substantial delay in payments we make in certain local markets, any of which could adversely affect our business, financial condition, or operating results.
In addition, laws relating to money transfers and online payments are evolving, and changes in such laws could affect our ability to provide payment processing on our platform in the same form and on the same terms as we have historically, or at all. Our business operations, including our payments to drivers, may not always comply with these financial laws and regulations. Non-compliance with these laws or regulations could result in criminal and civil lawsuits, penalties, forfeiture of significant assets, or other enforcement actions. Costs associated with fines and enforcement actions, as well as reputational harm, changes in compliance requirements, or limits on our ability to expand our product offerings, could harm our business.
Furthermore, in August 2017, we obtained approval from the Chongqing Yubei District Financial Supervision and Administration Bureau for DiDi (HK) Science and Technology Limited to establish a micro-loan company. The approval permits the micro-loan company to conduct business in a variety of areas, including loans, bill discounting, asset transfer, and investment activities carried out with its own funds. The micro-loan company is also permitted to carry out its loan business across China through the DiDi Chuxing platform. In November 2020, the China Banking and Insurance Regulatory Commission, which has been merged into the National Financial Regulatory Administration, and the People’s Bank of China promulgated a draft of Interim Measures for the Administration of Online Micro-Loan Business for public comments, which set out additional requirements for establishing micro-loan companies. Under the interim measures, the controlling shareholder of a micro-loan company must meet the following conditions: its main business must be to provide products or services suitable for online micro-loan business; it must be in good financial standing and have been profitable with cumulative total tax payments of not less than RMB12 million (using consolidated financial statement standards) during the past two fiscal years; and its capital contribution to the micro-loan company must not have exceeded 35% of its net assets for the previous fiscal year. In addition, the internet platform used for the online micro-loan business must meet the following conditions: the operator of the internet platform must hold more than 5% of equity interest of the micro-loan company; the registration place of the internet platform operator and the registration place of the micro-loan company must be in the same province, autonomous region, or municipality directly under the central government; and the registered capital of a micro-loan company operating the online micro-loan business across provincial administrative regions must not be less than RMB5 billion, which must be fully paid up in one installment in currency. In addition, the draft measures require that a micro-loan company approved by the authorities to engage in online micro-loan business before the implementation of these measures shall fully meet the requirements under these measures within one year from the date of implementation of these measures. As of the date of this annual report, the above measures have not been formally adopted, and uncertainties still exist with respect to the enactment timetable, final content, interpretation and implementation of these measures and how they will affect our business operation.
We generate a significant percentage of our transactions from certain major cities. If our operations in these cities are negatively affected, our financial results and future prospects would be adversely impacted.
We generate a significant percentage of our transactions from certain major cities. We experience greater competition in large cities than we do in other markets in which we operate, which has led us to offer significant driver incentives and consumer discounts and promotions in these cities. As a result of our geographic concentration, our business and financial results are susceptible to economic, social, weather, and regulatory conditions or other circumstances in each of these cities. For example, travel restrictions and other limitations imposed in Guangdong province in early 2021 during the COVID-19 pandemic adversely affected our operating performance and results of operations for the three months ended June 30, 2021, including in terms of China Mobility GTV and Platform Sales. Outbreaks of contagious diseases or other viruses such as the COVID-19 pandemic could lead to a sustained decline in the desirability of living, working and congregating in the cities in which we operate. Any short-term or long-term shifts in the travel patterns of consumers away from cities, due to health concerns regarding epidemics or pandemics, could have an adverse impact on our GTV from these areas. An economic downturn, increased competition, or regulatory obstacles in any of these cities would adversely affect our business, financial condition, and operating results to a much greater degree than would the occurrence of similar events in other areas. In addition, any changes to local laws or regulations within these cities that affect our ability to operate or increase our operating expenses in these markets would have an adverse effect on our business. Furthermore, if we are unable to renew existing licenses or do not receive new licenses in the major cities where we operate or such licenses are terminated, any inability to operate in such urban area, as well as the publicity concerning any such termination or non-renewal, could adversely affect our business, financial condition, and operating results.
35
Further, we expect that we will continue to face challenges operating in non-urban areas, where our network is smaller and our presence is smaller. If we are not successful operating in non-urban areas, or if we are unable to operate in certain key cities in the future, our ability to serve what we consider to be our total addressable market would be limited, and our business, financial condition, and operating results would suffer.
Our strategic investments and acquisitions involve inherent risks, and any businesses we invest in or acquire may not perform as expected or be successfully integrated.
As part of our business strategy, we have entered into, and expect to continue to enter into, agreements to invest in or acquire companies, form joint ventures, divest portions or aspects of our business, sell minority stakes in portions or aspects of our business, and acquire complementary assets or technologies. For example, in August 2023, we entered into a strategic partnership with XPeng Inc. to accelerate the adoption of smart electric vehicles and technologies. As part of this transaction, we sold an electric vehicle development business to XPeng Inc. in consideration of class A ordinary shares issued by XPeng Inc., and we also agreed to cooperate with XPeng Inc. until August 2028 in a number of areas, including research & development and marketing. We cannot predict whether this or any other any strategic investment, acquisition, partnership or transaction will be successful. In addition, competition within our industry for investments in and acquisitions of businesses, technologies, and assets is intense. Even if we are able to identify a target for investment or acquisition, we may not be able to complete the transaction on commercially reasonable terms, we may not be able to receive approval under anti-monopoly and competition laws, or the target may choose to enter into a transaction with another party, which could be our competitor.
Businesses we invest in or acquire may not perform as well as we expect. In 2021. 2022 and 2023, we recorded impairment losses of nil, RMB18.5 million and RMB127.8 million (US$18.0 million), respectively, for equity investments that were accounted for using the measurement alternative. One of our equity investees, Chengxin Technology Inc., or Chengxin, was a company engaged in the community group buying business which we deconsolidated after March 30, 2021. We also recorded downward fair value changes of RMB21.3 billion for our investments in Chengxin in 2021. As described in Note 4 to our consolidated financial statements, RMB1.2 billion was recognized in the consolidated statement of comprehensive loss in 2022 upon Chengxin’s distribution of our share of its assets in July 2022. Failure to manage and successfully integrate acquired businesses and technologies, including managing any privacy or data security risks associated with such acquisitions, may harm our operating results and expansion prospects.
The process of integrating an acquired company, business, or technology or acquired personnel into our company, as well as the performance of an acquired company, business, or technology or acquired personnel, are subject to various risks and challenges, including:
| ● | diverting management time and focus from operating our business; |
| ● | disrupting our ongoing business operations; |
| ● | whether consumers will accept the acquired company’s offerings; |
| ● | whether we will successfully implement or remediate the controls, procedures, and policies of the acquired company; |
| ● | effectively integrating the acquired business onto our systems and ensuring the acquired business meets our financial reporting requirements and timelines; |
| ● | retaining and integrating acquired employees, including aligning incentives between acquired employees and existing employees, as well as managing costs associated with eliminating redundancies or transferring employees on acceptable terms with minimal business disruption; |
| ● | maintaining important business relationships and contracts of the acquired business; |
| ● | liability for pre-acquisition activities of the acquired company; |
| ● | litigation or other claims or liabilities arising in connection with the acquired company; |
| ● | impairment charges associated with goodwill, investments, and other acquired intangible assets; and |
36
| ● | other unforeseen operating difficulties and expenditures. |
We cannot predict whether any strategic investment, acquisition or partnership will be accretive to the value of our ordinary shares. It is also possible that any of our past, pending or future strategic transactions could be viewed negatively by the press, investors, consumers or regulators, or subject to regulatory inquiries or proceedings, which may adversely affect our reputation, business, financial condition and prospect.
The goodwill relating to our China Mobility segment may become impaired, resulting in a material expense.
We test goodwill for impairment annually during the fourth quarter, or when an event occurs or circumstances change that indicate the asset may be impaired. We assess qualitative factors such as industry and market conditions, overall financial performance of the reporting unit, and other specific information related to the operations to determine whether it is more likely than not that the fair value of a reporting unit is less than its carrying amount. If a qualitative assessment identifies a possible impairment or we believe that the assets of a reporting unit are impaired, a quantitative goodwill impairment test is performed. If the carrying value of the reporting unit is above fair value, an impairment loss is recognized in an amount equal to the excess.
We had RMB46.4 billion (US$6.5 billion) of goodwill as of December 31, 2023, representing 32.2% of our total assets as of that date. Most of this goodwill is attributable to our acquisitions of Kuaidi and Uber China. We recognized RMB8.4 billion in goodwill in our China Mobility segment in connection with the acquisition of Kuaidi in 2015 and RMB37.9 billion in goodwill in our China Mobility segment in connection with the acquisition of Uber China in 2016.
We performed a qualitative impairment assessment for the goodwill in China Mobility at the end of 2023 and concluded that there was no impairment of goodwill as of December 31, 2023. See “Item 5. Operating and Financial Review and Prospects—E. Critical Accounting Estimates” for details. However, the key assumptions could change in the future, reducing the fair value of reporting unit to a level that would result in an impairment of goodwill. We may incur a material loss if we determine that part or all of the goodwill in our China Mobility segment is impaired.
If we are unable to manage the risks presented by our international expansion, our financial results and future prospects will be adversely impacted.
We have operations in China and 14 other countries through our platforms or our partnerships across the world as of December 31, 2023. We began expanding into international markets in 2018 and have limited experience operating in many jurisdictions outside of China. We have made, and expect to continue to make, significant investments to expand our international operations and compete with local competitors. Such investments may not be successful and may negatively affect our operating results. Our International segment had adjusted EBITA losses of RMB5.8 billion, RMB4.0 billion and RMB2.3 billion (US$0.3 billion) in 2021, 2022 and 2023, respectively.
Conducting our business internationally, particularly in countries in which we have limited experience, subjects us to risks that we do not face to the same degree in China. These risks include, among others:
| ● | operational and compliance challenges caused by distance, language, and cultural differences; |
| ● | the resources required to build a local management team in each new market and to localize our service offerings to appeal to drivers and consumers in that market; |
| ● | compliance challenges caused by unfamiliar laws and regulations; |
| ● | competition with businesses that understand local markets better than we do, that have pre-existing relationships with potential consumers in those markets, or that are favored by government or regulatory authorities in those markets; |
| ● | international geopolitical tensions; |
| ● | political, social and economic instability in any jurisdiction where we operate; |
| ● | international export controls and economic and trade sanctions; |
37
| ● | legal uncertainty regarding our liability for the actions of drivers, consumers and other third parties, including uncertainty resulting from unique local laws or a lack of clear legal precedent; |
| ● | fluctuations in currency exchange rates; |
| ● | managing operations in markets in which cash transactions are favored over credit or debit cards; |
| ● | adverse tax consequences, including the complexities of foreign value added tax systems, and restrictions on the repatriation of earnings; |
| ● | increased financial accounting and reporting burdens, and complexities associated with implementing and maintaining adequate internal controls; |
| ● | difficulties in implementing and maintaining the financial systems and processes needed to enable compliance across multiple offerings and jurisdictions; and |
| ● | reduced or varied protection for intellectual property rights in some markets. |
These risks could adversely affect our international operations, which could in turn adversely affect our business, financial condition, and operating results.
We have operations in countries known to experience high levels of corruption and are subject to territorial anti-corruption laws in these jurisdictions as well as extra-territorial anti-corruptions laws, including the U.S. Foreign Corrupt Practices Act.
We have operations in, and have business relationships with, entities in countries known to experience high levels of corruption. We are subject to anti-corruption laws in the jurisdictions in which we operate that prohibit improper payments or offers of payments to foreign governments, their officials, and political parties for the purpose of obtaining or retaining business. We are also subject to the U.S. Foreign Corrupt Practices Act and will remain so for so long as we remain a reporting company under section 15(d) of the Securities Exchange Act of 1934. Regulators continue to focus on the enforcement of these laws, and we may be subject to additional compliance requirements to identify criminal activity and payments to sanctioned parties. Our activities in certain countries with high levels of corruption enhance the risk of unauthorized payments or offers of payments by drivers, consumers, employees, consultants, or business partners in violation of various anti-corruption laws, even though the actions of these parties are often outside our control.
We have granted and may continue to grant options and other types of awards under our share incentive plan, which may result in increased share-based compensation expenses.
We adopted our 2017 Equity Incentive Plan in December 2017. The 2017 Equity Incentive Plan was subsequently amended and restated. In June 2021, we adopted our 2021 Share Incentive Plan, effective as of June 29, 2021, for the same purpose. Under the 2017 Equity Incentive Plan, we are authorized to grant options and other types of awards. The maximum aggregate number of ordinary shares that may be issued under the 2017 Equity Incentive Plan is 195,127,549 shares. The maximum aggregate number of ordinary shares which may be issued under the 2021 Share Incentive Plan is initially 116,906,908 shares, subject to annual increase. See “Item 6. Directors, Senior Management and Employees—B. Compensation—Share Incentive Plans.” As of February 29, 2024, awards to purchase 38,272,076 ordinary shares that were granted under the 2017 Equity Incentive Plan remained outstanding and awards to purchase 31,140,304 ordinary shares that were granted under the 2021 Share Incentive Plan remained outstanding. As a result, we have incurred and expect to continue to incur substantial share-based compensation expenses in the future.
We believe the granting of share-based awards is of significant importance to our ability to attract and retain key personnel and employees, and we will continue to grant share-based awards to employees, directors and consultants in the future. As a result, our expenses associated with share-based awards may increase, which may have an adverse effect on our results of operations. We may re-evaluate the vesting schedules, exercise prices or other key terms applicable to the grants under our currently effective share incentive plan from time to time. If we choose to modify the key terms, we may experience substantial change in our share-based compensation charges in the future.
38
Our business depends heavily on insurance coverage for drivers and on other types of insurance for additional risks related to our business.
We require drivers on our platform to carry automobile insurance. If insurance carriers change the terms of their policies in a manner not favorable to us or the drivers, our or the drivers’ insurance costs could increase. Further, if the insurance coverage we maintain is not adequate to cover losses that occur, we could be liable for significant additional costs.
We may be subject to claims of significant liability based on traffic accidents, injuries, or other incidents that are alleged to have been caused by drivers on our platform. As we expand to include more offerings on our platform, our insurance needs will likely extend to those additional offerings, including intra-city freight, autonomous driving, and bike and e-bike sharing. As a result, our insurance policies may not cover all potential claims related to traffic accidents, injuries, or other incidents that are claimed to have been caused by drivers who use our platform, and may not be adequate to indemnify us for all liability that we could face. Even if these claims do not result in liability, we could incur significant costs in investigating and defending against them. If we are subject to claims of liability relating to the acts of drivers or others using our platform, we may be subject to negative publicity and incur additional expenses, which could harm our business, financial condition, and operating results.
In addition, we are subject to local laws, rules, and regulations relating to insurance coverage which could result in proceedings or actions against us by governmental entities or others. Any failure, or perceived failure, by us to comply with local laws, rules, and regulations or contractual obligations relating to insurance coverage could result in proceedings or actions against us by governmental entities or others. These lawsuits, proceedings, or actions may subject us to significant penalties and negative publicity, require us to increase our insurance coverage, increase our costs, and disrupt our business.
We may be subject to pricing regulations, as well as related litigation, regulatory inquiries or investigations.
Our revenues are dependent on the pricing model we use to calculate user fares and driver earnings. Our pricing model has been, and will likely continue to be, challenged, banned, limited in emergencies, subject to regulatory inquiries or investigations, or capped in certain jurisdictions or in some of the cities where we operate. Any claim or challenge against us on our pricing model and any related litigation, regulatory inquiries, investigations or other legal proceedings could increase our operating costs and adversely affect our business and reputation. As a result, we may be forced to enter into settlement arrangements or change our pricing model in certain jurisdictions or those cities where we operate, which could be time consuming, costly, and require significant amounts of management time and corporate resources and could harm our business, financial condition, and operating results.
Misconduct and errors by our employees could harm our business and reputation.
We operate in an industry in which integrity and the confidence of our consumers and drivers are of critical importance. We are subject to the risk of errors, misconduct and illegal activities by our employees. Errors, misconduct and illegal activities by our employees, or even unsubstantiated allegations of them, could result in a material adverse effect on our reputation and our business. It is not always possible to identify and deter misconduct or errors by employees, and the precautions we take to detect and prevent this activity may not be effective in controlling unknown or unmanaged risks or losses. If any of our employees engages in illegal or suspicious activities or other misconduct, we could suffer economic losses and may be subject to regulatory sanctions and significant legal liability, and our financial condition or ability to attract new consumers and drivers may be adversely affected as a result. If any sanction was imposed against an employee during his or her employment with us, even for matters unrelated to us, we may be subject to negative publicity which could adversely affect our brand, public image and reputation, as well as cause investigations or claims against us. We could also be perceived to have facilitated or participated in the illegal activities or misconduct, and therefore be subject to civil or criminal liability.
39
We rely on merchants on our platform for aspects of our food delivery services, and to the extent they fail to maintain their service levels or they increase the prices they charge consumers on our platform, our business would be adversely affected.
We provide food delivery services in select markets outside of China, namely Mexico, Costa Rica, Colombia and Peru. We rely upon merchants on our platform, including small and local independent restaurants, to provide quality food to our consumers at expected price points. If these merchants experience difficulty servicing consumer demand, producing quality food at affordable prices, or meeting our other requirements or standards, or experience problems with their point-of-sale or other technologies, our reputation and brand could be damaged. Moreover, an increase in merchant operating costs could cause merchants on our platform to raise prices, renegotiate commission rates, or cease operations, which could in turn adversely affect our operational costs and efficiency, and if merchants on our platform were to cease operations, temporarily or permanently, we may not be able to provide consumers with sufficient merchant selection, which we expect would reduce the number of consumers on our platform. Many of the factors affecting merchant operating costs, including off-premise costs and prices, are beyond the control of merchants and include inflation, costs associated with the goods provided, labor and employee benefit costs, rent costs, and energy costs. If merchants pass along these increased operating costs and increase prices on our platform, order volume may decline. Additionally, some merchants choose to charge higher prices on our platform relative to their in-store prices. This practice can negatively affect consumer perception of our platform and could result in a decline in consumers or order volume, or both, which would adversely affect our financial condition and results of operations.
We may experience a negative impact on our reputation due to any quality or health issues with the food products distributed through our platform, which could have an adverse impact on our operating results.
Businesses that involve food products have inherent risks of product liability claims, product recall and the resulting negative publicity. Food products containing contaminants could be inadvertently distributed through our platform and, if these contaminants are not eliminated by the time of consumption, they could cause illness or death. We cannot assure you that product liability claims will not be asserted against us or that we will not be obligated to perform product recalls or be held liable for such incidents in the future. Any loss in confidence on the part of our customers would be difficult and costly to reestablish. Any such adverse impact could significantly reduce our brand value, and have a material and adverse impact on our sales and operating results.
We have limited influence over our minority-owned affiliates, which subjects us to substantial risks, including potential loss of value or restrictions on our operations in certain markets.
Our ownership in our minority-owned affiliates involves significant risks that are outside our control. We do not participate in the day-to-day management of our minority-owned affiliates or have a controlling influence on their boards. As a result, the boards of directors or management team of our minority-owned affiliates may make decisions or take actions with which we disagree or that may be harmful to the value of our ownership. Additionally, these companies have expanded their offerings, and we expect them to continue to expand their offerings in the future, to compete with us in various markets throughout the world. While this could enhance the value of our ownership interest in these companies, our business, financial condition and operating results would be adversely affected by such expansion into markets in which we operate. Furthermore, any material decline in the business of our minority-owned affiliates would adversely affect the value of our assets and our financial results, and we may never realize the value of these assets relative to the contributions we made to its businesses.
In addition, we may from time to time enter into business arrangements in connection with our minority investments which restrict our operations in certain markets. For example, in connection with our investment in Grab Holdings Inc., we previously entered into a non-compete obligation under a shareholders’ agreement where we agreed we would not engage in, or own any interest in, any other ride hailing business in Southeast Asia. Although this agreement is no longer in effect, we may enter into similar business arrangements in the future in connection with other future minority investments.
Our bikes are currently subject to operating restrictions or caps in certain cities and municipalities.
Many cities in which we provide our bike and e-bike sharing services, including Beijing, Shanghai and Guangzhou, have adopted policies to restrict the operations or limit the aggregate number of bikes that may operate in that city. Subject to city-by-city variations, such restrictions generally may require us to register and obtain licenses for our bikes, limit the areas in which our bikes can operate, or limit the total number of bikes we can provide in a given city. Inability to expand the number of our bikes or the geographic area in which they operate could harm our business, financial condition, and operating results. We were and may continue to be subject to penalties if we are found to be in violation of local rules on bike and e-bike sharing.
40
Heightened tensions in international relations, particularly between the United States and China, may adversely impact our business, financial condition, and results of operations.
Recently there have been heightened tensions in international relations, particularly between the United States and China. In addition, the Russia - Ukraine conflict, the Hamas - Israel conflict, and the attacks on shipping in the Red Sea have heightened geopolitical tensions across the world. The impact of the Russia - Ukraine conflict on Ukraine food exports has contributed to increases in food prices and thus to inflation more generally. There have also been concerns about the relationship between China and other countries. In particular, there is significant uncertainty about the future relationship between the United States and China with respect to a wide range of issues including trade policies, treaties, government regulations and tariffs. Heightened tensions between the United States and China could reduce levels of trade, investments, technological exchanges, and other economic activities between the two major economies. The existing tensions and any further deterioration in the relationship between the United States and China may have a negative impact on the general, economic, political, and social conditions in both countries and, given our reliance on the Chinese market, adversely impact our business, financial condition, and results of operations.
Risks Relating to Our Corporate Structure
If the PRC government finds that the agreements that establish the structure for operating some of our operations in China do not comply with PRC regulations governing the relevant industries, or if these regulations or the interpretation of existing regulations change in the future, we could be subject to severe penalties or need to relinquish our interests in those operations.
PRC laws and regulations impose restrictions on foreign ownership and investment in certain internet-based businesses. We are an exempted company incorporated in the Cayman Islands and our PRC subsidiaries are considered foreign-invested enterprises. To comply with PRC laws, regulations and regulatory requirements, we set up a series of contractual arrangements entered into among some of our PRC subsidiaries, the VIEs and their shareholders to conduct some of our operations in China. For a detailed description of these contractual arrangements, see “Item 4. Information on the Company—C. Organizational Structure—Contractual Arrangements with the Variable Interest Entities.” As a result of these contractual arrangements, we consolidate the operating results of the VIEs and their subsidiaries in our financial statements under U.S. GAAP.
In the opinion of our PRC legal counsel, based on their understanding of PRC laws and regulations, except as disclosed in this annual report, (i) the ownership structure of our principal variable interest entity, Xiaoju Technology, and our PRC subsidiary, Beijing DiDi, currently does not and will not result in any violation of the applicable PRC laws or regulations currently in effect; and (ii) the agreements under the contractual arrangement among Beijing DiDi, Xiaoju Technology and Xiaoju Technology’s shareholders are currently valid, binding and enforceable in accordance with their terms and the applicable PRC laws or regulations currently in effect, and do not result in any violation of the applicable PRC laws or regulations currently in effect. However, we have been further advised by our PRC legal counsel that uncertainty remains as to how current PRC laws and regulations will be interpreted or implemented by the regulators, and further, that there are uncertainties due to possible future changes in PRC laws and regulations. Thus, the PRC government may ultimately take a view contrary to the opinion of our PRC legal counsel. If the PRC government otherwise find that we are in violation of any existing or future PRC laws or regulations or lack the necessary permits or licenses to operate our business, the governmental authorities would have discretion in dealing with such violation, including, without limitation:
| ● | revoking the business licenses and/or operating licenses of our PRC entities; |
| ● | imposing fines on us; |
| ● | confiscating any of our income that they deem to be obtained through illegal operations, or imposing other requirements with which we or the VIEs may not be able to comply; |
| ● | discontinuing or placing restrictions or onerous conditions on our operations; |
| ● | placing restrictions on our right to collect revenues; |
| ● | shutting down our servers or blocking our mobile app; |
| ● | requiring us to restructure our ownership structure or operations, including terminating the contractual arrangements with the VIEs and deregistering the equity pledges of the VIEs, which in turn would affect our ability to consolidate the financial results of and derive economic interests from the VIEs and their subsidiaries; |
41
| ● | restricting or prohibiting our use of the proceeds from our financing activities to finance the business and operations of the VIEs and their subsidiaries; or |
| ● | taking other regulatory or enforcement actions that could be harmful to our business. |
Any of these events could cause significant disruption to our business operations and severely damage our reputation, which would in turn have a material adverse effect on our business, financial condition and results of operations. If occurrences of any of these events results in our inability to direct the activities of the VIEs and their subsidiaries that most significantly impact their economic performance, and/or our failure to receive the economic benefits and residual returns from the VIEs and their subsidiaries, and we are not able to restructure our ownership structure and operations in a satisfactory manner, we may not be able to consolidate the financial results of the VIEs and their subsidiaries in our consolidated financial statements in accordance with U.S. GAAP. In addition, if the PRC government deems that our contractual arrangements with the VIEs do not comply with PRC regulatory restrictions on foreign investment in the relevant industries, or if these regulations or the interpretation of existing regulations change in the future, we could be subject to severe penalties or need to relinquish our interests in those operations. This in turn would likely result in a material change in our operations and our securities may decline significantly in value or become worthless.
The DiDi Partnership and its related arrangements will impact your ability to appoint executive directors and nominate certain executive officers of the company.
Our memorandum and articles of association allows the DiDi Partnership to appoint executive directors and nominate and recommend candidates for certain executive officer positions of our company. An executive director candidate duly nominated by the DiDi Partnership will be appointed by our board of directors, after which he or she will serve as an executive director of our company until expiry of his or her term, subject to removal or termination in accordance with our then-effective memorandum and articles of association. Our board of directors may, but is not obligated to, appoint candidates that the DiDi Partnership nominates for the executive officer positions with respect to which the DiDi Partnership holds nomination and recommendation rights. If our board of directors does not appoint an executive officer candidate, the DiDi Partnership may nominate replacement nominees until the board appoints one of those nominees to the executive officer position, provided that if the board decides not to appoint more than three consecutive candidates nominated by the DiDi Partnership, the board of directors may nominate and appoint any person to serve in the executive position after consulting the DiDi Partnership. See “Item 6. Directors, Senior Management and Employees—A. Directors and Senior Management—DiDi Partnership.” This governance structure will limit your ability to influence corporate matters, including certain matters determined at the board level.
The interests of the DiDi Partnership may conflict with your interests on certain matters and you may be disadvantaged.
The interests of the DiDi Partnership may not always align with your interests. The partnership committee of the DiDi Partnership may make determinations about, among other things, the allocation of the bonus pool among all partners, subject to approval of the compensation committee if such allocations are to partners who are executive officers or directors of our company. These allocations may not be entirely aligned with the interest of shareholders who are not partners. Because the partners may be largely comprised of members of our management team, the DiDi Partnership and its executive director nominees may focus on managerial strategies and decisions and operational and financial targets that may differ from the expectations and desires of shareholders. To the extent that the interests of the DiDi Partnership differ from your interests on certain matters, you may be disadvantaged.
The contractual arrangements with the VIEs and their shareholders may not be as effective as direct ownership in providing operational control.
We have to rely on the contractual arrangements with the VIEs and their shareholders to operate the business in areas where foreign ownership is restricted, including provision of ride hailing services. These contractual arrangements, however, may not be as effective as direct ownership in providing us with control over the VIEs. For example, the VIEs and their shareholders could breach their contractual arrangements with us by, among other things, failing to conduct the operations of the VIEs in an acceptable manner or taking other actions that are detrimental to our interests.
42
If we had direct ownership of the VIEs in China, we would be able to exercise our rights as a shareholder to effect changes in the board of directors of the VIEs, which in turn could implement changes, subject to any applicable fiduciary obligations, at the management and operational level. However, under the current contractual arrangements, we rely on the performance by the VIEs and their shareholders of their obligations under the contracts to direct activities of and receive economic benefits from the VIEs and their subsidiaries. The shareholders of the VIEs may not act in the best interests of our company or may not perform their obligations under these contracts. If any dispute relating to these contracts remains unresolved, we will have to enforce our rights under these contracts through the operations of PRC law and arbitration, litigation and other legal proceedings and therefore will be subject to uncertainties in the PRC legal system. See “—Any failure by the VIEs or their shareholders to perform their obligations under our contractual arrangements with them would have a material and adverse effect on our business.”
Any failure by the VIEs or their shareholders to perform their obligations under our contractual arrangements with them would have a material and adverse effect on our business.
If the VIEs or their shareholders fail to perform their respective obligations under the contractual arrangements, we may have to incur substantial costs and expend additional resources to enforce such arrangements. We may also have to rely on legal remedies under PRC law, including seeking specific performance or injunctive relief, and contractual remedies, which we cannot assure you will be sufficient or effective under PRC law. For example, if the shareholders of the VIEs were to refuse to transfer their equity interests in the VIEs to us or our designee if we exercise the purchase option pursuant to these contractual arrangements, or if they were otherwise to act in bad faith toward us, then we may have to take legal actions to compel them to perform their contractual obligations. In addition, if any third parties claim any interest in such shareholders’ equity interests in the VIEs, our ability to exercise shareholders’ rights or foreclose the share pledge according to the contractual arrangements may be impaired. If these or other disputes between the shareholders of the VIEs and third parties were to impair our ability to direct activities of and receive economic benefits from the VIEs and their subsidiaries, our ability to consolidate the financial results of the VIEs would be affected, which would in turn result in a material adverse effect on our business, operations and financial condition.
All the agreements under our contractual arrangements are governed by PRC law and provide for the resolution of disputes through arbitration in China. Accordingly, these contracts would be interpreted in accordance with PRC law and any disputes would be resolved in accordance with PRC legal procedures. Uncertainties regarding the interpretation and enforcement of the relevant PRC laws and regulations could limit our ability to enforce these contractual arrangements. See “—Risks Relating to Doing Business in China—Uncertainties associated with change in or development of PRC legal system could adversely affect us.” Meanwhile, there are very few precedents and little formal guidance as to how contractual arrangements in the context of a consolidated VIE should be interpreted or enforced under PRC law. There remain significant uncertainties regarding the ultimate outcome of such arbitration should legal action become necessary. In addition, under PRC law, rulings by arbitrators are final, parties cannot appeal the arbitration results in courts, and if the losing parties fail to carry out the arbitration awards within a prescribed time limit, the prevailing parties may only enforce the arbitration awards in PRC courts through arbitration award recognition proceedings, which would require additional expenses and delay. In the event we are unable to enforce these contractual arrangements, or if we suffer significant delay or other obstacles in the process of enforcing these contractual arrangements, we may not be able to direct activities of and receive economic benefits from the VIEs and their subsidiaries, and our ability to conduct our business may be negatively affected.
43
The shareholders of the VIEs may have actual or potential conflicts of interest with us, which may adversely affect our business and financial condition.
The shareholders of the VIEs may have actual or potential conflicts of interest with us. See “Item 4. Information on the Company—C. Organizational Structure—Contractual Arrangements with the Variable Interest Entities.” The shareholders of the principal VIE include Mr. Will Wei Cheng, who is the chairman of our board of directors and our chief executive officer, as well as senior management of our company or an affiliate of our company in addition to one shareholder who is an investor representative. These shareholders may breach, or cause the VIEs to breach, or refuse to renew, the existing contractual arrangements we have with them and the VIEs, which would have a material and adverse effect on our ability to direct activities of and receive economic benefits from the VIEs and their subsidiaries. For example, the shareholders may be able to cause our agreements with the VIEs to be performed in a manner adverse to us by, among other things, failing to remit payments due under the contractual arrangements to us on a timely basis. We cannot assure you that when conflicts of interest arise any or all of these shareholders will act in the best interests of our company or such conflicts will be resolved in our favor.
Currently, we do not have any arrangements to address potential conflicts of interest between these shareholders and our company, except that we could exercise our purchase option under the exclusive call option agreements with these shareholders to request them to transfer all of their equity interests in the VIEs to a PRC entity or individual designated by us, to the extent permitted by PRC law. We cannot assure you that this method, or any other methods that we may explore, will be effective in resolving the potential conflicts of interest between these shareholders and our company. The shareholders of the VIEs have executed powers of attorney to appoint our respective PRC subsidiaries to vote on their behalf and exercise voting rights as shareholders of the VIEs. If we cannot resolve any conflict of interest or dispute between us and the shareholders of the VIEs, we would have to rely on legal proceedings, which could result in disruption of our business and subject us to substantial uncertainty as to the outcome of any such legal proceedings.
The shareholders of the VIEs may be involved in personal disputes with third parties or other incidents that may have an adverse effect on their respective equity interests in the VIEs and the validity or enforceability of our contractual arrangements with the VIEs and their shareholders. For example, in the event that any of the individual shareholders divorces his or her spouse, the spouse may claim that the equity interest of the VIEs held by that shareholder is part of their community property and should be divided between that shareholder and his or her spouse. If that claim is supported by the court, a portion of that shareholder’s equity interest may be transferred to that shareholder’s spouse or another third party who is not subject to obligations under our contractual arrangements, which could render us unable to direct the activities of and receive economic benefits from the VIEs and their subsidiaries. Similarly, if any of the equity interests of the VIEs is inherited by a third party who is not bound by the current contractual arrangements, we may be unable to direct the activities of and receive economic benefits from the VIEs and their subsidiaries, or have to do so by incurring significant and unpredictable costs, which could cause material disruptions to our business and operations and harm our financial condition and results of operations.
Under our current contractual arrangements, (i) the spouses of some of the shareholders of the VIEs have executed a spousal consent letter under which that spouse agrees not to assert any rights over the equity interest in the VIEs, and (ii) the shareholders of the VIEs may not assign any of their respective rights or obligations with respect to their equity interests in the VIEs to any third party without the prior written consent of our PRC subsidiaries. Nevertheless, we cannot assure you that these the shareholders or their spouses will comply with these undertakings and arrangements, or that these contractual arrangements will be effectively enforced. Instituting legal proceedings to enforce these contractual arrangements could disrupt our business and divert our management’s attention, and we cannot assure you that any proceedings would be successful. If a court ultimately finds the contractual arrangements to be unenforceable, or if they are unenforceable for any other reason, our business, operations, financial condition and results of operations would be materially and adversely harmed.
44
Contractual arrangements in relation to the VIEs may be subject to scrutiny by the PRC tax authorities and they may determine that we or the VIEs owe additional taxes, which could negatively affect our financial condition and the value of your investment.
The PRC tax authorities may audit or challenge arrangements or transactions among related parties. We could face material and adverse tax consequences if the PRC tax authorities determine that the contractual arrangements in relation to the VIEs were not entered into on an arm’s length basis in such a way as to result in an impermissible reduction in taxes under applicable PRC laws, rules and regulations, and adjust the taxable income of the VIEs in the form of a transfer pricing adjustment. A transfer pricing adjustment could, among other things, reduce the expense deductions recorded by the VIEs for PRC tax purposes, which could in turn increase their tax liabilities without reducing our PRC subsidiaries’ tax expenses. In addition, the PRC tax authorities may impose late payment fees and other penalties on the VIEs for the adjusted but unpaid taxes according to the applicable regulations. Our financial position could be materially and adversely affected if the VIEs’ tax liabilities increase or if they are required to pay late payment fees and other penalties.
Uncertainties exist with respect to the interpretation and implementation of the PRC Foreign Investment Law and other foreign investment related laws and regulations and how they may impact our current corporate structure, corporate governance and operations.
The variable interest entity structure has been adopted by many companies which have operations in China, including us, to obtain necessary licenses and permits in the industries that are currently subject to foreign investment restrictions in China. The status of this variable entity structure under the PRC Foreign Investment Law remains uncertain.
In January 2015, the Ministry of Commerce published a discussion draft of the proposed Foreign Investment Law. In this discussion draft, variable interest entities that are controlled via contractual arrangements would also be deemed as foreign-invested entities, if they are ultimately “controlled” by foreign investors. Subsequently, in March 2019, the National People’s Congress promulgated the Foreign Investment Law, and in December 2019, the State Council promulgated implementing rules to further clarify and elaborate the provisions of the Foreign Investment Law. Both the law and the implementing rules became effective from January 1, 2020. Under the Foreign Investment Law, “foreign investments” are investment activities conducted by foreign investors (including foreign natural persons, foreign enterprises or other foreign organizations) directly or indirectly in the PRC. Unlike the 2015 discussion draft, the as-adopted Foreign Investment Law and its implementing rules do not use the concept of “control” to determine whether a company is a foreign-invested enterprise, and they are silent on whether the variable interest entity structure is a means of foreign investment. However, the definition of “foreign investment” in the Foreign Investment Law is subject to a catch-all provision, under which any investment by a foreign investor in any method that may be stipulated by laws, administrative regulations or the provisions of the State Council would constitute a “foreign investment” under the Foreign Investment Law. As the PRC government authorities may promulgate more laws, regulations or rules on the interpretation and implementation of the Foreign Investment Law, it is possible that, in the future, entities that are “controlled” within the meaning of that term as used in the 2015 draft of the Foreign Investment Law or entities that are part of a variable interest entity structure may be deemed to be “foreign investments” under the Foreign Investment Law. If under future laws our consolidated VIEs were deemed to be foreign-invested enterprises, and any of the businesses that we operate are of a type in which foreign investment is restricted or prohibited, we would therefore need to take actions to comply with the law, which may materially and adversely affect our business, financial condition and results of operations. Furthermore, if future laws, administrative regulations or rules mandate further actions to be taken by companies with respect to existing contractual arrangements, we may face substantial uncertainties as to whether we can complete such actions in a timely manner, or at all. Failure to take timely and appropriate measures to cope with any of these or similar regulatory compliance challenges could materially and adversely affect our current corporate structure, business, financial condition and results of operations.
In addition, the Administrative Regulations on Foreign-Invested Telecommunications Enterprises were recently amended by the State Council on April 7, 2022. The amendments took effect on May 1, 2022 and removed the requirement that the primary foreign investor in a foreign invested value-added telecommunications enterprise have a good track record and operational experience in the value-added telecommunications industry. Given this new regulatory development, we may need to restructure the ownership structures of our consolidated VIEs for the purpose of having better power to direct activities of and receive economic benefits from the VIEs, or, if we decide to pursue listing on another internationally recognized stock exchange, satisfying the requirements of such stock exchange. Such restructuring will be subject to a number of uncertainties, including adjusting the contractual arrangements with the VIEs, registration of the transfer of the equity interests of the VIEs and their subsidiaries, registration of the new equity pledges, and obtaining additional operating permits or making amendments to our current operating permits, including the VATS Licenses. If we are unable to successfully complete the procedures involved in restructuring the ownership structure of our consolidated VIEs, or if these procedures are subsequently challenged, we may not be able to complete a future listing on another internationally recognized stock exchange as we expect, and any of these events could also cause significant disruption to our business operations, which would in turn have a material adverse effect on our business, financial condition and results of operations.
45
We may lose the ability to use and enjoy assets held by the VIEs that are critical to the operation of our business if the VIEs declare bankruptcy or become subject to a dissolution or liquidation proceeding.
The VIEs hold certain assets that may be critical to the operation of our business. If the shareholders of the VIEs breach the contractual arrangements and voluntarily liquidate the VIEs, or if the VIEs declare bankruptcy and all or part of their assets become subject to liens or rights of third-party creditors or are otherwise disposed of without our consent, we may be unable to continue some or all of our business activities, which could materially and adversely affect our business, financial condition and results of operations. In addition, if any of the VIEs undergoes an involuntary liquidation proceeding, third-party creditors may claim rights to some or all of its assets, thereby hindering our ability to operate our business, which could materially or adversely affect our business, financial condition and results of operations.
Risks Relating to Doing Business in China
Changes and developments in China’s economy, social conditions or government policies could have a material adverse effect on our business, financial conditions and results of operations.
A large majority of our operations are located in China. Accordingly, our business, prospects, financial condition and results of operations may be affected to a significant degree by the economy, social conditions and changes in government policies in China generally. While the Chinese economy has experienced significant growth over the past decades, growth has been uneven, both geographically and among various sectors of the economy. The Chinese government has implemented various measures due to the pressure of economic growth. Some of these measures may benefit the overall Chinese economy, but may have a negative effect on us. For example, our financial condition and results of operations may be adversely affected by government restrictions on capital investments or changes in tax regulations that are applicable to us. In addition, any prolonged slowdown in the Chinese economy may reduce the demand for our products and services and materially and adversely affect our business and results of operations.
Claims and/or regulatory actions against us related to anti-monopoly and/or other aspects of our business may result in our being subject to fines, constraints on or modification of our business practice, damage to our reputation, and material adverse impact on our financial condition, results of operations and prospects.
The State Administration for Market Regulation, which is the anti-monopoly enforcement agency in the PRC, has in recent years strengthened enforcement under the Anti-monopoly Law, including conducting investigations and levying significant fines with respect to concentration of undertakings, cartel activity, monopoly agreements and abusive behavior by companies with market dominance. The State Administration for Market Regulation has recently imposed administrative penalties on various companies, including us, for failing to duly make filings as to their transactions subject to merger control review. In the past, we were fined for certain transactions where we did not obtain prior merger control clearance. In the future we may be subject to further fines, and may be required to make divestures or be subject to other administrative penalties if regulators determine that we have failed to make the required filings in relation to any of our historical investments and acquisitions or that any other aspects of our business practice have constituted a violation of the Anti-monopoly Law. As a result of the government’s focus on anti-monopoly and anticipated enhanced regulation of platform enterprises, our business practice and expansion strategy may be subject to heightened regulatory scrutiny.
In addition, on February 7, 2021, the Anti-monopoly Committee of the State Council promulgated the Anti-monopoly Guidelines for the Internet Platform Economy Sector, which provide further guidance on complying with the Anti-monopoly Law for companies operating in the internet industry. The guidelines expressly stipulate that any merger or acquisitions involving variable interest entities falls within the scope of merger control review if the filing thresholds are met. Under these guidelines, examples of abuse of dominance include unreasonably locking in merchants with exclusive agreements and targeting specific customers with unreasonable big-data and algorithm-driven tailored pricing.
On August 17, 2021, the State Administration for Market Regulation issued a discussion draft of Provisions on the Prohibition of Unfair Competition on the Internet, under which business operators should not use data or algorithms to hijack traffic or influence users’ choices, or use technical means to illegally capture or use other business operators’ data. Furthermore, business operators are not allowed to (i) fabricate or spread misleading information to damage the reputation of competitors, or (ii) employ marketing practices such as fake reviews or use coupons or “red envelopes” to entice positive ratings.
46
On June 24, 2022, the Standing Committee of the National People’s Congress of China decided to amend the Anti-monopoly Law. The amendment took effect on August 1, 2022. Compared with the previous Anti-monopoly Law, the amendment further provides that operators must not abuse data, algorithms, technology, capital advantages and platform rules to engage in monopolistic behaviors that are prohibited by the Anti-monopoly Law and further emphasizes that operators with dominant market position shall not abuse their dominant market position by these means. In addition, the amendment increases the fines for illegal conclusion and implementation of monopoly agreements and introduces different fines for illegal concentration of business operators under different circumstances. Following this, on March 10, 2023, the State Administration for Market Regulation promulgated the Provisions on Prohibiting Monopoly Agreements, the Provisions on Prohibiting Abuse of Dominant Market Positions, the Provisions on the Examination of Concentrations of Undertakings and the Provisions on Prohibiting the Acts of Eliminating or Restricting Competition by Abuse of Administrative Power, all of which came into effect on April 15, 2023. These provisions specify and refine the provisions of the Anti-monopoly Law. For example, these provisions specify the conditions for suspending the review period for calculating the concentration of undertakings, clarify the judgment factors of “control” and “implementation of concentration” in the review of concentration of undertakings, optimize the calculation of turnover of undertakings involved in concentration, etc. Besides, these provisions further emphasize that operators with dominant market positions shall not utilize data, algorithms, technologies and rules of the platform, among others, to conduct acts of abusing their dominant market positions as stipulated thereunder. For more details, see “Item 4. Information on the Company—B. Business Overview—Regulation—PRC Regulations—Regulations Relating to Anti-Monopoly.” As these provisions came into effect recently, their interpretation, implementation and enforcement remain uncertain.
In order to comply with existing anti-monopoly and other laws and regulations and new anti-monopoly and other laws and regulations that may be enacted in the future, we may need to devote significant resources and efforts, including restructuring affected businesses, changing our business practices and adjusting our investment activities, which may materially and adversely affect our business, growth prospects and reputation. For example, in April 2021, the State Administration for Market Regulation, together with the CAC and the State Administration of Taxation, held a meeting with more than 30 major internet companies in China, including us. All companies that participated in the meeting were required to conduct a self-inspection within one month to identify and correct possible violations of anti-monopoly, anti-unfair competition, tax and other related laws and regulations and submit their compliance commitments for public supervision. We have completed the self-inspection and the governmental authorities have conducted onsite inspections of our company. Our self-inspection uncovered a number of areas which could be deemed problematic from a compliance perspective, including potential anti-competitive practices in ancillary services such as electric vehicle charging, disclosure of driver income and related policies, inaccurate marketing and promotional materials, potentially unfair pricing in the community group buying business, and failure to make filings of certain transactions subject to merger control review. We have made efforts to correct or improve the above areas to ensure compliance to the extent we can. However, we cannot assure you that we will not be subject to any penalty with respect to any violations of anti-monopoly, anti-unfair competition, pricing, advertisement, privacy protection, food safety, product quality, tax and other related laws and regulations. We expect that these areas will receive greater and continued attention and scrutiny from regulators and the general public going forward. As a result, we may be subject to additional inspections and/or investigations and may incur additional costs and expenses, devote more of our management’s attention and allocate additional resources to comply with laws, regulations and other requirements of the governmental authorities. If we are required to take any rectifying or remedial measures or are subject to any penalty, our reputation and business operations may be materially and adversely affected.
Further, on May 14, 2021, the Ministry of Transport and several other regulators convened a meeting with multiple transport-related platforms in China including us, in which the regulators required those platforms to review their business practice in the areas of driver income, pricing, and related mechanisms and make rectifications to ensure transparency and fairness to platform participants, including passengers and drivers. Specifically, for the sake of transparency and fairness, the regulators required us to share information with the drivers on our platform about their income. We have been making efforts to meet the latest guidance from regulators, including issuing public letters to drivers to explain our future periodic statements to each driver setting forth details of the driver’s income with us, beginning from July 2021. We will review and modify our business practice continually to ensure compliance with regulatory requirements and guidance. However, we cannot assure you that regulators will not have further requirements, nor that the regulators will not require us to make additional changes to various aspects of our business practice. Claims or regulatory actions against us related to various aspects of our business practice may result in our being subject to fines, constraints on or modification of our business practice, damage to our reputation, and material adverse impact on our financial condition, results of operations and prospects.
47
Any lawsuits, regulatory investigations or administrative proceedings relating to anti-monopoly, anti-unfair competition, pricing, advertisement, privacy protection or other matters initiated against us could also result in our being subject to regulatory actions and constraints on our completed or future investments and acquisitions, which could include forced termination of any agreements or transactions that may be determined by governmental authorities to be in violation of anti-monopoly laws or the filing requirements, required divestitures, limitations on certain pricing and business practices and/or significant fines. As a result, we may be subject to significant difficulties in operating our current business and pursuing our investment and acquisition strategy. Any of the above circumstances could materially and adversely affect our business, operations, reputation and brand.
The PRC government has jurisdiction over our business operations and may exercise discretion pursuant to PRC laws and regulations. If we fail to comply with applicable PRC laws, regulations or regulatory requirements, our operations and the value of our securities may be materially affected.
We conduct our business primarily through our PRC subsidiaries, the VIEs and their subsidiaries in China. Our operations and business development are governed by PRC laws and regulations. The PRC government has jurisdiction over our business operations and may exercise discretion pursuant to PRC laws and regulations. If we fail to comply with applicable PRC laws, regulations or regulatory requirements, our operations and value of our securities may be materially affected. See “—Risks Relating to Our Business and Industry—If we or drivers or vehicles on our platform fail to obtain and maintain the licenses, permits or approvals required by the jurisdictions where we operate, our business, financial condition and results of operations may be materially and adversely impacted” and “—Claims and/or regulatory actions against us related to anti-monopoly and/or other aspects of our business may result in our being subject to fines, constraints on or modification of our business practice, damage to our reputation, and material adverse impact on our financial condition, results of operations and prospects.”
The PRC government has also recently proposed and in some cases promulgated new laws and regulations to exert further oversight and control over offerings that are conducted overseas and/or foreign investment in China-based issuers. See “—Risks Relating to Our Business and Industry—New cybersecurity and data security measures and regulations could impose further compliance requirements on our business, cause us to incur new expenses for compliance, or expose us to new legal risks in the event we fail to comply with these regulatory requirements” and “—We may be required to obtain approval or subject to filing or other requirements from the CSRC or other PRC governmental authorities for any future listing or other financing activities.” As such, we may be required to obtain approval and complete filings or other administrative procedures with the PRC government for any future offshore offerings that we may conduct. However, we may be unable to obtain such approval or complete such filings or other administrative procedures in a timely manner, and therefore face adverse consequences under laws and regulations.
We have undergone a cybersecurity review in China in the past. From July 2021 to January 2023, we were required to suspend new user registration in China and 26 of the apps that we operate in China were taken down from app stores. We fully cooperated with the PRC government authorities on the cybersecurity review and rectification measures. On January 16, 2023, with the approval of the Cybersecurity Review Office, we resumed the registration of new users on DiDi Chuxing. See “Item 3. Key Information—Permissions Required from the PRC Authorities for Our Securities Offerings and Operations—Past Cybersecurity Review and Rectification.” However, there are uncertainties with respect to whether we will become subject to any new cybersecurity review in the future. If we are unable to complete any new review and implement any required rectification measures, the growth and usage of our platform in China may decline, which could materially and adversely affect our business, financial condition, results of operations and prospects. Any such circumstance could significantly limit or completely hinder our ability to continue to offer securities to investors and cause the value of such securities to significantly decline or be worthless. In addition, there may be changes or developments in PRC laws, regulations and policies or in the interpretation and application of existing laws, regulations and policies applicable to our industry. As a result, investors in our company and our business may face uncertainties.
Uncertainties associated with change in or development of PRC legal system could adversely affect us.
The PRC legal system is evolving rapidly. The PRC governmental authorities may continue to promulgate new laws and regulations regulating our business. Moreover, developments in our industry may lead to further amendments and improvements in PRC laws, regulations and policies, and uncertainty remains concerning the interpretation and implementation of newly promulgated laws, regulations and policies. As a result, we may be required by the regulators to upgrade the licenses or permits we have obtained, to obtain additional licenses, permits, approvals, to complete additional filings or registrations for the services we provide, or to modify our business practices. Any failure to upgrade, obtain or maintain such licenses, permits, filings or approvals or requirement to modify our business practices may subject us to various penalties, including, among others, the confiscation of revenues and imposition of fines. We cannot assure you that our business operations would not be deemed to violate any existing or future PRC laws or regulations, which in turn may limit or restrict us, and could materially and adversely affect our business and operations.
48
From time to time, we may have to resort to administrative and court proceedings to enforce our legal rights. However, since PRC judicial and administrative authorities have certain discretion in interpreting and implementing statutory and contractual terms, it may be difficult to predict the outcome of a judicial or administrative proceeding. These uncertainties may impede our ability to enforce the contracts we have entered into and could materially and adversely affect our business and results of operations.
The PCAOB had historically been unable to inspect our auditor in relation to their audit work performed for our financial statements and the inability of the PCAOB to conduct inspections of our auditor in the past has deprived our investors with the benefits of such inspections.
Our auditor, the independent registered public accounting firm that issues the audit report included elsewhere in this annual report, as a firm registered with the PCAOB, is subject to laws in the United States pursuant to which the PCAOB conducts regular inspections to assess its compliance with the applicable professional standards. The auditor is located in mainland China a jurisdiction where the PCAOB was historically unable to conduct inspections and investigations completely before 2022. As a result, we and investors in the ADSs were deprived of the benefits of such PCAOB inspections. The inability of the PCAOB to conduct inspections of auditors in China in the past has made it more difficult to evaluate the effectiveness of our independent registered public accounting firm’s audit procedures or quality control procedures as compared to auditors outside of China that are subject to the PCAOB inspections. On December 15, 2022, the PCAOB issued a report that vacated its December 16, 2021 determination and removed mainland China and Hong Kong from the list of jurisdictions where it is unable to inspect or investigate completely registered public accounting firms. However, if the PCAOB determines in the future that it no longer has full access to inspect and investigate completely accounting firms in mainland China and Hong Kong, and we use an accounting firm headquartered in one of these jurisdictions to issue an audit report on our financial statements filed with the Securities and Exchange Commission, we and investors in our ADSs would be deprived of the benefits of such PCAOB inspections again, which could cause investors and potential investors in the ADSs to lose confidence in our audit procedures and reported financial information and the quality of our financial statements.
Our ADSs may be prohibited from trading in the United States under the HFCAA in the future if the PCAOB is unable to inspect or investigate completely auditors located in China. A prohibition on the trading of the ADSs, or the threat of a prohibition on trading, may materially and adversely affect the value of your investment.
Pursuant to the HFCAA, if the SEC determines that we have filed audit reports issued by a registered public accounting firm that has not been subject to inspections by the PCAOB for two consecutive years, the SEC will prohibit our shares or ADSs from being traded in the over-the-counter trading market in the United States.
On December 16, 2021, the PCAOB issued a report to notify the SEC of its determination that the PCAOB was unable to inspect or investigate completely registered public accounting firms headquartered in mainland China and Hong Kong and our auditor was subject to that determination. In June 2022, the SEC conclusively listed us as a Commission-Identified Issuer under the HFCAA following the filing of our annual report on Form 20-F for the fiscal year ended December 31, 2021. On December 15, 2022, the PCAOB removed mainland China and Hong Kong from the list of jurisdictions where it is unable to inspect or investigate completely registered public accounting firms. For this reason, we were not identified as a Commission-Identified Issuer under the HFCAA after we filed the annual report on Form 20-F for the fiscal year ended December 31, 2022 and do not expect to be so identified after we file this annual report on Form 20-F for the fiscal year ended December 31, 2023.
Each year, the PCAOB will determine whether it can inspect and investigate completely audit firms in mainland China and Hong Kong, among other jurisdictions. If the PCAOB determines in the future that it no longer has full access to inspect and investigate completely accounting firms in mainland China and Hong Kong and we use an accounting firm headquartered in one of these jurisdictions to issue an audit report on our financial statements filed with the Securities and Exchange Commission, we would be identified as a Commission-Identified Issuer following the filing of the annual report on Form 20-F for the relevant fiscal year. In accordance with the HFCAA, our securities would be prohibited from being traded in the United States if we are identified as a Commission-Identified Issuer for two consecutive years in the future. If that happens and we are unable or have not yet listed on a non-U.S. exchange and a market does not develop outside of the United States, your ability to sell or purchase our securities when you wish to do so would be substantially impaired, which would have a negative impact on the price of our securities. Also, these circumstances would significantly affect our ability to raise capital on terms acceptable to us, or at all, which would have a material adverse impact on our business, financial condition, and prospects.
49
Litigation and negative publicity surrounding China-based companies listed in the United States may negatively impact the trading price of our ADSs.
We believe that litigation and negative publicity surrounding companies with operations in China that are listed in the United States have negatively impacted the stock prices of these companies. Certain politicians in the United States have publicly warned investors to shun China-based companies listed in the United States. The SEC and the PCAOB also issued a joint statement on April 21, 2020, reiterating the disclosure, financial reporting and other risks involved in the investments in companies that are based in emerging markets as well as the limited remedies available to investors who might take legal action against such companies. Furthermore, various equity-based research organizations have published reports on China-based companies after examining their corporate governance practices, related party transactions, sales practices and financial statements, and these reports have led to special investigations and listing suspensions on U.S. national exchanges. Any similar scrutiny on us, regardless of its lack of merit, could cause the market price of our ADSs to fall, divert management resources and energy, cause us to incur expenses in defending ourselves against rumors, and increase the premiums we pay for director and officer insurance.
We may rely on dividends and other distributions on equity paid by our PRC subsidiaries to fund any cash and financing requirements we may have, and any limitation on the ability of our PRC subsidiaries to make payments to us could have a material and adverse effect on our ability to conduct our business.
We are a Cayman Islands holding company and we rely principally on dividends and other distributions on equity from our PRC subsidiary for our cash requirements, including the funds necessary to pay dividends and other cash distributions to our shareholders for services of any debt we may incur. If our PRC subsidiary incurs debt on its own behalf in the future, the instruments governing the debt may restrict its ability to pay dividends or make other distributions to us. Under PRC laws and regulations, our PRC subsidiary, which is a foreign-owned enterprise, may pay dividends only out of its respective accumulated profits as determined in accordance with PRC accounting standards and regulations. In addition, a foreign-owned enterprise is required to set aside at least 10% of its accumulated after-tax profits each year, if any, to fund a certain statutory reserve fund, until the aggregate amount of such fund reaches 50% of its registered capital. Such reserve funds cannot be distributed to us as dividends. Some of our subsidiaries are required to allocate general risk reserves prior to the distribution of dividends.
Our PRC subsidiaries generate essentially all of their revenues in Renminbi, which is not freely convertible into other currencies. As a result, any restriction on currency exchange may limit the ability of our PRC subsidiary to use their Renminbi revenues to pay dividends to us.
The PRC government may continue to strengthen its capital controls, and more restrictions and a more substantial vetting process may be put forward by SAFE for cross-border transactions falling under either or both the current account and the capital account. To the extent cash or assets in our business are held in the PRC or by a PRC entity, the funds or assets may not be available to fund operations or for other use outside of the PRC due to the imposition of restrictions and limitations by the PRC government. Although currently there are no equivalent or similar limitations in Hong Kong on cash transfers to or from our Hong Kong entities (including currency conversion), if certain limitations in the PRC were to become applicable to cash transfers to or from Hong Kong entities (including currency conversion) in the future, the funds in our Hong Kong entities, likewise, may not be available to meet our currency demand. See “Item 3. Key Information—Cash and Asset Flows through Our Organization.” Any limitation on the ability of our PRC subsidiary to pay dividends or make other kinds of payments to us could materially and adversely limit our ability to grow, make investments or acquisitions that could be beneficial to our business, pay dividends, or otherwise fund and conduct our business.
In addition, the Enterprise Income Tax Law and its implementation rules provide that a withholding tax rate of up to 10% will be applicable to dividends payable by Chinese companies to non-PRC-resident enterprises unless otherwise exempted or reduced according to treaties or arrangements between the PRC central government and governments of other countries or regions where the non-PRC-resident enterprises are incorporated.
50
Increases in labor costs and enforcement of stricter labor laws and regulations in China may adversely affect our business and our profitability.
The average wage in China has increased in recent years and is expected to continue to grow. The average wage level for our employees has also increased in recent years. We expect that our labor costs, including wages and employee benefits, will continue to increase. Unless we are able to pass on these increased labor costs to those who pay for our services, our profitability and results of operations may be materially and adversely affected. Furthermore, if the drivers on our platform believe that their earnings on our platform are not competitive with wages that they can earn elsewhere, either with competitors or in other lines of work, we may have to increase their earnings to ensure an adequate supply of drivers on our platform, and we may be unable to pass that cost on to riders. In addition, if drivers on our platform are reclassified as employees instead of independent contractors, our labor costs will be substantially increased, which could adversely affect our business and results of operations. See also “—Risk Relating to Our Business—Our business would be adversely affected if drivers were classified as employees, workers or quasi-employees.”
In addition, we are subject to regulatory requirements on entering into labor contracts with our employees and paying various statutory employee benefits, including pensions, housing fund, medical insurance, work-related injury insurance, unemployment insurance and maternity insurance to designated government agencies for the benefit of our employees. Pursuant to the Labor Contract Law and its implementation rules, employers are subject to requirements in terms of signing labor contracts, minimum wages, paying remuneration and statutory benefits, determining the term of employee’s probation and unilaterally terminating labor contracts. In addition, enterprises are forbidden to force laborers to work beyond prescribed time limits and employers must pay laborers for overtime work in accordance with the law. In the event that we decide to terminate some of our employees or otherwise change our employment or labor practices, the Labor Contract Law and its implementation rules may limit our ability to effect those changes in a desirable or cost-effective manner, which could adversely affect our business and results of operations.
To date, inflation in China has not materially impacted our results of operations. According to the National Bureau of Statistics of China, the year-over-year percent changes in the consumer price index for December 2021, 2022 and 2023 were an increase of 1.5%, an increase of 1.8% and a decrease of 0.3%, respectively. Although we have not been materially affected by inflation in the past, we may be affected by higher rates of inflation in China in the future, particularly if it affects labor costs.
We engage independent third-party service providers to recruit third-party workers, such as customer service professionals, at our request and to settle the payment of service fees to these third-party service providers for us. However, we cannot preclude the possibility that the workers supplied by third-party service providers may be classified as “dispatched workers” by PRC courts, arbitration tribunals or government agencies. In December 2012, the Labor Contract Law was amended and in January 2014, the Interim Provisions on Labor Dispatch were promulgated, imposing more stringent requirements on the use of employees of temporary employment agencies, who are known in China as “dispatched workers.” Among other restrictions, the number of dispatched workers hired by a company may not exceed a certain percentage of the total number of employees at that company, and those dispatched workers may only engage in temporary, auxiliary or substitutable work. If we are found to be in violation of any requirements under the Labor Contract Law, the Interim Provisions on Labor Dispatch or their related rules and regulations, we may be ordered by the labor authority to rectify the non-compliance by entering into written employment contracts with the deemed “dispatched workers,” or be subject to regulatory penalty, other sanction or liability or be subject to labor disputes.
51
Furthermore, on July 16, 2021, the Ministry of Human Resources and Social Security, the National Development and Reform Commission, the Ministry of Transport, together with several other governmental authorities jointly promulgated Guiding Opinions on Safeguarding the Rights and Interests of Workers Engaged in New Forms of Employment, which require, among other things, that platform enterprises who have adopted labor outsourcing and other cooperative labor methods must take responsibility in accordance with laws and regulations for any harm to workers’ rights and interests. The guiding opinions also call for organizing and launching pilot programs for occupational injury protection of flexible employment personnel, with a focus on platform enterprises in industries such as mobility, takeout, instant delivery and intra-city freight, and encourage platform enterprises to improve the protection for flexible employment personnel on the platform by purchasing personal accident, employer liability and other commercial insurances. On November 17, 2021, the Ministry of Transport, the National Development and Reform Commission, the CAC and certain other governmental authorities jointly promulgated the Opinions on Strengthening the Protection of the Rights and Interests of Workers in New Forms of Transportation Industry, which provide that the governmental departments shall urge online ride hailing platform enterprises to announce pricing rules and income distribution rules to interested parties such as drivers and passengers. The total amount paid by the passengers and the remuneration of the driver, and the ratio of the difference between the aforementioned amounts to the total amount paid by the passengers must be displayed to the drivers. In addition, these opinions aim to strengthen the occupational injury protection of online ride hailing drivers, encourage online ride hailing platform to actively participate in the occupational injury protection pilot, and urge online ride hailing platform to pay social insurance for drivers who meet the labor relationship conditions in accordance with the law, and guide and support drivers who do not fully meet the conditions for establishing labor relations with online ride hailing platform enterprises to participate in corresponding social insurance. These opinions also emphasize to safeguard the rights of the drivers to have reasonable remuneration and rest, among others. On November 8, 2023, the Ministry of Human Resources and Social Security promulgated three guidelines regarding workers engaged in new forms of employment, namely (i) the Guidelines on Protecting the Rights and Interests of Rest and Remuneration for Workers Engaged in New Forms of Employment, (ii) the Guidelines on the Publicity of Labor Rules for Workers Engaged in New Employment Forms, and (iii) the Service Guidelines for the Maintenance of Rights and Interests of Workers Engaged in New Forms of Employment. These guidelines provide, among other things, that platforms must set limits on how long workers engaged in new forms of employment (such as ride-hailing drivers) can work in a day, as well as the total continuous period of time that these workers may accept orders. These platforms must also supervise their partners who provide them with workers so that the latter pays workers on time and in full. Platforms must disclose to workers engaged in new forms of employment the rules and regulations, standard contract terms, algorithmic rules and operations mechanisms that are directly related to the basic rights and interests of those workers. If new rules on the platform are established or existing rules are changed, resulting in a material impact on workers’ rights and interests, platforms must perform a risk assessment about the impact of the new rules and report the new rules to the local administrative department of human resources and social security and the relevant competent department seven days in advance.
As the interpretation and implementation of labor-related laws and regulations are still evolving, we cannot assure you that our employment practices do not and will not violate labor-related laws and regulations in China, which may subject us to labor disputes or government investigations. We cannot assure you that we have complied or will be able to comply with all labor-related law and regulations. If we are deemed to have violated labor laws and regulations, we could be required to provide additional compensation to our employees and our business, financial condition and results of operations will be adversely affected.
52
Failure to make adequate contributions to various employee benefit plans and withhold individual income tax on employees’ salaries as required by PRC regulations or comply with laws and regulations on other employment practices may subject us to penalties.
Companies operating in China are required to participate in various government sponsored employee benefit plans, including social insurance, housing funds and other welfare-oriented payment obligations, and contribute to the plans in amounts equal to certain percentages of salaries, including bonuses and allowances, of their employees up to a maximum amount specified by the local government from time to time at locations where we operate our businesses. Local governments in China have not consistently implemented the employee benefit plan requirements, given the different levels of economic development in different areas. We cannot assure you that our practices will be deemed to be in compliance with the abovementioned employee benefit plan requirements in all aspects. For example, certain of our PRC subsidiaries and the VIEs engage third-party human resources agencies to make social insurance and housing fund contributions for some of their employees, and there is no assurance that these third-party agencies have made or will make those contributions in a full or in a timely manner. The authorities may require us to pay, or in the case of any shortfalls, to cover, the required social insurance and housing fund contributions. We may also become subject to fines and legal sanctions due to any failure to make social insurance and housing fund contributions for our employees. Companies operating in China are also required to withhold individual income tax on employees’ salaries based on the actual salary of each employee upon payment. With respect to the underpaid employee benefits, we may be required to complete registrations, make up the contributions for these plans as well as to pay late fees and fines. With respect to the under-withheld individual income tax, we may be required to make up sufficient withholding and pay late fees and fines. If we are subject to late fees or fines in relation to the underpaid employee benefits and under-withheld individual income tax, our financial condition and results of operations may be adversely affected. We may also be subject to regulatory investigations and other penalties if our other employment practices are deemed to be in violation of PRC laws and regulations.
Failure to comply with PRC laws and regulations on leased property may expose us to potential fines and negatively affect our ability to use the properties we lease.
Some of our leasehold interests in leased properties have not been registered with the PRC government authorities as required by PRC law, which may expose us to potential fines if we fail to take the appropriate remedial measures after receiving notice from the PRC government authorities. Furthermore, a few of our lessors have mortgaged the properties that we are renting. In the event that these properties are foreclosed on due to the lessors’ failure to perform their obligations to the creditors, we may not be able to continue to use such leased properties and may incur additional expenses for relocation.
Our lessors are required to comply with various laws and regulations to enable them to have effective titles of their properties to lease for our use. For instance, properties used for business operations and the underlying land should be approved for commercial use purposes by competent government authorities. Failure to do so may subject the lessors to monetary fines or other penalties and may lead to the invalidation or termination of our leases by competent government authorities, and therefore may adversely affect our ability to use the leased properties. In addition, certain lessors of our leased properties have not provided us with valid property ownership certificates or any other documentation proving their right to lease those properties to us. If our lessors are not the owners of the properties or they have not obtained consents from the owners or their lessors or permits from the government authorities, our leases could be invalidated.
If any of our leases is terminated as a result of challenges by third parties or governmental authorities for lack of title certificates or proof of authorization to lease, we do not expect to be subject to any fines or penalties, but we may be forced to relocate the affected offices and incur additional expenses relating to such relocation.
Fluctuations in exchange rates could have a material and adverse effect on our results of operations and the value of your investment.
The conversion of Renminbi into foreign currencies, including U.S. dollars, is based on rates set by the People’s Bank of China. The Renminbi has fluctuated against the U.S. dollar, at times significantly and unpredictably. The value of Renminbi against the U.S. dollar and other currencies is affected by changes in China’s political and economic conditions and by China’s foreign exchange policies, among other things. We cannot assure you that Renminbi will not appreciate or depreciate significantly in value against the U.S. dollar in the future. It is difficult to predict how market forces or government policies may impact exchange rates in the future.
53
Any significant appreciation or depreciation of Renminbi may materially and adversely affect our revenues, earnings and financial position, and the value of dividends payable on, our ADSs in U.S. dollars. For example, to the extent that we need to convert U.S. dollars we receive into Renminbi to pay our operating expenses, appreciation of Renminbi against the U.S. dollar would have an adverse effect on the RMB amount we would receive from the conversion. Conversely, a significant depreciation of Renminbi against the U.S. dollar may significantly reduce the U.S. dollar equivalent of our earnings, which in turn could adversely affect the price of our ADSs.
A large majority of our revenues is denominated in Renminbi, while we hold much of our cash and cash equivalents and time deposits in currencies other than Renminbi, including particularly the U.S. dollar. Fluctuations in the exchange rate between the Renminbi and other currencies, particularly the U.S. dollar, will affect the relative purchasing power in Renminbi of our cash and cash equivalents. Fluctuations in the exchange rate may also cause us to incur foreign exchange losses and affect the relative value of any dividend issued by our subsidiaries in China. In addition, appreciation or depreciation in the value of the Renminbi relative to the U.S. dollar would affect our financial results in U.S. dollar terms without giving effect to any underlying change in our business or results of operations.
Limited hedging options are available in China to reduce our exposure to exchange rate fluctuations. While we have entered into certain insignificant hedging transactions to reduce our exposure to foreign currency exchange risk and may decide to enter into additional hedging transactions in the future, the availability and effectiveness of these hedges may be limited and we may not be able to adequately hedge our exposure or at all. In addition, our currency exchange losses may be magnified by PRC exchange control regulations that restrict our ability to convert Renminbi into foreign currency. As a result, fluctuations in exchange rates may have a material adverse effect on your investment.
PRC regulation of loans to and direct investment in PRC entities by offshore holding companies and governmental control of currency conversion may delay or prevent us from using our cash and cash equivalents to make loans or additional capital contributions to our PRC subsidiary, the VIEs and their subsidiaries, which could materially and adversely affect our liquidity and our ability to fund and expand our business.
We are an offshore holding company conducting our operations in China through our PRC subsidiaries, the VIEs and their subsidiaries. To finance those operations, we may make loans to our PRC subsidiaries, the VIEs and their subsidiaries, or we may make additional capital contributions to our PRC subsidiaries, or we may establish new PRC subsidiaries and make capital contributions to these new PRC subsidiaries, or we may acquire offshore entities with business operations in China in an offshore transaction.
Most of these methods are subject to PRC regulations and approvals or registration. For example, loans by us to our wholly owned PRC subsidiary to finance its activities cannot exceed statutory limits and must be registered with the local counterpart of SAFE. If we decide to finance our wholly owned PRC subsidiary by means of capital contributions, these capital contributions must be registered with the State Administration for Market Regulation or its local branch, reported as foreign investment information to the Ministry of Commerce, or registered with other governmental authorities in China. Due to the restrictions imposed on loans in foreign currencies extended to PRC domestic companies, we are not likely to make such loans to the VIEs, which are PRC domestic companies. Further, we are not likely to finance the activities of the VIEs by means of capital contributions due to regulatory restrictions on foreign investment in PRC domestic enterprises engaged in certain businesses.
SAFE promulgated the Notice of the State Administration of Foreign Exchange on Reforming the Administration of Foreign Exchange Settlement of Capital of Foreign-invested Enterprises, or SAFE Circular 19, effective June 2015. Pursuant to SAFE Circular 19, the flow and use of the RMB capital converted from foreign currency-denominated registered capital of a foreign-invested company is regulated. In particular, this kind of RMB capital may not be used for the issuance of RMB entrusted loans, the repayment of inter-enterprise loans or the repayment of banks loans that have been transferred to a third party. Although SAFE Circular 19 allows RMB capital converted from foreign currency-denominated registered capital of a foreign-invested enterprise to be used for equity investments within China, RMB converted from the foreign currency-denominated capital of a foreign-invested company may not be directly or indirectly used for purposes beyond its business scope. SAFE subsequently issued several circulars in the following years to provide additional guidelines on the use by foreign invested enterprises of the income under their capital accounts generated from their capital, foreign debt and overseas listing. However, the interpretation and enforcement of SAFE Circular 19 and other circulars remain subject to uncertainty and potential future policy changes from SAFE.
54
In light of the various requirements imposed by PRC regulations on loans to and direct investment in PRC entities by offshore holding companies, we cannot assure you that we will be able to complete the necessary government registrations or obtain the necessary government approvals on a timely basis, or at all, with respect to future loans to our PRC subsidiaries or the VIEs or future capital contributions by us to our PRC subsidiaries. As a result, uncertainties exist as to our ability to provide prompt financial support to our PRC subsidiaries or the VIEs when needed. If we fail to complete such registrations or obtain such approvals, our ability to use our cash and cash equivalents and to capitalize or otherwise fund our PRC operations may be negatively affected, which could materially and adversely affect our liquidity and our ability to fund and expand our business.
Governmental control of currency conversion may limit our ability to utilize our revenues effectively and affect the value of your investment.
The PRC government imposes controls on the convertibility of the RMB into foreign currencies and, in certain cases, the remittance of currency out of China. We receive a large majority of our revenues in RMB. Under our current corporate structure, our holding company in the Cayman Islands may rely on dividend payments from our PRC subsidiary to fund any cash and financing requirements we may have. Under existing PRC foreign exchange regulations, payments of current account items, such as profit distributions and trade and service-related foreign exchange transactions, can be made in foreign currencies without prior approval from SAFE by complying with certain procedural requirements. Therefore, our wholly foreign-owned subsidiaries in China are able to pay dividends in foreign currencies to us without prior approval from SAFE, subject to the condition that the remittance of such dividends outside of the PRC complies with certain procedures under PRC foreign exchange regulation, such as the overseas investment registrations by our shareholders or the ultimate shareholders of our corporate shareholders who are PRC residents. But approval from or registration with appropriate government authorities or delegated banks is required where RMB is to be converted into foreign currency and remitted out of China to pay capital expenses such as the repayment of loans denominated in foreign currencies. The PRC government may also restrict access in the future to foreign currencies for current account transactions when it deems necessary. If the foreign exchange control system prevents us from obtaining sufficient foreign currencies to satisfy our foreign currency demands, we may not be able to pay dividends in foreign currencies to our shareholders, including holders of our ADSs.
PRC regulations relating to offshore investment activities by PRC residents may limit our PRC subsidiary’s ability to increase their registered capital or distribute profits to us or otherwise expose us or our PRC resident beneficial owners to liability and penalties under PRC law.
In July 2014, SAFE promulgated the Circular on Relevant Issues Concerning Foreign Exchange Control on Domestic Residents’ Offshore Investment and Financing and Roundtrip Investment Through Special Purpose Vehicles, or SAFE Circular 37. SAFE Circular 37 requires PRC residents (including PRC individuals and PRC corporate entities, as well as foreign individuals that are deemed to be PRC residents for foreign exchange administration purposes) to register with SAFE or its local branches in connection with their direct or indirect offshore investment activities. SAFE Circular 37 further requires registrants to amend their registrations with SAFE if the offshore special purpose vehicle experiences material changes, such as a (i) change in name, (ii) change in the composition of its PRC shareholders, (iii) increase or decrease in capital contributions, (iv) share transfer or exchange, or (v) merger or division. SAFE Circular 37 is applicable to our shareholders who are PRC residents and may be applicable to any offshore acquisitions that we make in the future.
According to the Notice on Further Simplifying and Improving Policies for the Foreign Exchange Administration of Direct Investment released on February 13, 2015 by SAFE, local banks will examine and handle foreign exchange registration for overseas direct investment, including the initial foreign exchange registration and amendment registration, under SAFE Circular 37 from June 1, 2015. PRC residents must, by themselves or entrusting accounting firms or banks, file with the online information system designated by SAFE with respect to its existing rights under offshore direct investment each year prior to the requisite time.
We may not be fully informed of the identities of all the PRC residents or entities holding direct or indirect interest in our company, nor can we compel our shareholders or beneficial owners to comply with SAFE’s registration requirements. We cannot assure you that all of our shareholders or beneficial owners who are PRC residents or entities have complied with, and will in the future make, obtain or update any applicable registrations or approvals required by, SAFE’s regulations.
The failure or inability of such shareholders or beneficial owners to comply with SAFE regulations, or failure by us to amend the foreign exchange registrations of our PRC subsidiary, could subject us to fines or legal sanctions, restrict our overseas or cross-border investment activities, limit our PRC subsidiary’s ability to make distributions or pay dividends to us or affect our ownership structure. As a result, our business operations and our ability to distribute profits to you could be materially and adversely affected.
55
The M&A Rules and certain other PRC regulations may make it more difficult for us to pursue growth through acquisitions in China.
The Regulations on Mergers and Acquisitions of Domestic Companies by Foreign Investors, or the M&A Rules, adopted by six PRC regulatory agencies in 2006 and amended in 2009, and some other regulations and rules concerning mergers and acquisitions established complex procedures and requirements for acquisition of Chinese companies by foreign investors, including requirements in some instances that the Ministry of Commerce of the PRC be notified in advance of any change-of-control transaction in which a foreign investor takes control of a PRC domestic enterprise.
The Anti-monopoly Law promulgated by the Standing Committee of the National People’s Congress requires that transactions which are deemed concentrations and involve parties with specified turnover thresholds must be cleared by the anti-monopoly enforcement agency before they can be completed.
The Measures for the Security Review of Foreign Investment promulgated by the National Development and Reform Commission and the Ministry of Commerce in December 2020 specify that foreign investments in military, national defense-related areas or in locations in proximity to military facilities, or foreign investments that would result in acquiring the actual control of assets in certain key sectors, such as critical agricultural products, energy and resources, equipment manufacturing, infrastructure, transport, cultural products and services, information technology, internet products and services, financial services and technology sectors, are required to obtain approval from designated governmental authorities in advance.
In the future, we may pursue potential strategic acquisitions that are complementary to our business and operations. Complying with the requirements of the above-mentioned regulations and other rules to complete such transactions could be time-consuming, and any required approval processes may delay or inhibit our ability to complete such transactions, which could affect our ability to expand our business or maintain our market share. Furthermore, according to the M&A Rules, if a PRC entity or individual plans to merge or acquire its related PRC entity through an overseas company legitimately incorporated or controlled by such entity or individual, such a merger and acquisition will be subject to examination and approval by the Ministry of Commerce. There is a possibility that the PRC regulators may promulgate new rules or explanations requiring that we obtain the approval of the Ministry of Commerce or other PRC governmental authorities for our completed or ongoing mergers and acquisitions. There is no assurance that we can obtain such approval from the Ministry of Commerce or any other PRC governmental authorities for our mergers and acquisitions, and if we fail to obtain those approvals, we may be required to suspend our acquisition and be subject to penalties. Any uncertainties regarding such approval requirements could have a material adverse effect on our business, results of operations and corporate structure.
We may be required to obtain approval or subject to filing or other requirements from the CSRC or other PRC governmental authorities for any future listing or other financing activities.
Pursuant to the M&A Rules, an offshore special purpose vehicle that was formed for listing purposes through the acquisition of PRC domestic companies and is controlled by PRC persons or entities must obtain the approval of the CSRC before it can list its securities on an overseas stock exchange. However, the application of the M&A Rules remains unclear. Furthermore, on February 17, 2023, the CSRC promulgated the Trial Administrative Measures of the Overseas Securities Offering and Listing by Domestic Companies, or the Overseas Listing Trial Measures, and five related guidelines, which became effective on March 31, 2023. Under these new rules, PRC domestic companies that seek to offer and list securities in overseas markets (including the circumstance where a PRC domestic company intends to reissue and list overseas after delisting from an overseas exchange, including where the delisting results in the trading of that company’s securities on the over-the-counter market), either directly or indirectly, are required to complete the filing procedures with the CSRC and report the required information. As the Overseas Listing Trial Measures and the related guidelines were newly promulgated, there remain uncertainty regarding their implementation and interpretation and we cannot predict whether or how these new rules may impact our company in the future.
56
Any failure to comply with PRC regulations regarding the registration requirements for employee stock incentive plans may subject the PRC plan participants or us to fines and other legal or administrative sanctions.
Pursuant to the Notice on Issues Concerning the Foreign Exchange Administration for Domestic Individuals Participating in Stock Incentive Plan of Overseas Publicly Listed Company, issued by SAFE in February 2012, employees, directors, supervisors and other senior management participating in any stock incentive plan of an overseas publicly listed company who are PRC citizens or who are non-PRC citizens residing in China for a continuous period of not less than one year, subject to a few exceptions, are required to register with SAFE through a domestic qualified agent, which could be a PRC subsidiary of such overseas listed company, and complete certain other procedures. We and our directors, executive officers and other employees who are PRC citizens or who reside in the PRC for a continuous period of not less than one year and who have been granted share-based awards are subject to these regulations. Failure to complete the registrations with SAFE may subject them to fines and legal sanctions and may also limit our ability to contribute additional capital into our wholly foreign-owned subsidiaries in China and limit these subsidiaries’ ability to distribute dividends to us. We also face regulatory uncertainties that could restrict our ability to adopt additional incentive plans for our directors and employees under PRC law.
In addition, the State Administration of Taxation has issued certain circulars concerning employee share options and restricted shares. Under these circulars, our employees working in China who exercise share options or are granted restricted shares will be subject to PRC individual income tax. Our PRC subsidiary has obligations to file documents related to employee share options or restricted shares with the tax authorities and to withhold individual income taxes of those employees who exercise their share options or are granted restricted share. If our employees fail to pay or we fail to withhold their income taxes according to the laws and regulations, we may face sanctions imposed by the tax authorities or other PRC government authorities.
If we are classified as a PRC resident enterprise for PRC income tax purposes, such classification could result in unfavorable tax consequences to us and our non-PRC shareholders or ADS holders.
Under the Enterprise Income Tax Law and its implementation rules, an enterprise established outside of the PRC with a “de facto management body” within the PRC is considered a PRC resident enterprise and will be subject to the enterprise income tax on its global income at the rate of 25%. The implementation rules define the term “de facto management body” as the body that exercises full and substantial control over and overall management of the business, productions, personnel, accounts and properties of an enterprise. In 2009, the State Administration of Taxation issued a circular, known as Circular 82, which provides certain specific criteria for determining whether the “de facto management body” of a PRC-controlled enterprise that is incorporated offshore is located in China. Although Circular 82 only applies to offshore enterprises controlled by PRC enterprises or PRC enterprise groups, not those controlled by PRC individuals or foreigners like us, the criteria set forth in the circular may reflect the State Administration of Taxation’s general position on how the “de facto management body” test should be applied in determining the tax resident status of all offshore enterprises. According to Circular 82, an offshore incorporated enterprise controlled by a PRC enterprise or a PRC enterprise group will be regarded as a PRC tax resident by virtue of having its “de facto management body” in China and will be subject to PRC enterprise income tax on its global income only if all of the following conditions are met: (i) the primary location of the day-to-day operational management is in the PRC; (ii) decisions relating to the enterprise’s financial and human resource matters are made or are subject to approval by organizations or personnel in the PRC; (iii) the enterprise’s primary assets, accounting books and records, company seals, and board and shareholder resolutions, are located or maintained in the PRC; and (iv) at least 50% of voting board members or senior executives habitually reside in the PRC.
We believe that none of our entities outside of China is a PRC resident enterprise for PRC tax purposes. However, the tax resident status of an enterprise is subject to determination by the PRC tax authorities and uncertainties remain with respect to the interpretation of the term “de facto management body.” If the PRC tax authorities determine that we are a PRC resident enterprise for enterprise income tax purposes, we will be subject to the enterprise income tax on our global income at the rate of 25% and we will be required to comply with PRC enterprise income tax reporting obligations. In addition, dividends that we pay and gains realized on the sale or other disposition of our ADSs or ordinary shares may be subject to PRC tax, at a rate of 10% in the case of non-PRC enterprises or 20% in the case of non-PRC individuals (in each case, subject to the provisions of any applicable tax treaty), if such dividends or gains are deemed to be from PRC sources. It is unclear whether non-PRC shareholders of our company would be able to claim the benefits of any tax treaties between their country of tax residence and the PRC in the event that we are treated as a PRC resident enterprise. Any such tax may reduce the returns on your investment in the ADSs.
57
We face uncertainties with respect to indirect transfers of equity interests in PRC resident enterprises by their non-PRC holding companies.
We face uncertainties regarding the reporting on and consequences of previous private equity financing transactions involving the transfer and exchange of shares in our company by non-resident investors. In February 2015, the State Administration of Taxation issued the Bulletin on Issues of Enterprise Income Tax on Indirect Transfers of Assets by Non-PRC Resident Enterprises or SAT Bulletin 7. Pursuant to SAT Bulletin 7, an “indirect transfer” of PRC assets, including a transfer of equity interests in an unlisted non-PRC holding company of a PRC resident enterprise, by non-PRC resident enterprises may be re-characterized and treated as a direct transfer of the underlying PRC assets, if such arrangement does not have a reasonable commercial purpose and was established for the purpose of avoiding payment of PRC enterprise income tax. As a result, gains derived from such indirect transfer may be subject to PRC enterprise income tax, and the transferee or other person who is obligated to pay for the transfer is obligated to withhold the applicable taxes, currently at a rate of 10% for the transfer of equity interests in a PRC resident enterprise.
On October 17, 2017, the State Administration of Taxation issued the Announcement of the State Administration of Taxation on Issues Concerning the Withholding of Non-resident Enterprise Income Tax at Source, or SAT Bulletin 37, which came into effect on December 1, 2017. SAT Bulletin 37 further clarifies the practice and procedure of the withholding of non-resident enterprise income tax.
We face uncertainties on the reporting and consequences of past or future private equity financing transactions, share exchanges or other transactions involving the transfer of shares in our company by investors that are non-PRC resident enterprises. The PRC tax authorities may pursue such non-resident enterprises with respect to a filing or the transferees with respect to withholding obligation, and request our PRC subsidiaries to assist in the filing. As a result, we and non-resident enterprises in such transactions may become at risk of being subject to filing obligations or being taxed under SAT Bulletin 7 and SAT Bulletin 37, and may be required to expend valuable resources to comply with these bulletins or to establish that we and our non-resident enterprises should not be taxed under these bulletins, which may have a material adverse effect on our financial condition and results of operations.
The PRC tax authorities have the discretion under SAT Bulletin 7 to make adjustments to the taxable capital gains based on the difference between the fair value of the taxable assets transferred and the cost of investment. If the PRC tax authorities make adjustments to the taxable income of the transactions under SAT Bulletin 7, our income tax costs associated with such transactions will be increased, which may have an adverse effect on our financial condition and results of operations. We cannot assure you that the PRC tax authorities will not, at their discretion, adjust any capital gains and impose tax return filing obligations on us or require us to provide assistance to them for the investigation of any transactions we were involved in. Heightened scrutiny over acquisition transactions by the PRC tax authorities may have a negative impact on potential acquisitions we may pursue in the future.
If the custodians or authorized users of controlling non-tangible assets of our company, including our corporate chops and seals, fail to fulfill their responsibilities, or misappropriate or misuse these assets, our business and operations could be materially and adversely affected.
Under PRC law, legal documents for corporate transactions are executed using the chops or seal of the signing entity or with the signature of a legal representative whose designation is registered and filed with the relevant branch of the Administration for Market Regulation. Although we usually utilize chops to enter into contracts, the designated legal representatives of our PRC subsidiaries, the VIEs and their subsidiaries have the apparent authority to enter into contracts on behalf of these entities without chops and bind the entities. The designated legal representatives of our PRC entities have signed employment agreements with us or these PRC entities under which they agree to abide by various duties. In order to maintain the physical security of our chops and chops of our PRC entities, we generally store these items in secured locations accessible only by the authorized personnel in the administrative department of each of our subsidiaries. Although we monitor such authorized personnel, there is no assurance such procedures will prevent all instances of abuse or negligence. Accordingly, if any of our authorized personnel misuse or misappropriate our corporate chops or seals, we could encounter difficulties in maintaining control over the entities and experience significant disruption to our operations. If a designated legal representative obtains control of the chops in an effort to obtain control over our PRC entities, we or our PRC entities would need to pass a new shareholder or board resolution to designate a new legal representative and we would need to take legal action to seek the return of the chops, apply for new chops with the authorities, or otherwise seek legal redress for the violation of the representative’s fiduciary duties to us, which could involve significant time and resources and divert management attention away from our regular business. In addition, the affected entities may not be able to recover corporate assets that are sold or transferred out of our control in the event of such a misappropriation if a transferee relies on the apparent authority of the representative and acts in good faith.
58
The discontinuation of the preferential income tax treatment currently available to us in the PRC could have a material and adverse effect on our result of operations and financial condition.
Pursuant to the PRC Enterprise Income Tax Law, as further clarified by subsequent implementing tax regulations, foreign-invested enterprises and domestic enterprises are subject to enterprise income tax at a uniform rate of 25%. Certain enterprises may benefit from a preferential tax rate of 15% under the Enterprise Income Tax Law if they qualify as “High and New Technology Enterprises strongly supported by the state,” subject to certain general factors described in the Enterprise Income Tax Law and the related regulations.
One of our subsidiaries, Beijing DiDi Infinity Technology and Development Co., Ltd., which we refer to as Beijing DiDi, is entitled to enjoy a preferential tax rate of 15%, due to its qualification as a High and New Technology Enterprise. This status will expire in 2025 unless renewed. The High and New Technology Enterprise qualification is re-assessed by the authorities every three years, and if the subsidiary fails to renew its High and New Technology Enterprise qualification, the enterprise income tax rate applicable to it will increase to 25%. See “Item 5. Operating And Financial Review and Prospects—A. Operating Results—Taxation—China.”
The discontinuation of the above-mentioned preferential income tax treatment currently available to us in the PRC could have a material and adverse effect on our result of operations and financial condition. We cannot assure you that we will be able to maintain our current effective tax rate in the future.
Risks Relating to Our ADSs
The delisting of our ADSs from NYSE may continue to have a material adverse effect on the trading and price of our ADSs, and we cannot assure you that our ADSs will be relisted on any other internationally recognized stock exchange, or that if they are ever relisted, they will remain listed.
On May 23, 2022, we held an extraordinary general meeting to vote on the voluntary delisting of our ADSs from the NYSE and obtained shareholder approval for delisting. On June 13, 2022, our ADSs were delisted from the NYSE. The delisting of our ADSs from the NYSE has had and may continue to have a material adverse effect on us by, among other things, causing investors to dispose of our ADSs and limiting the ADSs’ liquidity, the ADSs’s market price, the number of potential investors, the availability of trading information, the number of broker-dealers and our ability to obtain financing. The lack of an active trading market may limit the liquidity of an investment in our ADSs, meaning at times you may not be able to sell our ADSs at prices attractive to you, or at all.
Any of these factors may materially and adversely affect the price of our ADSs. In addition, we may be subject to shareholder lawsuits and regulatory proceedings in the United States, Cayman Islands and elsewhere, that arise from our decision to delist our ADS from the NYSE. Our reputation and credibility may be harmed and we may have to incur significant expenses to defend ourselves in any legal or regulatory proceeding brought against us, the outcome of which is uncertain and may have material and adverse impact on our business, financial condition, results of operations and prospects.
The trading price of our ADSs is likely to be volatile, which could result in substantial losses to investors.
The trading price of our ADSs has declined since our initial public offering in the United States, when our ADSs were listed on the NYSE, and the trading price is likely to be volatile. This may happen because of broad market and industry factors, including the performance and fluctuation of the market prices of other companies with business operations located mainly in China that have listed their securities in the United States. The securities of some of these companies have experienced significant volatility since their initial public offerings, including, in some cases, substantial price declines in their trading prices. The trading performance of the securities of these Chinese companies may affect the attitudes of investors toward Chinese companies listed in the United States in general and consequently may impact the trading performance of our ADSs, regardless of our actual operating performance.
On May 23, 2022, we held an extraordinary general meeting to vote on the voluntary delisting of our ADSs from the NYSE and obtained shareholder approval for our delisting. On June 2, 2022, we filed a Form 25 Notification of Delisting and our ADSs were delisted from the NYSE on June 13, 2022. Our ADSs have been quoted on OTC Pink under the symbol “DIDIY” since June 2022. The OTC Market is a significantly more limited market than NYSE. The quotation of our ADSs on the OTC Market may result in a less liquid market available for existing and potential stockholders to trade our ADSs, could depress the trading price of our ADSs and could have a long-term adverse impact on our ability to raise capital in the future.
59
In addition to market and industry factors, the price and trading volume for our ADSs may be highly volatile due to factors specific to our own company, including the following:
| ● | our delisting from the NYSE; |
| ● | actual or anticipated variations in our revenues, earnings, cash flow, or key operating metrics; |
| ● | financial projections we may provide to securities analysts and/or the public, any changes in those projections and any failure to meet those projections; |
| ● | announcements of new investments, acquisitions, strategic partnerships or joint ventures by us or our competitors; |
| ● | announcements of new services, solutions, products by us or our competitors; |
| ● | changes in financial projections or targets published or otherwise provided to investors by securities analysts or any failure by us to meet those targets or the expectations of investors; |
| ● | detrimental adverse publicity about us, our services or our industry; |
| ● | announcements of new regulations, rules or policies relevant to our business; |
| ● | additions or departures of key personnel; |
| ● | sales of additional equity securities; and |
| ● | potential or actual litigation or regulatory investigations. |
These or other factors may result in large and sudden changes in the volume and price at which our ADSs will trade.
You may face difficulties in protecting your interests, and your ability to protect your rights through U.S. courts may be limited, because we are incorporated under Cayman Islands law.
We are an exempted company with limited liability incorporated under the laws of the Cayman Islands. Our corporate affairs are governed by our memorandum and articles of association, as amended from time to time, the Companies Act (As Revised) of the Cayman Islands, or the Companies Act, and the common law of the Cayman Islands. The rights of shareholders to take action against our directors, actions by our minority shareholders and the fiduciary duties of our directors owed to us under Cayman Islands law are to a large extent governed by the common law of the Cayman Islands. The common law of the Cayman Islands is derived in part from comparatively limited judicial precedent in the Cayman Islands as well as from the common law of England, the decisions of whose courts are of persuasive authority, but are not binding, on a court in the Cayman Islands. The rights of our shareholders and the fiduciary duties of our directors owed to us under Cayman Islands law are not as clearly established as they would be under statutes or judicial precedent in some jurisdictions in the United States. In particular, the Cayman Islands has a less developed body of securities laws than the United States. Some U.S. states, such as Delaware, have more fully developed and judicially interpreted bodies of corporate law than the Cayman Islands.
Shareholders of Cayman Islands exempted companies like us have no general rights under Cayman Islands law to inspect corporate records (other than copies of the memorandum and articles of association, the register of mortgages and charges, any special resolutions passed by our shareholders, and a list of our current directors) or to obtain copies of lists of shareholders of these companies. Our directors have discretion under our memorandum and articles of association to determine whether or not, and under what conditions, our corporate records may be inspected by our shareholders, but are not obliged to make them available to our shareholders. This may make it more difficult for you to obtain the information needed to establish any facts necessary for a shareholder motion or to solicit proxies from other shareholders in connection with a proxy contest.
60
As a result of all of the above, our public shareholders may have more difficulty in protecting their interests in the face of actions taken by management, members of our board of directors or controlling shareholders than they would as public shareholders of a company incorporated in the United States. For a discussion of significant differences between the provisions of the Companies Act (As Revised) of the Cayman Islands and the laws applicable to companies incorporated in the United States and their shareholders, see “Item 10. Additional Information—B. Memorandum and Articles of Association—Differences in Corporate Law.”
You may experience difficulties in effecting service of legal process, enforcing foreign judgments or bringing actions in China against us or our management named in this annual report based on foreign laws.
We are an exempted company incorporated under the laws of the Cayman Islands. However, we conduct the vast majority of our operations in China. In addition, all of our directors and senior executive officers reside within China for at least a significant portion of the time. As a result, it may be difficult for you to effect service of process upon us or our management residing in China. It may also be difficult for you to enforce in U.S. courts of the judgments obtained in U.S. courts based on the civil liability provisions of the U.S. federal securities laws against us and our officers and directors. In addition, there is uncertainty as to whether the courts of the Cayman Islands or the PRC would recognize or enforce judgments of U.S. courts against us or such persons predicated upon the civil liability provisions of the securities laws of the United States or any state.
The recognition and enforcement of foreign judgments are provided for under the Civil Procedures Law. PRC courts may recognize and enforce foreign judgments in accordance with the requirements of the Civil Procedures Law based either on treaties between China and the country where the judgment is made or on principles of reciprocity between jurisdictions. China does not have any treaties or other forms of written arrangement with the United States that provide for the reciprocal recognition and enforcement of foreign judgments. In addition, according to the Civil Procedures Law, the PRC courts will not enforce a foreign judgment against us or our directors and officers if they decide that the judgment violates the basic principles of PRC laws or national sovereignty, security or public interest. As a result, it is uncertain whether and on what basis a PRC court would enforce a judgment rendered by a court in the United States.
It may be difficult for overseas regulators to conduct investigation or collect evidence within China.
Shareholder claims or regulatory investigations that are common in the United States generally are difficult to pursue as a matter of law or practicality in China. For example, in China, there are significant legal and other obstacles to providing information needed for regulatory investigations or litigation initiated outside China. Although the authorities in China may establish a regulatory cooperation mechanism with the securities regulatory authorities of another country or region to implement cross-border supervision and administration, such cooperation with the securities regulatory authorities in the Unities States may not be efficient in the absence of mutual and practical cooperation mechanisms. Furthermore, according to Article 177 of the PRC Securities Law, which became effective in March 2020, no overseas securities regulator is allowed to directly conduct investigations or collect evidence within the territory of the PRC. Furthermore, on February 24, 2023, the CSRC and several other Chinese authorities promulgated the Provisions on Strengthening Confidentiality and Archives Administration of Overseas Securities Offering and Listing by Domestic Companies, which provide that where an overseas securities regulator and a competent overseas authority requests to inspect, investigate or collect evidence from a PRC domestic company concerning overseas offering and listing, or to inspect, investigate, or collect evidence from the PRC domestic securities companies and securities service providers that undertake relevant businesses for such PRC domestic companies, such inspection, investigation and evidence collection shall be conducted under a cross-border regulatory cooperation mechanism, and the CSRC or other competent Chinese authorities will provide necessary assistance pursuant to bilateral and multilateral cooperation mechanisms. The PRC domestic company, securities companies and securities service providers shall first obtain approval from the CSRC or other competent Chinese authorities before cooperating with the inspection and investigation by the overseas securities regulator or competent overseas authority, or providing documents and materials requested in such inspection and investigation. Accordingly, the inability for an overseas securities regulator to directly conduct investigations or collect evidence within China may further increase difficulties faced by you in protecting your interests. See also “—You may face difficulties in protecting your interests, and your ability to protect your rights through U.S. courts may be limited, because we are incorporated under Cayman Islands law” for risks associated with investing in us as a Cayman Islands company.
The market price and trading volume for our ADSs may be adversely affected by the decisions of securities or industry analysts.
The trading market for our ADSs will be influenced by the research that securities or industry analysts publish about us or our business. If analysts do not establish or maintain research coverage of us, or if analysts downgrade our ADSs or publish unfavorable research about our business, the market price for our ADSs would likely decline. If analysts cease coverage of our company or fail to publish research on us regularly, we could lose visibility in the financial markets, which, in turn, could cause the market price or trading volume for our ADSs to decline.
61
We cannot guarantee that any share repurchase program will be fully consummated or that any share repurchase program will enhance long-term shareholder value, and share repurchases could increase the volatility of the price of our securities and could diminish our cash reserves.
On November 11, 2023, our board of directors authorized a share repurchase program, under which we may repurchase up to US$1 billion of our shares during the 24 months after the date of the program’s adoption. Under this program, we may make share repurchases from time to time through legally permissible means, depending on market conditions and in accordance with applicable rules and regulations. The program does not obligate us to repurchase any specific dollar amount or to acquire any specific number of ADSs. See Item 16.E for quantitative information about the shares we have repurchased pursuant to this program. Our board of directors will periodically review this share repurchase program, and may authorize adjustments to its terms and size. Our board of directors may also authorize additional share repurchase programs in the future.
We cannot guarantee that our share repurchase program will enhance long-term shareholder value. Our share repurchase program could affect the price of our securities and increase volatility and may be suspended or terminated at any time, which may result in a decrease in the trading price of our securities. Furthermore, share repurchases could diminish our cash reserves.
Our reported financial results may be adversely affected by changes in accounting principles.
The accounting for our business is complicated, particularly in the area of revenue recognition, and is subject to change based on the evolution of our business model, interpretations of accounting principles, enforcement of existing or new regulations, and changes in SEC or other agency policies, rules, regulations, and interpretations, of accounting regulations. Changes to our business model and accounting methods could result in changes to our financial statements, including changes in revenues and expenses in any period, or in certain categories of revenues and expenses moving to different periods, may result in materially different financial results, and may require that we change how we process, analyze, and report financial information and our financial reporting controls.
We are obligated to develop and maintain proper and effective internal controls over financial reporting, and any failure to maintain the adequacy of these internal controls may adversely affect investor confidence in our company and, as a result, the value of our ADSs.
We are required, pursuant to Section 404 of the Sarbanes-Oxley Act, to furnish a report by management on, among other things, the effectiveness of our internal control over financial reporting. Our management, with the participation of our chief executive officer and chief financial officer, has conducted an evaluation of the effectiveness of our company’s internal control over financial reporting as of December 31, 2023. Based on this evaluation, we did not note or identify any deficiencies that we believe to be material weaknesses as of December 31, 2023. In addition, our independent registered public accounting firm must attest to and report on the effectiveness of our internal control over financial reporting. Our independent registered public accounting firm has issued an attestation report, in which it has concluded that as of December 31, 2023, our internal control over financial reporting was effective. We are required to disclose changes in internal control over financial reporting that have materially affected, or are reasonably likely to materially affect, our internal control over financial reporting on an annual basis.
Our compliance with Section 404 requires that we incur substantial accounting expense and expend significant management efforts. In addition, as our business continues to grow in size and complexity, we are improving our processes and infrastructure to help ensure we can prepare financial reporting and disclosures within the timeline required. We may need to hire additional accounting and financial staff with appropriate experience and technical accounting knowledge to compile the system and process documentation necessary to perform the evaluation needed to comply with Section 404. In addition, prior to completing our internal control assessment under Section 404, we may become aware of and disclose material weaknesses that will require timely remediation. Due to our significant growth, we face challenges in timely and appropriately designing controls in response to evolving risks of material misstatement. During the evaluation and testing process of our internal controls, if we identify one or more material weaknesses in our internal control over financial reporting, we will be unable to assert that our internal control over financial reporting is effective.
We cannot assure you that there will not be material weaknesses in our internal control over financial reporting in the future. Any failure to maintain internal control over financial reporting could severely inhibit our ability to accurately report our financial condition or operating results. If we are unable to conclude that our internal control over financial reporting is effective, or if our independent registered public accounting firm determines we have a material weakness in our internal control over financial reporting, we could lose investor confidence in the accuracy and completeness of our financial reports, the market price of our ADSs could decline, and we could be subject to sanctions or investigations by the SEC or other regulatory authorities.
62
Our dual-class voting structure will limit your ability to influence corporate matters and could discourage others from pursuing any change of control transactions that holders of our Class A ordinary shares and ADSs may view as beneficial.
Our authorized share capital is divided into Class A ordinary shares and Class B ordinary shares (with certain shares remaining undesignated, with power for our directors to designate and issue such classes of shares as they think fit). Holders of Class A ordinary shares are entitled to one vote per share, while holders of Class B ordinary shares are entitled to ten votes per share. Each Class B ordinary share is convertible into one Class A ordinary share at any time by the holder thereof, while Class A ordinary shares are not convertible into Class B ordinary shares under any circumstances. The holders of Class B ordinary shares have the ability to control most matters requiring shareholders’ approval. Any future issuances of Class B ordinary shares may be dilutive to the voting power of holders of Class A ordinary shares. Any conversions of Class B ordinary shares into Class A ordinary shares may dilute the percentage ownership of the existing holders of Class A ordinary shares within their class of ordinary shares. Such conversions may increase the aggregate voting power of the existing holders of Class A ordinary shares. If certain of the holders of Class B ordinary shares convert their Class B ordinary shares into Class A ordinary shares, the remaining holders who retain their Class B ordinary shares may experience increases in their relative voting power.
As of April 8, 2024, Mr. Will Wei Cheng and Ms. Jean Qing Liu beneficially own, either directly or through certain entities, all of our issued Class B ordinary shares. These Class B ordinary shares constitute 8.1% of our total issued and outstanding share capital and 46.7% of the aggregate voting power of our total issued and outstanding share capital as of April 8, 2024 due to the disparate voting powers associated with our dual-class share structure. As a result of the dual-class share structure and the concentration of ownership, holders of Class B ordinary shares have considerable influence over matters such as decisions regarding mergers and consolidations, election of directors and other significant corporate actions. Such holders may take actions that are not in our best interests or the best interests of our other shareholders. This concentration of ownership may discourage, delay or prevent a change in control of our company, which could have the effect of depriving our other shareholders of the opportunity to receive a premium for their shares as part of a sale of our company and may reduce the price of our ADSs. This concentrated control will limit your ability to influence corporate matters and could discourage others from pursuing any potential merger, takeover or other change of control transactions that holders of Class A ordinary shares and ADSs may view as beneficial.
We currently do not expect to pay dividends in the foreseeable future and you must rely on price appreciation of our ADSs for return on your investment.
We currently intend to retain most, if not all, of our available funds and any future earnings to fund the development and growth of our business. As a result, we do not expect to pay any cash dividends in the foreseeable future. Therefore, you should not rely on an investment in our ADSs as a source for any future dividend income.
Our board of directors has complete discretion as to whether to distribute dividends, subject to certain requirements of Cayman Islands law. In addition, our shareholders may by ordinary resolution declare a dividend, but no dividend may exceed the amount recommended by our directors. Under Cayman Islands law, a Cayman Islands company may pay a dividend out of either profit or share premium account, provided that in no circumstances may a dividend be paid if this would result in the company being unable to pay its debts as they fall due in the ordinary course of business. Even if our board of directors decides to declare and pay dividends, the timing, amount and form of future dividends, if any, will depend on our future results of operations and cash flow, our capital requirements and surplus, the amount of distributions, if any, received by us from our subsidiaries, our financial condition, contractual restrictions and other factors deemed relevant by our board of directors. Accordingly, the return on your investment in our ADSs will likely depend entirely upon any future price appreciation of our ADSs. There is no guarantee that our ADSs will appreciate in value or even maintain their value. You may not realize a return on your investment in our ADSs and you may even lose your entire investment in our ADSs.
Techniques employed by short sellers may drive down the market price of our ADSs.
Short selling is the practice of selling securities that the seller does not own but rather has borrowed from a third party with the intention of buying identical securities back at a later date to return to the lender. The short seller hopes to profit from a decline in the value of the securities between the sale of the borrowed securities and the purchase of the replacement shares, as the short seller expects to pay less in that purchase than it received in the sale. As it is in the short seller’s interest for the price of the security to decline, many short sellers publish, or arrange for the publication of, negative opinions regarding the issuer and its business prospects in order to create negative market momentum and generate profits for themselves after selling a security short. These short attacks have, in the past, led to selling of shares in the market.
63
Public companies that have substantially all of their operations in China have been the subject of short selling. Much of the scrutiny and negative publicity has centered on allegations of a lack of effective internal control over financial reporting resulting in financial and accounting irregularities and mistakes, inadequate corporate governance policies or a lack of adherence thereto and, in many cases, allegations of fraud. As a result, many of these companies are now conducting internal and external investigations into the allegations and, in the interim, are subject to shareholder lawsuits and/or SEC enforcement actions.
It is not clear what effect such negative publicity could have on us. If we were to become the subject of any unfavorable allegations, whether such allegations are proven to be true or untrue, we could have to expend a significant amount of resources to investigate such allegations and/or defend ourselves. While we would strongly defend against any such short seller attacks, we may be constrained in the manner in which we can proceed against the short seller by principles of freedom of speech, applicable state law or issues of commercial confidentiality. Such a situation could be costly and time-consuming, and could distract our management from growing our business. Even if such allegations are ultimately proven to be groundless, allegations against us could severely impact our business operations, and any investment in the ADSs could be greatly reduced or even rendered worthless.
The sale or availability for sale of substantial amounts of our ADSs could adversely affect their market price.
Sales of substantial amounts of our ADSs in the public market, or the perception that these sales could occur, could adversely affect the market price of our ADSs and could materially impair our ability to raise capital through equity offerings in the future. We cannot predict what effect, if any, market sales of securities held by our significant shareholders or any other shareholder or the availability of these securities for future sale will have on the market price of the ADSs.
There can be no assurance that we will not be a passive foreign investment company, or PFIC, for United States federal income tax purposes, for any taxable year, which could subject United States investors in our ADSs or ordinary shares to significant adverse United States federal income tax consequences.
A non-U.S. corporation, such as our company, will be classified as a passive foreign investment company, or PFIC, for any taxable year if either (1) at least 75% of its gross income for such year consists of certain types of “passive” income; or (2) at least 50% of the value of its assets (generally determined on the basis of a quarterly average) during such year is attributable to assets that produce passive income or are held for the production of passive income (the “asset test”). Although the law in this regard is not entirely clear, we treat the VIEs and their subsidiaries as being owned by us for U.S. federal income tax purposes because we consolidate their results of operations in our consolidated U.S. GAAP financial statements as we have the power to direct activities of the VIEs that most significantly impact their economic performance and the right to receive economic benefits from the VIEs that could potentially be significant to them. If it were determined, however, that we are not the owner of the VIEs and their subsidiaries for U.S. federal income tax purposes, we may be treated as a PFIC for the current taxable year and any subsequent taxable year. Assuming that we are the owner of the VIEs and their subsidiaries for U.S. federal income tax purposes, and based on the value of our assets and the composition of our income and assets, including goodwill and other unbooked intangibles, and taking into account (i) the “fair market value” method in accordance with the U.S. Internal Revenue Code of 1986, as amended (the “Code”), (ii) the working capital exception under proposed U.S. Treasury Regulations and (iii) the look-through rule under the Code, our company does not appear to be a PFIC for our taxable year ended December 31, 2023.
There can be no assurance that we will not be a PFIC, for U.S. federal income tax purposes, for any taxable year because the determination of whether we are or will become a PFIC for any taxable year is a fact-intensive determination made annually that depends, in part, upon the composition and classification of our income and assets. Fluctuations in the market price of our ADSs may cause us to be or become a PFIC for the current or subsequent taxable years because the value of our assets for purposes of the asset test, including the value of our goodwill and other unbooked intangibles, may be determined by reference to the market price of our ADSs from time to time (which may be volatile). The composition of our income and assets may also be affected by how, and how quickly, we use our liquid assets. If we determine not to deploy significant amounts of cash or other passive assets for active purposes, our risk of being a PFIC for the current or subsequent taxable years may substantially increase. Because there are uncertainties in the application of the rules (including the working capital exception under proposed U.S. Treasury Regulations), it is also possible that the Internal Revenue Service may challenge our classification of certain assets as non-passive, which may result in our company being or becoming a PFIC, for U.S. federal income tax purposes, for any taxable year.
64
If we were to be or become a PFIC for any taxable year during which a U.S. Holder (as defined in “Item 10. Additional Information—E. Taxation—United States Federal Income Tax Considerations”) holds our ADSs or ordinary shares, certain adverse U.S. federal income tax consequences could apply to such U.S. Holder. Further, if we are a PFIC for any year during which a U.S. Holder holds our ADSs or ordinary shares, we generally will continue to be treated as a PFIC for all succeeding years during which such U.S. Holder holds our ADSs or ordinary shares, unless we were to cease to be a PFIC and the U.S. Holder were to make a “deemed sale” election with respect to the ADSs or ordinary shares. For more information, see “Item 10. Additional Information—E. Taxation—United States Federal Income Tax Considerations—Passive Foreign Investment Company Considerations” and “Item 10. Additional Information—E. Taxation—United States Federal Income Tax Considerations—Passive Foreign Investment Company Rules.”
Our memorandum and articles of association contain anti-takeover provisions that could have a material adverse effect on the rights of holders of our ordinary shares and ADSs.
Our memorandum and articles of association contain certain provisions to limit the ability of others to acquire control of our company or cause us to engage in change-of-control transactions, including a provision that grants authority to our board of directors to establish and issue from time to time one or more series of preferred shares without action by our shareholders and to determine, with respect to any series of preferred shares, the terms and rights of that series, any or all of which may be greater than the rights associated with our Class A ordinary shares in the form of ADSs. These provisions could have the effect of depriving our shareholders of the opportunity to sell their shares at a premium over the prevailing market price by discouraging third parties from seeking to obtain control of our company in a tender offer or similar transactions.
Forum selection provisions in our memorandum and articles of association and our deposit agreement with the depositary bank could limit the ability of holders of our Class A ordinary shares, ADSs, or other securities to obtain a favorable judicial forum for disputes with us, our directors and officers, the depositary bank, and potentially others.
Our memorandum and articles of association provide that the federal district courts of the United States are the exclusive forum within the United States (or, if the United States District Court for the Southern District of New York lacks subject matter jurisdiction over a particular dispute, the state courts in New York County, New York) for the resolution of any complaint asserting a cause of action arising out of or relating in any way to the federal securities laws of the United States, regardless of whether such legal suit, action, or proceeding also involves parties other than us. Our deposit agreement with the depositary bank also provides that the United States District Court for the Southern District of New York (or, if the United States District Court for the Southern District of New York lacks subject matter jurisdiction over a particular dispute, the state courts in New York County, New York) will have jurisdiction to hear and determine any suit, action, or proceeding and to settle any dispute between the depositary bank and us that does not involve any other person or party that may arise out of or relate in any way to the deposit agreement, including claims under the Securities Act or the Exchange Act. Holders and beneficial owners of our ADSs, by holding an ADS or an interest therein, understand and irrevocably agree that any legal suit, action, or proceeding against or involving us or the depositary bank arising out of or related in any way to the deposit agreement, ADSs, or the transactions contemplated thereby or by virtue of ownership thereof, including without limitation claims under the Securities Act or the Exchange Act, may only be instituted in the United States District Court for the Southern District of New York (or, if the United States District Court for the Southern District of New York lacks jurisdiction or such designation of the exclusive forum is, or becomes, invalid, illegal, or unenforceable, in the state courts of New York County, New York). However, the enforceability of similar federal court choice of forum provisions has been challenged in legal proceedings in the United States, and it is possible that a court could find this type of provision to be inapplicable, unenforceable, or inconsistent with other documents that are relevant to the filing of such lawsuits. If a court were to find the federal choice of forum provision contained in our memorandum and articles of association or our deposit agreement with the depositary bank to be inapplicable or unenforceable in an action, we may incur additional costs associated with resolving such action in other jurisdictions. If upheld, the forum selection clause in our memorandum and articles of association, as well as the forum selection provisions in the deposit agreement, may limit a security holder’s ability to bring a claim against us, our directors and officers, the depositary bank, and potentially others in his or her preferred judicial forum, and this limitation may discourage such lawsuits. In addition, the Securities Act provides that both federal and state courts have jurisdiction over suits brought to enforce any duty or liability under the Securities Act or the rules and regulations thereunder. Accepting or consent to this forum selection provision does not constitute a waiver by you of compliance with federal securities laws and the rules and regulations thereunder. You may not waive compliance with federal securities laws and the rules and regulations thereunder. The exclusive forum provision in our memorandum and articles of association will not operate so as to deprive the courts of the Cayman Islands from having jurisdiction over matters relating to our internal affairs.
65
You may experience dilution of your holdings due to inability to participate in rights offerings.
We may from time to time distribute rights to our shareholders, including rights to acquire securities. However, we cannot make such rights available to you in the United States unless we register both the rights and the securities to which the rights relate under the Securities Act or an exemption from the registration requirements is available. Under the deposit agreement, the depositary will not distribute rights to holders of ADSs unless the distribution and sale of rights and the securities to which these rights relate are either exempt from registration under the Securities Act with respect to all holders of ADSs or are registered under the provisions of the Securities Act. The depositary may, attempt to sell these undistributed rights to third parties, but it is not required to do so, and it may allow the rights to lapse. We may be unable to establish an exemption from registration under the Securities Act, and we are under no obligation to file a registration statement with respect to such rights or underlying securities or to endeavor to have a registration statement declared effective. Accordingly, holders of ADSs may be unable to participate in our rights offerings and may experience dilution of their holdings as a result.
You may not receive cash dividends if the depositary decides it is impractical to make them available to you.
The depositary will pay cash dividends on the ADSs only to the extent that we decide to distribute dividends on our ordinary shares or other deposited securities, and we do not have any plans to pay any cash dividends on our ordinary shares in the foreseeable future. To the extent that there is a distribution, the depositary of our ADSs has agreed to pay you the cash dividends or other distributions that it or the custodian receives on our ordinary shares or other deposited securities after deducting its fees and expenses. You will receive these distributions in proportion to the number of ordinary shares your ADSs represent. However, the depositary may, at its discretion, decide that it is inequitable or impractical to make a distribution available to any holders of ADSs. For example, the depositary may determine that the value of certain distributions may be less than the cost of mailing them. In these cases, the depositary may decide not to distribute such property to you.
You may be subject to limitations on transfer of your ADSs.
Your ADSs are transferable on the books of the depositary. However, the depositary may close its books at any time or from time to time when it deems expedient in connection with the performance of its duties. The depositary may close its books from time to time for a number of reasons, including in connection with corporate events such as a rights offering, during which time the depositary needs to maintain an exact number of ADS holders on its books for a specified period. The depositary may also close its books in emergencies, and on weekends and public holidays. The depositary may refuse to deliver, transfer or register transfers of the ADSs generally when our share register or the books of the depositary are closed, or at any time if we or the depositary thinks it is advisable to do so because of any requirement of law or of any government or governmental body, or under any provision of the deposit agreement, or for any other reason.
We are a foreign private issuer within the meaning of the rules under the Exchange Act, and as such we are exempt from certain provisions applicable to United States domestic public companies.
Because we qualify as a foreign private issuer under the Exchange Act, we are exempt from certain provisions of the securities rules and regulations in the United States that are applicable to U.S. domestic issuers, including:
| ● | the rules under the Exchange Act requiring the filing of quarterly reports on Form 10-Q or current reports on Form 8-K with the SEC; |
| ● | the sections of the Exchange Act regulating the solicitation of proxies, consents, or authorizations in respect of a security registered under the Exchange Act; |
| ● | the sections of the Exchange Act requiring insiders to file public reports of their stock ownership and trading activities and liability for insiders who profit from trades made in a short period of time; |
| ● | the selective disclosure rules governing the release of material nonpublic information under Regulation FD; and |
| ● | certain audit committee independence requirements in Rule 10A-3 of the Exchange Act. |
66
We are required to file an annual report on Form 20-F within four months of the end of each fiscal year. However, the information we are required to file with or furnish to the SEC will be less extensive and less timely compared to that required to be filed with the SEC by U.S. domestic issuers. As a result, you may not be afforded the same protections or information that would be made available to you were you investing in a U.S. domestic issuer.
As an exempted company incorporated in the Cayman Islands and not listed on any stock exchange, our corporate governance practices may differ significantly from those of companies incorporated in Delaware or in other states in the United States or those of companies listed on a stock exchange, and these practices may afford less protection to shareholders.
We are an exempted company with limited liability incorporated under the laws of the Cayman Islands and not currently listed on any stock exchange. As a Cayman Islands exempted company, we are subject to the Companies Act (As Revised) of the Cayman Islands, which to a large extent is modeled after the older Companies Acts of England but does not follow recent English statutory enactments. See “Item 10. Additional Information—B. Memorandum and Articles of Association—Differences in Corporate Law” for a summary of certain significant differences between the provisions of the Companies Act applicable to us and the laws applicable to companies incorporated in the state of Delaware and their shareholders. In addition, as an exempted company, we are exempted from certain requirements of the Companies Act, including the requirement to hold an annual general meeting. See “Item 10. Additional Information—B. Memorandum and Articles of Association—Ordinary Shares—Differences in Corporate Law—Exempted Company.” Furthermore, as we are not currently listed on any stock exchange, we are not subject to any listing rules or listing standards. To the extent that we continue to follow the NYSE corporate governance listing standards that were previously applicable to us, we may stop following any or all of those listing standards at any time at the discretion of our board of directors or management, as the case may be. Our corporate governance practices may afford shareholders less protection than they would otherwise enjoy under Delaware law or under the corporate governance listing standards of the NYSE, the Nasdaq Stock Market or other stock exchanges.
The voting rights of holders of ADSs are limited by the terms of the deposit agreement, and you may not be able to exercise your right to direct how the Class A ordinary shares which are represented by your ADSs are voted.
Holders of ADSs do not have the same rights as our shareholders. As a holder of our ADSs, you will not have any direct right to attend general meetings of our shareholders or to cast any votes at such meetings. As an ADS holder, you will only be able to exercise the voting rights carried by the underlying Class A ordinary shares which are represented by your ADSs indirectly, by giving voting instructions to the depositary in accordance with the provisions of the deposit agreement. Under the deposit agreement, you may vote only by giving voting instructions to the depositary. Upon receipt of your voting instructions, the depositary will try, as far as is practicable, to vote the underlying Class A ordinary shares represented by your ADSs in accordance with your instructions. If we ask for your instructions, then upon receipt of your voting instructions, the depositary will try to vote the underlying Class A ordinary shares in accordance with these instructions. If we do not instruct the depositary to ask for your instructions, the depositary may still vote in accordance with instructions you give, but it is not required to do so. You will not be able to directly exercise your right to vote with respect to the underlying Class A ordinary shares unless you withdraw the shares and become the registered holder of such shares prior to the record date for the general meeting. Under our memorandum and articles of association, the minimum notice period required to be given by our company to our registered shareholders to convene a general meeting will be ten calendar days. When a general meeting is convened, you may not receive sufficient advance notice of the meeting to withdraw the shares underlying your ADSs and become the registered holder of such shares to allow you to attend the general meeting and to vote directly with respect to any specific matter or resolution to be considered and voted upon at the general meeting. In addition, under our memorandum and articles of association, for the purposes of determining those shareholders who are entitled to attend and vote at any general meeting, our directors may close our register of members and/or fix in advance a record date for such meeting, and such closure of our register of members or the setting of such a record date may prevent you from withdrawing the underlying Class A ordinary shares represented by your ADSs and becoming the registered holder of such shares prior to the record date, so that you would not be able to attend the general meeting or to vote directly. If we ask for your instructions, the depositary will notify you of the upcoming vote and will arrange to deliver our voting materials to you. We have agreed to give the depositary notice of shareholder meetings sufficiently in advance of such meetings. Nevertheless, we cannot assure you that you will receive the voting materials in time to ensure that you can instruct the depositary to vote the underlying Class A ordinary shares represented by your ADSs. In addition, the depositary and its agents are not responsible for failing to carry out voting instructions or for their manner of carrying out your voting instructions. This means that you may not be able to exercise your right to direct how the shares underlying your ADSs are voted and you may have no legal remedy if the shares underlying your ADSs are not voted as you requested. In addition, in your capacity as an ADS holder, you will not be able to call a shareholders’ meeting. Except in limited circumstances, the depositary for our ADSs will give us a discretionary proxy to vote the underlying Class A ordinary shares represented by your ADSs if you do not vote at shareholders’ meetings, which could adversely affect your interests.
67
We are entitled to amend the deposit agreement and to change the rights of ADS holders under the terms of such agreement, or to terminate the deposit agreement, without the prior consent of the ADS holders.
We are entitled to amend the deposit agreement and to change the rights of the ADS holders under the terms of the agreement, without the prior consent of the ADS holders. We and the depositary may agree to amend the deposit agreement in any way we decide is necessary or advantageous to us. Amendments may reflect, among other things, operational changes in the ADS program, legal developments affecting ADSs or changes in the terms of our business relationship with the depositary. In the event that the terms of an amendment impose or increase fees or charges (other than in connection with foreign exchange control regulations, taxes and other governmental charges, and delivery and other such expenses) or materially prejudice an existing substantial right of the ADS holders, ADS holders will only receive 30 days’ advance notice of the amendment, and no prior consent of the ADS holders is required under the deposit agreement for the amendment to take effect. Furthermore, we may decide to terminate the deposit agreement and thus the ADS facility at any time for any reason. For example, we may terminate the ADS facility if we decide to list our shares on a non-U.S. securities exchange and determine not to continue to sponsor an ADS facility or if we become the subject of a takeover or a going-private transaction. If the ADS facility will terminate, ADS holders will receive at least 90 days’ prior notice, but no prior consent is required from the ADS holders. Under circumstances where we decide to make an amendment to the deposit agreement that is disadvantageous to ADS holders or terminate the deposit agreement, the ADS holders may choose to sell their ADSs or surrender their ADSs and become direct holders of the underlying Class A ordinary shares, but they will have no right to any compensation whatsoever.
ADSs holders may not be entitled to a jury trial with respect to claims arising under the deposit agreement, which could result in less favorable outcomes to the plaintiff(s) in any such action.
The deposit agreement governing the ADSs representing our ordinary shares provides that, to the fullest extent permitted by law, ADS holders waive the right to a jury trial of any claim they may have against us or the depositary arising out of or relating to our shares, the ADSs or the deposit agreement, including any claim under the U.S. federal securities laws.
If we or the depositary opposed a jury trial demand based on the waiver, the court would determine whether the waiver was enforceable based on the facts and circumstances of that case in accordance with the applicable state and federal law. To our knowledge, the enforceability of a contractual pre-dispute jury trial waiver in connection with claims arising under the federal securities laws has not been finally adjudicated by the United States Supreme Court. However, we believe that a contractual pre-dispute jury trial waiver provision is generally enforceable, including under the laws of the State of New York, which govern the deposit agreement. In determining whether to enforce a contractual pre-dispute jury trial waiver provision, courts will generally consider whether a party knowingly, intelligently and voluntarily waive the right to a jury trial. We believe that this is the case with respect to the deposit agreement and the ADSs. It is advisable that you consult legal counsel regarding the jury waiver provision before entering into the deposit agreement.
If you or any other holders or beneficial owners of ADSs bring a claim against us or the depositary in connection with matters arising under the deposit agreement or the ADSs, including claims under federal securities laws, you or such other holder or beneficial owner may not be entitled to a jury trial with respect to such claims, which may have the effect of limiting and discouraging lawsuits against us or the depositary, lead to increased costs to bring a claim, limited access to information and other imbalances of resources between such holder and us, or limit such holder’s ability to bring a claim in a judicial forum that such holder finds favorable. If a lawsuit is brought against us or the depositary under the deposit agreement, it may be heard only by a judge or justice of the applicable trial court, which would be conducted according to different civil procedures and may result in different outcomes than a trial by jury would have had, including results that could be less favorable to the plaintiff(s) in any such action.
Nevertheless, if this jury trial waiver provision is not permitted by applicable law, an action could proceed under the terms of the deposit agreement with a jury trial. No condition, stipulation or provision of the deposit agreement or ADSs shall relieve us or the depositary from our respective obligations to comply with the Securities Act and the Exchange Act nor serve as a waiver by any holder or beneficial owner of ADSs of compliance with the U.S. federal securities laws and the rules and regulations promulgated thereunder.
68
An ADS holder’s right to pursue claims against the depositary is limited by the terms of the deposit agreement.
Under the deposit agreement, the United States District Court of the Southern District of New York (or, if the United States District Court of the Southern District of New York lacks subject matter jurisdiction over a particular dispute, the state courts of New York County, New York) will have jurisdiction to hear and determine any suit, action, or proceeding and to settle any dispute between the depositary bank and us that does not involve any other person or party that may arise out of or relate in any way to the deposit agreement, including claims under the Securities Act or the Exchange Act. Holders and beneficial owners of our ADSs, by holding an ADS or an interest therein, understand and irrevocably agree that any legal suit, action, or proceeding against or involving us or the depositary, arising out of or related in any way to the deposit agreement, ADSs, or the transactions contemplated thereby or by virtue of ownership thereof, including without limitation claims under the Securities Act or the Exchange Act, may only be instituted in the United States District Court for the Southern District of New York (or, if the Southern District of New York lacks jurisdiction or such designation of the exclusive forum is, or becomes, invalid, illegal, or unenforceable, in the state courts of New York County, New York), and a holder of our ADSs will have irrevocably waived any objection which such holder may have to the laying of venue of any such proceeding, and irrevocably submitted to the exclusive jurisdiction of such courts in any such suit, action, or proceeding. However, the enforceability of similar federal court choice of forum provisions in other companies’ organizational documents has been challenged in legal proceedings in the United States, and it is possible that a court could find this type of provision to be inapplicable or unenforceable. Accepting or consenting to this forum selection provision does not represent you are waiving compliance with the U.S. federal securities laws and the rules and regulations promulgated thereunder. Furthermore, investors cannot waive compliance with the U.S. federal securities laws and rules and regulations promulgated thereunder.
The depositary may, in its sole discretion, require that any dispute or difference arising from the relationship created by the deposit agreement, our shares, the ADSs, or the transactions contemplated thereby be referred to and finally settled by an arbitration conducted under the terms described in the deposit agreement, while to the extent there are specific federal securities law violation aspects to any claims against us and/or the depositary brought by any holder or beneficial owner of ADSs, the federal securities law violation aspects of such claims may, at the option of such holders or beneficial owners, remain in the United States District Court for the Southern District of New York (or, if the United States District Court for the Southern District of New York lacks subject matter jurisdiction over a particular dispute or such designation of the exclusive forum is, or becomes, invalid, illegal, or unenforceable, in the state courts of New York County in New York). We believe that a contractual arbitration provision, especially when excluding matters relating to federal securities law violation, is generally enforceable, including under the laws of the State of New York, which govern the deposit agreement.
The depositary for the ADSs will give us a discretionary proxy to vote the Class A ordinary shares underlying the ADSs if the ADS holders do not vote at shareholders’ meetings, except in limited circumstances, which could adversely affect your interests.
Under the deposit agreement for the ADSs, if an ADS holder does not vote, the depositary will give us a discretionary proxy to vote the ordinary shares underlying the ADSs at shareholders’ meetings unless:
| ● | we have instructed the depositary that we do not wish a discretionary proxy to be given; |
| ● | we have informed the depositary that there is substantial opposition as to a matter to be voted on at the meeting; |
| ● | a matter to be voted on at the meeting may have a material adverse impact on shareholders; or |
| ● | the voting at the meeting is to be made on a show of hands. |
The effect of this discretionary proxy is that if you do not vote at shareholders’ meetings, you cannot prevent our ordinary shares underlying your ADSs from being voted, except under the circumstances described above. This may make it more difficult for shareholders to influence the management of our company. Holders of our ordinary shares are not subject to this discretionary proxy.
69
Item 4. | Information on the Company |
A.History and Development of the Company
We commenced our operations in 2012 through Xiaoju Technology and launched our DiDi Dache app to provide online taxi services. Xiaoju Technology established a variety of subsidiaries in China to engage in mobility services. In January 2013, Xiaoju Science and Technology Limited was incorporated in the Cayman Islands as our holding company. In February 2015, we changed the name of our company to Xiaoju Kuaizhi Inc. in connection with our acquisition of Kuaidi. In June 2021, we further renamed our company as DiDi Global Inc.
The following is a summary of our key business development milestones:
Timeline |
| Event |
2012 | We commenced online taxi services. | |
2014 | We introduced ride hailing services. We have expanded our ride hailing services over the years and provide a comprehensive range of services that cater to different budgets and needs today. | |
2015 | We acquired Kuaidi and rebranded our app to DiDi Chuxing. | |
2016 | We acquired Uber China and also began investing in autonomous driving. | |
2018 | We launched our energy and vehicle services. We also expanded into Brazil, followed by Mexico, and then into other countries. | |
2020 | We launched the D1 in cooperation with a leading electric vehicle manufacturer. | |
2021 | Our ADSs commenced trading on the NYSE under the symbol “DIDI.” | |
2022 | Our ADSs were delisted from the NYSE. |
Major Transactions
Acquisition of Kuaidi
In February 2015, we acquired Kuaidi through a merger agreement entered into between DiDi and Kuaidi pursuant to which Kuaidi was merged with and into DiDi, with DiDi continuing as the surviving company. Kuaidi was mainly engaged in the business of providing online taxi services in China. Under the merger agreement, all issued and outstanding ordinary and preferred shares of each of Kuaidi and DiDi were cancelled and exchanged into the applicable number and type of shares in DiDi.
Acquisition of Uber China
In August 2016, we acquired Uber (China) Ltd., or Uber China, in exchange for our issuance of our Series B-1 preferred shares in DiDi. Uber China was mainly engaged in the business of providing online taxi services in China. In connection with the transaction, DiDi agreed to purchase certain Series G preferred shares in Uber for an aggregate cash consideration of US$1 billion within six months after the closing of the transaction and Uber committed to issue to DiDi a warrant that entitles DiDi to purchase certain Series G preferred shares of Uber upon the closing of DiDi’s share purchase in Uber. DiDi’s share purchase in Uber for a consideration of US$1 billion and Uber’s issuance of the warrant to DiDi were completed in February 2017. In January 2018, the warrant was forfeited. In May 2019, Uber became a public company listed on the NYSE, and the preferred shares we held in Uber were converted to ordinary shares. In November and December 2020, we disposed all the shares we held in Uber.
Acquisition of 99 Taxis
From January to June 2017, we purchased certain preferred shares of 99 Taxis, a company engaged in the business of providing ride hailing services in Brazil, for an aggregate consideration of US$37.5 million in cash. In August 2017, we purchased certain Series A and Series B preferred shares of 99 Taxis in secondary transactions for a total consideration of US$39.9 million. In January 2018, we entered into transaction agreements with 99 Taxis, to acquire all of the outstanding ordinary shares and preferred shares of 99 Taxis not owned by our company, for cash consideration of US$343.7 million and by issuing our Series B-2 preferred shares with a fair value of US$222.4 million.
70
Sale of Certain Smart Auto Business
We entered into a strategic cooperation in August 2023 with XPeng Inc., pursuant to which we conditionally agreed to sell certain smart auto business to XPeng Inc. in consideration of class A ordinary shares issued by XPeng Inc. The initial closing of the transaction was completed on November 13, 2023, following the satisfaction of the applicable closing conditions, with additional closings contemplated if the sold business achieves certain milestones.
Prior to the completion of the transaction, we had been using certain business assets to develop, design and engineer an A-class automobile vehicle. After the completion of the transaction, XPeng Inc. owns and operates this smart auto business while we own a minority stake in XPeng Inc. In addition, we have agreed to cooperate with XPeng Inc. until August 2028 in a number of areas, including research & development and marketing.
Listing on the NYSE and Delisting
On June 30, 2021, we listed our ADSs on the NYSE under the symbol “DIDI.” Our initial public offering in the United States was completed on July 2, 2021. We raised approximately US$4.3 billion in net proceeds from our initial public offering, after deducting underwriting commissions and the offering expenses payable by us.
On May 23, 2022, we held an extraordinary general meeting to vote on the voluntary delisting of our ADSs from the NYSE and obtained the shareholder approval. On June 2, 2022, we filed a Form 25 Notification of Delisting and our ADSs were delisted from the NYSE on June 13, 2022. Our ADSs have been quoted on OTC Pink under the symbol “DIDIY” since June 2022, without our involvement. We will continue to explore appropriate measures in the interest of our company and our shareholders, including exploring a potential listing on another internationally recognized exchange, subject to compliance with applicable rules, regulations, policies and guidance.
Subsidiary Financings
Certain of our subsidiaries have issued securities in the course of their fundraising activities. Pursuant to the terms of such securities issuances, we may be obliged to redeem certain of the securities issued by our subsidiaries for cash and/or shares in our company. The following is a summary of our obligations.
Soda Series A Preferred Shares
From February to July 2020, our subsidiary that is engaged in the bike and e-bike sharing business, Soda Technology Inc., a Cayman Islands exempted company, or Soda, issued, in connection with its Series A funding round, (i) Series A-1 preferred shares to Cayman Soda Limited, an investment entity controlled by Softbank Group Corp., and certain other investors for a total consideration of US$134.0 million, and (ii) Series A-2 preferred shares to us for a total consideration of US$750.0 million.
In connection with the Soda Series A funding round, we granted Cayman Soda Limited a one-off exit right with respect to its Soda A-1 preferred shares, exercisable upon the fourth anniversary of the closing of Cayman Soda Limited’s subscription for its Soda A-1 preferred shares, or upon the earliest occurrence of certain other exit events on or before the sixth anniversary of the closing of Cayman Soda Limited’s subscription for its Soda A-1 preferred shares, including a change of control (such as by merger or asset sale under certain conditions) or the registered public offering by Soda of its ordinary shares. In February 2024, Cayman Soda Limited exercised its exit right, and we repurchased all the Soda A-1 preferred shares it held at the time of such exercise, with a total consideration of US$66.7 million paid in cash, which was determined based on a pre-agreed pricing formula. After the completion of such repurchase, Cayman Soda Limited ceased to own any shares of Soda.
71
In addition, we have also granted certain of Soda’s Series A investors (other than Cayman Soda Limited) a one-off exit right, exercisable if we cease to own 50% of the Soda shares we held at the time the closing of the applicable investor’s subscription, or if Soda has not consummated a qualified IPO by the fifth anniversary of the closing of the applicable investor’s subscription, subject to certain exceptions. If such investors exercise their exit right, we will be obliged to repurchase their Soda A-1 preferred shares in cash at a purchase price to be determined according to pre-agreed pricing formula.
Soda Series B Preferred Shares and Convertible Notes
In 2021, Soda has issued, in connection with its Series B funding round, (i) Series B-1 preferred shares to certain investors for a total consideration of US$80.0 million, (ii) Series B-2 preferred shares to us for a total consideration of US$300.0 million, and we currently hold 90.1% of its total equity interests.
We have granted certain Soda Series B investors a one-off exit right with respect to its Soda B-1 preferred shares, exercisable upon the earliest occurrence of certain exit events before the fourth or fifth anniversaries of the closing of their respective subscription for its Soda Series B securities, including a change of control (such as by merger or asset sale under certain conditions) or the consummation of an IPO of Soda. If the applicable investor exercises its exit right, we will be obliged to repurchase in cash the Soda B-1 preferred shares it holds at the time of the exit event at a purchase price to be determined according to pre-agreed pricing formula.
Voyager Preferred Shares
In February and October 2020, our subsidiary that is engaged in the development and commercialization of autonomous vehicles, Voyager Group Inc., a Cayman Islands exempted company, or Voyager, issued, in connection with its Series A funding round, Series A preferred shares to SVF II Voyager (Singapore) Pte. Ltd., an entity controlled by Softbank Group Corp., certain other investors and us for a total consideration of US$525.0 million. We currently hold 70.4% of its total equity interests.
Chengxin Preferred Shares and Convertible Note
In March 2021, our subsidiary that is engaged in our community group buying business, Chengxin Technology Inc., a Cayman Islands exempted company, or Chengxin, entered into a series of agreements and issued, in connection with its Series A-1 and A-2 funding rounds, (i) its Series A-1 preferred shares to SVF II Staples Subco (Singapore) Pte Ltd, an investment entity controlled by Softbank Group Corp., and certain other investors for a total consideration of US$0.9 billion, (ii) Series A-2 preferred shares to an investment entity held by certain members of our senior management, for a total consideration of US$200.0 million, and (iii) a zero-coupon convertible note due 2028 in the aggregate principal amount of US$3.0 billion to us. To finance the purchase of its Chengxin A-2 preferred shares, the management investment entity entered into secured term loans with Chengxin’s A-1 round investors for a total of US$160.0 million, which was fully drawn down upon on the same date. In April and May 2021, Chengxin issued additional Series A-1 preferred shares to certain investors for a total consideration of US$0.1 billion.
Considering the continuous adverse impact on Chengxin’s operating and financial performance in 2022, the shareholders of Chengxin considered that it would be in the best interests of Chengxin and its shareholders not to continue to operate the community group buying business. Therefore, Chengxin’s shareholders and board resolved to distribute all of its available assets to its shareholders, in accordance with the distribution sequences outlined in the agreements. As a shareholder of Chengxin, we received our share of Chengxin’s assets of RMB1.9 billion upon the completion of the distribution in July 2022.
DiDi Freight Private Financing
In the first quarter of 2021, our subsidiary that provides intra-city freight services, City Puzzle Holdings Limited, also raised funds through private financing. We currently hold 58.5% of its total equity interests.
Address and Further Information
Our principal executive offices are located at DiDi Xinchenghai, Building 1, Yard 6, North Ring Road, Tangjialing, Haidian District, Beijing, People’s Republic of China. Our telephone number at this address is +86 10-8304-3181. Our registered office in the Cayman Islands is located at the offices of Maples Corporate Services Limited at PO Box 309, Ugland House, Grand Cayman, KY1-1104, Cayman Islands. Investors should contact us for any inquiries through the address and telephone number of our principal executive offices.
72
The SEC maintains an internet site that contains reports, proxy and information statements, and other information regarding issuers that file electronically with the SEC on www.sec.gov. You can also find information on our website didiglobal.com. The information contained on our website is not a part of this annual report.
B.Business Overview
OVERVIEW
We are a leading technology platform for shared mobility, with operations in China and 14 other countries through our platforms or our partnerships across the world.
Our business model comprises four key components:
| ● | shared mobility; |
| ● | energy and vehicle services; |
| ● | electric mobility; and |
| ● | autonomous driving. |
Shared mobility. In China, we are a leading brand for shared mobility and provide consumers with a range of safe, affordable and convenient mobility services. Our services include ride hailing, online taxi, chauffeur, hitch, and other forms of shared mobility. We have also expanded our platform globally to markets outside China with similar challenges and opportunities. We leverage the technology and expertise that we gained from building and scaling a shared mobility network in China to create localized solutions that fit the needs of consumers in these new markets.
Energy and vehicle services. In 2018, we launched energy and vehicle services in China to support the growth of shared mobility by increasing our ability to attract drivers and vehicles onto our platform. We partner with leasing companies and financial institutions to help drivers obtain vehicles. We also help lower the ongoing operating costs for drivers and increase their earning potential. We provide drivers with access to fuel discounts at gas stations in our network.
Electric mobility. Electric vehicles are a natural fit for shared mobility. The benefits of lower operating and maintenance costs for electric vehicles as compared to vehicles with internal combustion engines are amplified by greater usage and higher mileage from shared mobility. To support the electric vehicles on our platform, we operate a large electric vehicle charging network in China. We have also cooperated with industry partners to promote electric vehicles on our platform. For example, we launched the D1 in cooperation with a leading electric vehicle manufacturer in 2020, and we entered into a strategic cooperation with XPeng Inc. in August 2023, pursuant to which we will collaborate to promote the application of smart electric vehicles.
Autonomous driving. We are developing proprietary autonomous driving software and we design custom autonomous driving hardware. Our technology is powered by a large repository of traffic data from our shared mobility fleet which we leverage to power key features of autonomous driving such as localization, prediction, and vehicle control. We test our technology in our own autonomous vehicles and also partner with multiple leading automakers to test our autonomous driving hardware and software in their vehicles. Our autonomous driving technology has not yet been commercialized at scale.
We are also expanding our services to better address consumers’ essential daily needs beyond personal, four-wheeled transport. In particular, we leverage our localized operational knowhow, core mobility technologies, and infrastructure to improve additional aspects of urban life. In China, we offer bike and e-bike sharing to provide consumers with an additional short-distance urban transport alternative and we launched intra-city freight to bring our strengths in operating an on-demand mobility network to the movement of goods.
Our business has achieved significant scale since our founding in 2012. Our revenues were RMB173.8 billion, RMB140.8 billion and RMB192.4 billion (US$27.1 billion) in 2021, 2022 and 2023, respectively. Our net loss was RMB49.3 billion and RMB23.8 billion in 2021 and 2022, respectively, and our net income was RMB0.5 billion (US$0.1 billion) in 2023.
73
Our Adjusted EBITA (non-GAAP) results were losses of RMB19.2 billion, RMB12.8 billion and RMB2.2 billion (US$0.3 billion) in 2021, 2022 and 2023, respectively. Adjusted EBITA is a non-GAAP financial measure used by our management to evaluate our operating performance. We define Adjusted EBITA (non-GAAP) as net income (loss) before (i) interest income, (ii) interest expenses, (iii) investment income (loss), net, (iv) impairment loss for equity investments accounted for using Measurement Alternative, (v) income (loss) from equity method investments, net, (vi) other income (loss), net, (vii) income tax benefits (expenses), (viii) share-based compensation expense, (ix) amortization of intangible assets and (x) impairment of goodwill and intangible assets acquired from business combination. This non-GAAP financial measure is not defined under U.S. GAAP and is not presented in accordance with U.S. GAAP. It should not be considered in isolation or construed as an alternative to net loss or any other measure of performance or as an indicator of our operating performance. See “Item 5. Operating and Financial Review and Prospects—A. Operating Results—Non-GAAP Financial Measure.”
SERVICE OFFERINGS
The following diagram shows our service offerings in China and international markets.

Shared Mobility
We provide consumers with a comprehensive range of safe, affordable and convenient mobility services, including ride hailing, online taxi, carpooling, chauffeur, hitch, and other forms of shared mobility. We will continue to innovate new mobility services and solutions that address consumers’ evolving needs in each market we serve.
74
The diagram below depicts the home screen of our DiDi Chuxing app in China where consumers can access our mobility and other essential services:

75
Ride Hailing
We address a wide variety of rider preferences by offering a comprehensive range of ride hailing services on our platform. All services other than Piggy Express can be accessed through the same app. Below, we explain some of the key characteristics of each of our services.

Carpooling and Piggy Express are generally our most affordable services. Carpooling is aimed at people who are willing to share rides with other passengers and who do not mind if the vehicle makes a detour to pick up or drop off another passenger. Carpooling can reduce wait time for consumers during peak hours, and it also helps generate more income for drivers. Piggy Express is another affordable service, with a differentiated app and brand, that is targeted at younger riders.
Express is our main service line where we aim for a balance between cost, convenience and comfort that will appeal to the largest segment of the population. We also introduced dynamic pricing to balance supply and demand during peak and off-peak hours through our Discount Express and DiDi Flash services. Discount Express offers lower prices to attract more riders during off-peak hours, while DiDi Flash allows riders to pay more for faster service during peak hours. Select is similar to Express but with enhanced standards for the quality of the vehicle.
We also have two high-end services that provide enhanced levels of comfort and quality of service. Premier is suitable for most business purposes and includes some larger vehicles for group travel. Luxe features sedans, multi-purpose vehicles (MPVs) and sports utility vehicles (SUVs) of leading luxury brands, together with amenities designed to five-star-hotel standards, including selected food and drinks, in-vehicle Wi-Fi access, customized music and aromatherapy, and green plants.
We are constantly improving our services to make every trip even more convenient, more comfortable and safer. These efforts include:
| ● | Trip preferences. We give riders flexibility to tailor each service to their own preferred riding experience. Our riders can choose from a wide range of in-ride options, depending on the service they are using, including whether they want drivers to call them upon arrival, whether they would like drivers to move the front seat to create more leg room, and how they want drivers to address them and converse during the trip. Our system also suggests a destination which can be easily confirmed with one click. |
76
| ● | Suggested pickup. Even with the help of location information, it still can be difficult for riders and drivers to pinpoint a precise location to meet. Based on the rider’s location and the direction they will be traveling in, we suggest a few pickup points that are easy for both rider and driver to find, which may be in front of a convenience store, next to a bus stop or at one particular entrance to a shopping complex. This data- and AI-intensive function helps eliminate one of the most common sources of confusion and delay in the pickup process. |
| ● | Emergency contact. Riders can set up their emergency contacts, and how they want us to reach out to them. Options include informing the emergency contacts for all trips during certain time periods, normally late at night, or above a certain distance, authorizing the emergency contacts to inquire about the status of each trip, and notifying the emergency contacts in the event our system detects any abnormality. Riders can also share their trip information with family or other contacts conveniently through WeChat. |
Online Taxi
Our online taxi service allows riders to hail a taxi conveniently and efficiently on our platform. We make online taxi a transparent, reliable and traceable experience. We have implemented a service quality control system to protect riders’ safety and to reduce the occurrence of undesirable driver behavior such as bargaining, detours, picking up extra passengers and refusal of service. Taxi drivers, at the same time, also benefit from improved efficiency and are able to earn more.
Chauffeur
Our chauffeur service dispatches professionally trained drivers to meet the car owner and drive the owner in his or her own car to the specified destination according to the agreed-upon route. This service is popular with consumers who need a designated driver, who need to work while they are traveling, or who are taking long-distance trips where they cannot drive the whole way themselves.
Hitch
Hitch matches a car owner with one or more riders who are going in the same direction as the car owner, allowing the car owner to defray the cost of his or her vehicle. This differentiates hitch from carpooling, which matches multiple riders who are going in the same direction as each other. Hitch is generally more affordable than some ride hailing options since the driver would otherwise be bearing the full cost of the trip.
Enterprise Solutions
We provide enterprises with flexible, efficient and manageable one-stop transportation solutions. After a company creates an enterprise account, its employees can use our Enterprise app to request business rides. Trip fares will then be paid directly from the enterprise account.
Our enterprise solutions help enterprises simplify the reimbursement processes, analyze trip data for effective cost control, ensure employees’ compliance with corporate policies and improve employees’ travel experience. For example, enterprises can define personnel, departments, policies, budgets and rules in our system to standardize processes on business rides. They can also have pre-set travel rules for employees, so that the fares will only be paid by the enterprise if the trips comply with the travel rules.
Energy and Vehicle Services
We provide energy and vehicle services to support our shared mobility business by bringing more drivers onto our platform and to serve drivers better. We leverage our large driver network and economies of scale to provide better solutions across the vehicle value chain. Our energy and vehicle services aim to reduce cost and improve income for drivers.
Refueling
We provide refueling solutions to drivers through our nationwide network of gas stations. We provide fuel discounts to drivers when they refuel at our network stations as well as access to information about a gas station such as its location, fuel prices and customer ratings.
77
Leasing
We have built a large vehicle leasing network in China. Drivers can browse vehicles available for lease, sign a lease and pay online through our platform. We have adopted an asset-light model, under which many of the vehicles available for leasing on our platform are owned by our vehicle leasing partners. By making it easier and more affordable for drivers to lease vehicles, we expand the pool of drivers who can provide ride hailing services on our platform.
Electric Mobility
Shared mobility is a natural use case for electric vehicles. The benefits of lower operating and maintenance costs for electric vehicles are amplified by constant use and high mileage required for shared mobility solutions. Additionally, the concentration of shared mobility services in urban cities allows electric vehicles to easily access charging networks.
There were over 3.5 million electric vehicles registered on our platform as of December 31, 2023, and electric vehicles fulfilled over 57% of the annual mileage on our ride hailing platform in 2023.
Charging
We have a large electric vehicle charging network in China, operated in part by us and in part by our national and local partners. Drivers can see which charging devices are available through our app, which reduces wait time and maximizes the amount of time that drivers can spend serving riders and earning income.
As of the end of 2023, our extensive charging network covers more than 190 cities, enabling more drivers to charge their electric vehicles quickly and conveniently.
Autonomous Driving
We are developing autonomous driving as part of our shared mobility platform. See “—Autonomous Driving Solutions” for details.
Others
The following are other initiatives that we are developing in the China market. See “Item 4. Information on the Company—A. History and Development of the Company—Subsidiary Financings” for the history of our external financing for our bike and e-bike sharing and intra-city freight businesses.
Bike and e-bike sharing
We launched our bike and e-bike sharing services in 2018. Consumers can find a bike near them in real time and unlock it with their DiDi or Qingju Bike app. We charge consumers a base fee plus fees based on time used, which are tracked on the app. No deposit is required. We design our own bikes specifically for shared use with an emphasis on durability and comfort. We have also developed proprietary software for demand and supply analysis, and operation planning to increase utilization and operating efficiency and reduce impairment. Our bike and e-bike sharing service plays an important role in attracting more consumers to our platform.
Intra-city Freight
We launched our intra-city freight services in June 2020. Intra-city freight is a natural extension of our strengths in personal mobility. We connect shippers and carriers through an on-demand marketplace. We provide shippers with transparent and fair pricing, the convenience of booking a shipment at the touch of a button, and the assurance of quality and reliability that comes with the DiDi brand. We connect carriers with appropriate shipments on our platform, increasing their utilization rates and income.
Financial Services
We work with partners to provide various financial services, including credit loans and payment solutions to better serve consumers, drivers, and business partners.
78
International
We began expanding internationally in early 2018. We see significant growth potential ahead in Latin America, where we provide ride hailing, food delivery and financial services to drivers and users. We continue to expand strategically into selected markets where we believe we can leverage our technology and in-depth operational knowhow to bring mobility and other essential services to consumers.
We recognize and fully embrace the challenge of adapting our services to each of the markets we enter, creating differentiated offerings to meet local needs. While we bring our experience from China to our international operations, we also know that our success rests on meeting the needs of the communities we serve, not on applying a one-size-fits-all solution. This adaptive approach has led to numerous differences between our domestic China business and our international operations. We introduce and adjust our service offerings based on what we learn from local consumers and drivers.
The following diagrams depict the home screens of our DiDi Rider (International Version) app:

OPERATIONAL AND LOCALIZATION EXCELLENCE
We develop and refine much of our core technology centrally and utilize our global knowhow to optimize city-level operations. For example, our AI-powered centralized technology predicts traffic and operational conditions in each city before they develop, enabling us to deploy local resources swiftly in response to expected real-time problems such as severe supply and demand mismatch in times of adverse weather conditions. Our expertise at the central level allows us to tackle complex operational challenges, enabling millions of drivers to concurrently provide high quality services through our platform. In addition, we provide local city teams with significant responsibility and flexibility to apply their own local knowledge to pilot new operational strategies.
79
ACCESS TO OUR PLATFORM
Consumers, drivers and business partners access our platform through our mobile apps, which are set out in the diagram below. We also make our service offerings available through mini-programs on mobile apps such as WeChat and Alipay.

We had 631 million annual active users and 25 million annual active drivers worldwide for the twelve months ended December 31, 2023. We will continue to improve our services and strengthen technological innovation to serve drivers and users worldwide.
TECHNOLOGY AND DATA
Platform Technology and Data
Core Technologies
Supply-Demand Prediction. Our AI algorithms and deep learning models allow our platform’s back-end system to match supply and demand efficiently. We use AI to predict and identify fluctuations in supply and demand, such as during peak hours or between residential and commercial areas. In response to such fluctuations, our systems will dynamically adjust incentives, as well as provide direct recommendations to drivers on our platform, leading drivers to move away from low-demand areas and toward high-demand areas.
Matching. We utilize our AI and deep learning systems to match individual drivers and riders efficiently, taking into account factors such as distance, wait times, and driver and passenger preferences. We rely on our matching algorithms to reduce pickup waiting times for customers and idle driving times for drivers, with the goal of satisfying customer demands and maximizing driver income
. In addition to shared mobility, we are able to implement this matching technology for other offerings, such as intra-city freight, optimizing allocation and improving efficiency for each business line.
80
Mapping and Route Optimization. Our real-time road condition analytics provide robust route alternatives to drivers and riders to maximize efficiency. Our route planning capability is also strong enough to support our carpooling business, which has significant real-time data analytics requirements. We have been successful in designing route solutions for our carpooling services by leveraging our deep data insights, instant decision making and superior computing power.
Smart Customer Service. We strive to enhance user experience with high-quality care and support. To that end, we have adopted a smart customer service platform that combines self-service solutions with the adoption of AI-empowered automated robotic processes. Our self-service solutions represent an important part of our smart customer service platform and have been built up based on continual investment in our data and systems capabilities. We rely on self-service solutions to address a diverse range of customer needs, including to recover lost goods, receive invoices, report hazardous driving and obtain fee adjustments, among others. We also rely on robotic processes to automate customer interactions. Among other functions, our text-based robotic customer service responds to simple queries, obtains information from customers and guides customers to our self-service solutions. In 2016, we pioneered and adopted an intelligent responsibility assignment system. This system is built around an integrated deep learning model capable of automatically assigning responsibility in disputes. This model combines cutting-edge natural language processing (NLP) models, time series data modelling, multimodal fusion, small samples, and migration learning technologies. We apply intelligent responsibility assignment primarily to assign responsibility for trip cancellation and fee contestations.
Safety. We have implemented safety features across our entire ride sharing experience. We also launched an in-app safety center including the world’s first in-app police assistance button and other enhanced safety features, such as options to designate emergency contacts and share trip information.
Infrastructure
Our core technologies are built on the following infrastructure technologies:
Artificial Intelligence and Machine Learning. We believe that AI has helped our platform evolve from a ride-matching marketplace to a smart ecosystem enabler. AI is a key factor in improving our business efficiency and service quality. We use proprietary AI and deep learning models to analyze and predict many aspects of our business and operations.
We process huge amounts of driving data each day. We analyze the data collected to derive meaningful insight for our business, as well as to continually refine our proprietary AI-empowered deep learning models by training them on our high-volume and high-granularity dataset.
We have also used AI and deep learning to run simulations of the ride hailing environment in which we operate, allowing us to predict city-level metrics such as GTV and glean other insights that guide our business strategies. Through our use of AI and deep learning models, we are able to transform our past experience into insights for the future, which improves our efficiency and boosts the monetization potential of our offerings.
Cloud Computing. Our cloud service is highly available, reliable, and scalable. Our servers are capable of hosting a massive volume of queries on a daily basis. Our computing power is strong enough to complete a vast number of real-time computing tasks to support our platform transactions.
AUTONOMOUS DRIVING SOLUTIONS
We are developing autonomous driving as part of our shared mobility platform. We are investing in in-car autonomous driving with the aim of combining it with our existing dispatch and fleet management technology to operationalize an autonomous fleet at scale in the near-future. We believe that the technology will only prove itself commercially viable if introduced and scaled up as part of an existing platform.
Autonomous driving is both core to the future of mobility and attainable in the near term. It has the potential to meaningfully improve safety by significantly reducing the risk of accidents. Autonomous driving also improves vehicle utilization, allowing cars to operate throughout the day, which further reduces the cost of mobility.
81
We have been building and refining our autonomous driving business. We have developed proprietary Level 4 full-stack autonomous driving software built upon both real-world driving data and simulative data. Our comprehensive technology includes onboard software modules such as localization, perception, prediction, planning and vehicle control; off-board tools and infrastructure such as simulation and data pipeline; and vehicle-to-everything (V2X) technology. We have assembled a team of over 850 experts in the field and have a self-driving fleet of more than 200 test vehicles. We have been conducting testing of our fleet in Shanghai, Guangzhou and Beijing. We launched our Level 4 non-commercial robotaxi services, which include in vehicle human safety drivers, in Shanghai, and Guangzhou.
In 2022, we obtained a license for remote autonomous driving testing in Guangzhou and launched autonomous driving tests without safety driver at the driver seat. At the same time, we also obtained a commercial license to operate robotaxis in Guangzhou, and in March 2023 we officially launched commercial operations in Huadu District. We held an autonomous driving open day event on April 13, 2023, where we unveiled our first concept robotaxi, the DiDi Neuron.
We believe operationalizing and commercializing autonomous driving will be an important part of growing our business and addressing the mobility needs of urban populations.
RESEARCH AND DEVELOPMENT
Our use of technology and data is supported by a large research and development team. We have also collaborated with a number of universities for laboratory research on our core mobility technologies. We recognize that our technology capabilities have significant influence over the mobility ecosystem, and therefore we embrace collaboration with different enterprises to accelerate our research and development. We see synergies with various players across verticals and have established deep relationships with a number of partners. We host a number of theme-based research programs, on such topics as mobility, computer vision and machine learning, as well as open dataset programs for the public to welcome individuals from across China to innovate with us. We have also set up research funds for young scholars and talent programs to help cultivate a group of prospective engineers and scientists, as we believe that supporting front-tier technology research is supporting the future of our industry.
ENVIRONMENTAL, SOCIAL AND GOVERNANCE
We firmly believe that creating social value and fulfilling our responsibility to society is not only the right thing to do, but also the key to our company’s success. We are committed to promoting social welfare and contributing to the betterment of our communities.
We understand the importance of diversity and inclusiveness in travel, and we strive to make our services accessible to everyone. We are working to make travel safer, easier, and more enjoyable for everyone. In addition, we strive to contribute to the environment through increased road efficiency, promotion of electric mobility and various public welfare activities.
Flexible Income Opportunities
We provide drivers on our platform with the opportunity to work on their own schedule while maximizing their earning potential. We are honored to be able to provide a safe harbor for drivers and those who need an alternative option to generate income.
We provide necessary support to the drivers on our platform, making travel more heartfelt. Our “DiDi Seeds Program” focuses on the education and development of the children of ride hailing drivers. As of the end of 2023, we had awarded college entrance examination scholarships to almost 1,000 driver families. Our “DiDi Care Fund” provides humanitarian assistance to ride hailing drivers and their families who face difficulties in their daily life due to serious illnesses, disasters, and other factors. Since 2018, we have assisted a total of over 1,186 driver families, and the special funds allocated for humanitarian assistance have exceeded RMB12 million.
Diversity and Inclusion
We promote diversified and inclusive growth as an integral part of our values and identity. We established the DiDi Women’s Network in 2017, which aims to create a more diverse working environment and advance the personal growth of high-potential female professionals. The DiDi Women’s Network, together with other leading Chinese internet companies, formed the All in Woman Alliance Group to promote the diversity, equality and inclusion in the industry.
82
We are member of the International Finance Corporation’s Digital2Equal initiative, and have established committee on workplace conduct. We have set up anti-discrimination provisions in our recruitment guidelines, included anti-sexual harassment requirements in our supplier terms and conditions, provided anti-harassment complaint channels and legal training on sexual harassment in the workplace, and carried out training on attracting diverse talent. We reject any form of discrimination, harassment or threatening behaviors based on gender, location, age, race, religion and pregnancy and disability, and we aim to create an inclusive workplace where everyone feels welcome. We require our suppliers to commit to standards with respect to labor practices, health and safety protection, business ethics, and prevention of sexual harassment.
We believe that travel should be accessible to everyone. At DiDi, we are committed to fulfilling our social responsibility by providing barrier-free travel options, especially for special groups like the disabled and the elderly. Our goal is to create a world where every traveler can enjoy a safe, convenient, and inclusive travel experience. To achieve this goal, we have developed a comprehensive strategy that focuses on three key areas: information accessibility, barrier-free mobility services, and public welfare mobility support. Through our efforts in these areas, we are exploring the combined development of inclusive services and social welfare under the mobile mobility scenario.
In terms of information accessibility, we have equipped our DiDi APP with “text to speech” functions, making it easier for visually impaired users to access our services. For barrier-free mobility services, we launched an initiative to assist passengers with certified guide dogs in finding a car, avoiding rejection, and completing their trips smoothly. This service has been widely recognized and covers 139 cities, with over 2.9 million DiDi drivers completing the Accessibility Services Certification. We also pay close attention to the travel needs of special groups and have established partnerships with public welfare organizations to provide free trips for those in need. We work to support underserved groups that have special needs, such as impoverished orphans, patients with rare diseases, visually impaired or hearing-impaired children, and public welfare volunteers.
To facilitate transportation for the elderly, on January 22, 2021, we launched the “DiDi Care Version” mini-program, later renamed “DiDi Senior Edition.” We were the first online ride hailing platform in China to launch an app designed for use by the elderly. Currently, we provide an “Assisted Rides” app function, a mini-program, and telephone hotlines for senior citizens. As of March 31, 2024, we have provided over 128 million trips for over 4.5 million elderly people in 355 cities.
Serving Communities
Drivers on our platform are not only service providers on the road, but also volunteers in better serving their communities. Through various initiatives, we support drivers in actively engaging in social volunteer work, promoting the development of their communities, and projecting positive energy and warmth.
We initiated the “Positive Energy on the Road Program” in 2016 to recognize and reward drivers’ brave and kind actions during rides. As of the end of 2023, the program had commended over 1,600 DiDi drivers for their acts of bravery, honesty, and kindness.
In 2021, we established the “DiDi Emergency Rescue Project,” through which we participate in emergency rescue practices. After certain provinces experienced severe flooding in July and October 2021, we donated RMB180 million in total to disaster relief efforts to support the recovery of the affected areas. Subsequently, the “DiDi Public Welfare Rescue Team” was launched to work with civilian professional rescue teams by providing ride hailing drivers with emergency skills training and opportunities to participate in volunteer services.
Low Carbon and Sustainability
We strive to contribute to the environment through increased road efficiency and promotion of electric vehicles. Our shared mobility services contribute to the reduction of carbon emissions. As of December 31, 2023, there were over 3.5 million electric vehicles registered on our platform, and electric vehicles fulfilled over 57% of the annual mileage on our ride-hailing platform in 2023. Our commitment to autonomous driving is also paving the way for the future of sustainable mobility.
83
We are working with our partners to promote sustainable supply chains, and have adopted environmental standards for our suppliers that need to abide by. We are promoting environmental protection and resource conservation throughout the product lifecycle, and we encourage our upstream and downstream supply chain partners to become more environmentally friendly. We have obtained the first green supply chain management system certification in the bike and e-bike sharing industry from an independent third-party appraiser based on national standards in China. We are actively involved in initiatives related to climate change and biodiversity protection. We work hand in hand with public welfare organizations and protected zones to protect and promote the conservation of rare species, including migratory birds, the Giant Panda, and the Chinese White Dolphin.
In 2022, we launched the “Tanyuanqi” project in 298 cities. This project encourages users to choose low-carbon mobility methods to protect the environment. Currently, the project has attracted over 400 million users, taking a positive step towards optimizing mobility structures and cultivating users’ choice for green mobility.
We are actively promoting green operations in our workplaces. To continuously reduce energy and resource consumption, we have adopted a number of energy, water and resource saving initiatives, including renovating our workplaces to use more sustainable furniture and materials, ongoing education, and regular inspections.
SAFETY
We transport people, and we take that responsibility very seriously. We have invested a lot in implementing safety efforts, designing processes and deploying technology. We have an extensive array of safety protocols to cover risks before, during and after each ride, and a dedicated dispute resolution process. We have also extended select safety initiatives internationally, tailoring our efforts to the conditions in each local market where we operate.
We use a combination of the following methods and initiatives to protect the safety of everyone who uses our platform:
| ● | Background checks and screening. We verify the documentation, including the driver’s license and vehicle registration license, of drivers who register on our platform. We also have certain requirements implemented in accordance with applicable PRC regulations, including minimum and maximum age requirements, driving experience, no criminal record, no record of dangerous driving or driving under the influence, and no record of drug use. In addition to conducting background reviews of new drivers when they register on our platform, we also periodically conduct background reviews of active drivers. If an active driver fails a background review, their account will be blocked from accessing our platform to ensure the safety of rides on our platform. Riders can register on our platform by verifying their cellphone number. |
| ● | DiDi Safeguard. We have developed a comprehensive set of safety measures to safeguard riders throughout their entire ride, from when a rider requests a trip to his or her arrival at the destination point. |
| ● | Emergency contacts and police assistance. Both drivers and riders can set up emergency contacts in the safety center in our app and choose to share their real-time trip information automatically to their emergency contacts via SMS during a pre-set time frame. We also have a police assistance button in our app, which allows riders to make emergency calls to the police. Once a rider makes an emergency call to the police, our system will automatically generate an SMS to notify all emergency contacts that the rider has reached out to the police and share the rider’s trip information and location in real time. Additionally, our customer service team is available around the clock to assist customers with any safety concerns. Through our app, customers are able to easily access messaging or calling options to obtain assistance from us. |
| ● | Safe driving. Our system detects signs of dangerous driving patterns, including fatigue, distraction, speeding, accelerating and turning too fast, and braking too hard. In addition, if the vehicle is stopped for too long at a location during a trip, we will send a message to the rider for him or her to confirm the status of the trip. We provide a guardian tool through which a rider’s friends and family can keep track of the rider’s trip status, with a focus on providing visibility into trips by elderly, teenage and non-local riders, as well as long-distance or night trips. The tool can automatically share boarding and alighting reminders, itinerary information, tracking information with friends and family. Through the tool, friends and family can also contact the driver or the platform, pay for the fare, turn on in-car video, complete real-name authentication, and access other services. |
84
| ● | Ratings. We provide a ratings system to riders, which serves as a channel for riders to provide instant feedback on their ride experiences. At the end of each ride, the rider is prompted to rate the driver on a scale of 1 to 5 stars. Our ratings system allows riders to provide anonymous feedback. We take rider ratings feedback very seriously. If a driver is rated below average, the driver may contact our customer service to discuss and address the issues. Riders may put particular drivers on a personal blacklist so that they are no longer dispatched to those drivers. Additionally, drivers may put particular riders on a personal blacklist so that they are no longer dispatched to pick them up. |
| ● | Vehicle matching. If riders find vehicles do not match the information listed in the app, they can provider feedback through the app or over the phone, and if it is confirmed that the driver is using a different vehicle, the driver will be banned. |
| ● | Hitch-specific initiatives. We have implemented heightened screening procedures for car owners that use our hitch service. In addition to real name verification, we require private car owners and passengers to verify their identity through facial recognition in a video registration process. We use facial recognition verification at registration and pick-up to prevent wrongful or false use of user identity. We protect the privacy of passengers by displaying minimal personal information on our app. For example, personalized profile photos and gender information are not available on our app. We also limit the number of orders for each car owner to preserve the ride-sharing nature of hitch. Additionally, the car owner should keep the voice recording function turned on throughout the entire trip, and it activates automatically during night-time and long-distance orders. |
| ● | Safety education and campaigns. We have set up a set of comprehensive safety management committees. We educate drivers on our policies, service standards, safety guidelines, and how to receive ride requests, and we require them to take exams on an in-app e-learning platform to enhance their safety awareness. We also regularly communicate our approach and safety concerns and safety initiatives with riders, drivers and other stakeholders. |
| ● | International safety initiatives. We are building a safe and open mobility platform by proactively communicating with riders, drivers, stakeholders and partners around the world to tailor safety measures to specific regions. For example, in countries where online payment systems are uncommon, we promote the use of DiDi Cards so that drivers do not carry lots of cash and become targets for crime. |
85
DATA PRIVACY AND SECURITY
We are committed to protecting the personal information of all of our users, including drivers, consumers, and other third parties. We have developed and implemented policies on data collection, processing and usage across our platform to safeguard the data we collect, and we regularly review these policies and their implementation. We have established an Information Security Committee which is responsible for ensuring compliance with our internal policies as well as the applicable laws and regulations concerning data privacy and security.
We have instituted strict procedures for collecting, transmitting, storing and using user data pursuant to our data security and privacy policies. Prior to collecting any user data, we evaluate and confirm that such collection is in compliance with the applicable laws. We provide our users a copy of our Personal Data Protection Privacy Policy to inform them of the scope and purpose of the data we collect. All user data may be stored only until the business purposes for collecting and processing the data has been fulfilled, after which the data must be destroyed or anonymized. We have also adopted internal guidelines and controls, applicable to all of our employees, suppliers and contractors, under which we grant classified access to confidential personal data only to limited persons with strictly defined and layered access authority to our data and systems. Where permitted by local regulations and subject to any required consent from our users, we may share data, typically in anonymized form, with third parties to assist those third parties in providing services to our users.
We maintain a comprehensive data security program to protect the confidentiality and integrity of our data across all aspects of data collection and processing. We utilize a variety of technologies to protect our servers from fire, physical shock, theft and other forms of physical harm. On the back-end, our servers, databases and information technology networks utilize firewalls, anti-DDoS, intrusion prevention systems, real-time server monitoring and other network cybersecurity technologies. We also utilize a wide range of protective technologies at the application level, including security access code systems, web application firewalls and simulated hacking tests. We back up user and historical data on a regular basis using both “hot” and “cold” backup systems to minimize the risk of data loss or leakage. Moreover, we frequently review our backup and data recovery systems, including through regular disaster recovery testing, to ensure that those systems are functioning properly.
We have obtained certifications to help us ensure that our systems conform to domestic and international standards, including ISO 20000 (relating to the performance of our service management systems), ISO 22301 (relating to the ability of our management system to respond to disruptive events), ISO 27001 (relating to the performance of our information security systems) and ISO 27701 (relating to the performance of our privacy information management systems). We review and refine our systems on an annual basis to ensure that they remain compliant with the standards we observe.
We are subject to complex and evolving PRC laws and regulations. In the course of our operations, we have from time to time been subject to regulatory scrutiny regarding our compliance with data protection rules. On July 2, 2021, the Cybersecurity Review Office posted an announcement stating that we were subject to a cybersecurity review and that the Cybersecurity Review Office required us to suspend new user registration in China during the review. On July 4, 2021, the CAC posted an announcement stating that our DiDi Chuxing app collected personal information in violation of PRC laws and regulations. Pursuant to the PRC Cybersecurity Law, the CAC notified app stores to take down the DiDi Chuxing app and required us to strictly comply with relevant laws and regulations, follow the relevant standards set by the PRC government authorities, and rectify the problem to ensure the security of users’ personal information. On July 9, 2021, the CAC posted an announcement stating that 25 of the apps that we operate in China, including apps used by users and drivers, had the problem of collecting personal information in serious violation of relevant PRC laws and regulations. Pursuant to the PRC Cybersecurity Law, the CAC notified app stores to take down these apps, and required us to strictly comply with relevant laws and regulations, follow the relevant standards set by the PRC government authorities, and rectify the problem to ensure the security of users’ personal information. We fully cooperated with the PRC government authorities on the cybersecurity review and rectification measures. On January 16, 2023, with the approval of the Cybersecurity Review Office, we resumed registering new users on DiDi Chuxing. We will continue to take effective measures to protect the safety of our platform infrastructure and security of big data, and safeguard national cybersecurity. In addition, the PRC government has promulgated a series of new laws and regulations on cybersecurity, data security, personal privacy and overseas listing, which establish higher compliance standards for China-based issuers, including our company, with respect to various aspects such as cybersecurity, data security, cross-border data transfer, personal privacy and overseas listing. See “Item 3. Key Information—D. Risk Factors—Risks Relating to Our Business and Industry—New cybersecurity and data security measures and regulations could impose further compliance requirements on our business, cause us to incur new expenses for compliance, or expose us to new legal risks in the event we fail to comply with these regulatory requirements.”
86
INTELLECTUAL PROPERTY
We believe that our intellectual property rights are valuable and important to our business. We rely on trademarks, patents, copyrights, trade secrets, license agreements, intellectual property assignment agreements, confidentiality procedures, non-disclosure agreements with third-parties and employee non-compete and invention assignment agreements to establish and protect our proprietary rights.
Despite our efforts to protect our proprietary rights, unauthorized parties may attempt to copy or otherwise obtain and use our technology. Monitoring unauthorized use of our technology is difficult and costly, and we cannot be certain that the steps we have taken will prevent misappropriation of our technology. From time to time, we may have to resort to litigation to enforce our intellectual property rights, which could result in substantial costs and diversion of our resources.
In addition, third parties may initiate litigation against us alleging infringement of their proprietary rights or declaring their non-infringement of our intellectual property rights. In the event of a successful claim of infringement and our failure or inability to develop non-infringing technology or obtain license of the infringed or similar technology on a timely basis, our business could be harmed. Moreover, even if we are able to obtain license of the infringed or similar technology, license fees could be substantial and may adversely affect our results of operations.
See “Item 3. Key Information—D. Risk Factors—Risks Relating to Our Business and Industry—If we are unable to protect our intellectual property, or if third parties are successful in claiming that we are misappropriating the intellectual property of others, we may incur significant expense and our business may be adversely affected.”
COMPETITION
Our approach to tackling mobility from the ground up is highly differentiated, and we believe there are no other comparable companies that operate their businesses in the same way. However, our service offerings must stay competitive in order to continue to grow our platform.
| ● | Consumers. We compete to attract, engage and retain consumers based on the quality of our mobility services in terms of safety, price, convenience, and comfort as well as our ability to provide other service offerings that cater to their essential needs. |
| ● | Drivers. We compete to attract, engage and retain drivers on our platform based on our ability to increase their income, simplify their operational workflows and lower their operating costs through technology and vehicles solutions. |
| ● | Technologies. We compete to develop technologies that would meaningfully change the future of mobility, such as autonomous driving. |
We face competition in each of our offerings. Our shared mobility business competes with personal vehicle ownership and usage, which accounts for the majority of passenger miles in the markets that we serve, with other ride hailing services, and with traditional transportation services, including taxicab companies, online taxi services and public transportation. We are also competing globally with a number of other companies to develop and commercialize autonomous driving and to develop and scale other essential services.
Many of our competitors are well-capitalized and offer discounted services, driver incentives, consumer discounts and promotions, innovative service and product offerings, and alternative pricing models, which may be more attractive to consumers than those that we offer. Further, some of our current or potential competitors have, and may in the future continue to have, greater resources and access to larger driver and consumer bases in a particular geographic market. In addition, our competitors in certain geographic markets enjoy substantial competitive advantages such as greater brand recognition, longer operating histories, better localized knowledge, and more supportive regulatory regimes. As a result, such competitors may be able to respond more quickly and effectively than us in such markets to new or changing opportunities, technologies, consumer preferences, regulations, or standards, which may render our products or offerings less attractive. In addition, future competitors may share in the effective benefit of any regulatory or governmental approvals and litigation victories we may achieve, without having to incur the costs we have incurred to obtain such benefits. For additional information about the risks to our business related to competition, see “Item 3. Key Information—D. Risk Factors—Risks Relating to Our Business and Industry—The shared mobility industry is highly competitive, and we may be unable to compete effectively.”
87
INSURANCE
We maintain major insurance coverage for areas such as office buildings and facilities, equipment and materials, and losses due to fire, flood and other natural disasters. We believe our insurance coverage is adequate and in line with the commercial practice of industries we operate.
We consider our insurance coverage to be adequate as we have in place all the mandatory insurance policies required by Chinese laws and regulations and in accordance with the commercial practices in our industry. We maintain insurance with respect to carrier’s liability in connection with our ride hailing products. However, in line with general market practice, we do not maintain any business interruption insurance or product liability insurance, which are not mandatory under PRC laws. We do not maintain keyman life insurance, insurance policies covering damages to our technical infrastructure or any insurance policies for our properties. Any uninsured occurrence of business disruption, litigation or natural disaster, or significant damages to our uninsured equipment or facilities could have a material adverse effect on our results of operations. See “Item 3. Key Information—D. Risk Factors—Risks Relating to Our Business and Industry—Our business depends heavily on insurance coverage for drivers and on other types of insurance for additional risks related to our business.”
PRC REGULATIONS
Regulations Relating to Foreign Investment
The establishment, operation and management of companies in the PRC are mainly governed by the Company Law, which was issued by the Standing Committee of the National People’s Congress and was last amended in December 2023. The revised Company Law will take into effect in July 2024. The Company Law applies to both PRC domestic companies and foreign-invested companies. The investment activities in China of foreign investors are also governed by the Foreign Investment Law, which was approved by the National People’s Congress of China in March 2019 and took effect on January 1, 2020. Along with the Foreign Investment Law, the Implementing Rules of Foreign Investment Law promulgated by the State Council and the Interpretation of the Supreme People’s Court on Several Issues Concerning the Application of the Foreign Investment Law promulgated by the Supreme People’s Court became effective on January 1, 2020. Under the Foreign Investment Law, the term “foreign investments” refers to any direct or indirect investment activities conducted by any foreign investor in the PRC, including foreign individuals, enterprises or organizations; such investment includes any of the following circumstances: (i) foreign investors establishing foreign-invested enterprises in the PRC solely or jointly with other investors, (ii) foreign investors acquiring shares, equity interests, property portions or other similar rights and interests thereof within the PRC, (iii) foreign investors investing in new projects in the PRC solely or jointly with other investors, and (iv) other forms of investments as defined by laws, regulations, or as otherwise stipulated by the State Council.
Pursuant to the Foreign Investment Law, the State Council shall promulgate or approve a list of special administrative measures for access of foreign investments. The Foreign Investment Law grants treatment to foreign investors and their investments at the market access stage which is no less favorable than that given to domestic investors and their investments, except for the investments of foreign investors in industries deemed to be either “restricted” or “prohibited.” The list of industries in these two categories is sometimes referred to as the “negative list.” The Foreign Investment Law provides that foreign investors may not invest in the prohibited industries and must meet such requirements as stipulated for making investment in restricted industries. The most recent list of restricted and prohibited industries can be found in the Special Entry Management Measures (Negative List) for the Access of Foreign Investment (2021 version), which was promulgated by the National Development and Reform Commission and the Ministry of Commerce and took effect from January 1, 2022. Industries that are not restricted or prohibited are generally open for foreign investments unless specifically restricted by other PRC laws.
The Foreign Investment Law and its implementing rules also provide several protective rules and principles for foreign investors and their investments in the PRC, including, among others, local governments shall abide by their commitments to the foreign investors; foreign-invested enterprises are allowed to issue stocks and corporate bonds; except for special circumstances, in which case statutory procedures shall be followed and fair and reasonable compensation shall be made in a timely manner; expropriation or requisition of the investment of foreign investors is prohibited; mandatory technology transfer is prohibited; and the capital contributions, profits, capital gains, proceeds out of asset disposal, licensing fees of intellectual property rights, indemnity or compensation legally obtained, or proceeds received upon settlement by foreign investors within China, may be freely remitted inward and outward in RMB or a foreign currency. Also, foreign investors or the foreign investment enterprise will have legal liabilities imposed for failing to report investment information in accordance with the requirements. Furthermore, the Foreign Investment Law provides that foreign-invested enterprises established prior to the effectiveness of the Foreign Investment Law may maintain their legal form and structure of corporate governance within five years after January 1, 2020.
88
Regulations Relating to Value-Added Telecommunications Services
The Telecommunications Regulations, promulgated on September 25, 2000 by the State Council and last amended in February 2016, provides the regulatory framework for telecommunications service providers in China. Under the Telecommunications Regulations, a telecommunications service provider is required to procure operating licenses from the MIIT, or its provincial counterparts, prior to the commencement of its operations, otherwise such operator might be subject to sanctions, including corrective orders and warnings from the competent administration authority, fines and confiscation of illegal gains. In the case of serious violations, the operator’s websites may be ordered to be closed.
The Telecommunications Regulations categorize the telecommunication services in China as either basic telecommunications services or value-added telecommunications services, and value-added telecommunications services are defined as telecommunications and information services provided through public network infrastructures. The Administrative Measures for Telecommunications Business Operating License, promulgated by the MIIT in June 2017, set forth more specific provisions regarding the types of licenses required to operate value-added telecommunications services, the qualifications and procedures for obtaining the licenses, and the administration and supervision of these licenses. A commercial operator of value-added telecommunication services must first obtain a VATS License. There are two varieties of VATS License, one for services within a single province and one for services across multiple provinces. Furthermore, any telecommunication services operator may only conduct a telecommunication business of the type and within the scope of business as specified in its VATS License.
Pursuant to a catalogue that was issued as an appendix to the Telecommunications Regulations, as last amended by the MIIT in June 2019, the first category of value-added telecommunications services is divided into four subcategories: the “Internet Data Center Services,” the “Content Delivery Network Services,” the “Domestic Internet Protocol Virtual Private Network Services” and the “Internet Access Services.” The second category of value-added telecommunications services includes, among others, the online data processing and transaction processing services and internet information services. Telecommunication services operators engaged in different categories of value-added telecommunications services must obtain the corresponding VATS Licenses.
In addition, the Administrative Measures on Internet Information Services, which were promulgated by the State Council in September 2000 and amended in January 2011, classify internet information services into commercial internet information services, which refers to the provision, with charge of payment, of information or website production or other service activities to online users via the internet, and non-commercial internet information services, which refers to the provision, free of charge, of information that is in the public domain and openly accessible to online users via the internet. The measures require that a provider of commercial internet information services shall obtain a VATS License for internet information services, often referred to as an ICP License, and a provider of non-commercial internet information services shall carry out record-filing procedures with the provincial level counterparts of the MIIT.
As of the date of this annual report, the VIEs have obtained VATS Licenses in various subcategories, including VATS Licenses for internet data center services, content delivery network services, domestic internet protocol virtual private network services and the internet access services, ICP License, and VATS Licenses for information services (excluding internet content provision services), online data and transaction processing services, domestic multi-party communications services and domestic call center services.
According to the Special Entry Management Measures (Negative List) for the Access of Foreign Investment (2021 version) and the Administrative Regulations on Foreign-Invested Telecommunications Enterprises, which were most recently amended by the State Council on April 7, 2022 and took effect on May 1, 2022, the equity interest of foreign investors in value-added telecommunications enterprises that are open for foreign investment according to China’s WTO commitment may not exceed 50%, except as otherwise stipulated by the state. Foreign investment in entities holding VATS Licenses for internet data center services, content delivery network services, domestic internet protocol virtual private network services and internet access services, which are not open for foreign investment according to China’s WTO commitment, are generally prohibited, except that qualified telecommunication service providers incorporated in Hong Kong or Macau may hold up to 50% equity interest in such entities according to the Mainland and Hong Kong Closer Economic Partnership Agreement or the Mainland and Macao Closer Economic Partnership Agreement, respectively. From May 1, 2022, the amended Administrative Regulations on Foreign-Invested Telecommunications Enterprises cancelled the qualification requirement on the primary foreign investor in a foreign invested value-added telecommunications enterprise for having a good track record and operational experience in the value-added telecommunications industry as stipulated in the previous version.
89
Regulations Relating to Online Ride Hailing Services
Our ride hailing business is regulated by certain laws and regulations relating to online ride hailing services. As a ride hailing platform, we are required to obtain permits for an online ride hailing business in the cities in China where we operate such a business, and specific licenses and permits are also required for the drivers and vehicles on our platform engaged in our ride hailing business.
On July 27, 2016, the Ministry of Transport, the MIIT, the Ministry of Public Security, the Ministry of Commerce, the State Administration for Market Regulation and the CAC jointly promulgated the Interim Measures for the Management of Online Ride Hailing Operation and Service, which took effect on November 1, 2016 and was last amended on November 30, 2022. These measures were promulgated to regulate the business activities of online ride hailing services and to ensure the safety of passengers by establishing a regulatory system for the platforms, vehicles and drivers engaged in online ride hailing services. According to these measures, (i) the competent transport department of the State Council shall be responsible for guiding the administration of online ride hailing services nationwide, (ii) the competent transport department of the government of a province or an autonomous region shall be responsible for guiding the administration of online ride hailing services within its respective administrative region, and (iii) the competent transport department of a municipality directly under the central government, a city divided into districts, a county, or other competent administrative department designated by the government shall be responsible for the specific administration of online ride hailing service. Before carrying out online ride hailing services, an online ride hailing service platform must obtain a permit for the online ride hailing business and complete the record filing of internet information services with the provincial communications administration in the place of its enterprise registration. Such platform must be capable of exchanging and processing the information and data with its servers located within the PRC, have service organizations and service capabilities in locations where the services are provided, establish a sound operational management system, work safety management system and service quality assurance system, and fulfill other conditions as prescribed. Platforms that conduct the online ride hailing business without obtaining the necessary permit may be subject to an order of correction, a warning by the local authority, a fine of RMB10,000 to RMB30,000, or even criminal liabilities if a violation constitutes a crime. Vehicles used for online ride hailing services must also satisfy certain conditions in order to obtain the transportation permit for vehicles used for online ride hailing services, including, among others, installation of satellite navigation system and emergency alarm devices, and meeting certain operational safety criteria. These measures also impose certain requirements on drivers engaged in online ride hailing services, including, among others, a driving experience of more than three years and no transport or driving related or violent criminal offense or violent crime record. Drivers must meet the prescribed conditions and pass the exams before they can obtain the driver’s license for online ride hailing services. Platforms may be subject to an order of correction and a fine of RMB5,000 to RMB10,000, and in severe cases a fine of RMB10,000 to RMB30,000, if the vehicle or driver providing the online ride hailing services has not obtained the applicable permit. Furthermore, these measures also provide that competent local governmental authorities may formulate detailed implementing rules for their respective regions in accordance with the Interim Measures and in light of local conditions.
In addition, on September 10, 2018, the General Office of the Ministry of Transport and the General Office of the Ministry of Public Security jointly published the Urgent Notice on Further Strengthening the Safety Management of Online Ride Hailing and Private Car Sharing to enhance the background checks of drivers engaged in online ride hailing and private car sharing, urge the relevant service providers to fulfill their responsibilities in work safety management, and procure sound complaint and emergency alarming systems and quick response systems. Platforms are prohibited from allocating any orders to drivers who have not passed the background check.
Following the promulgation of the Interim Measures for the Management of Online Ride Hailing Operation and Service, various local governmental authorities have promulgated implementing rules to further stipulate the detailed requirements for online ride hailing service platforms, vehicles and drivers. For example, on December 21, 2016, Beijing Municipal Commission of Transport and several other governmental authorities jointly promulgated Implementing Rules for the Management of Online Ride Hailing Operation and Service in Beijing, which stipulate that an online ride hailing service platform company shall set up a service agency in Beijing with the place for supporting services and corresponding number of staff. The vehicles used for online ride hailing services shall have Beijing license plates, meet the relevant standards, be equipped with terminal equipment, be registered for use as “ride hailing passenger transport,” and be pre-connected to the online ride-hailing platform with the permit for the online ride hailing business. In addition, Drivers engaged in online ride hailing services shall have Beijing household registration, be healthy, pass the examination, have not committed more than 5 road traffic safety violations within one year prior to application, and have not been included in the taxi information database for serious violations.
90
On December 21, 2016, Shanghai Municipal People’s Government promulgated Provisions on the Management of Online Ride Hailing Operation and Service in Shanghai, which stipulate that an online ride hailing service platform shall set up a branch in Shanghai, have office space, service network and management personnel that match the number of registered vehicles and drivers in Shanghai, and purchase carrier’s liability insurance. Vehicles used for online ride hailing services shall be registered in Shanghai, meet the relevant standards, pass the environmental protection and safety performance test, purchase the required insurance, be installed with positioning devices and emergency alarm devices, and be connected to the regulatory platform. In addition, drivers engaged in online ride hailing services shall have Shanghai household registration and meet the requirements on compliance with laws and regulations. According to the 14th Five-Year Development Plan of Shanghai Municipal for Road Transport Industry released on November 19, 2021, the household registration restrictions on drivers engaged in online ride hailing services will be loosened to a certain extent. However, there are no any further explanations or detailed rules or regulations with respect to such plan.
On November 28, 2016, Guangzhou Municipal People’s Government promulgated the Interim Measures for the Management of Online Ride Hailing Operation and Service in Guangzhou, as amended on November 14, 2019, which stipulate that an online ride hailing service platform which is not registered in Guangzhou shall have permits for an online ride hailing business and online service capability identification results obtained in its registration place. Vehicles used for online ride hailing services must comply with environmental protection and energy conservation technical standards, shall be registered for use as “ride hailing passenger transport” and shall have obtained vehicle driving licenses for less than one year as of the date of applying for the online ride hailing license, and shall not be similar to cruising taxis in appearance. In addition, drivers engaged in online ride hailing services shall not be retired, graduate from junior middle school or above, be in good health and have a driving license of Guangzhou.
On December 28, 2016, the Shenzhen Municipal People’s Government promulgated Interim Measures for the Management of Online Ride Hailing Operation and Service in Shenzhen, as last amended on March 3, 2022, which stipulate that an online ride hailing service platform shall have premises, management agencies and management personnel in Shenzhen that match its business scale, and the vehicles used for online ride hailing services shall be within its valid inspection period, have obtained a driving license for less than two years as of the date of applying for the online ride hailing license, be equipped with vehicle-borne terminals that meet the applicable specifications, and shall not be similar to cruising taxis in appearance. In addition, drivers engaged in online ride hailing services shall have no record of the practicing qualification certificate of taxi drivers being revoked within three years before the application, and have passed the practicing qualification examination.
On July 26, 2021, Chengdu Transportation Bureau and several other local governmental authorities promulgated Implementing Rules for the Management of Online Ride Hailing Operation and Service in Chengdu, which replaced the previous implementing rules as promulgated on November 5, 2016, and provide that an online ride hailing services platform shall set up a service agency in Chengdu and be equipped with corresponding service capabilities. Vehicles used for online ride hailing services must comply with the applicable standards, be registered for use as “ride hailing passenger transport,” have obtained vehicle driving licenses for less than six months as of the date of applying for the online ride hailing license, and shall not have the special patterns and logos for cruising taxis. Furthermore, drivers engaged in online ride hailing services shall have household registration or residence permit in Chengdu with no record of being banned from entry into this industry permanently due to revocation of the taxi qualification certificate, and with no relevant illegal records in the last five years and shall be in good health.
91
On February 7, 2022, the General Office of the Ministry of Transport, the MIIT, the Ministry of Public Security and several other governmental authorities jointly promulgated the Notice on Strengthening the Joint Supervision of the Entire Chain of Online Ride Hailing Industry, which provides that the departments of transportation, telecommunications, public security, human resources and social security, the People’s Bank of China, taxation, market regulation and internet information shall accelerate the establishment of a collaborative supervision mechanism led by the transportation department for new forms of transportation at the provincial and municipal levels, or the joint supervision mechanism. This notice requires the governmental authorities to optimize service processes, strictly control industry personnel access, and urge online ride hailing platforms not to grant access to drivers and vehicles with no valid licenses. In case certain violations by online ride hailing platforms trigger the supervisions of various governmental authorities or different provinces and have serious adverse impacts, the authorities of the State Council may organize joint regulatory talks and urge the online ride hailing platforms to rectify. If the online ride hailing platforms commit serious violations but refuse to rectify, the governmental authorities of the municipal level or above may initiate joint supervision and report such violations to the inter-ministerial joint meeting mechanism, and the Ministry of Transport shall take the lead and work together with the CAC, the MIIT, the Ministry of Public Security and other governmental authorities, or instruct their local counterparts, to take measures in accordance with laws, including ordering online ride hailing platforms to suspend services in the region, suspend the release of apps or take down the apps, etc. According to this notice, the joint supervision mechanism shall apply to certain violations of laws and regulations by online ride hailing platforms, which include (i) engaging in online ride hailing business or in a disguised form without obtaining the permit for online ride hailing business; (ii) failing to secure that the vehicles and drivers providing services have licenses and professional qualifications, dispatching orders to drivers and vehicles that have not obtained the corresponding licenses, failing to transmit data information to online ride hailing supervision information exchange platform as required or other serious violations of laws and regulations occurring in the process of operating online ride hailing business; (iii) low-price dumping, fraud, and unreasonably differential treatment of individuals in terms of transaction conditions; (iv) endangering network security, data security, or infringing on the rights and interests of users’ personal information; (v) illegal operation of payment and settlement business; (vi) serious infringement of the labor security rights and interests of the drivers; (vii) failure to pay taxes in accordance with the law; and (viii) other serious violations that endanger public interests, disrupt social order, and affect social security and stability.
Regulations Relating to Bike and E-Bike Sharing
Bike and e-bike sharing, as one of our Other Initiatives, is mainly regulated by the following laws and regulations. As required by the Guiding Opinions on Encouraging and Regulating the Development of Internet Bike Rental promulgated jointly by several governmental authorities, which took effect on August 1, 2017, internet bike and e-bike sharing operators shall establish users’ real name registration mechanism and enter into a service agreement with users to specify their respective rights and obligations. As the opinions also provide certain requirements relating to users’ riding, parking and other matters. Internet bike and e-bike sharing operators shall also enhance their online and offline service capability by leveraging information technology for better bike management. To strengthen the protection of the networks and information security, internet bike and e-bike sharing operators must set up their servers within the PRC, implement network security hierarchical protection, data security management and personal information protection systems, and establish a network and information security management system and technical support system. Additionally, pursuant to the Measures for the Administration of User Funds in New Forms of Transport Business (for Trial Implementation) jointly promulgated by several governmental authorities on May 9, 2019, internet bike and e-bike sharing operators, online ride hailing operators and other providers of transportation services based on information technology shall not charge deposit payments from users, unless there is a necessity for deposit collection, in which case the operators shall allow users to choose either the operator’s special deposit account or the users’ individual bank settlement accounts for keeping and managing their deposits.
92
Regulations Relating to Autonomous Driving
The MIIT, the Ministry of Public Security and the Ministry of Transport issued the Administrative Norms for Road Testing of Intelligent Connected Vehicles (Trial Implementation) in April 2018, which became effective from May 1, 2018, and further issued the Administrative Norms for Road Testing and Demonstrative Application of Intelligent Connected Vehicles (Trial Implementation) on July 27, 2021, which took effect from September 1, 2021 and replaced the 2018 administrative norms. The Administrative Norms for Road Testing and Demonstrative Application of Intelligent Connected Vehicles (Trial Implementation) is the primary national level regulatory document on road testing of autonomous driving vehicles in the PRC, pursuant to which, any entity intending to conduct a road testing and demonstrative application of intelligent connected vehicles must provide a self-statement on road testing safety and a temporary license plate for each tested vehicle. Demonstrative application refers to activities involving the pilot and trail effects of running intelligent connected vehicles with passengers and goods, which are carried out on designated sections of roads, urban roads, regions and other roads that are used for passage of public motor vehicles. To qualify for these required licenses, an applicant entity must satisfy, among others, the following requirements: (i) it must be an independent legal person registered under PRC law with the capacity to conduct manufacturing, technological research or testing of vehicles and vehicle parts, which has established protocol to test and assess the performance of autonomous driving system and is capable of conducting real-time remote monitor of the tested vehicles; (ii) the vehicle under road testing must be equipped with a driving system that can switch between autonomous pilot mode and human driving mode in a safe, quick and simple manner and allows human driver to take control of the vehicle any time immediately when necessary; (iii) the tested vehicle must be equipped with the functions of recording, storing and real-time monitoring the condition of the vehicle and is able to transmit real-time data of the vehicle, such as the driving mode, location and speed; (iv) the applicant entity must sign an employment contract or a labor service contract with the driver of the tested vehicle, who must be a licensed driver with more than three years’ driving experience and a track record of safe driving and is familiar with the testing protocol for autonomous driving system and proficient in operating the system; (v) the applicant entity must insure each tested vehicle for at least RMB5 million against car accidents or provide a letter of guarantee covering the same. During the testing, the testing entity should post a noticeable identification logo for autonomous driving test on each tested car and should not use autonomous driving mode unless in the permitted testing areas specified in the self-statement. If the testing entity intends to conduct road testing in the region beyond the administrative territory of the certificate issuing authority, it must again provide the former materials and supplementary materials (if any) to the authority supervising the road-testing of autonomous cars in that region. In addition, the testing entity is required to submit to the provincial authority a periodical testing report every six months and a final testing report within one month after completion of the road testing. In the case of a car accident causing severe injury or death of personnel or vehicle damage, the testing entity must report the accident to the provincial authority within 24 hours and submit a comprehensive analysis report in writing covering cause analysis, final liability allocation results, etc. within five working days after the traffic enforcement agency determines the liability for the accident.
On November 17, 2023, the MIIT, the Ministry of Public Security, the Ministry of Housing and Urban-Rural Development and the Ministry of Transport issued, with effect from the same day, the Notice of Implementing the Pilot Program of Access and On-road Traffic of Intelligent Connected Vehicles. This notice also included an annex setting out implementation guidelines for the pilot program. The notice and its implementation guidelines established a pilot program for the on-road testing of intelligent connected vehicles. Pursuant to the notice, the authorities may select intelligent connected vehicles for on-road traffic pilot programs on the basis of road tests and product demonstrations. Eligible intelligent connected vehicles are those which are equipped with L3 or L4 autonomous driving functions (as defined in the Taxonomy of Driving Automation for Vehicles) and are capable of being mass produced. To be considered for the pilot, manufacturers and users of these vehicles must jointly develop an application plan and apply for the pilot qualification. The users must purchase vehicular insurance, apply for registration, monitor the operation of the vehicle, and ensure that the vehicle is used safely. If the intelligent connected vehicle will be used to provide transportation services as part of the pilot, the requisite operational licenses license must also be obtained. The implementation guidelines provide that the users of the vehicles must (i) be an independent legal person registered under the PRC law that has fixed business premises in the city where the intelligent connected vehicles are to be operated and the capabilities to effectively support the development of safety and security work for the operation of the intelligent connected vehicles; (ii) establish a team that includes a team lead and management personnel, each with specified tasks and duties, to ensure the safe operation of the intelligent connected vehicles; (iii) establish a sound operational safety system, monitor the intelligent connected vehicles to ensure road safety, and respond in the event of emergencies, and (iv) obtain the appropriate operational licenses and qualifications if the user is engaged in the operation of transportation services.
93
Regulations Relating to Cybersecurity and Information Security
The Decision Regarding the Protection of Internet Security, enacted by the Standing Committee of the National People’s Congress, on December 28, 2000 and amended on August 27, 2009, provides, among other things, that the following activities conducted through the internet, if constituting a crime under PRC laws, are subject to criminal punishment: (i) hacking into a computer or system of strategic importance; (ii) intentionally inventing and spreading destructive programs such as computer viruses to attack computer systems and communications networks, thus damaging the computer systems and the communications networks; (iii) in violation of national regulations, discontinuing computer network or the communications service without authorization; (iv) disseminating illegal information or leaking state secrets; (v) spreading false commercial information; or (vi) infringing intellectual property rights.
On July 1, 2015, the Standing Committee of the National People’s Congress issued the National Security Law, which came into effect on the same day. The National Security Law provides that the state shall safeguard the sovereignty, security and cyber security development interests of the state, and that the state shall establish a national security review and supervision system to review, among other things, foreign investment, key technologies, internet and information technology products and services, and other important activities that are likely to impact the national security of the PRC.
On November 7, 2016, the Standing Committee of the National People’s Congress issued the Cybersecurity Law, which came into effect on June 1, 2017. The Cybersecurity Law provides that network operators must set up internal security management systems that meet the requirements of a classified protection system for cyber security, including appointing dedicated cyber security personnel, taking technical measures to prevent computer viruses, network attacks and intrusions, taking technical measures to monitor and record network operation status and cyber security incidents, and taking data security measures such as data classification, backups and encryption. The Cybersecurity Law also requires network operators that provide network access or domain name registration services, landline or mobile phone network access, or that provide users with information publication or instant messaging services, to require users to provide a real identity when they sign up. The Cybersecurity Law sets high requirements for the operational security of facilities deemed to be part of the PRC’s “critical information infrastructure.” These requirements include data localization, i.e., storing personal information and important data in the PRC, and national security review requirements for critical information infrastructure operators when purchasing any network products or services that may impact national security. Among other factors, “critical information infrastructure” is defined as critical network facilities and information systems, that will, in the event of destruction, loss of function or data leak, result in serious damage to national security, the national economy and people’s livelihoods, or the public interest. Specific reference is made to key sectors such as public communication and information services, energy, transportation, water-resources, finance, public services and e-government. Network operators and operators of critical information infrastructure in violation of the Cybersecurity Law may be ordered to cease illegal activities and may be subject to warnings, fines, suspension of business, confiscation of illegal gains, closedown of the websites and revocation of business licenses or operating permits, and the personnel directly in charge or other directly responsible personnel may be fined.
On March 13, 2019, the CAC and the State Administration for Market Regulation jointly issued the Notice on App Security Certification and the Implementation Rules on Security Certification of Mobile Internet Application, which encourages mobile application operators to voluntarily obtain app security certification, and search engines and app stores are encouraged to recommend certified applications to users. The institution designated for this certification is the China Cybersecurity Review Technology and Certification Center. The China Cybersecurity Review Technology and Certification Center has the right to appoint testing agencies to inspect technical capabilities and business operations for the certification.
On April 13, 2020, the CAC and certain other PRC governmental authorities jointly promulgated the Cybersecurity Review Measures, effective from June 1, 2020, which provide that a critical information infrastructure operator, when purchasing network products and services, shall prejudge the national security risks that may arise after the products and services are put into use, the critical information infrastructure operator shall apply for cybersecurity review to the cyber security review office if such products and services will or may affect national security. On December 28, 2021, the CAC, together with certain other PRC governmental authorities, promulgated the Revised Cybersecurity Review Measures that replaced the previous version and took effect from February 15, 2022. Pursuant to these measures, the purchase of network products and services by an operator of critical information infrastructure or the data processing activities of a network platform operator that affect or may affect national security will be subject to a cybersecurity review. In addition, any online platform operator possessing over one million users’ individual information must apply for a cybersecurity review before listing abroad. The competent governmental authorities may also initiate a cybersecurity review against the operators if the authorities believe that the network product or service or data processing activities of such operators affect or may affect national security. The Revised Cybersecurity Review Measures provide that violators will be subject to legal consequences in accordance with the Cybersecurity Law and the Data Security Law.
94
Article 10 of the Revised Cybersecurity Review Measures also set out certain general factors which would be the focus in assessing the national security risk during a cybersecurity review, including (i) risks of critical information infrastructure being illegally controlled or subject to interference or destruction; (ii) the harm caused by the disruption of the supply of the product or service to the business continuity of critical information infrastructure; (iii) the security, openness, transparency and diversity of sources of the product or service, the reliability of supply channels, and risks of supply disruption due to political, diplomatic, trade and other factors; (iv) compliance with PRC laws, administrative regulations and departmental rules by the provider of the product or service; (v) the risk of core data, important data or a large amount of personal information being stolen, leaked, damaged, illegally used, or illegally transmitted overseas; (vi) the risk that critical information infrastructure, core data, important data or a large amount of personal information being affected, controlled, and maliciously used by foreign governments for a listing, as well as network information security risks; and (viii) other factors that may endanger the security of critical information infrastructure, cybersecurity and data security.
To apply for a cybersecurity review, the operators shall submit (i) an application letter, (ii) a report to analyze the impact or the potential impact on national security, (iii) purchase documents, agreements, the draft contracts, and the draft application documents for the initial public offering or similar activity, and (iv) other necessary materials. If the Cybersecurity Review Office deems it necessary to conduct a cybersecurity review, it should complete a preliminary review within 30 business days from the issuance of a written notice to the operator, or 45 business days for complicated cases. Upon the completion of a preliminary review, the Cybersecurity Review Office should reach a review conclusion suggestion and send the review conclusion suggestion to the members for the cybersecurity review mechanism and the authorities for their comments. These authorities shall issue a written reply within 15 business days from the receipt of the review conclusion suggestion. If the Cybersecurity Review Office and these authorities reach a consensus, then the Cybersecurity Review Office shall inform the operator in writing, otherwise, the case will go through a special review procedure. The special review procedure should be completed within 90 business days, or longer for complicated cases.
On June 10, 2021, the Standing Committee of the National People’s Congress of China promulgated the Data Security Law, which took effect in September 2021. The Data Security Law provides for data security obligations on entities and individuals carrying out data activities. The Data Security Law also introduces a data classification and hierarchical protection system based on the importance of data in economic and social development, as well as the degree of harm it will cause to national security, public interests, or legitimate rights and interests of individuals or organizations when such data is tampered with, destroyed, leaked, or illegally acquired or used. The appropriate level of protection measures is required to be taken for each respective category of data. For example, a processor of important data shall designate the personnel and the management body responsible for data security, carry out risk assessments for its data processing activities and file the risk assessment reports with the competent authorities. In addition, the Data Security Law provides a national security review procedure for those data activities which may affect national security and imposes export restrictions on certain data and information. We may be required to make further adjustments to our business practices to comply with this law. Violation of the Data Security Law may subject us to an order to cease illegal activities, warnings, fines, suspension of business and revocation of business licenses or operating permits, and the personnel directly in charge or other directly responsible personnel may be fined.
On July 30, 2021, the State Council promulgated the Regulations on Security Protection of Critical Information Infrastructure, effective on September 1, 2021. According to the Regulations on Security Protection of Critical Information Infrastructure, a “critical information infrastructure” refers to an important network facility and information system in important industries such as, among others, public communications and information services, as well as other important network facilities and information systems that may seriously endanger national security, the national economy, the people’s livelihood, or the public interest in the event of damage, loss of function, or data leakage. The competent governmental authorities and supervision and management authorities of the aforementioned important industries will be responsible for (i) organizing the identification of critical information infrastructures in their respective industries in accordance with certain identification rules, and (ii) promptly notifying the identified operators and the public security department of the State Council of the identification results. These regulations require the operator to submit a report to the competent PRC governmental authority in accordance with the provisions upon the occurrence of any major cybersecurity incident or the discovery of any major cybersecurity threat to the critical information infrastructures. Operators of critical information infrastructures must purchase safe and trusted network products and services, and if the purchase of network products and services may affect national security, the operators must pass a cybersecurity security review. Any violation of these regulations may subject critical information infrastructure operators to an order to cease illegal activities, warnings and fines, and the personnel directly in charge may be fined.
95
The Administrative Provisions on Security Vulnerability of Network Products were jointly promulgated by the MIIT, the CAC and the Ministry of Public Security on July 12, 2021 and took effect on September 1, 2021. Network product providers, network operators as well as organizations or individuals engaging in the discovery, collection, release and other activities of network product security vulnerability are subject to these provisions and shall establish channels to receive information of security vulnerability of their respective network products and shall examine and fix such security vulnerability in a timely manner. Network product providers are required to report information of security vulnerability of network products to the MIIT within two days and to provide technical support for network product users. Network operators shall take measures to examine and fix security vulnerability after discovering or acknowledging that their networks, information systems or equipment have security loopholes. According to these provisions, the breaching parties may be subject to administrative penalty as regulated in accordance with the Cybersecurity Law.
On November 14, 2021, the CAC published a discussion draft of Regulations on the Administration of Cyber Data Security for public comment until December 13, 2021, which provides that data processors conducting the following activities shall apply for cybersecurity review: (i) merger, reorganization or division of internet platform operators that have acquired a large number of data resources related to national security, economic development or public interests affects or may affect national security; (ii) listing abroad of data processors processing over one million users’ personal information; (iii) listing in Hong Kong which affects or may affect national security; or (iv) other data processing activities that affect or may affect national security. The draft regulations also provide that operators of large internet platforms that set up headquarters, operation centers or R&D centers overseas shall report to the national cyberspace administration and competent authorities. In addition, the draft regulations also require that data processors processing important data or going public overseas shall conduct an annual data security self-assessment or entrust a data security service institution to do so, and submit the data security assessment report of the previous year to the local branch of the CAC before January 31 each year. As of the date of this annual report, this draft has not been formally adopted, and substantial uncertainties exist with respect to the enactment timetable, final content, interpretation and implementation.
In the meantime, the PRC regulatory authorities have also enhanced the supervision and regulation on cross-border data transfer. For example, on July 7, 2022, the CAC promulgated the Measures for the Security Assessment of Cross-Border Data Transfer, which took effect on September 1, 2022. These measures require the data processor providing data overseas and falling under any of the specified circumstances apply for the security assessment of cross-border data transfer by the national cybersecurity authority through its local counterpart. On February 22, 2023, the CAC promulgated the Measures on the Standard Contract for Cross-border Transfer of Personal Information, which became effective on June 1, 2023. These measures require personal information processors providing personal information to overseas recipients by entering into standard contracts and falling under any of the specified circumstance to file with the local counterpart of the CAC within ten business days from the effective date of the relevant standard contracts. Furthermore, on March 22, 2024, the CAC promulgated the Provisions on Promoting and Standardizing Cross-Border Data Transfer, which set forth the circumstances exempted from performing the security assessment or filing procedures for cross-border data transfer and further clarify the thresholds and scenarios for data processors to go through these procedures as stipulated under the aforementioned measures.
Regulations Relating to Personal Information Protection
In recent years, PRC government authorities have enacted laws and regulations on internet use to protect personal information from any unauthorized disclosure. The Cybersecurity Law imposes certain data protection obligations on network operators, including that network operators shall collect and use personal information legally, appropriately and only to the extent necessary, and may not disclose, tamper with, or damage users’ personal information that they have collected, or provide users’ personal information to others without consent. Moreover, network operators are obligated to delete unlawfully collected information and to amend incorrect information.
The Several Provisions on Regulating the Market Order of Internet Information Services, issued by the MIIT on December 29, 2011 and effective on March 15, 2012, stipulate that internet information service providers may not collect any user personal information or provide any such information to third parties without the consent of a user, unless otherwise stipulated by laws and administrative regulations. “User Personal information” is defined as information relevant to the users that can lead to the recognition of the identity of the users independently or in combination with other information. An internet information service provider must expressly inform the users of the method, content and purpose of the collection and processing of such user personal information and may only collect such information as necessary for the provision of its services. An internet information service provider is also required to properly store user personal information, and in case of any leak or likely leak of the user personal information, the internet information service provider must take immediate remedial measures and, in severe circumstances, make an immediate report to the telecommunications regulatory authority.
96
The Decision on Strengthening the Protection of Online Information, issued by the Standing Committee of the National People’s Congress on December 28, 2012, and the Order for the Protection of Telecommunication and Internet User Personal Information, issued by the MIIT on July 16, 2013, stipulate that any collection and use of user personal information must be subject to the consent of the user, abide by the principles of legality, rationality and necessity and be within the specified purposes, methods and scope. An internet information service provider must also keep such information strictly confidential, and is further prohibited from divulging, tampering with or destroying any such information, or selling or proving such information to other parties. An internet information service provider is required to take technical and other measures to prevent the collected personal information from any unauthorized disclosure, damage or loss. Any violation of the above decision or order may subject the internet information service provider to warnings, fines, confiscation of illegal gains, revocation of licenses, cancelation of filings, closedown of websites or even criminal liabilities.
With respect to the security of information collected and used by mobile apps, pursuant to the Announcement of Conducting Special Supervision against the Illegal Collection and Use of Personal Information by Apps, which was issued by the CAC, the MIIT, the Ministry of Public Security, and the State Administration for Market Regulation on January 23, 2019, app operators shall collect and use personal information in compliance with the Cybersecurity Law and shall be responsible for the security of personal information obtained from users and take effective measures to strengthen personal information protection. Furthermore, app operators shall not force their users to make authorization by means of default settings, bundling, suspending installation or use of the app or other similar means and shall not collect personal information in violation of laws, regulations or breach of user agreements. Such regulatory requirements were emphasized by the Notice on the Special Rectification of Apps Infringing upon User’s Personal Rights and Interests, which was issued by MIIT on October 31, 2019. On November 28, 2019, the CAC, the MIIT, the Ministry of Public Security and the State Administration for Market Regulation jointly issued the Methods of Identifying Illegal Acts of Apps to Collect and Use Personal Information. This regulation further illustrates certain commonly seen illegal practices of app operators in terms of personal information protection.
On May 28, 2020, the National People’s Congress adopted the Civil Code, which came into effect on January 1, 2021. Pursuant to the Civil Code, the personal information of a natural person shall be protected by the law. Any organization or individual shall legally obtain such personal information of others when necessary and ensure the safety of such information, and shall not illegally collect, use, process or transmit personal information of others, or illegally purchase or sell, provide or disclose personal information of others.
On August 20, 2021, the Standing Committee of the National People’s Congress promulgated the Personal Information Protection Law, which took effect on November 1, 2021. Pursuant to the Personal Information Protection Law, “personal information” refers to any kind of information related to an identified or identifiable individual as electronically or otherwise recorded but excluding the anonymized information. The processing of personal information includes the collection, storage, use, processing, transmission, provision, disclosure and deletion of personal information. The Personal Information Protection Law applies to the processing of personal information of individuals within the territory of the PRC, as well as personal information processing activities outside the territory of PRC for the following circumstances, (i) for the purpose of providing products or services to natural persons located within China, (ii) for analyzing or evaluating the behaviors of natural persons located within China, or (iii) for other circumstances as prescribed by laws and administrative regulations. A personal information processor may process the personal information of this individual only under the following circumstances: (i) where consent is obtained from the individual; (ii) where it is necessary for the execution or performance of a contract to which the individual is a party, or where it is necessary for carrying out human resource management pursuant to employment rules legally adopted or a collective contract legally concluded; (iii) where it is necessary for performing a statutory responsibility or statutory obligation; (iv) where it is necessary in response to a public health emergency, or for protecting the life, health or property safety of a natural person in the case of an emergency; (v) where the personal information is processed within a reasonable scope to carry out any news reporting, supervision by public opinions or any other activity for public interest purposes; (vi) where the personal information, which has already been disclosed by an individual or otherwise legally disclosed, is processed within a reasonable scope; or (vii) any other circumstance as provided by laws or administrative regulations. In principle, the consent of an individual must be obtained for the processing of his or her personal information, except under the circumstances of the aforementioned items (ii) to (vii). Where personal information is to be processed based on the consent of an individual, such consent shall be a voluntary and explicit indication of intent given by such individual on a fully informed basis. If laws or administrative regulations provide that the processing of personal information shall be subject to the separate consent or written consent of the individual concerned, such provisions shall prevail. In addition, the processing of the personal information of a minor under 14 years old must obtain the consent by a parent or a guardian of such minor and the personal information processors must adopt special rules for processing personal information of minors under 14 years old.
97
Furthermore, the Personal Information Protection Law stipulates the rules for cross-border transfer of personal information. Any cross-border transfer of personal information is subject to the condition that it is necessary to provide the personal information to a recipient outside the territory of the PRC due to any business need or any other need, as well as the satisfaction of at least one of the following conditions: (i) where a security assessment organized by the national cyberspace administration has been passed; (ii) where a certification of personal information protection has been passed from a professional institution in accordance with the provisions issued by the national cyberspace administration; (iii) where a standard contract formulated by the national cyberspace administration has been entered into with the overseas recipient; or (iv) any other condition prescribed by laws, administrative regulations or any other requirements by the national cyberspace administration. Critical information infrastructure operators and personal information processors who have processed personal information in an amount reaching a threshold prescribed by the national cyberspace administration, must store in the territory of the PRC the personal information collected or generated within the territory of the PRC. If it is necessary to provide such information to an overseas recipient, a security assessment organized by the national cyberspace administration must be passed. Violation of the Personal Information Protection Law may give rise to an order to rectify, warnings, confiscation of illegal gains, fines, suspension of business and revocation of business licenses or operating permits, and the app processing the personal information illegally may be required to suspend or terminate the provision of services, and the personnel directly in charge or other directly responsible personnel may be fined and be prohibited to serve as directors, supervisors, senior management personnel or the personnel in charge of the protection of personal information in the entities within a certain period.
Regulations Relating to Micro-loan Companies
On May 4, 2008, China Banking Regulatory Commission, which was merged into the China Banking and Insurance Regulatory Commission, and the People’s Bank of China jointly promulgated the Guiding Opinions on the Pilot Operation of Micro-Loan Companies, which provide that a micro-loan company shall be a limited liability company or joint stock company established with investments from natural persons, legal-person enterprises or other social organizations, and shall not absorb the public deposits and operates micro-loan business. To apply for setting up a micro-loan company, the applicant shall file a formal application with the competent authorities of the provincial government, and, upon approval, it shall apply to the local administrative for market regulation for handling the registration formalities and obtain the business license. It is also required to file the material with the local public security authority, the local branch of the China Banking and Insurance Regulatory Commission and the People’s Bank of China. In addition, these opinions also stipulate the requirements on the source, application of funds of micro-loan companies, including among others, (i) the major sources of funds shall be the capital injected by the shareholders, donated capital and the capital borrowed from a maximum of two banking financial institutions; (ii) the balance of the capital borrowed from banking financial institutions shall not exceed 50% of the net capital as prescribed by laws and regulations; (iii) micro-loan companies shall have the autonomy to select prospective borrowers based on the principle of serving the development of farmers, agriculture and rural economy. Micro-loan companies are encouraged to provide credit services for farmers and mini-size enterprises and make more efforts in increasing their number of clients and enlarging the coverage of services.
On September 7, 2020, the China Banking and Insurance Regulatory Commission issued the Notice of General Office of the CBIRC on Strengthening the Supervision and Administration of Micro-Loan Companies which requires micro-loan companies shall adhere to the principle of “small sum and decentralization,” and shall determine the amount and term of loans based on the income level, overall liabilities, asset status, actual needs and other factors of borrowers, so as to ensure that the repayment amount of the borrowers does not exceed their repayment capacity. The balance of the loans provided by a micro-loan company to the same borrower shall not exceed 10% of the company’s net assets; and the balance of the loans provided by a micro-loan company to the same borrower and its affiliated parties shall not exceed 15% of the company’s net assets. Local financial regulatory authorities may, in light of regulatory needs, lower the maximum balance of the aforesaid loans.
98
On August 1, 2008, Chongqing Municipal People’s government promulgated the Interim Measures for Administration of Micro-Loan Companies in Chongqing (For Trial), as amended on April 27, 2009, which apply to the establishment, operation and administration of the local micro-loan companies in Chongqing. These measures set out the requirements on the shareholders, the registered capital, the senior management personnel, the internal rules and systems, etc. for establishment of micro-loan companies. The establishment of a micro-loan company must go through two stages (preparation stage and opening stage), and the approval from Chongqing Financial Supervision and Administration Bureau is required for each stage, which are pre-conditions for completing the establishment registration formalities of the micro-loan companies with local administration for market regulation. In addition, the measures require the micro-loan companies to establish and improve the corporate governance structure, clarify the power and responsibility relationship among the shareholders, directors, supervisors and managers, and formulate stable and effective rules of procedure, decision-making procedures and internal audit systems. The micro-loan companies may operate the businesses of various loans, bill discounting and asset transfer after obtaining the corresponding approvals from Chongqing Financial Supervision and Administration Bureau, shall not conduct any form of illegal fund-raising or disguised absorption of public deposits. Without the consent of local financial supervision and administration bureau, a micro-loan company shall not operate any business beyond the business scope listed in the approval documents. The loan balance of a micro-loan company to the same borrower shall not exceed 10% of the company’s net capital, and the credit balance to a single group enterprise customer shall not exceed 15% of the company’s net capital. The business operation and loan interest rate may follow the marketization principle, but it cannot exceed 4 times of the benchmark loan interest rate announced by the People’s Bank of China, and shall be no lower than 90% of the above-mentioned benchmark loan interest rate. Furthermore, the micro-loan companies shall establish the credit management system, risk management system, normative financial system and information disclosure system. Violation of the measures can be ordered to rectify by the local financial supervision and administration bureau, or subject to fines, suspension of business operation or revocation of business license under serious circumstances, or even subject to criminal liabilities.
Regulations Relating to Online Freight Transport Services
The Regulations on Road Transportation, which were promulgated by the State Council on April 30, 2004 and most recently amended on March 29, 2022 with effect from May 1, 2022, and the Provisions on Administration of Road Transportation and Stations (Sites) issued by the Ministry of Transport, on June 16, 2005 and last amended on September 26, 2022, require that any individuals or institutions that applies for operation of freight transportation shall have: (i) qualified vehicles for operations; (ii) competent drivers under 60 years old with driving licenses and qualification certificate (except for drivers who use general freight vehicles with a total mass of 4.5 tons or less), and (iii) sound and proper administrative systems for safe operation. The transportation administrations at the county level (districted city level, if for dangerous cargos transportations) is responsible for the issuance of the operation permit for the freight transport operating enterprise and the operation licenses for the freight transport operating vehicles. The enterprise shall conduct freight transportation operation in accordance with the scope specified under its road transportation permit and shall not transfer or rent such permit to others.
99
On September 6, 2019, the Ministry of Transport and State Administration of Taxation jointly promulgated the Interim Measures for Administration of the Road Freight Transport Business on Online Platforms, which became effective on January 1, 2020 and remain valid until December 31, 2025 according to the Announcement on Extending the Validity of the Interim Measures for Online Freight Transport, to regulate the business activities of online freight transport services. Under the Interim Measures for Online Freight Transport, “online freight transport business” refers to the road freight transport business activities in which an operator integrates and allocates transport resources on an online platform, enters into a transport contract with the shipper as a carrier and assumes the responsibility of a carrier, and entrusts an actual carrier to complete the road freight transport; online freight transport business does not include the activities of only providing information intermediary and transaction matching services for the shipper and the actual carrier. According to these interim measures, the carless carrier pilot program launched by the Ministry of Transport ended on December 31, 2019 and from January 1, 2020, pilot enterprises may, in accordance with the requirements of these interim measures, apply for a road transport business operation license with the business scope of “online freight transport”; the competent road transport supervision and administration authority shall renew the road transport business operation license for pilot enterprises meeting the relevant conditions in accordance with these interim measures. Operators that are not included in the scope of carless carrier pilot program launched by Ministry of Transport may apply for business licenses in accordance with these interim measures and engage in the online freight transport business in accordance with laws and regulations. These interim measures provides among others, that an online freight transport business operator shall engage in business activities within the approved business scopes and shall examine the qualification of the vehicles and drivers actually engaged in the transport to ensure that the vehicles providing transport services have a lawful and valid operation certificate (except for general freight vehicles that engage in general cargo transport operation with a total mass of 4.5 tons or less) and that the drivers have a lawful and valid qualification certificate (except for drivers using general freight vehicles with a total mass of 4.5 tons or less); an online freight transport business operator shall upload waybill data to the provincial online freight transport information monitoring system as required by the technical specifications; an online freight business operator shall record the user registration information, identity authentication information, service information and transaction information of the actual carrier and the shipper, keep tax-related materials according to the laws, regulations and rules, and the information shall be retained for not less than three years from the date of completion of the transaction, and the tax-related materials (including the information pertaining to tax-related materials) shall be retained for ten years; an online freight transport business operator shall take effective measures to strengthen the confidentiality management of information on drivers, vehicles and shippers. Pursuant to these interim measures, where an online freight transport business operator commits any of the following acts, causing a serious liability accident, the competent road transport supervision and administration authority shall investigate the case and impose penalties according to the laws, and include the operator in the list of enterprises subject to joint penalties due to dishonesty in road freight transport to impose joint penalties: (i) entrusting an unqualified actual carrier to undertake the transportation; (ii) carrying goods prohibited by any law, regulation or rule of the State; or (iii) instigating or forcing an actual carrier to transport goods exceeding the limits or loading capacity.
On September 24, 2019, the Ministry of Transport promulgated three guidelines on online freight transport business, including the Service Guidelines on the Road Freight Transport Business on Online Platform, the Guidelines on the Construction of Provincial Online Freight Information Monitoring System and the Access Guidelines on the Ministerial Online Freight Information Interaction System, all of which came into effect concurrently. Among those, the Service Guidelines on the Road Freight Transport Business on Online Platform sets forth that the services provided by online freight transport operators shall meet the requirements, including, among others: (i) obtaining the value-added telecommunication business operation licenses, (ii) complying with state’s requirements for level protection of information system security, (iii) connecting to the provincial online freight information monitoring system, and (iv) being equipped with features including information release, online transaction, full-process monitoring, online financial payment, consultation and complaint, online evaluation, query statistics and data retrieval.
Regulations Relating to Vehicle Rental Services
Pursuant to the Administration Measures for Operations and Services of Small and Micro Passenger Vehicles issued by the Ministry of Transport on December 20, 2020 and last amended on August 11, 2021, rental business operators of small and micro passenger vehicles shall carry out record-filing procedures with the city or county level counterparts of the Ministry of Transport where the business operations are conducted, within 60 days after completing the registration formalities with the local counterparts of the State Administration for Market Regulation, or within 60 days after establishing new service agencies to carry out business activities. To qualify for the record filing procedures, an applicant entity shall satisfy, among others, the following requirements: (i) being an independent legal person registered under the PRC law; (ii) the vehicles used for rental business operations passing quality inspections, and the registered nature of these vehicles being “rental”; (iii) having the business premises and management personnel eligible for the rental business; (iv) establishing corresponding service institutions and having corresponding service capabilities locally; (v) developing comprehensive operation and management systems, service procedures, safety management systems, and emergency response plans. Failure to complete the record-filing procedures may subject the rental business operators of small and micro passenger vehicles to orders to rectify and fines ranging from RMB3,000 to RMB10,000.
100
Regulations Relating to Anti-Monopoly
The Anti-Monopoly Law, as promulgated by the Standing Committee of the National People’s Congress in 2007, prohibits monopolistic conduct such as entering into monopoly agreements, abuse of dominant market position and concentration of undertakings that have the effect of eliminating or restricting competition.
Pursuant to the Anti-Monopoly Law, competing business operators may not enter into monopoly agreements that eliminate or restrict competition, such as by boycotting transactions, fixing or changing the price of commodities, limiting the output of commodities, or fixing the price of commodities for resale to third parties, among other actions, unless the agreement will satisfy the exemptions under the Anti-monopoly Law, such as improving technologies, increasing the efficiency and competitiveness of small and medium-sized undertakings, or safeguarding legitimate interests in cross-border trade and economic cooperation with foreign counterparts. Violations of Anti-Monopoly Law may be subject to an order to cease the relevant activities, and confiscation of illegal gains and fines ranging from 1% to 10% of sales revenues for the previous year, if the monopoly agreement has been concluded and performed, or fines of up to RMB500,000, if the intended monopoly agreement has not been performed.
In addition, as required by the Anti-Monopoly Law, a business operator with a dominant market position may not abuse its dominant market position to conduct acts, such as selling commodities at unfairly high prices or buying commodities at unfairly low prices, selling products at prices below cost without any justifiable cause, and refusing to trade with a trading party without any justifiable cause. Sanctions for violation of the prohibition on the abuse of dominant market position include an order to cease the relevant activities, confiscation of the illegal gains and fines (from 1% to 10% of sales revenues from the previous year).
Furthermore, where a concentration of undertakings reaches the declaration threshold stipulated by the State Council, a declaration must be approved by the anti-monopoly authority before the parties implement the concentration. Concentration refers to (i) a merger of undertakings; (ii) acquiring control over other undertakings by acquiring equities or assets; or (iii) acquisition of control over, or the possibility of exercising decisive influence on, an undertaking by contract or by any other means. If business operators fail to comply with the mandatory declaration requirement, the anti-monopoly authority is empowered to terminate and/or unwind the transaction, dispose of assets and shares or businesses within certain periods, and impose fines of up to RMB500,000.
On September 11, 2020, the Anti-Monopoly Commission of the State Council issued Anti-Monopoly Compliance Guideline for Operators, which requires operators to establish anti-monopoly compliance management systems under the PRC Anti-Monopoly Law to manage anti-monopoly compliance risks. On February 7, 2021, the Anti-Monopoly Committee of the State Council promulgated the Anti-Monopoly Guidelines for the Internet Platform Economy Sector, aiming to provide guidelines for supervising and prohibiting monopolistic conduct in connection with the internet platform business operations and further elaborate on the factors for recognizing such monopolistic conduct in the internet platform industry as well as concentration filing procedures for business operators, including those involving variable interest entities. Pursuant to these guidelines, the methods of an internet platform collecting or using the privacy information of internet users may also be one of the factors to be considered for analyzing and recognizing monopolistic conducts in the internet platform industry. For example, whether the business operator compulsorily collects unnecessary user information may be considered to analyze whether there is a bundled sale or additional unreasonable trading condition, which is one of the behaviors constituting abuse of dominant market position. In addition, factors including, among others, providing differentiated transaction prices or other transaction conditions for consumers with different payment ability based on consumption preferences and usage habits analyzed using big data and algorithms is also one of the behaviors constituting abuse of dominant market position. Furthermore, whether the business operators are required to “choose one” among the internet platform and its competitive platforms may be considered to analyze whether such internet platform operator with dominant market position abuses its dominant market position and excludes or restricts market competition. As these guidelines were only issued recently, there are still substantial uncertainties as to their interpretation and implementation in practice.
101
On June 24, 2022, the Standing Committee of the National People’s Congress of China decided to amend the Anti-monopoly Law. The amendment took effect on August 1, 2022. Compared with the previous Anti-monopoly Law, the amendment further provides that operators shall not abuse data, algorithms, technology, capital advantages and platform rules to engage in monopolistic behaviors as prohibited by the Anti-monopoly Law and further emphasizes that operators with dominant market position shall not abuse their dominant market position by these means. In addition, the amendment increases the fines for illegal conclusion and implementation of monopoly agreements and introduces different fines for illegal concentration of business operators under different circumstances. Specifically, the amendment lifts the upper limit of fines for operators who have concluded but not implemented the monopoly agreements from RMB500,000 to RMB3,000,000 and further provides where an operator who has concluded and implemented the monopoly agreements but has not generated any sales revenue in the previous year might be subject to a fine of not more than RMB5,000,000. As for the illegal concentration, the fines for the operators who engage in the illegal concentration which has or may have the effect of eliminating or restricting competition is not more than 10% of their sales revenue in the previous year and for those which have no eliminating or restricting effect on competition is not more than RMB5,000,000. The amendment also introduces the punitive provisions that the legal representative, principal and directly responsible personnel of the operator who are personally responsible for concluding the monopoly agreement might be subject to a fine of not more than RMB1,000,000.
On March 10, 2023, the State Administration for Market Regulation promulgated the Provisions on Prohibiting Monopoly Agreements, the Provisions on Prohibiting Abuse of Dominant Market Positions, the Provisions on the Examination of Concentrations of Undertakings and the Provisions on Prohibiting the Acts of Eliminating or Restricting Competition by Abuse of Administrative Power, all of which came into effect on April 15, 2023. These provisions specify and refine the provisions of the Anti-monopoly Law. For example, these provisions specify the conditions for suspending the review period for calculating the concentration of undertakings, clarify the judgment factors of “control” and “implementation of concentration” in the review of concentration of undertakings, optimize the calculation of turnover of undertakings involved in concentration, etc. In addition, factors for determining whether a concentration has been implemented include, but are not limited to, the completion of market entity registration or right holder change registration, assignment of senior management, actual participation in business decisions and management, exchange of sensitive information with other undertakings, and substantial integration of business. Besides, an operator with a leading market position may be deemed to have a dominant market position when the conditions are met. Such conditions include, among others, an undertaking’s capability to control the upstream and downstream markets, its financial and technological resources, the level of difficulty for other undertakings to enter the market, consistency of undertaking behaviors, market structure, transparency of the market and homogeneity of relevant commodities. These provisions further emphasize that operators with dominant market positions shall not utilize data, algorithms, technologies and rules of the platform, among others, to conduct acts of abusing their dominant market positions as stipulated thereunder. For example, according to the Provisions on Prohibiting Monopoly Agreements, where the legal representative, principal responsible person and directly responsible person of an undertaking assume individual responsibility for conclusion of a monopoly agreement, and if such person proactively reports the information on conclusion of the monopoly agreement and provides important evidences to the competent anti-monopoly enforcement authorities, the provisions of the mitigation of or exemption from penalties thereunder may apply.
Regulations Relating to Anti-Unfair Competition
According to the Anti-Unfair Competition Law, promulgated by the Standing Committee of the National People’s Congress on September 2, 1993 and most recently amended on April 23, 2019, operators are prohibited from engaging in unfair competition activities including market confusion, commercial bribery, misleading false publicity, infringement on trade secrets, illegitimate premium sales, etc. Any operator in violation of the Anti-Unfair Competition Law may be ordered to cease illegal activities, eliminate the adverse effect thereof or compensate for the damages caused to any other party. The competent authorities may also confiscate any illegal gains or impose fines on these operators.
On August 17, 2021, the State Administration for Market Regulation issued a discussion draft of Provisions on the Prohibition of Unfair Competition on the Internet, under which business operators should not hijack traffic by using data or algorithms or influencing users’ choices, or use technical means to illegally capture or use other business operators’ data. Furthermore, business operators are not allowed to (i) fabricate or spread misleading information to damage the reputation of competitors, or (ii) employ marketing practices such as fake reviews or use coupons or “red envelopes” to entice positive ratings.
Regulations Relating to Algorithms
On September 17, 2021, the CAC, together with certain other governmental authorities, jointly issued the Guidelines on Strengthening the Comprehensive Regulation of Algorithm for Internet Information Services, which provide that, daily monitoring of data use scenarios and effects of algorithms shall be carried out by the regulators, and security assessments of algorithm shall be conducted by the regulators, and an algorithm filing system shall be established and classified security management of algorithms shall be promoted.
102
On December 31, 2021, the CAC and certain other PRC governmental authorities promulgated the Provisions on the Administration of Algorithm Recommendation for Internet Information Services, which took effect from March 1, 2022. These provisions require that algorithmic recommendation service providers shall inform users in a conspicuous manner of their provision of algorithmic recommendation services, and publicize the basic principles, purposes, and main operating mechanisms of algorithmic recommendation services in an appropriate manner. Where algorithm recommendation service providers provide work scheduling services, they shall protect workers’ legitimate rights and interests such as labor remuneration, rest and vacation, and establish and improve algorithms such as platform order distribution, remuneration composition and payment, working hours, rewards and punishments. Where algorithm recommendation service providers sell goods or provide services to consumers, they shall protect consumers’ rights to fair transactions, and shall not use algorithms to implement unreasonably differential treatment in transaction prices and other transaction conditions based on consumers’ preferences, transaction habits, and other characteristics and other illegal acts. We have taken and will take various measures to protect the interests of the drivers and users on our platform, including without limitation, strengthening self-examination mechanism to promote the fairness of transactions, providing the drivers with remuneration report allowing them to check their remuneration composition and payment, and we will establish strict internal policies and review mechanism ensuring not to use algorithms to implement unreasonably differential treatment to our users or infringe on their legitimate rights and interests.
Regulations Relating to Intellectual Property
Patent
Patents in the PRC are principally protected under the Patent Law. The Chinese patent system adopts a first-to-file principle. To be patentable, an invention or a utility model must meet three criteria: novelty, inventiveness and practicability. A patent is valid for twenty years in the case of an invention, ten years in the case of utility models, and fifteen years in the case of designs.
Copyright
Copyrights in the PRC, including software copyrights, are principally protected under the Copyright Law and related rules and regulations. Under the Copyright Law, the term of protection for software copyrights is 50 years. The Regulation on the Protection of the Right to Communicate Works to the Public over Information Networks, as last amended on January 30, 2013, provides specific rules on fair use, statutory license, and a safe harbor for use of copyrights and copyright management technology and specifies the liabilities of various entities for violations, including copyright holders, libraries and internet service providers.
The Computer Software Copyright Registration Measures, promulgated by the National Copyright Administration on February 20, 2002, regulate registrations of software copyrights, exclusive licensing contracts for software copyrights and assignment agreements. The National Copyright Administration administers software copyright registration and the Copyright Protection Center of China is designated as the software registration authority. The Copyright Protection Center of China grants registration certificates to the computer software copyrights applicants which meet the requirements.
Trademark
Registered trademarks are protected under the Trademark Law and related rules and regulations. Trademarks are registered with the Trademark office of National Intellectual Property Administration under the State Administration for Market Regulation, formerly the Trademark Office of the State Administration of Industry and Commerce. Where registration is sought for a trademark that is identical or similar to another trademark which has already been registered or given preliminary examination and approval for use in the same or similar category of commodities or services, the application for registration of this trademark may be rejected. Trademark registrations are effective for a renewable ten-year period, unless otherwise revoked.
Domain Names
Domain names are protected under the Administrative Measures on Internet Domain Names promulgated by the MIIT on August 24, 2017 and effective as of November 1, 2017. Domain name registrations are handled through domain name service agencies established under the regulations, and applicants become domain name holders upon successful registration.
103
Regulations Relating to Employment and Social Welfare
Pursuant to the Labor Law and the Labor Contract Law, employers must execute written labor contracts with full-time employees. All employers must comply with local minimum wage standards. Violations of the Labor Contract Law and the Labor Law may result in the imposition of fines and other administrative and criminal liability in the case of serious violations.
In addition, according to the Social Insurance Law and the Regulations on the Administration of Housing Funds, employers in the PRC must provide employees with welfare schemes covering pension insurance, unemployment insurance, maternity insurance, work-related injury insurance, medical insurance and housing funds.
On July 16, 2021, the Ministry of Human Resources and Social Security, the National Development and Reform Commission, the Ministry of Transport, together with several other governmental authorities jointly promulgated Guiding Opinions on Safeguarding the Rights and Interests of Labors in New Forms of Employment, which require, among others, platform enterprises adopting labor outsourcing and other cooperative labor methods to undertake corresponding responsibilities in accordance with laws and regulations when labors’ rights and interests are damaged, call for organizing and launching pilot programs for occupational injury protection of flexible employment personnel, focusing on platform enterprises in industries such as mobility, takeout, instant delivery and intra-city freight, and encourage platform enterprises to improve the protection for flexible employment personnel on the platform by purchasing personal accident, employer liability and other commercial insurances.
On November 17, 2021, the Ministry of Transport, the National Development and Reform Commission, the CAC and certain other governmental authorities jointly promulgated the Opinions on Strengthening the Protection of the Rights and Interests of Labors in New Forms of Transportation Industry, which provide that the competent departments shall urge online ride hailing platform enterprises to announce pricing rules and income distribution rules to relevant parties such as drivers and passengers. The total amount paid by the passengers and the remuneration of the driver, and the ratio of the difference between the aforementioned amounts to the total amount paid by the passengers shall be displayed to the drivers. In addition, these opinions aim to strengthen the occupational injury protection of online ride hailing drivers, encourage online ride hailing platform to actively participate in the occupational injury protection pilot, and urge online ride hailing platform to pay social insurance for drivers who meet the labor relationship conditions in accordance with the law, and guide and support drivers who do not fully meet the conditions for establishing labor relations with online ride hailing platform enterprises to participate in corresponding social insurance. These opinions also emphasize to safeguard the rights of the drivers to have reasonable remuneration and rest, among others.
Regulations Relating to Foreign Exchange and Dividend Distribution
Regulations Relating to Foreign Currency Exchange
The principal regulations governing foreign currency exchange in the PRC are the Foreign Exchange Administration Regulations, which was last amended in 2008. Under PRC foreign exchange regulations, payments of current account items, such as profit distributions, interest payments and trade and service-related foreign exchange transactions, can be made in foreign currencies without prior approval from SAFE by complying with certain procedural requirements. By contrast, approval from or registration with appropriate government authorities is required where RMB is to be converted into foreign currency and remitted out of the PRC to pay capital account items, such as direct investments, repayment of foreign currency-denominated loans, repatriation of investments and investments in securities outside of the PRC.
104
In 2012, SAFE promulgated the Circular of Further Improving and Adjusting Foreign Exchange Administration Policies on Foreign Direct Investment, which substantially amends and simplifies the foreign exchange procedure. Pursuant to this circular, the opening of various special purpose foreign exchange accounts, such as pre-establishment expenses accounts, foreign exchange capital accounts and guarantee accounts, the reinvestment of RMB proceeds derived by foreign investors in the PRC, and remittance of foreign exchange profits and dividends by a foreign-invested enterprise to its foreign shareholders no longer require the approval or verification of SAFE, and multiple capital accounts for the same entity may be opened in different provinces, which was not possible previously. In 2013, SAFE specified that the administration by SAFE or its local branches over direct investment by foreign investors in the PRC must be conducted by way of registration and banks must process foreign exchange business relating to the direct investment in the PRC based on the registration information provided by SAFE and its branches. In February 2015, SAFE promulgated SAFE Notice 13. Instead of applying for approvals regarding foreign exchange registrations of foreign direct investment and overseas direct investment from SAFE, entities and individuals may apply for such foreign exchange registrations from qualified banks. The qualified banks, under the supervision of SAFE, may directly review the applications and conduct the registration.
In March 2015, SAFE promulgated the Circular of SAFE on Reforming the Management Approach regarding the Settlement of Foreign Capital of Foreign-invested Enterprise, or Circular 19, which expands a pilot reform of the administration of the settlement of the foreign exchange capitals of foreign-invested enterprises nationwide. Circular 19 replaced both the Circular of SAFE on Issues Relating to the Improvement of Business Operations with Respect to the Administration of Foreign Exchange Capital Payment and Settlement of Foreign-invested Enterprises, or Circular 142, and the Circular of SAFE on Issues concerning the Pilot Reform of the Administrative Approach Regarding the Settlement of the Foreign Exchange Capitals of Foreign-invested Enterprises in Certain Areas, or Circular 36. Circular 19 allows all foreign-invested enterprises established in the PRC to settle their foreign exchange capital on a discretionary basis according to the actual needs of their business operation, provides the procedures for foreign invested companies to use Renminbi converted from foreign currency-denominated capital for equity investments and removes certain other restrictions that had been provided in Circular 142. However, Circular 19 continues to prohibit foreign-invested enterprises from, among other things, using RMB funds converted from their foreign exchange capital for expenditure beyond their business scope and providing entrusted loans or repaying loans between non-financial enterprises. SAFE promulgated the Notice of SAFE on Reforming and Standardizing the Foreign Exchange Settlement Management Policy of Capital Account, or Circular 16, effective in June 2016, which reiterates some of the rules set forth in Circular 19. Circular 16 provides that discretionary foreign exchange settlement applies to foreign exchange capital, foreign debt offering proceeds and remitted foreign listing proceeds, and the corresponding RMB capital converted from foreign exchange may be used to extend loans to related parties or repay inter-company loans (including advances by third parties). However, there are substantial uncertainties with respect to Circular 16’s interpretation and implementation in practice. Circular 19 or Circular 16 may delay or limit us from using the proceeds of offshore offerings to make additional capital contributions to our PRC subsidiaries and any violations of these circulars could result in severe monetary or other penalties.
In January 2017, SAFE promulgated the Circular on Further Improving Reform of Foreign Exchange Administration and Optimizing Genuineness and Compliance Verification, or Circular 3, which stipulates several capital control measures with respect to the outbound remittance of profits from domestic entities to offshore entities, including (i) banks must check whether the transaction is genuine by reviewing board resolutions regarding profit distribution, original copies of tax filing records and audited financial statements, and (ii) domestic entities must retain income to account for previous years’ losses before remitting any profits. Moreover, pursuant to Circular 3, domestic entities must explain in detail the sources of capital and how the capital will be used, and provide board resolutions, contracts and other proof as a part of the registration procedure for outbound investment.
On October 23, 2019, SAFE promulgated the Notice of the State Administration of Foreign Exchange on Further Promoting the Facilitation of Cross-border Trade and Investment, which permits non-investment foreign-invested enterprises to use their capital funds to make equity investments in the PRC, with genuine investment projects and in compliance with effective foreign investment restrictions and other applicable laws. On December 4, 2023, SAFE issued the Notice on Further Deepening Reforms to Promote the Facilitation of Trade and Investment, which provides that qualified high-tech, “professional, sophisticated, unique and new” and technology-based small and medium-sized enterprises located in specified provinces or cities may borrow foreign debt on their own, provided the amount of debt does not exceed the equivalent of US$10 million. In addition, this notice restructured the asset realization account of capital accounts to the settlement account of capital accounts. Funds denominated in foreign currency received in consideration of an equity transfer by a domestic equity transferor (including institutions and individuals) from domestic parties, as well as the foreign exchange funds raised by domestic enterprises through overseas listing may be directly remitted to the settlement account of capital accounts. Funds in the settlement account of capital accounts may be settled and used at the discretion of the accountholder. However, there are still uncertainties as to the interpretation and implementation of these notices in practice.
105
Regulations Relating to Dividend Distribution
The principal regulations governing distribution of dividends of foreign-invested enterprises is the Company Law. Under this law and related laws and regulations, foreign-invested enterprises in China may pay dividends only out of their accumulated after-tax profits, if any, determined in accordance with China’s accounting standards and regulations. In addition, a PRC company, including a foreign-invested enterprise in China, is required to allocate at least 10% of its accumulated profits each year, if any, to fund certain reserve funds until these reserves have reached 50% of the registered capital of the enterprise. A PRC company may, at its discretion, allocate a portion of its after-tax profits based on China accounting standards to staff welfare and bonus funds. These reserves are not distributable as cash dividends.
Regulations Relating to Foreign Exchange Registration of Overseas Investment by PRC Residents
In 2014, SAFE issued the SAFE Circular on Relevant Issues Relating to Domestic Resident’s Investment and Financing and Roundtrip Investment through Special Purpose Vehicles, or SAFE Circular 37. SAFE Circular 37 regulates foreign exchange matters in relation to the use of special purpose vehicles by PRC residents or entities to seek offshore investment and financing or conduct round trip investment in the PRC. Under SAFE Circular 37, a “special purpose vehicle” refers to an offshore entity established or controlled, directly or indirectly, by PRC residents or entities for the purpose of seeking offshore financing or making offshore investment, using legitimate onshore or offshore assets or interests, while “round trip investment” refers to direct investment in the PRC by PRC residents or entities through special purpose vehicles, namely, establishing foreign-invested enterprises to obtain ownership, control rights and management rights. SAFE Circular 37 provides that, before making a contribution into a special purpose vehicle, PRC residents or entities are required to complete foreign exchange registration with SAFE or its local branch.
In 2015, SAFE Notice 13 amended SAFE Circular 37 by requiring PRC residents or entities to register with qualified banks rather than SAFE or its local branch in connection with their establishment or control of an offshore entity established for the purpose of overseas investment or financing. PRC residents or entities who had contributed legitimate onshore or offshore interests or assets to special purpose vehicles but had not registered as required before the implementation of SAFE Circular 37 must register their ownership interests or control in the special purpose vehicles with qualified banks. An amendment to the registration is required if there is a material change with respect to the special purpose vehicle registered, such as any change of basic information (including change of the PRC residents, name and operation term), increases or decreases in investment amount, transfers or exchanges of shares, and mergers or divisions. Failure to comply with SAFE registration requirements described above, or making misrepresentations or failing to disclose the control of the foreign-invested enterprise that is established through round-trip investment, may result in restrictions being imposed on the foreign exchange activities of the foreign- invested enterprise, including payment of dividends and other distributions, such as proceeds from any reduction in capital, share transfer or liquidation, to its offshore parent or affiliate, and the capital inflow from the offshore parent, and may also subject PRC residents or entities to penalties under PRC foreign exchange administration regulations.
Regulation Relating to Stock Incentive Plans
SAFE promulgated the Circular of SAFE on Issues concerning the Administration of Foreign Exchange Used for Domestic Individuals’ Participation in Equity Incentive Plans of Companies Listed Overseas in February 2012. Pursuant to this circular and other applicable rules and regulations, PRC residents who participate in a stock incentive plan in an overseas publicly listed company are required to register with SAFE or its local branches and complete certain other procedures. Participants in a stock incentive plan who are PRC residents must retain a qualified PRC agent, which could be a PRC subsidiary of the overseas publicly listed company or another qualified institution selected by the PRC subsidiary, to conduct the SAFE registration and other procedures with respect to the stock incentive plan on behalf of the participants.
In addition, the PRC agent is required to amend the SAFE registration with respect to the stock incentive plan if there is any material change to the stock incentive plan or the PRC agent or any other material changes. The PRC agent must apply to SAFE or its local branches on behalf of the PRC residents who have the right to exercise the employee share options for an annual quota for the payment of foreign currencies in connection with the PRC residents’ exercise of the employee share options. The foreign exchange proceeds received by the PRC residents from the sale of shares under the stock incentive plans granted and dividends distributed by the overseas listed companies must be remitted into the bank accounts in the PRC opened by the PRC agents before distribution to such PRC residents.
106
Regulations Relating to Taxation
Enterprise Income Tax
Pursuant to the Enterprise Income Tax Law, which was promulgated by the National People’s Congress on March 16, 2007, took effect on January 1, 2008 and was last amended on December 29, 2018, and its implementing rules, enterprises are classified into resident enterprises and non-resident enterprises. PRC resident enterprises typically pay an enterprise income tax at the rate of 25% while non-PRC resident enterprises without any branches in the PRC should pay an enterprise income tax in connection with their income from the PRC at the tax rate of 10%. The Enterprise Income Tax Law and its implementation rules permit certain High and New Technologies Enterprises to enjoy a reduced 15% enterprise income tax rate subject to these enterprises meeting certain qualification criteria.
The Notice Regarding the Determination of Chinese-Controlled Offshore Incorporated Enterprises as PRC Tax Resident Enterprises on the Basis of De Facto Management Bodies, promulgated by the State Administration of Taxation on April 22, 2009 and last amended on December 29, 2017, sets out the standards and procedures for determining whether the “de facto management body” of an enterprise registered outside of mainland China and controlled by mainland Chinese enterprises or mainland Chinese enterprise groups is located within mainland China. On July 27, 2011, the State Administration of Taxation issued a trial version of the Administrative Measures for Enterprise Income Tax of Chinese-Controlled Offshore Incorporated Resident Enterprises, which took effect on September 1, 2011 and was last amended in June 2018, to clarify certain issues in the areas of resident status determination, post-determination administration and competent tax authorities’ procedures. The PRC Enterprise Income Tax Law and the implementation rules provide that an income tax rate of 10% will normally be applicable to dividends payable to investors that are “non-resident enterprises,” and gains derived by such investors, which (a) do not have an establishment or place of business in the PRC or (b) have an establishment or place of business in the PRC, but the relevant income is not effectively connected with the establishment or place of business to the extent such dividends and gains are derived from sources within the PRC. Such income tax on the dividends may be reduced pursuant to a tax treaty between the PRC and other jurisdictions. Pursuant to the Arrangement Between the Mainland of China and the Hong Kong Special Administrative Region for the Avoidance of Double Taxation and Tax Evasion on Income, promulgated by the State Administration of Taxation on August 21, 2006, and other applicable PRC laws, if a Hong Kong resident enterprise is the beneficial owner of the dividends and is determined by the competent PRC tax authority to have satisfied the relevant conditions and requirements, the 10% withholding tax on the dividends the Hong Kong resident enterprise receives from a PRC resident enterprise may be reduced to 5% upon receiving approval from in-charge tax authority. However, based on the Notice on Certain Issues with Respect to the Enforcement of Dividend Provisions in Tax Treaties promulgated by the State Administration of Taxation and effective on February 20, 2009, if the PRC tax authorities determine, in their discretion, that a company benefits from such reduced income tax rate due to a structure or arrangement that is primarily tax-driven, such PRC tax authorities may adjust the preferential tax treatment. The State Administration of Taxation promulgated the Notice on Issues Concerning “Beneficial Owners” in Tax Treaties in February 2018, which took effect in April 2018 and provided that in determining whether a non-resident enterprise has the status as a beneficial owner, comprehensive analysis shall be conducted based on the factors listed therein and the actual circumstances of the specific case shall be taken into consideration.
Value-added Tax
According to the Provisional Regulations on Value-added Tax promulgated by the State Council on December 13, 1993 and last amended on November 19, 2017, and the Implementing Rules of the Provisional Regulations on Value-added Tax promulgated by the Ministry of Finance on December 25, 1993 and last amended on October 28, 2011, all taxpayers selling goods, providing processing, repairing or replacement services or importing goods within the PRC shall pay VAT. According to the Implementing Rules of the Provisional Regulations on Value-added Tax, general taxpayers are subject to VAT rates of 17%, 11%, 6% and 0%, depending on the taxable activities they engage in. On April 4, 2018, the Ministry of Finance and the State Administration of Taxation issued the Circular on Adjustment of VAT Rates, which took effect on May 1, 2018. According to this circular, taxable goods previously subject to VAT rates of 17% and 11% became subject to lower VAT rates of 16% and 10%, respectively, starting from May 1, 2018. Furthermore, according to the Announcement on Relevant Policies for Deepening VAT Reform jointly promulgated by the Ministry of Finance, the State Administration of Taxation and the General Administration of Customs, which took effect on April 1, 2019, taxable goods previously subject to VAT rates of 16% and 10% became subject to lower VAT rates of 13% and 9%, respectively, starting from April 1, 2019. As such, the VAT rates currently applicable to general taxpayers are 13%, 9%, 6% and 0%. In addition, according to the Implementing Rules of the Provisional Regulations on Value-added Tax, the VAT rate applicable to small-scale taxpayers is 3% unless otherwise stipulated by other laws and regulations.
107
Regulations on Mergers and Acquisitions and Overseas Listings
On August 8, 2006, six PRC regulatory agencies including the Ministry of Commerce and the CSRC adopted the Regulations on Mergers and Acquisitions of Domestic Companies by Foreign Investors, or the M&A Rules, which took effect on September 8, 2006 and were amended on June 22, 2009. Pursuant to the M&A Rules, the approval of the Ministry of Commerce must be obtained if overseas companies established or controlled by PRC enterprises or residents acquire domestic companies affiliated with such PRC enterprises or residents. In addition, the M&A Rules require offshore special purpose vehicles formed for overseas listing purposes through acquisitions of PRC domestic companies and controlled by PRC enterprises or residents to obtain the approval of the CSRC prior to publicly listing their securities on an overseas stock exchange.
Furthermore, certain PRC regulatory authorities issued Opinions on Strictly Cracking Down on Illegal Securities Activities, which were available to the public on July 6, 2021 and emphasized the need to strengthen the administration over illegal securities activities and the supervision on overseas listings by China-based companies, and proposed to take effective measures, such as promoting the construction of regulatory systems to deal with the risks and incidents faced by China-based overseas-listed companies, and provided that the special provisions of the State Council on overseas offering and listing by those companies limited by shares will be revised and therefore the duties of domestic industry competent authorities and regulatory authorities will be clarified.
On February 17, 2023, the CSRC promulgated the Trial Administrative Measures of the Overseas Securities Offering and Listing by Domestic companies, or the Overseas Listing Trial Measures, together with five guidelines, which became effective on March 31, 2023. The Overseas Listing Trial Measures will comprehensively improve and reform the existing regulatory regime for overseas securities offering and listing of PRC domestic companies by adopting a filing-based regulatory regime. According to the Overseas Listing Trial Measures, PRC domestic companies that seek to offer and list securities in overseas markets (including the circumstance where the PRC domestic company intends to reissue and list overseas after delisting from overseas exchanges, including being delisted to the over-the-counter market), either directly or indirectly, are required to fulfill the filing procedure with the CSRC and report relevant information.
The Overseas Listing Trial Measures provide that if an issuer meets both of the following criteria, the overseas securities offering and listing conducted by such issuer will be deemed to be an indirect overseas offering and listing by a PRC domestic company: (i) 50% or more of any of the issuer’s operating revenue, total profit, total assets or net assets as documented in its audited consolidated financial statements for the most recent fiscal year is accounted for by domestic companies; and (ii) the main parts of the issuer’s business activities are conducted in mainland China, or its main place(s) of business are located in mainland China, or the majority of senior management staff in charge of its business operations and management are PRC citizens or have their usual place(s) of residence located in mainland China. Where an issuer submits an application for initial public offering to competent overseas regulators, such issuer must file with the CSRC within three business days after such application is submitted. The Overseas Listing Trial Measures also requires subsequent reports to be filed with the CSRC on material events, such as change of control, having been investigated or penalized by overseas securities regulatory authorities or other competent authorities, converting the listing status or listing board, or voluntary or forced delisting of the issuer(s) which have completed overseas offerings and listings.
C.Organizational Structure
We conduct our business primarily through our principal subsidiaries and the principal VIE. We offer our mobility services in China through the principal VIE, which is Beijing Xiaoju Science and Technology Co., Ltd., or Xiaoju Technology, a limited liability company incorporated under the laws of the PRC, and through its subsidiaries in China, including DiDi Chuxing Science and Technology Co., Ltd. and Beijing DiDi Chuxing Technology Co., Ltd.
In order to comply with PRC laws and regulations, we have entered into a series of contractual arrangements in connection with the variable interest entities, including through Beijing DiDi Infinity Technology and Development Co., Ltd., or Beijing DiDi, with Xiaoju Technology, and its respective shareholders to obtain effective control over Xiaoju Technology and its subsidiaries. See “—Contractual Arrangements with the Variable Interest Entities” below.
108
The following diagram illustrates our corporate structure as of the date of this annual report, including our principal subsidiaries, the principal variable interest entity, and other entities:

| (1) | Mr. Will Wei Cheng, Mr. Gang Wang, Mr. Bob Bo Zhang, Mr. Rui Wu and Mr. Ting Chen each hold 49.19%, 48.23%, 1.55%, 0.72% and 0.31% of the equity interests in Xiaoju Technology, respectively. Mr. Cheng is our founder, the chairman of our board of directors and our chief executive officer, Mr. Gang Wang is a shareholder of our company, Mr. Bob Bo Zhang is our chief technology officer, Mr. Rui Wu is our vice president of risk control and compliance, and Mr. Ting Chen is the general manager of a subsidiary of our company. |
109
Contractual Arrangements with the Variable Interest Entities
PRC laws and regulations impose restrictions on foreign ownership and investment in value-added telecommunications services and certain other businesses. We are a Cayman Islands company and our PRC subsidiaries are considered foreign-invested enterprises. In order to comply with PRC laws and regulations, we have entered into a series of contractual arrangements, through our PRC subsidiaries, with the VIEs and their respective shareholders to (i) have the power to direct activities of the VIEs and their subsidiaries that most significantly impact their economic performance and (ii) have the right to receive economic benefits from the VIEs and their subsidiaries that could potentially be significant to them.
We currently conduct our business through the VIEs and their subsidiaries based on these contractual arrangements, which allow us to:
| ● | have the power to direct activities of the VIEs and their subsidiaries that most significantly impact their economic performance; |
| ● | have the right to receive economic benefits from the VIEs and their subsidiaries that could potentially be significant to them; and |
| ● | have an exclusive option to purchase all or part of the equity interest in the VIEs to the extent permitted by PRC laws. |
As a result of these contractual arrangements, certain of our PRC subsidiaries are considered the primary beneficiaries of the VIEs for accounting purposes. We have consolidated the financial results of the VIEs and their subsidiaries in our consolidated financial statements in accordance with U.S. GAAP. Neither DiDi Global Inc. nor any subsidiaries or investors of DiDi Global Inc. have an equity ownership (including foreign direct investment) in the VIEs, or control of the VIEs, through any form of equity ownership, and the contractual arrangements are not equivalent to an equity ownership in the business of the VIEs. Therefore, these contractual arrangements may not be as effective as direct ownership in providing us with control over the VIEs and we may incur substantial costs to enforce the terms of the arrangements. In addition, these agreements have not been tested in China courts. See “Item 3. Key Information—D. Risk Factors—Risks Relating to Our Corporate Structure—The contractual arrangements with the VIES and their shareholders may not be as effective as direct ownership in providing operational control” and “Item 3. Key Information—D. Risk Factors—Risks Relating to Our Corporate Structure—The shareholders of the VIES may have actual or potential conflicts of interest with us, which may adversely affect our business and financial condition.”
The following is a summary of the currently effective contractual arrangements among Beijing DiDi, Xiaoju Technology, and its respective shareholders.
Agreements that Allow Us to Receive Economic Benefits from the Variable Interest Entities
Exclusive Business Cooperation Agreement. On May 6, 2013, Beijing DiDi entered into an exclusive business cooperation agreement with Xiaoju Technology. Pursuant to the agreement, Beijing DiDi or its designated parties have the exclusive right to provide Xiaoju Technology with comprehensive technical support, consulting services and other services. Without Beijing DiDi’s prior written consent, Xiaoju Technology shall not accept any service covered by the agreement from any third party. Xiaoju Technology agrees to pay services fees, the amount of which is determined by Beijing DiDi on the basis of the work performed and commercial value of the services. Beijing DiDi owns the intellectual property rights arising out of the services performed under the agreement. Unless Beijing DiDi terminates the agreement or pursuant to other provisions of the agreement, the agreement will remain effective for a long term, or for a specified period as agreed by the parties which can be extended unilaterally by Beijing DiDi. The agreement can be terminated by Beijing DiDi with advance written notice to Xiaoju Technology, and unless otherwise required by applicable laws, Xiaoju Technology shall not have the right to terminate the agreement.
Agreements that Provide Us with the Power to Direct Activities of the Variable Interest Entities
Power of Attorney. Through a series of powers of attorney, each shareholder of Xiaoju Technology irrevocably authorizes Beijing DiDi to act as its attorney-in-fact to exercise all of such shareholder’s voting and other rights associated with the shareholder’s equity interest in Xiaoju Technology, including but not limited to the right to attend shareholder meetings on behalf of such shareholder, the right to appoint legal representatives, directors, supervisors and chief executive officers and other senior management, and the right to sell, transfer, pledge and dispose of all or a portion of the shares held by such shareholder. The power of attorney is irrevocable and remains in force continuously upon execution.
110
Share Pledge Agreements. On May 6, 2013 and May 26, 2015, Beijing DiDi has entered into share pledge agreements with Xiaoju Technology and its respective shareholders. Pursuant to these share pledge agreements, all shareholders of Xiaoju Technology have pledged their equity interest in Xiaoju Technology to Beijing DiDi to guarantee the performance by such shareholders and Xiaoju Technology of their respective obligations under the exclusive business cooperation agreement, the power of attorney, the exclusive option agreements, and any amendment, supplement or restatement to such agreements. If Xiaoju Technology or any of its shareholders breach any obligations under these agreements, Beijing DiDi, as pledgee, will be entitled to dispose of the pledged equity and has priority to be compensated by the proceeds from the disposal of the pledged equity. All the shareholders of Xiaoju Technology agree that before their obligations under the contractual arrangements are discharged, they will not dispose of the pledged equity interest or create or allow any encumbrance on the pledged equity interest without the prior written consent of Beijing DiDi. These share pledge agreements will remain effective until Xiaoju Technology and its shareholders discharge all their obligations under the contractual arrangements.
We have completed the registration of the equity interest pledge contemplated under the share pledge agreements in relation to Xiaoju Technology with the competent administration for market regulation in accordance with applicable PRC law.
Agreements that Provide Us with the Option to Purchase the Equity Interest in the Variable Interest Entities
Exclusive Option Agreements. On March 11, 2016, Beijing DiDi has entered into exclusive option agreements with Xiaoju Technology and its respective shareholders. Pursuant to these exclusive option agreements, all the shareholders of Xiaoju Technology have irrevocably granted Beijing DiDi or any third party as agreed by Xiaoju Technology and Beijing DiDi an exclusive option to purchase all or part of their respective equity interest in Xiaoju Technology. The purchase price of equity interest in Xiaoju Technology will be the lowest price permitted by PRC law. Without Beijing DiDi’s prior written consent, Xiaoju Technology shall not, among other things, amend its articles of association, increase or decrease the registered capital. The shareholders of Xiaoju Technology also undertake that they will not transfer or dispose of their respective equity interest in Xiaoju Technology to any third party or create or allow any encumbrance on their equity interest within the term of these agreements. These agreements will remain effective until all the equity interest in Xiaoju Technology held by their respective shareholders have been transferred or assigned to Beijing DiDi and/or any other person designated by Beijing DiDi, or remain effective for a specified period as agreed by the parties which can be extended unilaterally by Beijing DiDi.
Spousal Consent Letters. The spouses of the shareholders of Xiaoju Technology have each signed a spousal consent letter agreeing that the equity interests in Xiaoju Technology held by and registered under the name of the respective shareholders will be disposed pursuant to the contractual agreements with Beijing DiDi. Each spouse agreed not to assert any rights over the equity interest in Xiaoju Technology held by the respective shareholder.
In the opinion of Fangda Partners, our PRC legal counsel:
| ● | the ownership structure of our principal variable interest entity, Xiaoju Technology and our PRC subsidiary, Beijing DiDi, currently does not, and will not result in any violation of the applicable PRC laws or regulations currently in effect; and |
| ● | the agreements under the contractual arrangement among Beijing DiDi, Xiaoju Technology and its shareholders are currently valid, binding and enforceable in accordance with their terms and the applicable PRC laws or regulations currently in effect, and do not result in any violation of the applicable PRC laws or regulations currently in effect. However, Fangda Partners has also advised us that there are substantial uncertainties regarding the interpretation and application of current or future PRC laws and regulations and there can be no assurance that the PRC government will ultimately take a view that is consistent with the opinion of our PRC legal counsel. |
It is uncertain whether any new PRC laws or regulations relating to variable interest entity structures will be adopted or if adopted, what they would provide. If we or the VIEs are found to be in violation of any existing or future PRC laws or regulations, or fail to obtain or maintain any of the required permits or approvals, we could be subject to severe penalties, including being prohibited from continuing operations. See “Item 3. Key Information—D. Risk Factors—Risks Relating to Our Corporate Structure” and “Item 3. Key Information—D. Risk Factors—Risks Relating to Doing Business in China.”
D.Property, Plant and Equipment
As of December 31, 2023, we leased office facilities around the world totaling over 250,000 square meters, including 27,607 square meters for our corporate headquarters in Beijing, China. We also lease offices in other parts of China and a number of other countries, including the United States, Mexico and Brazil.
111
We lease our premises under lease agreements. The lease terms are generally from one to six years with an option for us to renew. We believe that our existing facilities are generally adequate to meet our current needs, but we expect to seek additional space as needed to accommodate future growth.
Item 4A. Unresolved Staff Comments
None.
Item 5. | Operating and Financial Review and Prospects |
You should read the following discussion and analysis of our financial condition and results of operations in conjunction with our consolidated financial statements and the related notes included elsewhere in this annual report. We have elected to omit certain discussions relating to the earliest of the three years covered by the consolidated financial statements presented. Refer to Item 5. Operating and Financial Review and Prospects located in our annual report on Form 20-F for the year ended December 31, 2022, filed on May 1, 2023, for reference to such discussions for the fiscal year ended December 31, 2021, the earliest of the three fiscal years presented. This discussion contains forward-looking statements that involve risks and uncertainties about our business and operations. Our actual results and the timing of selected events may differ materially from those anticipated in these forward-looking statements as a result of various factors, including those we describe under “Item 3. Key Information—D. Risk Factors” and elsewhere in this annual report.
A.Operating Results
OVERVIEW
We are a leading technology platform for shared mobility, with operations in China and 14 other countries through our platforms or our partnerships across the world. Our business model comprises four key components:
| ● | shared mobility; |
| ● | energy and vehicle services; |
| ● | electric mobility; and |
| ● | autonomous driving. |
Our business has achieved significant scale since our founding in 2012. Our revenues were RMB140.8 billion and RMB192.4 billion (US$27.1 billion) in 2022 and 2023, respectively. Our net loss was RMB23.8 billion in 2022 and our net income was RMB0.5 billion (US$0.1 billion) in 2023.
We define Core Platform GTV as sum of GTV for our China Mobility and International segments. Core Platform GTV is an indication of the scale of our platform, which ultimately impacts revenues. Our Core Platform GTV was RMB236.0 billion and RMB341.4 billion (US$48.1 billion) in 2022 and 2023, respectively.
OUR FINANCIAL AND OPERATING MODEL
We operate our business in three segments: China Mobility, International and Other Initiatives. Our China Mobility segment accounts for the vast majority of our total revenues. Our International segment consists of our businesses outside of China, and our Other Initiatives segment comprises our new initiatives.
112
The table below sets forth our principal operations under each of the segments.
China Mobility |
| International |
| Other Initiatives |
|---|---|---|---|---|
· Ride Hailing | · Ride Hailing | · Bike and E-Bike Sharing | ||
· Online Taxi | · Food Delivery | · Certain Energy and Vehicle Services(1) | ||
· Chauffeur | · Financial Services | · Intra-city Freight | ||
· Autonomous Driving | ||||
· Financial Services |
| (1) | Certain Energy and Vehicle Services include our refueling, charging, and the leasing business that we carry out ourselves. The leasing business carried out by our business partners is included under China Mobility. |
To evaluate our performance, we primarily look at several metrics:
| ● | Transactions. The number of completed rides for our China Mobility segment, completed rides or food deliveries for our International segment, and completed bike and e-bike sharing, energy and vehicle services, intra-city freight and financial services transactions. Transactions are counted by the number of orders completed, so a carpooling ride with two paying consumers represents two transactions, even if both consumers start and end their ride at the same place, whereas two passengers on the same ride hailing transaction count as one transaction. |
| ● | GTV. The total dollar value, including any applicable taxes, tolls and fees, of completed Transactions without any adjustment for consumer incentives or for earnings and incentives paid to drivers for mobility services, merchant or delivery partners for food delivery services, or service partners for other initiatives. |
| ● | Platform Sales: We define Platform Sales as GTV less all of the earnings and incentives paid to drivers and partners, tolls, fees, taxes and others. Platform Sales enables us to compare the performance of our China Mobility and International segments on a like-for-like basis. |
| ● | Revenues. For each of our service offerings, we recognize revenues differently depending on who the customer is and whether we are the principal or agent in providing the service. We recognize revenues (i) on a gross basis (before subtracting driver earnings and incentives) when we are the principal in providing the service and (ii) on a net basis (after subtracting driver and partner earnings and incentives) when we are the agent in providing the service. For additional discussion related to revenues, see Note 3.22 to our consolidated financial statements. |
| ● | Adjusted EBITA. We define Adjusted EBITA as net income (loss) before (i) interest income, (ii) interest expenses, (iii) investment income (loss), net, (iv) impairment loss for equity investments accounted for using Measurement Alternative, (v) income (loss) from equity method investments, net, (vi) other income (loss), net, (vii) income tax benefits (expenses), (viii) share-based compensation expense, (ix) amortization of intangible assets and (x) impairment of goodwill and intangible assets acquired from business combination, which we do not believe are reflective of our operating performance. See “—Non-GAAP Financial Measure.” |
China Mobility
Our China Mobility segment mainly comprises our ride hailing, online taxi and chauffeur services.
For ride hailing, we act as the principal in providing mobility services to consumers. We generate revenues on a gross basis from the amount paid by consumers for our service. Our revenues are equal to GTV less (i) tolls, fees and taxes and (ii) consumer incentives. Our revenues from ride hailing services in the PRC presented on a gross basis accounted for the vast majority of the total revenues within China Mobility for each of the years ended December 31, 2022 and 2023. Driver earnings and incentives are charged to cost of revenues.
113
For online taxi and chauffeur, we act as an agent by facilitating drivers or partners who provide online taxi and chauffeur services to consumers who need such services. We generate revenues on a net basis mainly from commissions that are paid by drivers or partners. These commissions represent a portion of the transaction value. Our revenues are equal to GTV less (i) tolls, fees and taxes and (ii) driver or partner earnings and incentives. Consumer incentives are generally charged to sales and marketing expenses.
The table below illustrates how we recognize revenues and where we record earnings and incentives under a hypothetical scenario for gross and net basis revenue recognition in our China Mobility segment. The numbers in the table are included solely for purposes of better illustrating the nature of the accounting treatment and do not necessarily bear any relationship to the actual numbers in any transaction or set of transactions.
| Gross Basis |
| Net Basis | |
Transaction Price of RMB10.0 |
| 10.0 |
| 10.0 |
Add: Tolls, Fees and Taxes |
| 1.0 |
| 1.0 |
Less: Consumer Incentives |
| (0.9) |
| (0.9) |
Consumer Pays |
| 10.1 |
| 10.1 |
Transaction Price of RMB10.0 |
| 10.0 |
| 10.0 |
Add: Tolls, Fees and Taxes |
| 1.0 |
| 1.0 |
GTV |
| 11.0 |
| 11.0 |
Less: Tolls, Fees and Taxes |
| (1.0) |
| (1.0) |
Less: Driver Earnings |
| N/A |
| (7.5) |
Less: Driver Incentives |
| N/A |
| (1.0) |
Less: Consumer Incentives |
| (0.9) |
| N/A |
Revenues |
| 9.1 |
| 1.5 |
Cost of Revenues |
|
|
|
|
Driver Earnings |
| (7.5) |
| N/A |
Driver Incentives |
| (1.0) |
| N/A |
Sales and Marketing |
|
|
| |
Consumer Incentives |
| N/A |
| (0.9) |
The table below illustrates key metrics for our China Mobility segment for the periods indicated.
For the Year Ended | ||||
December 31, | ||||
| 2022 |
| 2023 | |
Operating Metrics |
|
|
|
|
Transactions (in millions) |
| 7,733 |
| 10,809 |
GTV (in RMB millions) |
| 186,174 |
| 270,721 |
Platform Sales (in RMB millions) |
| 34,627 |
| 47,878 |
Financial Metrics |
|
| ||
Revenues (in RMB millions) |
| 125,931 |
| 175,034 |
Adjusted EBITA (non-GAAP)(1) (in RMB millions) |
| (1,450) |
| 5,308 |
Note:
| (1) | See “—Non-GAAP Financial Measure.” |
International
Our International segment mainly includes our ride hailing, food delivery and financial services in international markets, outside of China.
We act as an agent by connecting consumers who need ride hailing or food delivery services to drivers or partners who provide those services. We generate revenues on a net basis from commissions which are paid by drivers or partners. These commissions represent a portion of the transaction value for the service. Our revenues for our International ride hailing and food delivery business are equal to GTV less (i) tolls, fees and taxes and (ii) driver and partner earnings and incentives. Consumer incentives are generally charged to sales and marketing expenses.
114
The table below illustrates how we generate revenues and where we record earnings and incentives under a hypothetical scenario for ride hailing and food delivery services in our International segment. The numbers in the table are included solely for the purpose of better illustrating the nature of the accounting treatment, and do not necessarily bear any relationship to the actual numbers in any transaction or set of transactions.
| Net Basis | |
Transaction Price of RMB10.0 |
| 10.0 |
Add: Tolls, Fees and Taxes |
| 1.0 |
Less: Consumer Incentives |
| (0.9) |
Consumer Pays |
| 10.1 |
Transaction Price of RMB10.0 |
| 10.0 |
Add: Tolls, Fees and Taxes |
| 1.0 |
GTV |
| 11.0 |
Less: Tolls, Fees and Taxes |
| (1.0) |
Less: Driver and Partner Earnings(1) |
| (7.5) |
Less: Driver and Partner Incentives(1) |
| (1.0) |
Revenues |
| 1.5 |
Sales and Marketing |
|
|
Consumer Incentives |
| (0.9) |
Note:
| (1) | Partner refers to the applicable merchant or delivery partner. |
The table below illustrates key metrics for our International segment for the periods indicated.
For the Year Ended | ||||
December 31, | ||||
| 2022 |
| 2023 | |
Operating Metrics |
|
|
| |
Transactions (in millions) | 1,953 |
| 2,660 | |
GTV (in RMB millions) | 49,821 |
| 70,629 | |
Platform Sales (in RMB millions) | 6,013 |
| 7,695 | |
Financial Metrics |
| |||
Revenues (in RMB millions) | 5,863 |
| 7,842 | |
Adjusted EBITA (non-GAAP)(1) (in RMB millions) | (4,024) |
| (2,323) | |
Note:
| (1) | See “—Non-GAAP Financial Measure.” |
Other Initiatives
Our Other Initiatives mainly consist of bike and e-bike sharing, certain energy and vehicle services, intra-city freight, autonomous driving and financial services. Revenue recognition for Other Initiatives varies depending on whether we are principal or agent in providing such services. See Note 3.22 to our consolidated financial statements. We attracted outside funding for our bike and e-bike sharing, autonomous driving, community group buying and intra-city freight businesses. See “Item 4. Information on the Company—A. History and Development of the Company—Subsidiary Financings.”
115
The table below illustrates key metrics for our Other Initiatives segment for the periods indicated.
For the Year Ended | ||||
December 31, | ||||
| 2022 |
| 2023 | |
(RMB in millions) | ||||
Financial Metrics |
|
|
| |
Revenues | 8,998 |
| 9,504 | |
Adjusted EBITA (non-GAAP)(1) | (7,295) |
| (5,148) | |
Note:
| (1) | See “—Non-GAAP Financial Measure.” |
NON-GAAP FINANCIAL MEASURE
Adjusted EBITA is a non-GAAP financial measure used by our management to evaluate our operating performance. We believe that it provides useful information to investors and others in understanding and evaluating our operating results in the same manner as our management team and board of directors.
We define Adjusted EBITA (non-GAAP) as net income (loss) before (i) interest income, (ii) interest expenses, (iii) investment income (loss), net, (iv) impairment loss for equity investments accounted for using Measurement Alternative, (v) income (loss) from equity method investments, net, (vi) other income (loss), net, (vii) income tax benefits (expenses), (viii) share-based compensation expense, (ix) amortization of intangible assets and (x) impairment of goodwill and intangible assets acquired from business combination.
This non-GAAP financial measure is not defined under U.S. GAAP and is not presented in accordance with U.S. GAAP. It should not be considered in isolation or construed as an alternative to net income (loss) or any other measure of performance or as an indicator of our operating performance. Investors are encouraged to review this historical non-GAAP financial measure in light of the most directly comparable GAAP measure, as shown below. The non-GAAP financial measure presented here may not be comparable to similarly titled measures presented by other companies. Other companies may calculate similarly titled measures differently, limiting their usefulness as comparative measures to our data. We encourage investors and others to review our financial information in its entirety and not rely on a single financial measure.
116
The table below sets forth a reconciliation of Adjusted EBITA (non-GAAP) to the most comparable financial measure or measures calculated and presented in accordance with U.S. GAAP for each of the periods indicated.
For the Year Ended | ||||
December 31, | ||||
| 2022 |
| 2023 | |
| (RMB in millions) | |||
Net income (loss) | (23,783) | 535 | ||
Less: Interest income | (1,310) |
| (2,171) | |
Add: Interest expenses | 197 |
| 116 | |
Less: Investment income (loss), net | 5,770 |
| (3,622) | |
Add: Impairment loss for equity investments accounted for using Measurement Alternative | 19 |
| 128 | |
Less: Income from equity method investments, net | (36) |
| (537) | |
Less: Other income (loss), net | 1,315 |
| (280) | |
Add: Income tax expenses | 4 |
| 90 | |
Loss from operations | (17,824) |
| (5,741) | |
Add: Share-based compensation expense | 3,424 |
| 2,575 | |
Add: Amortization of intangible assets | 1,631 |
| 1,003 | |
Adjusted EBITA (non-GAAP) | (12,769) |
| (2,163) | |
FACTORS AFFECTING OUR RESULTS OF OPERATIONS
Our results of operations are primarily affected by the following company-specific factors:
Ability to grow Core Platform Transactions
The number of Core Platform Transactions is a key factor affecting our revenues. This is in turn affected by our ability to attract, retain and engage consumers, including our ability to increase consumers’ wallet share in mobility spending on our platform. For China Mobility, we intend to increase our penetration across China and increase consumers’ frequency of use of our platform. For our International segment, we are still at an early stage of our business; we expect expansion opportunities in existing markets and also plan to enter new markets strategically. In addition, to increase the efficiency of our shared mobility network and ensure quality service to consumers, we would need to attract, retain and engage drivers on our platform by offering more compelling value proposition to drivers.
Ability to expand and improve our mobility service offerings
We will continue to broaden and upgrade the mobility service offerings on our platform to better serve consumers, which in turn will increase our ability to generate revenues. We provide mobility services that cater to a full spectrum of use cases from leisure and family travel to business travel and commutes. These mobility services cater to different user demographics and budgets. For instance, we launched Piggy Express in 2020, targeting younger consumers with an affordable service in a standalone app and under a separate brand.
Ability to launch and grow new initiatives
Our ability to continually innovate has underpinned our success at creating differentiated service offerings and has enabled our growth to date. We have been expanding our services in what we consider to be the key pieces of mobility, namely energy and vehicle services, electric mobility and autonomous driving. In addition, we are expanding horizontally into other consumer services which we believe have massive addressable markets that are currently underpenetrated and where we have a fundamental edge in terms of knowhow and operational expertise. We expect that new initiatives will increase our revenues but may continue to be unprofitable for the near future.
117
Ability to manage costs and expenses
We have incurred significant costs and expenses each year to support our growth. Our cost of revenues consists primarily of driver earnings and driver incentives for our China ride hailing business. From time to time, we may need to introduce or increase driver earnings and incentives to attract more drivers, and we may not be able to reduce the driver earnings and incentives that we offer without adversely affecting our liquidity network. We expect to achieve significant operating leverage for our other costs and expenses as we grow our scale and achieve platform synergies. Our ability to manage costs and expenses while maintaining growth will affect how quickly we can begin to generate positive net income.
Investments in technology
Technology is the backbone of our platform, and we have made significant investments in technology since our founding, focusing in areas where we expect to enjoy the highest return. Historically, for ride hailing, we have developed a technology and data stack from the ground up to provide a suite of shared mobility technologies that support a ride from start to finish. We expect to continue to invest significant expenses on research and development in areas such as autonomous driving capabilities. In addition, our R&D team is critical to the success of our business and we will continue to invest in talent acquisition and retention.
Investments and partnerships for strategic growth
We have attracted third-party financings for several businesses in our Other Initiatives segment including bike and e-bike sharing, intra-city freight and autonomous driving, as well as community group buying. To what extent we choose to access third-party financing to raise capital to grow these and similar businesses, and to what extent such financing is available and on what terms, will affect how rapidly these businesses grow and whether our ownership interest in them is diluted. We also enter into strategic partnerships where necessary for specific purposes.
KEY COMPONENTS OF OUR RESULTS OF OPERATIONS
Revenues
For each of our service offerings, we recognize revenues differently depending on who the customer is and whether we are the principal or agent in providing the service. We recognize revenues (i) on a gross basis (before subtracting driver earnings and incentives) when we are the principal in providing the service and (ii) on a net basis (after subtracting driver and partner earnings and incentives) when we are the agent in providing the service. Specifically, we recognize revenues for our ride hailing service in China on a gross basis as we consider ourselves as the ride service provider in accordance with the service agreements and the regulations in China. For additional discussions related to revenues, see Note 3.22 to our consolidated financial statements.
Cost of Revenues
Cost of revenues, which are directly related to revenue generating transactions on our platform, primarily consist of driver earnings and incentives in ride hailing services of our China Mobility segment, depreciation and impairment of bikes and e-bikes and vehicles, credit losses of loans receivable, insurance cost related to our service offerings, payment processing charges, and bandwidth and server related costs.
Operations and Support Expenses
Operations and support expenses consist primarily of personnel-related compensation expenses, including share-based compensation for our operations and support personnel, third party customer service fees, driver operation fees, other outsourcing fees and expenses related to general operations.
Sales and Marketing Expenses
Sales and marketing expenses consist primarily of advertising and promotion expenses, certain incentives paid to consumers not considered as customers from an accounting perspective, amortization of acquired intangible assets utilized by sales and marketing functions, and personnel-related compensation expenses, including share-based compensation for our sales and marketing staff.
118
Research and Development Expenses
Research and development expenses consist primarily of personnel-related compensation expenses, including share-based compensation for employees in engineering, design and product development, depreciation and impairment of property and equipment utilized by research and development functions, and bandwidth and server related costs incurred by research and development functions. We expense all research and development expenses as incurred.
General and Administrative Expenses
General and administrative expenses consist primarily of personnel-related compensation expenses, including share-based compensation for our managerial and administrative staff, allowances for doubtful accounts, office rental and property management fees, professional services fees, depreciation and amortization related to assets used for managerial functions, fines and miscellaneous administrative expenses.
TAXATION
Cayman Islands
We are incorporated in the Cayman Islands. The Cayman Islands currently levies no taxes on individuals or corporations based upon profits, income, gains or appreciation and there is no taxation in the nature of inheritance tax or estate duty. The Cayman Islands does not impose a withholding tax on payments of dividends to shareholders.
Hong Kong
Our subsidiaries incorporated in Hong Kong are subject to Hong Kong profit tax at a rate of 16.5%. Under Hong Kong tax law, our subsidiaries in Hong Kong are exempted from income tax on their foreign-derived income and there is no withholding tax in Hong Kong on remittance of dividends.
China
Generally, our subsidiaries and VIEs incorporated in China are subject to enterprise income tax on their worldwide taxable income at a rate of 25%. Certified High and New Technology Enterprises are entitled to a preferential tax rate of 15%. The certificate is effective for a period of three years. One of our subsidiaries currently enjoys the reduced rate of 15%, which will expire in 2025.
We are currently subject to VAT at rates between 3% and 13% on the services we provide, less any deductible VAT we have already paid or borne. We are also subject to surcharges on VAT payments in accordance with PRC law. In addition, as part of the Chinese government’s effort to ease the burden of business affected by the COVID-19 pandemic the Ministry of Finance and the State Administration of Taxation temporarily exempted VAT on revenues derived from the provision of public transportation services in the PRC from January 2020 to March 2021 and from January 2022 to December 2022.
Dividends paid by our wholly foreign-owned subsidiary in China to our intermediary holding company in Hong Kong will be subject to a withholding tax rate of 10%, unless the Hong Kong entity satisfies all the requirements under the Arrangement between the Mainland of China and the Hong Kong Special Administrative Region for the Avoidance of Double Taxation and the Prevention of Fiscal Evasion with respect to Taxes on Income and receives approval from the competent tax authority. If our Hong Kong subsidiary satisfies all the requirements under the tax arrangement and receives approval from the tax authority, the dividends paid to the Hong Kong subsidiary would be subject to withholding tax at the standard rate of 5%.
If our holding company in the Cayman Islands or any of our subsidiaries outside of China were deemed to be a “resident enterprise” under the PRC Enterprise Income Tax Law, it would be subject to enterprise income tax on its worldwide income at a rate of 25%. See “Item 3. Key Information—D. Risk Factors—Risks Relating to Doing Business in China—If we are classified as a PRC resident enterprise for PRC income tax purposes, such classification could result in unfavorable tax consequences to us and our non-PRC shareholders or ADS holders.”
119
Brazil
Our subsidiaries in Brazil are subject to an income tax rate of 34%, which comprises Brazilian social contribution tax and Brazilian income tax. Additionally, foreign enterprises, which have no establishment or place in Brazil but derive dividends, interest, rents, royalties and other income (including capital gains) from sources in Brazil, or which have an establishment or place in Brazil but the aforementioned income is not connected with the establishment or place, shall be subject to the Brazil withholding tax at the applicable rate.
Mexico
The income tax of Mexico entities is calculated at a corporate income tax rate of 30% on the taxable income for the years presented, based on the existing legislation, interpretations and practices in respect thereof.
RESULTS OF OPERATIONS
The following table sets forth a summary of our consolidated results of operations for the period indicated. This information should be read together with our consolidated financial statements and related notes included elsewhere in this annual report. The operating results in any period are not necessarily indicative of the results that may be expected for any future period.
For the Year Ended | ||||||
December 31, | ||||||
2022 | 2023 | |||||
| (RMB in |
| (RMB in |
| (US$ in | |
| millions) |
| millions) |
| millions) | |
Revenues: |
|
|
|
|
|
|
China Mobility |
| 125,931 |
| 175,034 |
| 24,653 |
International |
| 5,863 |
| 7,842 |
| 1,105 |
Other Initiatives |
| 8,998 |
| 9,504 |
| 1,338 |
Total revenues |
| 140,792 |
| 192,380 |
| 27,096 |
Costs and expenses: |
|
|
| |||
Cost of revenues |
| (115,800) |
| (162,935) |
| (22,949) |
Operations and support |
| (6,520) |
| (7,418) |
| (1,045) |
Sales and marketing |
| (9,756) |
| (10,433) |
| (1,469) |
Research and development |
| (9,536) |
| (8,924) |
| (1,257) |
General and administrative |
| (17,004) |
| (8,411) |
| (1,185) |
Total costs and expenses |
| (158,616) |
| (198,121) |
| (27,905) |
Loss from operations |
| (17,824) |
| (5,741) |
| (809) |
Interest income |
| 1,310 |
| 2,171 |
| 306 |
Interest expenses |
| (197) |
| (116) |
| (16) |
Investment income (loss), net |
| (5,770) |
| 3,622 |
| 510 |
Impairment loss for equity investments accounted for using Measurement Alternative |
| (19) |
| (128) |
| (18) |
Income from equity method investments, net |
| 36 |
| 537 |
| 76 |
Other income (loss), net |
| (1,315) |
| 280 |
| 39 |
Income (loss) before income taxes |
| (23,779) |
| 625 |
| 88 |
Income tax expenses |
| (4) |
| (90) |
| (13) |
Net income (loss) |
| (23,783) |
| 535 |
| 75 |
Less: Net income attributable to non-controlling interest shareholders |
| 1 |
| 41 |
| 6 |
Net income (loss) attributable to DiDi Global Inc. |
| (23,784) |
| 494 |
| 69 |
Accretion of convertible redeemable non-controlling interests to redemption value |
| (898) |
| (996) |
| (140) |
Net loss attributable to ordinary shareholders of DiDi Global Inc. |
| (24,682) |
| (502) |
| (71) |
120
PERIOD TO PERIOD COMPARISON OF RESULTS OF OPERATIONS
Year ended December 31, 2023 compared to year ended December 31, 2022
Revenues
Revenues increased by 36.6% from RMB140.8 billion in 2022 to RMB192.4 billion (US$27.1 billion) in 2023. The total segment revenues of our China Mobility segment increased by 39.0% from RMB125.9 billion in 2022 to RMB175.0 billion (US$24.7 billion) in 2023. The increase in China Mobility segment revenues was primarily due to the growth of GTV, and partially offset by the expiration of the temporary value-added tax exemption policy on revenues derived from the provision of public transportation services in China in December 2022. GTV in our China Mobility segment increased by 45.4% from RMB186.2 billion in 2022 to RMB270.7 billion (US$38.1 billion) in 2023. The total segment revenues of our International segment increased by 33.8% from RMB5.9 billion in 2022 to RMB7.8 billion (US$1.1 billion) in 2023. The increase in International segment revenue was primarily attributable to the growth of GTV and the favorable effect of fluctuations in exchange rates. GTV in our International segment increased by 41.8% from RMB49.8 billion in 2022 to RMB70.6 billion (US$9.9 billion) in 2023. Total segment revenues of our Other Initiatives segment increased by 5.6% from RMB9.0 billion in 2022 to RMB9.5 billion (US$1.3 billion) in 2023.
Cost of Revenues
Cost of revenues increased by 40.7% from RMB115.8 billion in 2022 to RMB162.9 billion (US$22.9 billion) in 2023. This increase was primarily due to an increase of RMB45.5 billion in driver earnings and driver incentives for our ride hailing business in China, which in turn was driven primarily by the increase in the number of ride hailing transactions in China.
Operations and Support Expenses
Our operations and support expenses increased by 13.8% from RMB6.5 billion in 2022 to RMB7.4 billion (US$1.0 billion) in 2023, primarily due to an increase of RMB0.9 billion in driver operation fees driven by the growth of GTV in our ride hailing business in China.
Sales and Marketing Expenses
Our sales and marketing expenses increased by 6.9% from RMB9.8 billion in 2022 to RMB10.4 billion (US$1.5 billion) in 2023, primarily due to a RMB1.0 billion increase in advertising and promotion expenses as we expanded our marketing efforts for our ride hailing business in China. The increase was also attributable to a RMB0.6 billion increase in incentives provided to consumers which were mainly related to the China Mobility segments, and was partially offset by a RMB0.6 billion decrease in amortization of acquired intangible assets utilized by sales and marketing functions.
Research and Development Expenses
Our research and development expenses decreased by 6.4% from RMB9.5 billion in 2022 to RMB8.9 billion (US$1.3 billion) in 2023, primarily due to a RMB0.5 billion decrease in product development expenses mainly resulting from the sale of certain smart auto business.
General and Administrative Expenses
Our general and administrative expenses decreased by 50.5% from RMB17.0 billion in 2022 to RMB8.4 billion (US$1.2 billion) in 2023, primarily due to an administrative fine of RMB8.026 billion recorded in 2022 and a RMB0.4 billion decrease of share-based compensation expenses.
Investment income (loss), net
Our investment income (loss), net, increased from a loss of RMB5.8 billion in 2022 to an income of RMB3.6 billion in 2023, due primarily to a gain of RMB2.1 billion related to the sale of certain smart auto business, a gain of RMB0.8 billion related to the deconsolidation of Kargobot, as well as a fair value gain amounting to RMB0.7 billion from our investment in Grab in 2023.
121
SEGMENTS
We operate our business in three segments: China Mobility, International and Other Initiatives. We use adjusted EBITA as our segment performance measure.
The following table presents the total revenues by segment for the periods presented:
For the Year Ended | ||||||
December 31, | ||||||
2022 | 2023 | |||||
| (RMB in |
| (RMB in |
| (US$ in | |
| millions) |
| millions) |
| millions) | |
Revenues: |
|
|
|
|
|
|
China Mobility |
| 125,931 |
| 175,034 |
| 24,653 |
International |
| 5,863 |
| 7,842 |
| 1,105 |
Other Initiatives |
| 8,998 |
| 9,504 |
| 1,338 |
Total revenues |
| 140,792 |
| 192,380 |
| 27,096 |
See “—Period to Period Comparison of Results of Operations” for a discussion of changes in total revenues by segment, under the section entitled “—Revenues.”
The following table presents the total Adjusted EBITA by segment and consolidated loss from operations for the periods presented:
For the Year Ended | ||||||
December 31, | ||||||
2022 | 2023 | |||||
| (RMB in |
| (RMB in |
| (US$ in | |
| millions) |
| millions) |
| millions) | |
China Mobility |
| (1,450) |
| 5,308 |
| 748 |
International |
| (4,024) |
| (2,323) |
| (327) |
Other Initiatives |
| (7,295) |
| (5,148) |
| (726) |
Total Adjusted EBITA |
| (12,769) |
| (2,163) |
| (305) |
Share-based compensation expense |
| (3,424) |
| (2,575) |
| (363) |
Amortization of intangible assets |
| (1,631) |
| (1,003) |
| (141) |
Total consolidated loss from operations |
| (17,824) |
| (5,741) |
| (809) |
The following table presents the total depreciation expenses of property and equipment by segment for the periods presented:
For the Year Ended | ||||||
December 31, | ||||||
2022 | 2023 | |||||
| (RMB in |
| (RMB in |
| (US$ in | |
| millions) |
| millions) |
| millions) | |
China Mobility | 361 |
| 371 |
| 52 | |
International | 93 |
| 73 |
| 10 | |
Other Initiatives | 3,058 |
| 2,801 |
| 395 | |
Total depreciation of property and equipment | 3,512 |
| 3,245 |
| 457 | |
China Mobility Segment
The Adjusted EBITA of our China Mobility segment went from a loss of RMB1.5 billion in 2022 to a gain of RMB5.3 billion (US$0.7 billion) in 2023. The difference in Adjusted EBITA gain for our China Mobility segment in 2023 as compared to Adjusted EBITA loss for our China Mobility segment in 2022 was primarily due to an administrative fine of RMB8.026 billion recorded in 2022, partially offset by the expiration of the temporary value-added tax exemption policy on revenues derived from the provision of public transportation services in China in December 2022.
122
International Segment
The Adjusted EBITA loss of our International segment decreased by 42.3% from the loss of RMB4.0 billion in 2022 to a loss of RMB2.3 billion (US$0.3 billion) in 2023. The decrease of International segment Adjusted EBITA loss in 2023 as compared to 2022 was primarily driven by improved operating efficiency.
Other Initiatives Segment
The Adjusted EBITA loss of our Other Initiatives segment decreased by 29.4% from the loss of RMB7.3 billion in 2022 to a loss of RMB5.1 billion (US$0.7 billion) in 2023. The decrease of Other Initiatives segment Adjusted EBITA loss in 2023 as compared to 2022 was primarily driven by improved operating efficiency.
SEASONALITY
We experience seasonality in our China Mobility business, with lower levels of activity in the first quarter resulting from the Chinese New Year holiday. Consequently, we typically generate lower GTV and revenue in the first quarter. We also experience seasonal increases in our International GTV and revenue in the fourth quarter due to holidays, although the historical growth in our International business has outpaced the impact of seasonality thus far. We expect this seasonal trend to continue in the future.
RECENT ACCOUNTING PRONOUNCEMENTS
For detailed discussion of recent accounting pronouncements, see Note 3 to the consolidated financial statements included elsewhere in this annual report.
B.Liquidity and Capital Resources
The following table sets forth a summary of our cash flows for the periods presented:
| For the Year Ended | |||||
December 31, | ||||||
2022 |
| 2023 | ||||
(RMB in | (RMB in | (US$ in | ||||
millions) | millions) |
| millions) | |||
Summary Consolidated Cash Flows Data: |
|
|
|
|
| |
Net cash provided by (used in) operating activities | (9,554) |
| 7,638 |
| 1,076 | |
Net cash used in investing activities | (11,028) |
| (4,480) |
| (631) | |
Net cash provided by (used in) financing activities | (3,545) |
| 3,538 |
| 498 | |
Effect of exchange rate changes on cash and cash equivalents and restricted cash | 1,822 |
| 96 |
| 14 | |
Net increase (decrease) in cash and cash equivalents and restricted cash | (22,305) |
| 6,792 |
| 957 | |
Cash and cash equivalents and restricted cash at beginning of the period | 43,981 |
| 21,676 |
| 3,053 | |
Cash and cash equivalents and restricted cash at end of the period | 21,676 |
| 28,468 |
| 4,010 | |
Cash and cash equivalents represent cash on hand, time deposits and highly liquid investments placed with banks or other financial institutions, which are unrestricted as to withdrawal for use, and which have original maturities less than three months. As of December 31, 2022 and 2023, cash held in accounts managed by online payment platforms such as Alipay and WeChat Pay amounted to RMB1.0 billion and RMB1.6 billion (US$0.2 billion), respectively. These amounts of cash held by online payment platforms have been classified as cash and cash equivalents on our consolidated balance sheets. Cash and time deposits that are restricted as to withdrawal for use or pledged as security are reported as restricted cash. Restricted cash is classified into current and non-current based on the length of restricted period. Our restricted cash primarily represents deposits in banks which are restricted in use.
123
The following table sets forth a summary of assets managed by our treasury function, including cash and cash equivalents, restricted cash and treasury investments.
As of December 31, | ||||||
| 2022 |
| 2023 | |||
(RMB in | (RMB in |
| (US$ in | |||
millions) | millions) | millions) | ||||
Cash and cash equivalents and restricted cash | 21,676 |
| 28,468 |
| 4,010 | |
Short-term treasury investments | 16,966 |
| 19,242 |
| 2,710 | |
Long-term treasury investments | 10,200 |
| 7,893 |
| 1,112 | |
Total | 48,842 |
| 55,603 |
| 7,832 | |
We regularly monitor the balance of our cash and cash equivalents, restricted cash and treasury investments as well as the funding requirements of our business. As of December 31, 2022 and 2023, cash and cash equivalents, restricted cash and treasury investments amounted to RMB48.8 billion and RMB55.6 billion (US$7.8 billion), respectively. The increase of RMB6.8 billion (US$1.0 billion) in 2023 was primarily attributable to the net cash provided by operating activities of RMB7.6 billion (US$1.1 billion).
Historically, we have funded our operations through a combination of cash from operations, private and public rounds of equity financing and credit facilities from commercial banks. In April 2021, we entered into a revolving credit facility agreement with certain banks, pursuant to which we could borrow up to US$1.6 billion, with an accordion option of up to US$0.4 billion. We cancelled this agreement without drawing down any funds under it in March 2022.
We believe that our cash from operations, existing cash, cash equivalents and short-term treasury investments are sufficient to fund our operating activities, capital expenditures and other obligations for the next 12 months. We may decide to enhance our liquidity position or increase our cash reserve through additional capital and finance funding. The issuance and sale of additional equity would result in further dilution to our shareholders. The incurrence of indebtedness would result in increased fixed obligations and could result in operating covenants that would restrict our operations. We cannot assure you that financing will be available in amounts or on terms acceptable to us, if at all.
Operating Activities
Net cash provided by operating activities in 2023 was RMB7.6 billion (US$1.1 billion), as compared to a net income of RMB0.5 billion (US$75.4 million) for the same period. The difference was due to RMB3.9 billion (US$0.6 billion) for non-cash or non-operating adjustments, and RMB3.2 billion (US$0.4 billion) for changes in our working capital accounts. Non-cash or non-operating adjustments consisted primarily of depreciation and amortization expenses of RMB4.2 billion (US$0.6 billion), share-based compensation of RMB2.6 billion (US$0.4 billion) and allowances for credit losses of RMB2.1 billion (US$0.3 billion), partially offset by interest income and investment loss (income), net of RMB4.1 billion (US$0.6 billion) and loss (income) from equity method investments, net of RMB0.5 billion (US$0.1 billion). Changes in our working capital accounts consisted primarily of an increase of RMB3.6 billion (US$0.5 billion) in accrued expenses and other current liabilities and an increase of RMB1.9 billion (US$0.3 billion) in accounts and notes payable, partially offset by an increase of RMB1.4 billion (US$0.2 billion) in accounts and notes receivable and an increase of RMB0.7 billion (US$0.1 billion) in prepayments, receivables and other current assets. The increase in our working capital accounts was primarily attribute to the growth of our business.
Net cash used in operating activities in 2022 was RMB9.6 billion, as compared to a net loss of RMB23.8 billion for the same period. The difference was due to RMB16.2 billion for non-cash or non-operating adjustments, partially offset by RMB2.0 billion for changes in our working capital accounts. Non-cash or non-operating adjustments consisted primarily of interest income and investment loss (income), net of RMB5.5 billion, depreciation and amortization expenses of RMB5.1 billion, share-based compensation of RMB3.4 billion, foreign exchange loss (gain), net of RMB1.4 billion, and allowances for credit losses of RMB1.1 billion. Changes in our working capital accounts consisted primarily of a decrease of RMB1.2 billion in accounts and notes payable, and a decrease of RMB1.0 billion in accrued expenses and other current liabilities, partially offset by a decrease of RMB0.4 billion in other non-current assets.
124
Investing Activities
Net cash used in investing activities in 2023 was RMB4.5 billion (US$0.6 billion), primarily as a result of loan receivable originated from third parties of RMB27.9 billion (US$3.9 billion), the purchase of short-term and long-term treasury investments of RMB18.6 billion (US$2.6 billion), the purchase of property and equipment and intangible assets of RMB2.3 billion (US$0.3 billion), and the purchase of investment securities and other investments of RMB1.7 billion (US$0.2 billion), partially offset by cash received from loan repayments of third parties of RMB23.1 billion (US$3.2 billion), the proceeds from maturities of short-term and long-term treasury investments of RMB19.9 billion (US$2.8 billion), the proceeds from disposal or maturities of investment securities and other investments of RMB2.7 billion (US$0.4 billion), and the proceeds from disposal of property and equipment and intangible assets of RMB0.9 billion (US$0.1 billion).
Net cash used in investing activities in 2022 was RMB11.0 billion, primarily as a result of the purchase of short-term and long-term treasury investments of RMB33.4 billion, loan receivable originated from third parties of RMB14.7 billion, the purchase of property and equipment and intangible assets of RMB2.6 billion, and the purchase of investment securities and other investments of RMB2.2 billion, partially offset by the proceeds from maturities of short-term and long-term treasury investments of RMB25.2 billion, cash received from loan repayments of third parties of RMB13.6 billion, the cash proceeds from distribution of Chengxin of RMB1.8 billion, the proceeds from disposal of property and equipment and intangible assets of RMB0.7 billion, and the proceeds from disposal or maturities of investment securities and other investments of RMB0.6 billion.
Financing Activities
Net cash provided by financing activities in 2023 was RMB3.5 billion (US$0.5 billion), primarily as a result of proceeds from short-term borrowings and long-term borrowings of RMB10.2 billion (US$1.4 billion), partially offset by repayments of short-term borrowings and long-term borrowings of RMB6.7 billion (US$0.9 billion).
Net cash used in financing activities in 2022 was RMB3.5 billion, primarily as a result of repayments of short-term borrowings and long-term borrowings of RMB7.0 billion, partially offset by proceeds from short-term borrowings and long-term borrowings of RMB3.8 billion.
Material Cash Requirements
Our material cash requirements as of December 31, 2023 and any subsequent interim period primarily include our capital expenditures and non-cancellable lease obligations.
We made capital expenditures (net of proceeds from disposal of property and equipment and intangible assets) of RMB1.9 billion in 2022 and RMB1.5 billion (US$0.2 billion) in 2023, respectively. In 2022 and 2023, our capital expenditures primarily incurred for purchase of bikes and e-bikes and computers and equipment. We funded our capital expenditures primarily with cash flows generated from operating and financing activities. We intend to fund our future capital expenditures with our existing cash balance, anticipated cash flows from operations and financing alternatives. We will continue to make well-planned capital expenditures to meet the expected growth of our business. Our non-cancellable leases represent leases for office premises and data centers.
Other than as disclosed in Note 26 to our consolidated financial statements, we did not have any significant capital and other commitments, long-term obligations or guarantees as of December 31, 2023.
We have not entered into any significant financial guarantees or other commitments to guarantee the payment obligations of any third parties. We have not entered into any off-balance sheet derivative instruments. Furthermore, we do not have any retained or contingent interest in assets transferred to an unconsolidated entity that serves as credit, liquidity or market risk support to such entity. We do not have any variable interest in any unconsolidated entity that provides financing, liquidity, market risk or credit support to us or engages in leasing, hedging or research and development services with us.
HOLDING COMPANY STRUCTURE
DiDi Global Inc. is a holding company with no material operations of its own. We conduct our operations primarily through our PRC subsidiaries, the VIEs and the VIEs’ subsidiaries in China.
125
As a result, DiDi Global Inc.’s ability to pay dividends depends upon dividends paid by our PRC subsidiaries. If our existing PRC subsidiaries or any newly formed ones incur debt on their own behalf in the future, the instruments governing their debt may restrict their ability to pay dividends to us. In addition, our wholly foreign-owned subsidiaries in China are permitted to pay dividends to us only out of their retained earnings, if any, as determined in accordance with PRC accounting standards and regulations. Under PRC law, each of our subsidiaries and VIEs in China is required to set aside at least 10% of its after-tax profits each year, if any, to fund certain statutory reserve funds until such reserve funds reach 50% of its registered capital. In addition, our subsidiaries and VIEs may allocate a portion of their after-tax profits based on PRC accounting standards to discretionary surplus funds at their discretion. The statutory reserve funds and the discretionary funds are not distributable as cash dividends. Remittance of dividends by a wholly foreign-owned company out of China is subject to examination by the banks designated by SAFE. Our PRC subsidiaries have not paid dividends, and some of them will not be able to pay dividends until they generate accumulated profits and meet the requirements for statutory reserve funds.
See “Item 3. Key Information—Cash and Asset Flows Through Our Organization.”
See “Item 3. Key Information—Financial Information Related to the Variable Interest Entities” for condensed consolidating schedules of financial position for the VIEs and other entities for the years ended December 31, 2021, 2022 and 2023.
C.Research and Development, Patents and Licenses, etc.
See “Item 4. Information on the Company—B. Business Overview—Technology and Data” and “Item 4. Information on the Company—B. Business Overview—Intellectual Property.”
D.Trend Information
Other than as disclosed elsewhere in this annual report, we are not aware of any trends, uncertainties, demands, commitments or events for the period since January 1, 2024 that are reasonably likely to have a material and adverse effect on our income, expenses, profitability, liquidity or capital resources, or that would cause the disclosed financial information to be not necessarily indicative of future results of operations or financial conditions.
E.Critical Accounting Estimates
Our discussion and analysis of our financial condition and results of operations relates to our consolidated financial statements, which have been prepared in accordance with generally accepted accounting principles in the United States, known as U.S. GAAP. The preparation of these financial statements requires us to make estimates and judgments that affect the reported amounts of assets, liabilities, revenues, costs and expenses, and related disclosures. On an on-going basis, we evaluate our estimates based on historical experience and on various other assumptions that are believed to be reasonable under the circumstances, the results of which form the basis for making judgments about the carrying values of assets and liabilities that are not readily apparent from other sources.
We consider an accounting estimate to be critical if: (1) the accounting estimate requires us to make assumptions about matters that were highly uncertain at the time the accounting estimate was made, and (2) changes in the estimate that are reasonably likely to occur from period to period or use of different estimates that we reasonably could have used in the current period, would have a material impact on our financial condition or results of operations. There are other items within our financial statements that require estimation but are not deemed critical, as defined above. Changes in estimates used in these and other items could have a material impact on our financial statements.
For a detailed discussion of our significant accounting policies and related judgments, please see Note 3 to our consolidated financial statements. You should read the following description of critical accounting estimates in conjunction with our consolidated financial statements and other disclosures included in this annual report. Beginning from the third quarter of 2024, we will change our accounting standards from U.S. GAAP to International Financial Reporting Standards (IFRS) as issued by the International Accounting Standards Board.
Impairment assessment of goodwill
Goodwill is not depreciated or amortized but is tested for impairment on an annual basis, and between annual tests when an event occurs, or circumstances change that could indicate that the asset might be impaired.
126
Nature of Estimates Required— Goodwill. Goodwill is subject to periodic assessments of impairment. We test goodwill for impairment annually during the fourth quarter, or when an event occurs or circumstances change that indicate the asset may be impaired. We assess qualitative factors such as industry and market conditions, overall financial performance of the reporting unit, and other specific information related to the operations to determine whether it is more likely than not that the fair value of a reporting unit is less than its carrying amount. If a qualitative assessment identifies a possible impairment, a quantitative goodwill impairment test is performed. If the carrying amount of the reporting unit is above fair value, an impairment loss is recognized in an amount equal to the excess.
Assumptions and Approach— Goodwill. Application of a goodwill impairment test requires significant management judgment, primarily on determining the fair value of the reporting unit. The judgment in estimating the fair value of the reporting units includes estimating future cash flows, determining appropriate discount rates and making other assumptions. In estimating future cash flows, the assumptions include, among others, compound annual growth rate of revenue and profit margins. We apply a discount rate to the estimated future cash flows to determine the estimated fair value of the reporting unit. Changes in these estimates and assumptions could materially affect the determination of fair value for the reporting unit.
Reporting unit of China Mobility
The carrying amount of goodwill allocated to the China Mobility reporting unit was RMB46.3 billion and RMB46.3 billion (US$6.5 billion) as of December 31, 2022 and 2023, respectively.
Considering similar economic characteristics shared among different components within China Mobility, we determined that China mobility is a single reporting unit for goodwill impairment analysis.
A sustained decrease in our ADSs price quoted on OTC Pink was considered an indicator requiring an interim goodwill quantitative impairment test on the reporting unit of China Mobility as of September 30, 2022. We compared the fair value to the carrying amount of China Mobility in the impairment test. We estimated the fair value by using the income approach, which considered a number of factors, including expected future cash flows and discount rate. Expected future cash flows are dependent on certain key assumptions including compound annual growth rate of revenue and profit margins. Based on the quantitative assessment results, the fair value of China Mobility exceeded its carrying amount as of September 30, 2022. In order to assess the impact of changes in certain significant inputs, we performed a sensitivity analysis decreasing the annual growth rate and increasing the discount rate by 1%. This analysis still resulted in the fair value of China Mobility exceeding its carrying amount. Therefore, we concluded that there was no impairment of goodwill as of September 30, 2022.
We performed a qualitative impairment assessment for the goodwill in China Mobility at the end of 2023 and concluded that there was no impairment of goodwill as of December 31, 2023. However, the key assumptions could change in the future, reducing the fair value of reporting unit to a level that would result in an impairment of goodwill.
Sale of certain smart auto business
We entered into a strategic cooperation in August 2023 with XPeng Inc., pursuant to which we conditionally agreed to sell certain smart auto business to XPeng Inc. in consideration of class A ordinary shares issued by XPeng Inc. The initial closing of the transaction was completed on November 13, 2023, following the satisfaction of the applicable closing conditions, with additional closings contemplated if the sold business achieves certain milestones.
Nature of estimates required. Upon the completion of the initial closing, we measured the total consideration, including the contingent considerations, at fair value. The fair value of the total consideration upon the initial closing was RMB3.5 billion, and was determined with the assistance of a third-party appraiser. The fair value of the contingent considerations was determined using a scenario-based model. Subsequently, we measured the contingent considerations at fair value at each reporting period.
Assumptions and approach. The development of the fair value measurement of the contingent considerations requires significant management judgment. When applying the scenario-based model, key assumptions involved include the estimated outcomes of the milestones in the earn-out periods in each scenario and the estimated probability of each scenario. The factors used in assessing fair value are outside the control of our management, and these assumptions and estimates may change in future periods.
Upon the completion of the initial closing, a gain of RMB2.1 billion on the sale was recorded in investment income (loss), net in the consolidated statements of comprehensive income (loss) for the year ended December 31, 2023, measured as the difference between the fair value of total consideration excluding the contract liabilities recognized for providing technology and marketing services to XPeng Inc. and the carrying value of the net assets of certain smart auto business as of November 13, 2023.
127
Item 6. | Directors, Senior Management and Employees |
A.Directors and Senior Management
DiDi Partnership
We have established an executive partnership, the DiDi Partnership. The structure of the DiDi Partnership is designed to promote people with diverse skillsets but who share the same core values and beliefs that we hold dear.
The DiDi Partnership is operated under principles, policies and procedures that evolve with our business and encompass the following major aspects:
Nomination and Election of Partners
Partners will be elected annually through a nomination process, under which any existing partner may propose candidates to a committee of the DiDi Partnership known as the Partnership Committee, which reviews the nomination and propose candidates to the entire partnership for election. Election of new partners requires the affirmative vote of at least 75% of all partners. In order to be elected a partner, the partner candidate must meet certain quality standards including, among other things, a high standard of personal character and integrity, continued service as a director, officer or employee with our company for no less than a certain period of time, a consistent commitment to our company’s mission, vision and values as well as a track record of contribution to our business, and such other standard as determined by the Partnership Committee from time to time.
The DiDi Partnership’s major rights and functions, such as its right to appoint and remove Executive Directors to our board and its right to nominate certain executive officers, are currently effective. Actions taken by the DiDi Partnership are effective provided that the DiDi Partnership consists of no less than two limited partners and the DiDi Partnership is operating under the terms of its partnership agreement, as amended from time to time, and in accordance with the Exempted Limited Partnership Act (As Revised) of the Cayman Islands. These are known as the Partnership Conditions. There were three founding limited partners at the establishment of DiDi Partnership and they are Mr. Will Wei Cheng, Ms. Jean Qing Liu and Mr. Stephen Jingshi Zhu. We refer to these three individuals as the Founding Partners or the Core Management Members.
Partnership Committee
The general partner of the DiDi Partnership shall establish a Partnership Committee. The Partnership Committee may consist of no more than five partners, and all decisions of the Partnership Committee will be made by majority vote of the committee members. The current members of the Partnership Committee are Mr. Will Wei Cheng, Ms. Jean Qing Liu and Mr. Stephen Jingshi Zhu. The authority of the Partnership Committee includes, but is not limited to, the authority to:
| ● | allocate the annual cash bonus pool among the partners, with any amounts payable to partners who are our directors or executive officers subject to approval of the compensation committee of the board; |
| ● | manage, invest, distribute and dispose of the assets of the DiDi Partnership, including the aggregate deferred bonuses and any income thereof for the benefit of the DiDi Partnership; |
| ● | screen and initially approve the election of partners; and |
| ● | approve proposed candidates for election as a partner. |
Partnership Committee members serve for a term of three years and may serve multiple terms, unless terminated upon his or her death, resignation, removal or termination of his or her membership in the partnership. Prior to each election, the Partnership Committee will nominate a number of partner candidates to stand for election by the DiDi Partnership.
Executive Director Appointment and Removal Right
The DiDi Partnership is entitled to appoint and remove Executive Directors of our company. Our Executive Directors are Mr. Will Wei Cheng and Ms. Jean Qing Liu.
128
An Executive Director refers to a director of our company that is (i) neither a director who satisfies the “independence” requirements of Rule 5605(a)(2) of the Nasdaq Stock Market Rules or Section 303A of the Corporate Governance Rules of the NYSE nor a director who is affiliated with or was appointed to our board by a holder or a group of affiliated holders of preferred shares and/or Class A ordinary shares converted from preferred shares of our company prior to our initial public offering, and (ii) maintains an employment relationship with our company.
Pursuant to our current articles of association, our board of directors shall consist of not less than three but not more than nine directors, and the maximum number of Executive Directors on our board shall be the majority of the directors minus one, provided that the board shall include at least three Executive Directors or such lesser number as determined by the DiDi Partnership. The Executive Directors shall be nominated by the DiDi Partnership for so long as the Partnership Conditions are satisfied. Our board of directors shall cause the Executive Director candidate duly nominated by the DiDi Partnership to be appointed as an Executive Director by the board, and such Executive Director shall serve on the board until expiry of his or her term, unless removed by the shareholders by ordinary resolutions in accordance with our current articles of association, removed by the DiDi Partnership or the office is vacated upon, among other things, his or her death or resignation. Within the DiDi Partnership, nomination, appointment or removal of an Executive Director requires the affirmative vote of at least 75% of all partners.
In the event that any such Executive Director candidate is not appointed by our board or any Executive Director nominated by the Partnership is removed by the shareholders by ordinary resolution in accordance with our current articles of association, the DiDi Partnership shall have the right to appoint a different person to serve as an interim Executive Director until the next general meeting of our company. Such appointment of the interim Executive Directors to the board shall become effective immediately upon the delivery by the DiDi Partnership of a duly executed written notice to us, without the requirement for any further resolution, vote or approval by the shareholders or the board.
If at any time the total number of Executive Directors on our board nominated by the DiDi Partnership is less than three or such lesser number as determined by the DiDi Partnership for any reason, the DiDi Partnership shall be entitled to appoint such number of Executive Directors to our board as may be necessary to ensure that our board includes at least three Executive Directors or such lesser number as determined by the DiDi Partnership. Such appointment of the Executive Directors to our board shall become effective immediately upon the delivery by the DiDi Partnership of a duly executed written notice to us, without the requirement for any further resolution, vote or approval by the shareholders or the board.
Executive Officers Nomination and Removal Right
Under our current articles of association, for so long as the Partnership Conditions are satisfied, the removal of the position of CEO, President or CEO of International Business held by any Core Management Member shall be subject to unanimous approval by the Founding Partners, provided that if any such Founding Partner is no longer suitable to make such decision due to severe mental illness or severe physical incapacity which results in such Founding Partner’s inability to make decisions, convicted felony, embezzlement, or similar offense, the removal of his/her executive position is no longer subject to approval by such Founding Partner.
Subject to the foregoing, the DiDi Partnership has the right to nominate candidates for the positions of CEO, President and CEO of International Business held by the Core Management Members. Any such candidate that has been nominated by the DiDi Partnership shall stand for appointment by the board. In the event that such candidate is not appointed by the board or the candidate is removed by the directors, the DiDi Partnership may nominate a replacement nominee until the board appoints such nominee to such executive position, or until the board fails to appoint more than three such candidates nominated by the DiDi Partnership consecutively, after which time the board may then nominate and appoint any person to serve in such executive position of our company after consultation with the DiDi Partnership. Within the DiDi Partnership, the nomination of candidates for such executive positions requires the affirmative vote of at least 75% of all partners.
Partner Termination, Retirement and Removal
Partners may elect to retire or withdraw from the DiDi Partnership at any time. All partners except Founding Partners are required to retire upon termination of their employment. Any partner may be removed upon the affirmative vote of a majority of the partners, in the event that the Partnership Committee determines that such partner fails to meet any of the qualifying standards and so recommend to the partnership.
Amendment of Partnership Agreement
Amendment of the partnership agreement requires the affirmative vote of at least 75% of all partners. The general partner of the DiDi Partnership may administer and modify the terms of the partnership agreement, but only to the extent such modifications are administrative or technical in nature that are not inconsistent with other provisions of the partnership agreement as in effect at the time.
129
Directors and Executive Officers
The following table sets forth information regarding our executive officers and directors in office as of the date of this annual report.
Directors and Executive Officers |
| Age |
| Position/Title |
Will Wei Cheng† | 40 | Founder, Chairman of the Board and Chief Executive Officer | ||
Jean Qing Liu† | 45 | Co-Founder, Director and President | ||
Fengxia Liang | 47 | Director | ||
Chen Shen | 41 | Director | ||
Zhihui Yang | 50 | Independent Director | ||
Gaofei Wang | 45 | Independent Director | ||
Yusuo Wang | 60 | Independent Director | ||
Bob Bo Zhang | 40 | Co-Founder and Chief Technology Officer | ||
Alan Yue Zhuo | 36 | Chief Financial Officer | ||
Shu Sun | 37 | Chief Executive Officer of China Ride Hailing |
† | Mr. Will Wei Cheng and Ms. Jean Qing Liu are the Executive Directors appointed by the DiDi Partnership. |
Mr. Will Wei Cheng is our founder and has served as chairman of our board of directors since January 2013 and our chief executive officer since February 2015. Mr. Cheng founded Beijing Xiaoju Science and Technology Co., Ltd. in 2012 and, shortly thereafter, launched the DiDi Dache app to provide online taxi services. Since then, Mr. Cheng has led us to become the world’s leading mobility technology platform, having overseen our acquisition of Kuaidi and Uber China, diversification of our service offerings and expansion around the globe. Prior to founding us, Mr. Cheng worked at Alibaba from 2005 to 2011, most recently as deputy general manager of Alipay, with responsibility for Alipay’s business-to-consumer functions, and before that, in a number of sales-related positions, including as regional manager at Alibaba. Mr. Cheng has been featured on Fortune China’s 50 Most Influential Business Leaders list for three consecutive years from 2017 to 2019. In 2017, Mr. Cheng was selected as a Global Game Changer by Forbes. In 2016, Mr. Cheng was named Fortune’s Businessperson of the Year and Forbes Asia’s Businessman of the Year. Mr. Cheng has received honors and awards such as “National Outstanding Individual in Poverty Alleviation,” “National Outstanding Individual of Private Economy Fighting against COVID-19,” “Beijing Youth ‘May 4th’ Medal” and “Beijing Outstanding Young Talent.” Mr. Cheng received a bachelor’s degree in administration management from the Beijing University of Chemical Technology in July 2004.
Ms. Jean Qing Liu is one of our co-founders and an executive director of our company. Ms. Liu has been serving as our director and president since December 2014. Ms. Liu also leads the DiDi Women’s Network, the first career development program for women in the Chinese internet sector. Prior to joining us in July 2014, Ms. Liu worked at Goldman Sachs (Asia) from August 2002 to June 2014. Ms. Liu was featured on Fortune’s Most Powerful Women International List from 2016 to 2020, and was named on Time’s 100 List of the World’s Most Influential People in 2017. Ms. Liu was also selected for the list of “40 Overseas Returnees in 40 Years of China’s Reform and Opening-up” in December 2018 and the list of “China’s 70 Overseas Returnees” in December 2019. Ms. Liu received a bachelor’s degree in computer science from Peking University and a master’s degree in computer science from Harvard University.
Ms. Fengxia Liang has served as our director since April 2022. Ms. Liang currently serves as Associate General Counsel of Tencent Holdings Limited, an internet company listed on the Hong Kong Stock Exchange (stock code: 00700). Ms. Liang joined Tencent in March 2008. Prior to joining Tencent, she worked at Deloitte as Senior Legal Counsel, and prior to that she practiced law at an Asian law firm specializing in M&A and commercial transactions. Ms. Liang received her LLM degree from University of London and LLB degree from Fudan University.
Ms. Chen Shen has served as our director since November 2023. Ms. Chen Shen currently serves as Director of Strategic Investments of Alibaba Group Holding Limited. Ms. Shen joined Alibaba in April 2018. Prior to joining Alibaba, she served as Senior Investment Officer of the International Finance Corporation, a member of the World Bank Group. Prior to that, she worked as an associate and then as a vice president at CDH Investments. Ms. Shen received an MBA degree from Columbia University and a bachelor’s degree in economics from Fudan University. She is also a CFA Charterholder.
130
Mr. Zhihui Yang has served as our independent director since April 28, 2023. Mr. Yang currently serves as the executive president and chief financial officer of New Oriental Education and Technology Group Inc. (NYSE: EDU; HKEX: 9901). He held multiple positions since he joined New Oriental in April 2006, including vice president of finance, deputy director of president office and senior financial manager. He has served as New Oriental’s chief financial officer since April 2015 and executive president since January 2021. Prior to joining New Oriental, Mr. Yang served as the financial director of Beijing Hua De Xin Investment Co., Ltd., and worked for PricewaterhouseCoopers as a senior auditor. Mr. Yang received his bachelor’s degree in economics from Guanghua School of Management of Peking University.
Mr. Gaofei Wang has served as our independent director since June 29, 2021. Mr. Wang has served as a director and the Chief Executive Officer of Weibo Corporation since August 2020 and February 2014, respectively. Since Weibo’s inception, Mr. Wang has had various product and business development roles at Weibo and was promoted to general manager in December 2012. Mr. Wang joined SINA Corporation in August 2000 and worked in the product development department until early 2004 when he transferred to the mobile division of SINA, or SINA Mobile. He served as general manager of SINA Mobile from November 2006 to November 2012. Mr. Wang received a bachelor’s degree in computer science from Peking University and an EMBA degree from the Guanghua School of Management of Peking University.
Mr. Yusuo Wang has served as our independent director since June 29, 2021. Mr. Wang has more than 30 years of experience in the energy sector. He is the founder and chairman of the ENN Group, a conglomerate focused on vertically integrated natural gas, clean energy and life-health offerings, with interests in China and overseas. Among the ENN Group’s publicly listed companies, Mr. Wang serves as the chairman of ENN Natural Gas Co. Ltd., a company listed on the Shanghai Stock Exchange (600803.SH), and the chairman of ENN Energy Holdings Limited, a company listed on the Hong Kong Stock Exchange (2688.HK). Mr. Wang received a doctoral degree in management from the Tianjin University of Finance and Economics.
Mr. Bob Bo Zhang is one of our co-founders and our chief technology officer, and has also served as the chief executive officer of our autonomous driving business since August 2019. Mr. Zhang is responsible for the creation and development of our overall product, technology and data analytics framework. Prior to joining us, Mr. Zhang was a senior technology leader at Baidu. Mr. Zhang received a bachelor’s degree in software engineering from Wuhan University and a master’s degree focusing on human-computer interactions and artificial intelligence from the Chinese National Academy of Sciences.
Mr. Alan Yue Zhuo has served as our chief financial officer since April 2021 and was our vice president of finance and operation management from December 2018 to April 2021. Mr. Zhuo joined us in February 2017 as the deputy general manager of our ride hailing department, where he was responsible for platform operations. Prior to joining us, Mr. Zhuo worked at Sculptor Capital Management (formerly known as Och-Ziff Capital Management) in Hong Kong, from September 2014 to February 2017, where he focused on technology investments in Asia. Prior to that, Mr. Zhuo worked in the principal investment area of Goldman Sachs and the investment banking division of Morgan Stanley. Mr. Zhuo received a bachelor’s degree in finance from Peking University.
Mr. Shu Sun has served as the chief executive officer of our China ride hailing business since December 2020. Mr. Sun joined us in April 2015 and previously held a number of management positions, with responsibility for devising supply and demand strategies for our ride hailing business and overseeing the overall development of our Piggy Express service. Prior to joining us, Mr. Sun was an associate at Tsing Capital from 2014 to 2015 and a Senior Associate at Bloomberg New Energy Finance from 2009 to 2014. Mr. Sun received a bachelor’s degree and a master’s degree, both in industrial engineering, from the University of Cambridge.
B.Compensation
Compensation of Directors and Executive Officers
For the year ended December 31, 2023, we paid an aggregate of RMB37.4 million (US$5.3 million) in cash to our current directors and executive officers as a group. We have not set aside or accrued any amount to provide pension, retirement or other similar benefits to our executive officers and directors. Our PRC subsidiaries, the VIEs and their respective subsidiaries are required by law to make contributions equal to certain percentages of each employee’s salary for his or her medical insurance, maternity insurance, workplace injury insurance, unemployment insurance, pension benefits through a PRC government-mandated multi-employer defined contribution plan and other statutory benefits and a housing provident fund.
131
Employment Agreements and Indemnification Agreements
We have entered into employment agreements with each of our senior executive officers. Under these agreements, each of our senior executive officers is employed for a specified time period. We may terminate employment for cause, at any time, without advance notice or remuneration, for certain acts of the executive officer, such as conviction or plea of guilty to a felony or any misdemeanor involving moral turpitude, willful misconduct or gross negligence, dishonest acts to our detriment, continued failure to satisfactorily perform agreed duties, or material breach of any provisions of the employment agreement. We may also terminate an officer’s employment without cause upon 60-day advance written notice. In such case of termination by us, we will provide severance payments to the executive officer as expressly required by applicable law of the jurisdiction where the executive officer is based. The executive officer may resign at any time with a 60-day advance written notice.
Each of the executive officers has agreed to hold, both during and after the termination or expiry of his or her employment agreement, in strict confidence and not to use, except as required in the performance of his or her duties in connection with the employment, any confidential information or trade secrets of ours, our customers or prospective customers, or the confidential or proprietary information of any third-party received by us and for which we have confidential obligations. Each of the executive officers has also agreed to disclose in confidence to us all inventions, discoveries, concepts and plans which they conceive, develop or reduce to practice during the executive officer’s employment with us and to assign all right, title and interest in them to us, and to assist us in obtaining and enforcing those patents, copyrights and other legal rights.
In addition, each executive officer has agreed to be bound by non-competition restrictions during the term of his or her employment and for two years following the termination of employment and non-solicitation restrictions during the term of his or her employment and for one year following the termination of employment. Specifically, each executive officer has agreed not to, among other things, (i) solicit from any customer doing business with us during the employment term business of the same or of a similar nature to our business or (ii) solicit the employment or services of, or hire or engage, any person who is known to be employed or engaged by us.
We have also entered into indemnification agreements with our directors and senior executive officers. Under these agreements, we will agree to indemnify them against certain liabilities and expenses that they incur in connection with claims made by reason of their being a director or officer of our company.
Share Incentive Plans
2017 Equity Incentive Plan
In December 2017, our board of directors approved the 2017 Equity Incentive Plan, and subsequently amended it in December 2020 in order to attract and retain the best available personnel for positions of substantial responsibility, to provide additional incentives to selected employees, directors and consultants of our company and to promote the success of our business. The maximum aggregate number of ordinary shares which may be issued pursuant to all awards under the 2017 Equity Incentive Plan is 195,127,549 shares. As of December 31, 2023, awards to purchase 38,393,768 ordinary shares that were granted under the 2017 Equity Incentive Plan and remain outstanding.
The following paragraphs summarize the principal terms of the 2017 Equity Incentive Plan.
Type of Awards. The plan permits the awards of dividend equivalent, option, restricted share, restricted share unit, share appreciation right or other right or benefit.
Plan Administration. Our board of directors or a committee appointed by the board of directors will administer the plan. The committee or the full board of directors, as applicable, will determine, among others, the participants to receive awards, the type and number of awards to be granted to each participant, and the terms and conditions of each award granted.
Award Agreement. Awards granted under the plan are evidenced by an award agreement that sets forth the terms, conditions and limitations for each award, which may include the term of the award, the provisions applicable in the event that the grantee’s employment or service terminates, and our authority to unilaterally or bilaterally amend, modify, suspend, cancel or rescind the award.
Eligibility. We may grant awards to our employees, directors and consultants or those of entities in which we hold a substantial economic interest or can direct management policies.
132
Vesting Schedule. In general, the plan administrator determines the vesting schedule, which is specified in the award agreement.
Exercise of Awards. The plan administrator determines the exercise or purchase price, as applicable, for each award, which is stated in the award agreement. Options that are vested and exercisable will terminate if they are not exercised prior to the time as the plan administrator determines at the time of grant.
Transfer Restrictions. Awards may not be transferred in any manner by the participant other than in accordance with the exceptions provided in the plan or the award agreement or otherwise determined by the plan administrator, such as transfers by will or the laws of descent and distribution.
Termination and Amendment. Unless terminated earlier, the plan has a term of ten years from its effectiveness date. Our board of directors has the authority to amend, alter, or terminate the plan. However, without mutual consent between the participant and the plan administrator, no such action may materially and adversely impair the rights of any participant with respect to an outstanding award.
2021 Share Incentive Plan
In June 2021, our board of directors approved the 2021 Share Incentive Plan, effective as of June 29, 2021, to attract and retain the best available personnel for positions of substantial responsibility, to provide additional incentives to selected employees, directors and consultants of our company and to promote the success and enhance the value of our company. The maximum aggregate number of ordinary shares which may be issued pursuant to all awards under the 2021 Share Incentive Plan is initially 116,906,908. This amount may be increased on the first day of each fiscal year beginning with January 1, 2025, if and when the shares reserved for issuance pursuant to any award to be granted under the 2021 Share Incentive Plan as of the last day of the immediately preceding fiscal year is less than 4% of the then total number of shares on an as-converted and fully diluted basis. The amount of the increase will be decided by our board of directors, or our compensation committee, if our board grants it authority to do so. In any fiscal year where our board or compensation committee approves an increase, the amount of the increase cannot result in the shares reserved for issuance under the 2021 Share Incentive Plan to exceed a percentage of the total number of shares issued and outstanding on an as-converted and fully diluted basis on the last day of the immediately preceding fiscal year. The specific percentage will be decided by our Board of Directors in the first year in which an increase may be authorized, but in any event should not exceed 4%.
As of December 31, 2023, awards to purchase 30,910,418 ordinary shares that were granted under the 2021 Share Incentive Plan and remain outstanding.
The following paragraphs describe the principal terms of the 2021 Share Incentive Plan.
Types of awards. The 2021 Share Incentive Plan permits the awards of options, restricted shares, and restricted share units or other types of awards approved by our board of directors or the compensation committee.
Plan administration. The 2021 Share Incentive Plan shall be administered by our board of directors or the compensation committee, which determines, among other things, the participants eligible to receive awards, the type or types of awards to be granted to each eligible participant, the number of awards to be granted to each eligible participant, and the terms and conditions of each award grant.
Award agreement. Awards under the 2021 Share Incentive Plan are evidenced by an award agreement that set forth the terms, conditions and limitations for each award which may include the term of an award, the provisions applicable in the event the participant’s employment or service terminates, and our authority to unilaterally or bilaterally amend, modify, suspend, cancel or rescind an award.
Eligibility. We may grant awards to directors, consultants, and employees of our company and our related entities.
Vesting schedule. In general, the compensation committee determines the vesting schedule, which is specified in the award agreement.
Exercise of awards. The exercise price per share subject to an option is determined by the compensation committee and set forth in the award agreement which may be a fixed price or a variable price related to the fair market value of the shares.
133
Transfer restrictions. Awards may not be transferred in any manner by the eligible participant other than in accordance with the limited exceptions provided in the 2021 Share Incentive Plan, such as transfers to our company or a subsidiary of ours, the designation of a beneficiary to receive benefits if the participant dies, permitted transfers or exercises on behalf of the participant by the participant’s duly authorized legal representative if the participant has suffered a disability, or, subject to the prior approval of the compensation committee or our executive officer or director authorized by the compensation committee, transfers to one or more natural persons who are the participant’s family members or entities owned and controlled by the participant and/or the participant’s family members, including but not limited to trusts or other entities whose beneficiaries or beneficial owners are the participant and/or the participant’s family members, or to such other persons or entities as may be expressly approved by the compensation committee, pursuant to such conditions and procedures as the compensation committee may establish.
Termination and amendment. Unless terminated earlier, the 2021 Share Incentive Plan has a term of ten years. Our board of directors may terminate, amend or modify the 2021 Share Incentive Plan, subject to the limitations of applicable laws or stock exchange rules. However, no termination, amendment, or modification of the 2021 Share Incentive Plan may adversely affect in any material way any award previously granted pursuant to the 2021 Share Incentive Plan without the prior written consent of the participant.
The following table summarizes, as of December 31, 2023, the number of Class A ordinary shares under outstanding options that we granted to our directors and executive officers currently in office, excluding awards that were forfeited or cancelled after the grant dates.
| Ordinary |
|
|
| ||||
Shares | ||||||||
Underlying | ||||||||
Outstanding | Exercise Price | Expiration | ||||||
Name | Options |
| (US$/Share) |
| Grant Date |
| Date | |
Will Wei Cheng | * |
| 0.0001823 |
| April 16, 2021 |
| April 16, 2031 | |
Jean Qing Liu | — |
| — |
| — |
| — | |
Fengxia Liang | — |
| — |
| — |
| — | |
Chen Shen | — |
| — |
| — |
| — | |
Zhihui Yang |
| * |
| 0.0001823 |
| May 31, 2023 |
| May 31, 2033 |
Gaofei Wang | * |
| 0.0001823 |
| June 1, 2022 |
| June 1, 2032 | |
* |
| 0.0001823 |
| May 31, 2023 |
| May 31, 2033 | ||
Yusuo Wang | — |
| — |
| — |
| — | |
Bob Bo Zhang | * |
| 0.0001823 |
| April 1, 2022 |
| April 1, 2032 | |
Alan Yue Zhuo | * | 0.0001823 | April 1, 2022 | April 1, 2032 | ||||
* | 0.0001823 | April 1, 2023 | April 1, 2033 | |||||
Shu Sun |
| * |
| 0.0001823 | October 1, 2021 | October 1, 2031 | ||
* | 0.0001823 | April 1, 2022 | April 1, 2032 |
| * | Less than 1% of our total ordinary shares outstanding as of December 31, 2023. |
As of December 31, 2023, our employees and consultants, other than our directors and executive officers, as a group held options to purchase 62,597,986 Class A ordinary shares with a weighted average exercise price of US$2.8126 per share, and 2,008,486 restricted share units.
C.Board Practices
Board of Directors
Our board of directors consists of seven directors. A director is not required to hold any shares in our company by way of qualification. A director who is in any way, whether directly or indirectly, interested in a contract or transaction or proposed contract or transaction with our company is required to declare the nature of his or her interest at a meeting of our directors. A director may vote with respect to any contract, transaction, proposed contract or transaction notwithstanding that he or she may be interested therein, and if he or she does so his or her vote shall be counted and he or she may be counted in the quorum at any meeting of our directors at which any such contract or transaction or proposed contract or transaction is considered, provided that he or she has declared his interests as described above. Our directors may exercise all the powers of our company to borrow money and to mortgage or charge its undertaking, property and assets (present and future) and uncalled capital or any part thereof, to issue debentures, debenture stock, bonds and other securities, whether outright or as collateral security for any debt, liability or obligation of our company or of any third party. None of our non-executive directors has a service contract with us that provides for benefits upon termination of service.
134
Committees of the Board of Directors
We have established three committees under the board of directors: an audit committee, a compensation committee and a nominating and corporate governance committee. We have adopted a charter for each of the three committees. Each committee’s members and functions are described below.
Audit Committee. Our audit committee consists of Mr. Zhihui Yang and Mr. Gaofei Wang, and is chaired by Mr. Zhihui Yang. Mr. Zhihui Yang and Mr. Gaofei Wang each meet the independence standards under Rule 10A-3 under the Exchange Act. We have determined that Mr. Zhihui Yang qualifies as an “audit committee financial expert.” The audit committee oversees our accounting and financial reporting processes and the audits of the financial statements of our company. The audit committee is responsible for, among other things:
| ● | selecting the independent registered public accounting firm and pre-approving all auditing and non-auditing services permitted to be performed by the independent registered public accounting firm; |
| ● | reviewing with the independent registered public accounting firm any audit problems or difficulties and management’s response; |
| ● | reviewing and approving all proposed related party transactions, as defined in Item 404 of Regulation S-K under the Securities Act; |
| ● | discussing the annual audited financial statements with management and the independent registered public accounting firm; |
| ● | reviewing major issues as to the adequacy of our internal controls and any special audit steps adopted in light of material control deficiencies; |
| ● | annually reviewing and reassessing the adequacy of our audit committee charter; |
| ● | meeting separately and periodically with management and the independent registered public accounting firm; and |
| ● | reporting regularly to the board. |
Compensation Committee. Our compensation committee consists of Mr. Gaofei Wang and Mr. Yusuo Wang, and is chaired by Mr. Yusuo Wang. The compensation committee assists the board in reviewing and approving the compensation structure, including all forms of compensation, relating to our directors and executive officers. Our chief executive officer may not be present at any committee meeting during which his compensation is deliberated upon. The compensation committee is responsible for, among other things:
| ● | reviewing the total compensation package for our executive officers and making recommendations to the board with respect to it; |
| ● | reviewing the compensation of our non-employee directors and making recommendations to the board with respect to it; and |
| ● | periodically reviewing and approving any long-term incentive compensation or equity plans, programs or similar arrangements, annual bonuses, and employee pension and welfare benefit plans. |
Nominating and Corporate Governance Committee. Our nominating committee consists of Ms. Jean Qing Liu, Mr. Gaofei Wang and Mr. Yusuo Wang, and is chaired by Mr. Gaofei Wang. The nominating committee assists the board in selecting individuals qualified to become our directors and in determining the composition of the board and its committees. The nominating committee is responsible for, among other things:
| ● | recommending nominees to the board for election or re-election to the board, or for appointment to fill any vacancy on the board; |
135
| ● | reviewing annually with the board the current composition of the board with regards to characteristics such as independence, age, skills, experience and availability of service to us; |
| ● | selecting and recommending to the board the names of directors to serve as members of the audit committee and the compensation committee, as well as of the nominating committee itself; and |
| ● | monitoring compliance with our code of business conduct and ethics, including reviewing the adequacy and effectiveness of our procedures to ensure proper compliance. |
Duties of Directors
Under Cayman Islands law, our directors owe fiduciary duties to our company, including a duty of loyalty, a duty to act honestly, and a duty to act in what they consider in good faith to be in our best interests. Our directors must also exercise their powers only for a proper purpose. Our directors also owe to our company a duty to act with skill and care. It was previously considered that a director need not exhibit in the performance of his or her duties a greater degree of skill than may reasonably be expected from a person of his or her knowledge and experience. However, English and Commonwealth courts have moved towards an objective standard with regard to the required skill and care and these authorities are likely to be followed in the Cayman Islands. In fulfilling their duty of care to us, our directors must ensure compliance with our memorandum and articles of association, as amended and restated from time to time, and the class rights vested thereunder in the holders of the shares. In certain limited exceptional circumstances, a shareholder may have the right to seek damages in our name if a duty owed by our directors is breached.
Our board of directors has all the powers necessary for managing, and for directing and supervising, our business affairs. The functions and powers of our board of directors include, among others:
| ● | convening shareholders’ annual and extraordinary general meetings and reporting its work to shareholders at such meetings; |
| ● | declaring dividends and distributions; |
| ● | appointing officers and determining the term of office of the officers; |
| ● | exercising the borrowing powers of our company and mortgaging the property of our company; and |
| ● | approving the transfer of shares in our company, including the registration of such shares in our register of members. |
You should refer to “Item 10. Additional Information—B. Memorandum and Articles of Association—Differences in Corporate Law” for additional information on our standard of corporate governance under Cayman Islands law.
Terms of Directors and Officers
Our officers are elected by and serve at the discretion of the board of directors or the nominating and corporate governance committee of the board. Our directors shall serve and hold office until expiry of his or her terms or until such time as they are removed from office by ordinary resolutions of the shareholders. Pursuant to our current memorandum and articles of association, our board of directors shall consist of not less than three but not more than nine directors, and the maximum number of Executive Directors on our board shall be the majority of the directors minus one, provided that the board shall include at least three Executive Directors or such lesser number as determined by the DiDi Partnership. The DiDi Partnership, subject to certain conditions, is also entitled to nominate and recommend the candidates for the positions of CEO, President and CEO of International Business of our company, and any such candidate nominated by the DiDi Partnership shall stand for appointment by our board. In the event that the board fails to appoint more than three such candidates nominated by the DiDi Partnership consecutively, then our board of directors may then appoint any person to serve in such executive position of our company after consultation with the DiDi Partnership. For more details, see “—A. Directors and Senior Management—DiDi Partnership.” Pursuant to our articles of association, a director will be removed from office automatically if, among other things, the director (i) becomes bankrupt or makes any arrangement or composition with his creditors; (ii) dies or is found to be or becomes of unsound mind; (iii) resigns his or her office by notice in writing to us; (iv) without special leave of absence from the board, is absent from meetings of the board for four consecutive meetings and the board resolves that his office be vacated; or (v) is removed from office pursuant to any other provision of our articles of association.
136
D.Employees
We had 19,328 full-time employees as of December 31, 2023, as compared with 20,870 full-time employees as of December 31, 2022, and 24,396 full-time employees as of December 31, 2021.
The following table sets forth the number of our employees by function as of December 31, 2023:
| Number of |
|
| ||
Employees | Percentage |
| |||
Operations and support |
| 4,499 |
| 23.3 | % |
Research and development |
| 7,995 |
| 41.4 | % |
General and administrative |
| 5,173 |
| 26.8 | % |
Sales and marketing |
| 1,661 |
| 8.5 | % |
Total |
| 19,328 |
| 100 | % |
As of December 31, 2023, we had 17,168 employees in China and 2,160 employees in other countries.
Our success depends on our ability to attract, retain and motivate qualified personnel. We place great emphasis on our corporate culture to ensure that we maintain consistently high standards everywhere we operate. We primarily recruit our employees through recruitment agencies, campus recruiting, internal referrals and online channels. We supplement our employees with workers sourced through third-party staffing agencies, generally for temporary or part-time positions.
We enter into employment contracts with our full-time employees which contain standard confidentiality and non-compete provisions. We generally have confidentiality provisions with the staffing agencies that provide temporary or part-time workers.
As required by PRC laws and regulations, we participate in housing fund and various employee social security plans that are organized by the regional government authorities, including housing, pension, medical, work-related injury, maternity insurance and unemployment benefit plans, under which we make contributions at specified percentages of the salaries of our employees.
In August 2021, we founded a union at our company to represent our employees. To date, we have not experienced any labor strikes or other material labor disputes that have affected our operations. We believe that we have a good relationship with our employees.
E.Share Ownership
Except as specifically noted, the following table sets forth information with respect to the beneficial ownership of our ordinary shares as of April 8, 2024:
| ● | each of our directors and executive officers currently in office; and |
| ● | each person known to us to beneficially own more than 5% of our total outstanding shares. |
The calculations in the table below are based on 1,210,550,748 ordinary shares outstanding as of April 8, 2024, comprising 1,112,993,879 Class A ordinary shares (excluding 12,506,418 Class A ordinary shares repurchased by us and not yet cancelled or issued to our depositary bank for bulk issuance of ADSs reserved for future issuances upon the exercise or vesting of awards granted under our Share Incentive Plans) and 97,556,869 Class B ordinary shares.
137
Beneficial ownership is determined in accordance with the rules and regulations of the SEC. In computing the number of shares beneficially owned by a person and the percentage ownership of that person, we have included shares that the person has the right to acquire within 60 days, including through the exercise of any option, warrant or other right or the conversion of any other security. These shares, however, are not included in the computation of the percentage ownership of any other person.
| Ordinary Shares Beneficially Owned | |||||||||
Total ordinary | ||||||||||
shares | ||||||||||
Class A ordinary | Class B ordinary | beneficially | ||||||||
shares with an | shares with an | % of equity | owned in terms of | % of aggregate | ||||||
economic interest |
| economic interest |
| ownership† |
| voting power |
| voting power†† | ||
Directors and executive officers**: |
|
|
|
|
|
|
|
|
|
|
Will Wei Cheng |
| — |
| 78,384,741 | (1) | 6.5 |
| 99,931,539 | (2) | 38.6 |
Jean Qing Liu |
| — |
| 19,172,128 | (3) | 1.6 |
| 19,172,128 | (3) | 9.2 |
Fengxia Liang (4) |
| — |
| — |
| — |
| — |
| — |
Chen Shen(5) |
| — |
| — |
| — |
| — |
| — |
Zhihui Yang (6) |
| — |
| — |
| — |
| — |
| — |
Gaofei Wang (7) |
| — |
| — |
| — |
| — |
| — |
Yusuo Wang (8) |
| — |
| — |
| — |
| — |
| — |
Bob Bo Zhang |
| * | (9) | — | * |
| * | (10) | * | |
Alan Yue Zhuo |
| * | (11) | — |
| * |
| — |
| — |
Shu Sun |
| * | (12) | — |
| * |
| — |
| — |
All directors and executive officers as a group |
| 7,518,025 |
| 97,556,869 |
| 8.7 |
| 122,383,266 |
| 47.9 |
Principal shareholders: |
|
|
|
|
|
|
|
|
|
|
Softbank Vision Fund Entity(13) |
| 242,115,016 |
| — |
| 20.0 |
| 242,115,016 |
| 11.6 |
Uber Entity(14) |
| 143,911,749 |
| — |
| 11.9 |
| 143,911,749 |
| 6.9 |
Tencent Entities(15) |
| 80,525,983 |
| — |
| 6.7 |
| 80,525,983 |
| 3.9 |
Notes:
* | Less than 1% of our total ordinary shares on an as-converted basis outstanding as of April 8, 2024. |
** | Except as otherwise indicated below, the business address of our directors and executive officers is DiDi Xinchenghai, Building 1, Yard 6, North Ring Road, Tangjialing, Haidian District, Beijing, People’s Republic of China. |
† | For each person and group included in this column, percentage of equity ownership is calculated by dividing the number of shares held by such person or group and its respective affiliates by the sum of the total number of shares outstanding as of April 8, 2024. |
†† | For each person and group included in this column, percentage of voting power is calculated by dividing the voting power beneficially owned by such person or group by the voting power of all of our Class A and Class B ordinary shares as a single class. Each holder of Class B ordinary shares is entitled to ten votes per share, subject to certain conditions, and each holder of our Class A ordinary shares is entitled to one vote per share on all matters submitted to them for a vote. Our Class A ordinary shares and Class B ordinary shares vote together as a single class on all matters submitted to a vote of our shareholders, except as may otherwise be required by law. Our Class B ordinary shares are convertible at any time by the holder thereof into Class A ordinary shares on a one-for-one basis. |
(1) | Represents 78,384,741 Class B ordinary shares held by Xiaocheng Investments Limited. Xiaocheng Investment Limited is beneficially owned by Mr. Will Wei Cheng through a trust, of which Mr. Cheng is the settlor and Mr. Cheng and his family members are the beneficiaries. The registered address of Xiaocheng Investments Limited is Sertus Incorporations (BVI) Limited, Sertus Chambers, P.O. Box 905, Quastisky Building, Road Town, Tortola, British Virgin Islands. |
(2) | Represents (i) 78,384,741 Class B ordinary shares held by Xiaocheng Investments Limited over which Mr. Cheng has voting power, and (ii) 21,546,798 Class A ordinary shares held by certain existing shareholders who have granted voting proxies to Mr. Cheng as of April 8, 2024. |
138
(3) | Represents (i) 16,116,572 Class B ordinary shares held directly by Ms. Liu, and (ii) 3,055,556 Class B ordinary shares held by Investor Link Investments Limited. Investor Link Investments Limited is beneficially owned by Ms. Jean Qing Liu through a trust, of which Ms. Liu is the settlor and Ms. Liu and her family members are the beneficiaries. The address of Investor Link Investments Limited is Vistra Corporate Services Centre, Wickhams Cay II, Road Town, Tortola, VG1110, British Virgin Islands. |
(4) | The business address of Ms. Fengxia Liang is Building A, No. 397 Tianlin Road, Xuhui District, Shanghai, China. |
(5) | The business address of Ms. Chen Shen is No. 618, Waimalu Road, Huangpu District, Shanghai, China. |
(6) | The business address of Mr. Zhihui Yang is 9/F, No. 6 Haidian Zhongjie, Haidian District, Beijing, China. |
(7) | The business address of Mr. Gaofei Wang is No. 8 Sina Plaza Courtyard 10, the West XiBeiWang E. Rd, Haidian District, Beijing, China. |
(8) | The business address of Mr. Yusuo Wang is No. 38 Hongrun Rd, Economic and Technological Development Zone, Langfang City, Hebei Province, P.R. China. |
(9) | Represents (i) Class A ordinary shares held by Oriental Holding Investment Limited in which Mr. Bob Bo Zhang has an indirect economic interest and (ii) Class A ordinary shares held by Doctorate Investment Limited. Doctorate Investment Limited is beneficially owned by Mr. Zhang through a trust, of which Mr. Zhang and his spouse are the settlors and Mr. Zhang and his family members are the beneficiaries. The address of Doctorate Investment Limited is Craigmuir Chambers, Road Town, Tortola, VG 1110, British Virgin Islands. |
(10) | Represents Class A ordinary shares held by Doctorate Investment Limited. |
(11) | Represents Class A ordinary shares held by Oriental Holding Investment Limited in which Mr. Alan Yue Zhuo has an indirect economic interest. |
(12) | Represents Class A ordinary shares held by Oriental Holding Investment Limited in which Mr. Shu Sun has an indirect economic interest. |
(13) | Representing 242,115,016 Class A ordinary shares held by SVF XKI Subco (Singapore) Pte. Ltd. as of December 31, 2021, as reported in a Schedule 13G filed by SB Investment Advisers (UK) Limited, Softbank Vision Fund L.P., SVF Holdings (UK) LLP, SVF Holdings (Singapore) Pte. Ltd. and SVF XKI Subco (Singapore) Pte. Ltd. on February 14, 2022. Softbank Vision Fund L.P. is the managing member of SVF Holdings (UK) LLP, which is the sole owner of SVF Holdings (Singapore) Pte. Ltd., which in turn is the sole owner of SVF XKI Subco (Singapore) Pte. Ltd. SB Investment Advisers (UK) Limited has been appointed as alternative investment fund manager of Softbank Vision Fund L.P. The registered address of SVF XKI Subco (Singapore) Pte Ltd. is 138 Market Street #27-01A, Capitagreen, Singapore. |
(14) | Representing 143,911,749 Class A ordinary shares held by Uber International B.V. as of December 31, 2021, as reported in a Schedule 13G filed by Uber Technologies, Inc. on February 14, 2022. Uber International B.V. is wholly-owned, indirect subsidiary of Uber Technologies, Inc., a company listed on the NYSE. The registered address of Uber Technologies, Inc. is 1515 3rd Street, San Francisco, CA 94158. |
(15) | Representing (i) 77,316,905 Class A ordinary shares (including 1,539,125 Class A ordinary shares represented by 6,156,500 ADSs) held by Huang River Investment Limited, (ii) 1,918,974 Class A ordinary shares represented by 7,675,896 ADSs held of record by THL E Limited, and (iii) 1,290,104 Class A ordinary shares held of record by Tencent Growthfund Limited as of December 31, 2023, as reported in a Schedule 13G/A filed by Tencent Holdings Limited and Huang River Investment Limited, among others, on February 1, 2024. Each of Huang River Investment Limited, THL E Limited and Tencent Growthfund Limited is controlled by Tencent Holdings Limited, a company listed on the Hong Kong Stock Exchange. The principal business office for Tencent Holdings Limited and Huang River Investment Limited is at Level 29, Three Pacific Place, No.1 Queen’s Road East, Wanchai, Hong Kong. |
As of April 8, 2024, we had 451,964,135 shares held by nine record holders in the United States.
We are not aware of any arrangement that may, at a subsequent date, result in a change of control of our company.
F.Disclosure of a Registrant’s Action to Recover Erroneously Awarded Compensation
Not applicable.
139
Item 7. | Major Shareholders and Related Party Transactions |
A.Major Shareholders
Please refer to “Item 6. Directors, Senior Management and Employees—E. Share Ownership.”
B.Related Party Transactions
Contractual Arrangements with the VIEs
See “Item 4. Information on the Company—C. Organizational Structure.”
Shareholders Agreement
We entered into an amended and restated shareholders agreement on August 9, 2019 with our shareholders, consisting of holders of ordinary shares and holders of our preferred shares. The amended and restated shareholders agreement provides for certain shareholders’ rights, including preemptive rights, information and inspection rights, protective provisions, and contains provisions governing our board of directors and other corporate governance matters. Except for the registration rights, all these special rights, as well as the corporate governance provisions, were automatically terminated upon the completion of initial public offering.
Registration Rights
Pursuant to our current shareholders agreement, we have granted certain registration rights to our shareholders. Set forth below is a description of the registration rights granted under the agreement.
Demand Registration Rights. At any time following six months after the closing of our initial public offering, holders of registrable securities may request in writing that we effect the registration of the registrable securities under the Securities Act where the anticipated aggregate offering price is in excess of US$400 million. Upon such a request, we shall promptly give notice of such requested registration to all other holders of registrable securities and thereupon shall use reasonable best efforts to effect, as soon as possible, the registration under the Securities Act of (i) all registrable securities for which the requesting shareholders has requested registration and (ii) all other registrable securities as those requested to be registered by the other shareholders who requested to us in writing within 15 days after our delivery of written notice of the requested registration. We are not be obligated to effect more than a total of three demand registrations and in no event shall we be required to effect more than one demand registration within any six-month period.
Piggyback Registration Rights. If, at any time following our initial public offering, we propose to file a registration statement for a public offering of our securities under the Securities Act, we shall give each holder of the registrable securities a written notice of such registration, and upon the written request of any holder given within 15 days after the delivery of such notice, we shall use commercially reasonable efforts to effect the registration under the Securities Act of all registrable securities that have been so requested to register by all such shareholders. Holders of registrable securities may make unlimited number of requests to register registrable securities under this piggyback registration.
Form F-3 Registration Rights. If we are eligible to use a Form F-3 registration statement, holders of at least 30% of our voting power of the then outstanding registrable securities have the right to demand in writing to file a registration on Form F-3. We are not obligated to effect such registration if, among other things, (i) the anticipated aggregate offering price is less than US$2 million, or (ii) we have already effected a registration in the six - month period preceding the date of the request.
Expenses of Registration. We will bear all registration expenses, other than underwriting discounts and selling commissions, incurred in connection with any demand, piggyback or F-3 registration.
Termination of Obligations. The registration rights set forth above shall terminate on the earlier of (i) three years of the closing this initial public offering and (ii) with respect to the registrable securities, the date when the holder of such registrable securities may sell such registrable securities under Rule 144 of the Securities Act within a 90-day period.
140
Transactions with Our Shareholders
We have commercial arrangements with two of our shareholders in the ordinary course of our business, namely Alibaba and its subsidiaries, which we refer to as Alibaba Group, and Tencent and its subsidiaries, which we refer to as Tencent Group.
Transactions with Alibaba Group
We have commercial arrangements with Alibaba Group primarily related to ride hailing and enterprise solutions services within our China Mobility segment. The ride hailing and enterprise solutions services we provide to Alibaba Group are conducted on an arm’s length basis with similar unrelated parties. All the revenues generated from Alibaba Group within our China Mobility segment accounted for less than 0.2% of our total revenues for the year ended December 31, 2023.
We also have commercial arrangement with Alibaba Group primarily related to cloud communication services and information technology platform services. The costs and expenses related to these services that were provided to us accounted for less than 0.3% of our total costs and expenses for the year ended December 31, 2023.
Transactions with Tencent Group
We have commercial arrangements with Tencent Group primarily related to ride hailing and enterprise solutions services, online advertising services as well as licensing services. The services we provide to Tencent Group are conducted on an arm’s length basis with similar unrelated parties. All the revenues generated from Tencent Group within our China Mobility segment and our Other Initiative segment accounted for less than 0.5% of our total revenues for the year ended December 31, 2023.
We also have commercial arrangements with Tencent Group primarily related to payment processing services, colocation services, cloud communication services and promotion services. The costs and expenses related to these services that were provided to us accounted for less than 0.7% of our total costs and expenses for the year ended December 31, 2023.
In addition, we have made certain financing transactions together with Softbank. The agreements for those financing transactions are disclosed in Note 21 to our consolidated financial statements.
Transactions with Other Related Parties
Other than the transactions disclosed above or elsewhere in this annual report, we have commercial arrangements with certain of our investees to provide or receive technical support and other services in 2023. The amounts relating to these services provided or received represented less than 0.2% of our revenues or total costs and expenses for the year ended December 31, 2023. There are no other significant transactions with our investees.
Employment Agreements and Indemnification Agreements
See “Item 6. Directors, Senior Management and Employees—B. Compensation.”
Share Incentive Plans
See “Item 6. Directors, Senior Management and Employees—B. Compensation.”
C.Interests of Experts and Counsel
Not applicable.
Item 8. | Financial Information |
A.Consolidated Statements and Other Financial Information
We have appended consolidated financial statements filed as part of this annual report.
141
Legal and Administrative Proceedings
We are regularly subject to various types of legal proceedings by drivers, consumers, employees, commercial partners, competitors, and government agencies, among others, as well as investigations and other administrative or regulatory proceedings by government agencies. In the ordinary course of our business, various parties claim that we are liable for damages related to accidents or other incidents involving drivers, consumers or other third parties on our platform. We are also subject to contractual disputes with drivers and other third parties. We are currently named as a defendant in a number of matters related to accidents or other incidents involving drivers, consumers and other third parties, and in matters related to contract disputes. Furthermore, we are involved in disputes with third parties asserting, among other things, alleged infringement of their intellectual property rights.
Starting in July 2021, we and certain of our officers and directors were named as defendants in several putative securities class actions filed in federal court in New York and California. These actions alleged, in sum and substance, that the registration statement and prospectus prepared for our June 30, 2021 initial public offering contained material misstatements and omissions in violation of the Securities Act of 1933, the Securities Exchange Act of 1934 and Rule 10b-5 promulgated thereunder. In September 2021, plaintiffs voluntarily dismissed all actions filed in federal court in California. On October 12, 2021, the U.S. District Court for the Southern District of New York appointed lead plaintiffs and lead counsel and consolidated the remaining federal actions under the caption In re Didi Global Inc. Securities Litigation, No. 1:21-cv-05807-LAK. Lead plaintiffs in the consolidated action filed a consolidated amended complaint on January 7, 2022. We moved to dismiss the consolidated amended complaint on March 8, 2022. In response, lead plaintiffs further amended their complaint, filing a Second Amended Complaint on May 5, 2022. On June 3, 2022, we moved to dismiss the Second Amended Complaint. On March 14, 2024, the court denied the Company’s and other defendants’ motions to dismiss the Second Amended Complaint. We cannot predict the timing, outcome or consequences of this action, and there is no basis to conclude at this point whether such action will be successful or whether the Company will be subject to any damages and, if so, how much.
Separately, in December 2021, we and certain of our officers and directors were named as defendants in a putative securities class action filed in state court in New York, which similarly alleges that the registration statement and prospectus prepared for our June 30, 2021 initial public offering contained material misstatements and omissions in violation of the Securities Act of 1933. On April 22, 2022, the parties stipulated to stay the state court action pending the outcome of motion to dismiss briefing in the federal action. The state court action remains in its preliminary stage. We cannot predict the timing, outcome or consequences of this action, and there is no basis to conclude at this point whether such actions will be successful or whether we will be subject to any damages, let alone how much.
On July 2, 2021, the Cybersecurity Review Office posted an announcement stating that we were subject to a cybersecurity review and that the Cybersecurity Review Office required us to suspend new user registration in China during the review. On July 4, 2021, the CAC posted an announcement stating that our DiDi Chuxing app collected personal information in violation of PRC laws and regulations. Pursuant to the PRC Cybersecurity Law, the CAC notified app stores to take down the DiDi Chuxing app and required us to strictly comply with relevant laws and regulations, follow the relevant standards set by the PRC government authorities, and rectify the problem to ensure the security of users’ personal information. On July 9, 2021, the CAC posted an announcement stating that it had been confirmed that 25 of the apps that we operate in China, including apps used by users and drivers, had the problem of collecting personal information in serious violation of relevant PRC laws and regulations. Pursuant to the PRC Cybersecurity Law, the CAC notified app stores to take down these apps, and required us to strictly comply with relevant laws and regulations, follow the relevant standards set by the PRC government authorities, and rectify the problem to ensure the security of users’ personal information.
Pursuant to the PRC Cybersecurity Law, if a cyberspace operator or a cyberspace product or service provider infringes upon the legal rights of individuals’ personal information in violation of the relevant provisions under the Cybersecurity Law, it may be ordered by a competent authority to make rectifications, and may, depending on the seriousness of the case, be subject to warnings, confiscation of illegal gains, and/or monetary fines. In serious cases, the competent authority may order it to suspend relevant business, suspend business for rectification, close the website or revoke its relevant business permit or license. In addition, violation of the PRC Personal Information Protection Law may give rise to an order to rectify, warnings, confiscation of illegal gains, suspension or termination of services through the app illegally processing the personal information, monetary fines, and/or the suspension of business or revocation of business licenses or operating permits.
In 2022, we fully cooperated with the PRC government authorities on the cybersecurity review and rectification measures. On January 16, 2023, with the approval of the Cybersecurity Review Office, we resumed the registration of new users on DiDi Chuxing. We will continue to take effective measures to protect the safety of our platform infrastructure and security of big data, and safeguard national cybersecurity. An administrative fine of RMB8.026 billion was imposed for the violation of the Cybersecurity Law, Data Security Law and Personal Information Protection Law and was paid in the year ended December 31, 2022. Our active apps have been restored to app stores and we will continue to monitor and comply with the relevant statutes and regulations on cybersecurity.
142
After our initial public offering in the United States, the SEC contacted us and made inquiries in relation to the offering. We are cooperating with the investigation, subject to strict compliance with applicable PRC laws and regulations. We cannot predict the timing, outcome or consequences of such an investigation.
Dividend Policy
Our board of directors has discretion as to whether to distribute dividends, subject to applicable laws. In addition, our shareholders may by ordinary resolution declare a dividend, but no dividend may exceed the amount recommended by our directors. Even if our board of directors decides to pay dividends, the form, frequency and amount will depend upon our future operations and earnings, capital requirements and surplus, general financial condition, contractual restrictions and other factors that the board of directors may deem relevant.
We do not have any present plan to pay any cash dividends on our ordinary shares in the foreseeable future. We currently intend to retain most, if not all, of our available funds and any future earnings to operate and expand our business.
We are a holding company incorporated in the Cayman Islands. We rely principally on dividends from our PRC subsidiaries for our cash requirements, including any payment of dividends to our shareholders. PRC regulations may restrict the ability of our PRC subsidiaries to pay dividends to us. See “Item 3. Key Information—D. Risk Factors—Risks Relating to Doing Business in China—We may rely on dividends and other distributions on equity paid by our PRC subsidiaries to fund any cash and financing requirements we may have, and any limitation on the ability of our PRC subsidiaries to make payments to us could have a material and adverse effect on our ability to conduct our business.” If we pay any dividends on our ordinary shares, we will pay those dividends which are payable in respect of the Class A ordinary shares underlying the ADSs to the depositary, as the registered holder of such Class A ordinary shares, and the depositary then will pay such amounts to the ADS holders in proportion to the Class A ordinary shares underlying the ADSs held by such ADS holders, subject to the terms of the deposit agreement, including the fees and expenses payable thereunder.
If we pay any dividends on our ordinary shares, we will pay those dividends which are payable in respect of the Class A ordinary shares underlying the ADSs to the depositary, as the registered holder of such Class A ordinary shares, and the depositary then will pay such amounts to the ADS holders in proportion to the Class A ordinary shares underlying the ADSs held by such ADS holders, subject to the terms of the deposit agreement, including the fees and expenses payable thereunder.
B.Significant Changes
Except as disclosed elsewhere in this annual report, we have not experienced any significant changes since the date of our audited consolidated financial statements included in this annual report.
Item 9. | The Offer and Listing |
A.Offering and Listing Details
See “—C. Markets.”
B.Plan of Distribution
Not applicable.
C.Markets
Our ADSs were listed on the NYSE on June 30, 2021 under the symbol “DIDI.” On May 23, 2022, we held an extraordinary general meeting to vote on the voluntary delisting of our ADSs from the NYSE and obtained shareholder approval. On June 13, 2022, our ADSs were delisted from the NYSE. Our ADSs have been quoted on OTC Pink under the symbol “DIDIY” since June 2022. We will continue to explore appropriate measures in the interests of our company and our shareholders, including exploring a potential listing on another internationally recognized exchange, subject to compliance with applicable rules, regulations, policies and guidance.
D.Selling Shareholders
Not applicable.
143
E.Dilution
Not applicable.
F.Expenses of the Issue
Not applicable.
Item 10. | Additional Information |
A.Share Capital
Not applicable.
B.Memorandum and Articles of Association
The following are summaries of material provisions of our currently effective memorandum and articles of association, as well as the Companies Act (As Revised) insofar as they relate to the material terms of our shares.
Board of Directors
See “Item 6. Directors, Senior Management and Employees—C. Board Practices.”
Registered Office and Objects
Our registered office in the Cayman Islands is located at the offices of Maples Corporate Services Limited at PO Box 309, Ugland House, Grand Cayman, KY1-1104, Cayman Islands., or at such other location within or outside of the Cayman Islands as our directors may from time to time decide. The objects of our company are unrestricted and we have the full power and authority to carry out any object not prohibited by the Cayman Islands law.
Ordinary Shares
Our shareholders have adopted the eleventh amended and restated memorandum and articles of association. The following are summaries of material provisions of the current memorandum and articles of association and of the Companies Act, insofar as they relate to the material terms of our ordinary shares.
Objects of Our Company. Under our current memorandum and articles of association, the objects of our company are unrestricted and we have the full power and authority to carry out any object not prohibited by the Cayman Islands law.
Ordinary Shares. Our ordinary shares are divided into Class A ordinary shares and Class B ordinary shares. Holders of our Class A ordinary shares and Class B ordinary shares will have the same rights except for voting and conversion rights. Our ordinary shares are issued in registered form and are issued when registered in our register of members (shareholders). We may not issue shares to bearer. Our shareholders who are non-residents of the Cayman Islands may freely hold and vote their shares.
Conversion. Class B ordinary shares may be converted into the same number of Class A ordinary shares by the holders thereof at any time, while Class A ordinary shares cannot be converted into Class B ordinary shares under any circumstances. Upon any sale, transfer, assignment or disposition of Class B ordinary shares by a holder thereof to any person other than the Core Management Members or a Core Management Member’s Affiliate, as defined in our current memorandum and articles of association, or upon a change of control of the ultimate beneficial ownership of any Class B ordinary share to any person who is not a Core Management Member or a Core Management Member’s Affiliate, such Class B ordinary shares shall be automatically and immediately converted into the same number of Class A ordinary shares.
144
Dividends. Our directors may from time to time declare dividends (including interim dividends) and other distributions on our shares in issue and authorize payment of the same out of the funds of our company lawfully available therefor. In addition, our shareholders may declare dividends by ordinary resolution, but no dividend shall exceed the amount recommended by our directors. Our current memorandum and articles of association provide that dividends may be declared and paid out of the funds of our company lawfully available therefor. Under the laws of the Cayman Islands, our company may pay a dividend out of either profit or share premium account; provided that in no circumstances may a dividend be paid if this would result in our company being unable to pay its debts as they fall due in the ordinary course of business.
Voting Rights. Holders of Class A ordinary shares and Class B ordinary shares shall, at all times, vote together as one class on all matters submitted to a vote by the members at any general meeting of our company. Each Class A ordinary share shall be entitled to one vote on all matters subject to the vote at general meetings of our company, and each Class B ordinary share shall be entitled to ten votes on all matters subject to the vote at general meetings of our company. Voting at any meeting of shareholders is by show of hands unless a poll is demanded. A poll may be demanded by the chairman of such meeting or any shareholder holding not less than 10% of the votes attaching to the shares present in person or by proxy.
An ordinary resolution to be passed at a meeting by the shareholders requires the affirmative vote of a simple majority of the votes attaching to the ordinary shares cast at a meeting, while a special resolution requires the affirmative vote of no less than two-thirds of the votes attaching to the ordinary shares cast at a meeting. A special resolution will be required for important matters such as a change of name or making changes to our current memorandum and articles of association. Our current memorandum and articles of association provide that in respect of any resolution relating to a Special Partnership Matter, or which in any way affects a Special Partnership Matter, including any amendment to any provision of our memorandum or articles of association which relates to a Special Partnership Matter, must be approved as a special resolution, and that for these purposes a special resolution requires the affirmative vote of no less than 95% of votes cast by our shareholders at a general meeting. A “Special Partnership Matter” includes, among other things, for so long as the Partnership Condition is satisfied, (i) the rights of the DiDi Partnership to appoint and remove our Executive Directors and to nominate and recommend candidates for certain executive officer positions of our company as described under “Item 6. Directors, Senior Management and Employees—A. Directors and Senior Management—DiDi Partnership,” and (ii) the procedures regarding the election, appointment and removal of directors. Our shareholders may, among other things, sub-divide or consolidate our share capital by ordinary resolution.
General Meetings of Shareholders. As a Cayman Islands exempted company, we are not obliged by the Companies Act to call shareholders’ annual general meetings. Our current memorandum and articles of association provide that we may (but are not obliged to) in each year hold a general meeting as our annual general meeting in which case we shall specify the meeting as such in the notices calling it, and the annual general meeting shall be held at such time and place as may be determined by our directors.
Shareholders’ general meetings may be convened by a majority of our board of directors. Advance notice of at least ten calendar days is required for the convening of our annual general shareholders’ meeting (if any) and any other general meeting of our shareholders. A quorum required for any general meeting consists of at least one shareholder present in person or by proxy, holding shares which carry in aggregate not less than one-third of all votes attaching to the issued and outstanding shares of our company entitled to vote at such general meeting.
The Companies Act provides shareholders with only limited rights to requisition a general meeting, and does not provide shareholders with any right to put any proposal before a general meeting. However, these rights may be provided in a company’s articles of association. Our current memorandum and articles of association provide that upon the requisition of any one or more of our shareholders who together hold shares which carry in aggregate not less than one-third of all votes attaching to the issued and outstanding shares of our company entitled to vote at general meetings, our board will convene an extraordinary general meeting and put the resolutions so requisitioned to a vote at such meeting. However, our current memorandum and articles of association do not provide our shareholders with any right to put any proposals before annual general meetings or extraordinary general meetings not called by such shareholders.
Transfer of Ordinary Shares. Subject to the restrictions set out in our current memorandum and articles of association as set out below, any of our shareholders may transfer all or any of his or her ordinary shares by an instrument of transfer in the usual or common form or any other form approved by our board of directors.
145
Our board of directors may, in its absolute discretion, decline to register any transfer of any ordinary share which is not fully paid up or on which we have a lien. Our board of directors may also decline to register any transfer of any ordinary share unless:
| ● | the instrument of transfer is lodged with us, accompanied by the certificate for the ordinary shares to which it relates and such other evidence as our board of directors may reasonably require to show the right of the transferor to make the transfer; |
| ● | the instrument of transfer is in respect of only one class of ordinary shares; |
| ● | the instrument of transfer is properly stamped, if required; |
| ● | in the case of a transfer to joint holders, the number of joint holders to whom the ordinary share is to be transferred does not exceed four; and |
| ● | a fee of such sum as our directors may from time to time require is paid to us in respect thereof. |
If our directors refuse to register a transfer they shall, within three calendar months after the date on which the instrument of transfer was lodged, send to each of the transferor and the transferee notice of such refusal.
The registration of transfers may be suspended and our register of members (shareholders) closed at such times and for such periods as our board of directors may from time to time determine, provided, however, that the registration of transfers shall not be suspended nor the register of members closed for more than 30 calendar days in any year.
Liquidation. On the winding up of our company, if the assets available for distribution among our shareholders shall be more than sufficient to repay the whole of the share capital at the commencement of the winding up, the surplus shall be distributed among our shareholders in proportion to the par value of the shares held by them at the commencement of the winding up, subject to a deduction from those shares in respect of which there are monies due, of all monies payable to our company for unpaid calls or otherwise. If our assets available for distribution are insufficient to repay all of the paid-up capital, the assets will be distributed so that the losses are borne by our shareholders in proportion to the par value of the shares held by them.
Calls on Shares and Forfeiture of Shares. Our board of directors may from time to time make calls upon shareholders for any amounts unpaid on their shares in a notice served to such shareholders at least 14 calendar days prior to the specified time and place of payment. The shares that have been called upon and remain unpaid are subject to forfeiture.
Redemption, Repurchase and Surrender of Shares. We may issue shares on terms that such shares are subject to redemption, at our option or at the option of the holders of these shares, on such terms and in such manner as may be determined by our board of directors or by our shareholders by special resolution. Our company may also repurchase any of our shares on such terms and in such manner as have been approved by our board of directors or by an ordinary resolution of our shareholders. Under the Companies Act, the redemption or repurchase of any share may be paid out of our company’s profits or out of the proceeds of a new issue of shares made for the purpose of such redemption or repurchase, or out of capital (including share premium account and capital redemption reserve) if our company can, immediately following such payment, pay its debts as they fall due in the ordinary course of business. In addition, under the Companies Act no such share may be redeemed or repurchased (a) unless it is fully paid up, (b) if such redemption or repurchase would result in there being no shares outstanding or (c) if the company has commenced liquidation. In addition, our company may accept the surrender of any fully paid share for no consideration.
Variations of Rights of Shares. Whenever the capital of our company is divided into different classes of shares, the rights attached to any such class may, subject to any rights or restrictions attached to any class, be materially adversely varied with the consent in writing of the holders of two-thirds of the issued shares of that class or with the sanction of a special resolution passed at a separate meeting of the holders of the shares of that class. The rights attached to or otherwise conferred upon the holders of the shares of any class issued with preferred or other rights shall not, subject to any rights or restrictions attached to the shares of that class, be deemed to be materially adversely varied by the creation, allotment or issue of further shares ranking pari passu with or subsequent to them or the redemption or purchase of any shares of any class by our company. The rights of the holders of shares shall not be deemed to be materially adversely varied by the creation or issue of shares with preferred or other rights including, without limitation, the creation of shares with enhanced or weighted voting rights.
146
Issuance of Additional Shares. Our current memorandum and articles of association authorize our board of directors to issue additional shares from time to time as our board of directors shall determine, to the extent of available authorized but unissued shares, without the need for any approval or consent from our shareholders.
Our current memorandum and articles of association also authorize our board of directors, without the need for any approval or consent from our shareholders, to establish from time to time one or more series of preference shares and to determine, with respect to any series of preference shares, the terms and rights of that series, including:
| ● | the designation of the series; |
| ● | the number of shares of the series; |
| ● | the dividend rights, dividend rates, conversion rights, voting rights; and |
| ● | the rights and terms of redemption and liquidation preferences. |
Our board of directors may issue preference shares without the need for any approval or consent from, or other action by, our shareholders to the extent authorized but unissued. Issuance of these shares may dilute the voting power of holders of ordinary shares.
Inspection of Books and Records. Holders of our ordinary shares will have no general right under Cayman Islands law to inspect or obtain copies of our list of shareholders or our corporate records (other than our memorandum and articles of association, special resolutions of our shareholders, our register of mortgages and charges, and a list of our current directors). However, we will provide our shareholders with annual audited financial statements.
Anti-takeover Provisions. Some provisions of our current memorandum and articles of association may discourage, delay or prevent a change of control of our company or management that shareholders may consider favorable, including provisions that:
| ● | authorize our board of directors to issue preference shares in one or more series and to designate the price, rights, preferences, privileges and restrictions of such preference shares without any further vote or action by our shareholders; and |
| ● | limit the ability of shareholders to requisition and convene general meetings of shareholders. |
However, under Cayman Islands law, our directors may only exercise the rights and powers granted to them under our current memorandum and articles of association for a proper purpose and for what they believe in good faith to be in the best interests of our company.
Exempted Company. We are an exempted company with limited liability incorporated under the Companies Act. The Companies Act distinguishes between ordinary resident companies and exempted companies. Any company that is registered in the Cayman Islands but conducts business mainly outside of the Cayman Islands may apply to be registered as an exempted company. The requirements for an exempted company are essentially the same as for an ordinary company except that an exempted company:
| ● | does not have to file an annual return of its shareholders with the Registrar of Companies; |
| ● | is not required to open its register of members for inspection; |
| ● | does not have to hold an annual general meeting; |
| ● | may issue shares with no par value; |
| ● | may obtain an undertaking against the imposition of any future taxation (such undertakings are given for a period of up to 30 years); |
| ● | may register by way of continuation in another jurisdiction and be deregistered in the Cayman Islands; |
| ● | may register as a limited duration company; and |
147
| ● | may register as a segregated portfolio company. |
“Limited liability” means that the liability of each shareholder is limited to the amount unpaid by the shareholder on the shares of the company (except in exceptional circumstances, such as involving fraud, the establishment of an agency relationship or an illegal or improper purpose or other circumstances in which a court may be prepared to pierce or lift the corporate veil).
Exclusive Forum. Unless we consent in writing to the selection of an alternative forum, the United States District Court for the Southern District of New York (or, if the United States District Court for the Southern District of New York lacks subject matter jurisdiction over a particular dispute, the state courts in New York County, New York) shall be the exclusive forum within the United States for the resolution of any complaint asserting a cause of action arising out of or relating in any way to the federal securities laws of the United States, regardless of whether such legal suit, action, or proceeding also involves parties other than us. Any person or entity purchasing or otherwise acquiring any share or other securities in our company, or purchasing or otherwise acquiring American depositary shares issued pursuant to deposit agreements, shall be deemed to have notice of and consented to this provision of our current memorandum and articles of association. Without prejudice to the foregoing, if the provision in this article is held to be illegal, invalid or unenforceable under applicable law, the legality, validity or enforceability of the rest of our articles of association shall not be affected and this article shall be interpreted and construed to the maximum extent possible to apply in the jurisdiction with whatever modification or deletion may be necessary so as best to give effect to our intention.
Differences in Corporate Law
The Companies Act of the Cayman Islands is modeled after, to a large extent, the older Companies Acts of England but does not follow recent English statutory enactments. In addition, the Companies Act of the Cayman Islands differs from laws applicable to U.S. corporations and their shareholders. Set forth below is a summary of certain significant differences between the provisions of the Companies Act applicable to us and the laws applicable to companies incorporated in the United States and their shareholders.
Mergers and Similar Arrangements. The Companies Act permits mergers and consolidations between Cayman Islands companies and between Cayman Islands companies and non-Cayman Islands companies. For these purposes, (i) “merger” means the merging of two or more constituent companies and the vesting of their undertaking, property and liabilities in one of such companies as the surviving company, and (ii) a “consolidation” means the combination of two or more constituent companies into a consolidated company and the vesting of the undertaking, property and liabilities of such companies to the consolidated company. In order to effect such a merger or consolidation, the directors of each constituent company must approve a written plan of merger or consolidation, which must then be authorized by (a) a special resolution of the shareholders of each constituent company, and (b) such other authorization, if any, as may be specified in such constituent company’s articles of association. The written plan of merger or consolidation must be filed with the Registrar of Companies of the Cayman Islands together with a declaration as to the solvency of the surviving or consolidated company, a list of the assets and liabilities of each constituent company and an undertaking that a copy of the certificate of merger or consolidation will be given to the members and creditors of each constituent company and that notification of the merger or consolidation will be published in the Cayman Islands Gazette. Court approval is not required for a merger or consolidation which is effected in compliance with these statutory procedures.
A merger between a Cayman parent company and its Cayman subsidiary or subsidiaries does not require authorization by a resolution of shareholders of that Cayman subsidiary if a copy of the plan of merger is given to every member of that Cayman subsidiary to be merged unless that member agrees otherwise. For this purpose a company is a “parent” of a subsidiary if it holds issued shares that together represent at least 90% of the votes at a general meeting of the subsidiary.
The consent of each holder of a fixed or floating security interest over a constituent company is required unless this requirement is waived by a court in the Cayman Islands.
Save in certain limited circumstances, a shareholder of a Cayman constituent company who dissents from the merger or consolidation is entitled to payment of the fair value of his shares (which, if not agreed between the parties, will be determined by the Cayman Islands court) upon dissenting to the merger or consolidation; provided that the dissenting shareholder complies strictly with the procedures set out in the Companies Act. The exercise of dissenter rights will preclude the exercise by the dissenting shareholder of any other rights to which he or she might otherwise be entitled by virtue of holding shares, save for the right to seek relief on the grounds that the merger or consolidation is void or unlawful.
148
Separate from the statutory provisions relating to mergers and consolidations, the Companies Act also contains statutory provisions that facilitate the reconstruction and amalgamation of companies by way of schemes of arrangement; provided that the arrangement is approved by (a) 75% in value of the shareholders or class of shareholders, as the case may be, or (b) a majority in number representing 75% in value of the creditors or each class of creditors, as the case may be, with whom the arrangement is to be made, that are, in each case, present and voting either in person or by proxy at a meeting, or meetings, convened for that purpose. The convening of the meetings and subsequently the arrangement must be sanctioned by the Grand Court of the Cayman Islands. While a dissenting shareholder has the right to express to the court the view that the transaction ought not to be approved, the court can be expected to approve the arrangement if it determines that:
| ● | the statutory provisions as to the required majority vote have been met; |
| ● | the shareholders have been fairly represented at the meeting in question and the statutory majority are acting bona fide without coercion of the minority to promote interests adverse to those of the class; |
| ● | the arrangement is such that may be reasonably approved by an intelligent and honest man of that class acting in respect of his interest; and |
| ● | the arrangement is not one that would more properly be sanctioned under some other provision of the Companies Act. |
The Companies Act also contains a statutory power of compulsory acquisition which may facilitate the “squeeze out” of dissentient minority shareholders upon a tender offer. When a tender offer is made and accepted by holders of 90.0% of the shares affected within four months, the offeror may, within a two-month period commencing on the expiration of such four-month period, require the holders of the remaining shares to transfer such shares to the offeror on the terms of the offer. An objection can be made to the Grand Court of the Cayman Islands but this is unlikely to succeed in the case of an offer which has been so approved unless there is evidence of fraud, bad faith or collusion.
If an arrangement and reconstruction by way of scheme of arrangement is thus approved and sanctioned, or if a tender offer is made and accepted in accordance with the foregoing statutory procedures, a dissenting shareholder would have no rights comparable to appraisal rights, which would otherwise ordinarily be available to dissenting shareholders of Delaware corporations, providing rights to receive payment in cash for the judicially determined value of the shares.
Shareholders’ Suits. In principle, we will normally be the proper plaintiff to sue for a wrong done to us as a company, and as a general rule a derivative action may not be brought by a minority shareholder. However, based on English authorities, which would in all likelihood be of persuasive authority in the Cayman Islands, the Cayman Islands court can be expected to follow and apply the common law principles (namely the rule in Foss v. Harbottle and the exceptions thereto) so that a non-controlling shareholder may be permitted to commence a class action against or derivative actions in the name of our company to challenge:
| ● | an act which is illegal or ultra vires (and is therefore incapable of ratification by the shareholders); |
| ● | an act which, although not ultra vires, could only be effected duly if authorized by a qualified (or special) majority (i.e. more than a simple majority) vote that has not been obtained; and |
| ● | an act where those who control the company are perpetrating a “fraud against the minority.” |
Indemnification of Directors and Executive Officers and Limitation of Liability. Cayman Islands law does not limit the extent to which a company’s memorandum and articles of association may provide for indemnification of officers and directors, except to the extent any such provision may be held by the Cayman Islands courts to be contrary to public policy, such as to provide indemnification against civil fraud or the consequences of committing a crime. Our current memorandum and articles of association provide that we shall indemnify our officers and directors against all actions, proceedings, costs, charges, expenses, losses, damages or liabilities incurred or sustained by such directors or officer, other than by reason of such person’s dishonesty, willful default or fraud, in or about the conduct of our company’s business or affairs (including as a result of any mistake of judgment) or in the execution or discharge of his duties, powers, authorities or discretions, including, without prejudice to the generality of the foregoing, any costs, expenses, losses or liabilities incurred by such director or officer in defending (whether successfully or otherwise) any civil proceedings concerning our company or its affairs in any court whether in the Cayman Islands or elsewhere. This standard of conduct is generally the same as permitted under the Delaware General Corporation Law for a Delaware corporation.
149
In addition, we have entered into indemnification agreements with our directors and executive officers that provide such persons with additional indemnification beyond that provided in our current memorandum and articles of association.
Insofar as indemnification for liabilities arising under the Securities Act may be permitted to our directors, officers or persons controlling us under the foregoing provisions, we have been informed that in the opinion of the SEC, such indemnification is against public policy as expressed in the Securities Act and is therefore unenforceable.
Directors’ Fiduciary Duties. Under Delaware corporate law, a director of a Delaware corporation has a fiduciary duty to the corporation and its shareholders. This duty has two components: the duty of care and the duty of loyalty. The duty of care requires that a director act in good faith, with the care that an ordinarily prudent person would exercise under similar circumstances. Under this duty, a director must inform himself of, and disclose to shareholders, all material information reasonably available regarding a significant transaction. The duty of loyalty requires that a director acts in a manner he reasonably believes to be in the best interests of the corporation. He must not use his corporate position for personal gain or advantage. This duty prohibits self-dealing by a director and mandates that the best interest of the corporation and its shareholders take precedence over any interest possessed by a director, officer or controlling shareholder and not shared by the shareholders generally. In general, actions of a director are presumed to have been made on an informed basis, in good faith and in the honest belief that the action taken was in the best interests of the corporation. However, this presumption may be rebutted by evidence of a breach of one of the fiduciary duties. Should such evidence be presented concerning a transaction by a director, the director must prove the procedural fairness of the transaction, and that the transaction was of fair value to the corporation.
As a matter of Cayman Islands law, a director of a Cayman Islands company is in the position of a fiduciary with respect to the company and, therefore, it is considered that he owes the following duties to the company—a duty to act bona fide in the best interests of the company, a duty not to make a profit based on his position as director (unless the company permits him to do so), a duty not to put himself in a position where the interests of the company conflict with his personal interest or his duty to a third party, and a duty to exercise powers for the purpose for which such powers were intended. A director of a Cayman Islands company owes to the company a duty to exercise the skill they actually possess and such care and diligence that a reasonably prudent person would exercise in comparable circumstances. It was previously considered that a director need not exhibit in the performance of his duties a greater degree of skill than may reasonably be expected from a person of his knowledge and experience. However, English and Commonwealth courts have moved towards an objective standard with regard to the required skill and care and these authorities are likely to be followed in the Cayman Islands.
Shareholder Action by Written Consent. Under the Delaware General Corporation Law, a corporation may eliminate the right of shareholders to act by written consent by amendment to its certificate of incorporation.
Cayman Islands law and our current memorandum and articles of association provide that our shareholders may approve corporate matters by way of a unanimous written resolution signed by or on behalf of each shareholder who would have been entitled to vote on such matter at a general meeting without a meeting being held.
Shareholder Proposals. Under the Delaware General Corporation Law, a shareholder has the right to put any proposal before the annual meeting of shareholders; provided that it complies with the notice provisions in the governing documents. A special meeting may be called by the board of directors or any other person authorized to do so in the governing documents, but shareholders may be precluded from calling special meetings.
The Companies Act provides shareholders with only limited rights to requisition a general meeting, and does not provide shareholders with any right to put any proposal before a general meeting. However, these rights may be provided in a company’s articles of association. Our current memorandum and articles of association allow any one or more of our shareholders holding shares which carry in aggregate not less than one-third of the total number of votes attaching to all issued and outstanding shares of our company entitled to vote at general meetings to requisition an extraordinary general meeting of our shareholders, in which case our board is obliged to convene an extraordinary general meeting and to put the resolutions so requisitioned to a vote at such meeting. Other than this right to requisition a shareholders’ meeting, our current memorandum and articles of association do not provide our shareholders with any other right to put proposals before annual general meetings or extraordinary general meetings. As a Cayman Islands exempted company, we are not obliged by law to call shareholders’ annual general meetings.
150
Cumulative Voting. Under the Delaware General Corporation Law, cumulative voting for elections of directors is not permitted unless the corporation’s certificate of incorporation specifically provides for it. Cumulative voting potentially facilitates the representation of minority shareholders on a board of directors since it permits the minority shareholder to cast all the votes to which the shareholder is entitled on a single director, which increases the shareholder’s voting power with respect to electing such director. There are no prohibitions in relation to cumulative voting under the laws of the Cayman Islands, but our current memorandum and articles of association do not provide for cumulative voting. As a result, our shareholders are not afforded any less protections or rights on this issue than shareholders of a Delaware corporation.
Removal of Directors. Under the Delaware General Corporation Law, a director of a corporation with a classified board may be removed only for cause with the approval of a majority of the issued and outstanding shares entitled to vote, unless the certificate of incorporation provides otherwise. Under our current memorandum and articles of association, directors may be removed with or without cause, by an ordinary resolution of our shareholders. An appointment of a director may be for such term of office as may be agreed between our company and the director; but no such term shall be implied in the absence of express provision. In addition, a director’s office shall be vacated if the director (i) becomes bankrupt or makes any arrangement or composition with his creditors; (ii) dies or is found to be or becomes of unsound mind; (iii) resigns his office by notice in writing; (iv) without special leave of absence from our board, is absent from meetings of our board for four consecutive meetings and our board resolves that his office be vacated; or (v) is removed from office pursuant to any other provision of our articles of association.
Transactions with Interested Shareholders. The Delaware General Corporation Law contains a business combination statute applicable to Delaware corporations under which, unless the corporation has specifically elected not to be governed by such statute by amendment to its certificate of incorporation, it is prohibited from engaging in certain business combinations with an “interested shareholder” for three years following the date that such person becomes an interested shareholder. An interested shareholder generally is a person or a group who or which owns or owned 15% or more of the target’s outstanding voting share within the past three years. This has the effect of limiting the ability of a potential acquirer to make a two-tiered bid for the target in which all shareholders would not be treated equally. The statute does not apply if, among other things, prior to the date on which such shareholder becomes an interested shareholder, the board of directors approves either the business combination or the transaction which resulted in the person becoming an interested shareholder. This encourages any potential acquirer of a Delaware corporation to negotiate the terms of any acquisition transaction with the target’s board of directors.
Cayman Islands law has no comparable statute. As a result, we cannot avail ourselves of the types of protections afforded by the Delaware business combination statute. However, although Cayman Islands law does not regulate transactions between a company and its significant shareholders, it does provide that such transactions must be entered into bona fide in the best interests of the company and not with the effect of constituting a fraud on the minority shareholders.
Restructuring. A company may present a petition to the Grand Court of the Cayman Islands for the appointment of a restructuring officer on the grounds that the company:
| (a) | is or is likely to become unable to pay its debts; and |
| (b) | intends to present a compromise or arrangement to its creditors (or classes thereof) either pursuant to the Companies Act, the law of a foreign country or by way of a consensual restructuring. |
The Grand Court may, among other things, make an order appointing a restructuring officer upon hearing of such petition, with such powers and to carry out such functions as the court may order. At any time (i) after the presentation of a petition for the appointment of a restructuring officer but before an order for the appointment of a restructuring officer has been made, and (ii) when an order for the appointment of a restructuring officer is made, until such order has been discharged, no suit, action or other proceedings (other than criminal proceedings) shall be proceeded with or commenced against the company, no resolution to wind up the company shall be passed, and no winding up petition may be presented against the company, except with the leave of the court. However, notwithstanding the presentation of a petition for the appointment of a restructuring officer or the appointment of a restructuring officer, a creditor who has security over the whole or part of the assets of the company is entitled to enforce the security without the leave of the court and without reference to the restructuring officer appointed.
Dissolution; Winding up. Under the Delaware General Corporation Law, unless the board of directors approves the proposal to dissolve, dissolution must be approved by shareholders holding 100% of the total voting power of the corporation. Only if the dissolution is initiated by the board of directors may it be approved by a simple majority of the corporation’s outstanding shares. Delaware law allows a Delaware corporation to include in its certificate of incorporation a supermajority voting requirement in connection with dissolutions initiated by either an order of the courts of the Cayman Islands or by the board of directors.
151
Under the Companies Act, a Cayman Islands company may be wound up by either an order of the courts of the Cayman Islands or by a special resolution of its members or, if the company is unable to pay its debts as they fall due, by an ordinary resolution of its members. The court has authority to order winding up in a number of specified circumstances including where it is, in the opinion of the court, just and equitable to do so.
Variation of Rights of Shares. Under the Delaware General Corporation Law, a corporation may vary the rights of a class of shares with the approval of a majority of the outstanding shares of such class, unless the certificate of incorporation provides otherwise. Under our current memorandum and articles of association, if our share capital is divided into more than one class of shares, the rights attached to any such class may, subject to any rights or restrictions for the time being attached to any class, only be materially adversely varied with the consent in writing of the holders of two-thirds of the issued shares of that class or with the sanction of a special resolution passed at a separate meeting of the holders of the shares of that class. The rights conferred upon the holders of the shares of any class issued with preferred or other rights shall not, subject to any rights or restrictions for the time being attached to the shares of that class, be deemed to be materially adversely varied by the creation, allotment or issue of further shares ranking pari passu with or subsequent to them or the redemption or purchase of any shares of any class by our company. The rights of the holders of shares shall not be deemed to be materially adversely varied by the creation or issue of shares with preferred or other rights including, without limitation, the creation of shares with enhanced or weighted voting rights.
Amendment of Governing Documents. Under the Delaware General Corporation Law, a corporation’s governing documents may be amended with the approval of a majority of the outstanding shares entitled to vote, unless the certificate of incorporation provides otherwise. Under the Companies Act and our current memorandum and articles of association, our memorandum and articles of association may only be amended by a special resolution of our shareholders.
Rights of Non-resident or Foreign Shareholders. There are no limitations imposed by our current memorandum and articles of association on the rights of non-resident or foreign shareholders to hold or exercise voting rights on our shares. In addition, there are no provisions in our current memorandum and articles of association that require our company to disclose shareholder ownership above any particular ownership threshold.
C.Material Contracts
Other than in the ordinary course of business and other than those described in “Item 4. Information on the Company” or “Item 7. Major Shareholders and Related Party Transactions—B. Related Party Transactions” or elsewhere in this annual report, we have not entered into any material contract during the two years immediately preceding the date of this annual report.
D.Exchange Controls
See “Item 4. Information on the Company—B. Business Overview—Regulation—Regulations Relating to Foreign Exchange.”
E.Taxation
The following summary of material Cayman Islands, PRC and U.S. federal income tax consequences of an investment in our ADSs or Class A ordinary shares is based upon laws and interpretations thereof in effect as of the date of this annual report, all of which are subject to change. This summary does not deal with all possible tax consequences relating to an investment in our ADSs or Class A ordinary shares, such as the tax consequences under state, local and other tax laws.
Cayman Islands Taxation
The Cayman Islands currently levies no taxes on individuals or corporations based upon profits, income, gains or appreciation and there is no taxation in the nature of inheritance tax or estate duty. There are no other taxes likely to be material to holders of the ADSs or our Class A ordinary shares levied by the government of the Cayman Islands except for stamp duties which may be applicable on instruments executed in, or after execution brought within the jurisdiction of, the Cayman Islands. The Cayman Islands is not party to any double tax treaties that are applicable to any payments made to or by our company.
There are no exchange control regulations or currency restrictions in the Cayman Islands.
152
Payments of dividends and capital in respect of our shares will not be subject to taxation in the Cayman Islands and no withholding will be required on the payment of a dividend or capital to any holder of the shares, nor will gains derived from the disposal of our shares be subject to Cayman Islands income or corporate tax. To the extent that the discussion under “—Cayman Islands Taxation” relates to matters of Cayman Islands law, it represents the opinion of Maples and Calder (Hong Kong) LLP, our counsel as to Cayman Islands law.
People’s Republic of China Taxation
Although we are incorporated in the Cayman Islands, we may be treated as a PRC resident enterprise for PRC tax purposes under the Enterprise Income Tax Law. Under the Enterprise Income Tax Law and its implementation rules, an enterprise established outside of the PRC with a “de facto management body” within the PRC is considered a resident enterprise and will be subject to the enterprise income tax at the rate of 25% on its global income. The implementing rules of the Enterprise Income Tax Law merely define the “de facto management body” as the “organizational body which effectively manages and controls the production and business operation, personnel, accounting, properties and other aspects of operations of an enterprise.” Based on a review of the facts and circumstances, we do not believe that DiDi Global Inc. or any of our subsidiaries in the Cayman Islands, the British Virgin Islands or Hong Kong should be considered a PRC resident enterprise for PRC tax purposes. However, the tax resident status of an enterprise is subject to determination by the PRC tax authorities. If DiDi Global Inc. were to be considered a PRC resident enterprise, then dividends that we pay and gains realized on the sale or other disposition of our ADSs or ordinary shares may be subject to PRC tax, at a rate of 10% in the case of non-PRC enterprises or 20% in the case of non-PRC individuals (in each case, subject to the provisions of any applicable tax treaty), if such dividends or gains are deemed to be from PRC sources. See “Item 3. Key Information—D. Risk Factors—Risks Relating to Our Business and Industry—If we are classified as a PRC resident enterprise for PRC income tax purposes, such classification could result in unfavorable tax consequences to us and our non-PRC shareholders or ADS holders.” To the extent that the discussion in this paragraph relates to matters of PRC tax law, it represents the opinion of Fangda Partners, our PRC legal counsel.
United States Federal Income Tax Considerations
The following discussion is a summary of U.S. federal income tax considerations generally applicable to the ownership and disposition of our ADSs or ordinary shares by a U.S. Holder (as defined below) that holds our ADSs or ordinary shares as “capital assets” (generally, property held for investment) under the Code. This discussion is based upon existing U.S. federal tax law, which is subject to differing interpretations or change, possibly with retroactive effect, and there can be no assurance that the Internal Revenue Service or a court will not take a contrary position. This discussion, moreover, does not address the U.S. federal estate, gift or other non-income tax considerations, minimum tax, the Medicare tax on certain net investment income, or any state, local or non-U.S. tax considerations, relating to the ownership or disposition of our ADSs or ordinary shares. The following summary does not address all aspects of U.S. federal income taxation that may be important to particular investors in light of their individual circumstances or to persons in special tax situations such as:
| ● | banks and other financial institutions; |
| ● | insurance companies; |
| ● | pension plans; |
| ● | cooperatives; |
| ● | regulated investment companies; |
| ● | real estate investment trusts; |
| ● | broker-dealers; |
| ● | traders that elect to use a mark-to-market method of accounting; |
| ● | certain former U.S. citizens or long-term residents; |
| ● | tax-exempt entities (including private foundations); |
153
| ● | holders who acquire their ADSs or ordinary shares pursuant to any employee share option or otherwise as compensation; |
| ● | investors that will hold their ADSs or ordinary shares as part of a straddle, hedge, conversion, constructive sale or other integrated transaction for U.S. federal income tax purposes; |
| ● | investors that have a functional currency other than the U.S. dollar; |
| ● | persons that actually or constructively own ADSs or ordinary shares representing 10% or more of our stock (by vote or value); or |
| ● | partnerships or other entities taxable as partnerships for U.S. federal income tax purposes, or persons holding ADSs or ordinary shares through such entities, |
all of whom may be subject to tax rules that differ significantly from those discussed below.
Each U.S. Holder is urged to consult its tax advisor regarding the application of U.S. federal taxation to its particular circumstances, and the state, local, non-U.S. and other tax considerations of the ownership and disposition of our ADSs or ordinary shares.
General
For purposes of this discussion, a “U.S. Holder” is a beneficial owner of our ADSs or ordinary shares that is, for U.S. federal income tax purposes:
| ● | an individual who is a citizen or resident of the United States; |
| ● | a corporation (or other entity treated as a corporation for U.S. federal income tax purposes) created in, or organized under the law of the United States or any state thereof or the District of Columbia; |
| ● | an estate the income of which is includible in gross income for U.S. federal income tax purposes regardless of its source; or |
| ● | a trust (A) the administration of which is subject to the primary supervision of a U.S. court and which has one or more U.S. persons who have the authority to control all substantial decisions of the trust or (B) that has otherwise validly elected to be treated as a U.S. person under the Code. |
If a partnership (or other entity treated as a partnership for U.S. federal income tax purposes) is a beneficial owner of our ADSs or ordinary shares, the tax treatment of a partner in the partnership will generally depend upon the status of the partner and the activities of the partnership. Partnerships holding our ADSs or ordinary shares and their partners are urged to consult their tax advisors regarding an investment in our ADSs or ordinary shares.
For U.S. federal income tax purposes, it is generally expected that a U.S. Holder of ADSs will be treated as the beneficial owner of the underlying shares represented by the ADSs. The remainder of this discussion assumes that a U.S. Holder of our ADSs will be treated in this manner. Accordingly, deposits or withdrawals of ordinary shares for ADSs will generally not be subject to U.S. federal income tax.
154
Passive Foreign Investment Company Considerations
A non-U.S. corporation, such as our company, will be classified as a PFIC for U.S. federal income tax purposes for any taxable year, if either (i) 75% or more of its gross income for such year consists of certain types of “passive” income or (ii) 50% or more of the value of its assets (generally determined on the basis of a quarterly average) during such year is attributable to assets that produce or are held for the production of passive income. For this purpose, cash and assets readily convertible into cash are generally categorized as passive assets and the company’s goodwill and other unbooked intangibles are taken into account. Passive income generally includes, among other things, dividends, interest, rents, royalties, and gains from the disposition of passive assets. We will be treated as owning a proportionate share of the assets and earning a proportionate share of the income of any other corporation in which we own, directly or indirectly, at least 25% (by value) of the stock.
Although the law in this regard is not entirely clear, we treat the VIEs and their subsidiaries as being owned by us for U.S. federal income tax purposes because we have the power to direct activities of the VIEs that most significantly impact their economic performance and the right to receive economic benefits from the VIEs that could potentially be significant to them. As a result, we consolidate their results of operations in our consolidated U.S. GAAP financial statements. If it were determined, however, that we are not the owner of the VIEs and their subsidiaries for U.S. federal income tax purposes, we may be treated as a PFIC for the current taxable year and any subsequent taxable year.
Assuming that we are the owner of the VIEs and their subsidiaries for U.S. federal income tax purposes, and based on the value of our assets and the composition of our income and assets, including goodwill and other unbooked intangibles, and taking into account (i) the “fair market value” method in accordance with the Code, (ii) the working capital exception under proposed U.S. Treasury Regulations and (iii) the look-through rule under the Code, our company does not appear to be a PFIC for our taxable year ended December 31, 2023.
There can be no assurance that we will not be a PFIC, for U.S. federal income tax purposes, for any taxable year because our PFIC status is a factual determination made annually that will depend, in part, upon the composition of our income and assets. Fluctuations in the market price of our ADSs or ordinary shares may cause us to become a PFIC for the current or future taxable years because the value of our assets for purposes of the asset test, including the value of our goodwill and unbooked intangibles, may be determined by reference to the market price of our ADSs or ordinary shares from time to time (which may be volatile). The composition of our income and assets may also be affected by how, and how quickly, we use our liquid assets. Under circumstances where our revenue from activities that produce passive income significantly increases relative to our revenue from activities that produce non-passive income, or where we determine not to deploy significant amounts of cash or other passive assets for active purposes, our risk of becoming classified as a PFIC for the current or subsequent taxable years may substantially increase. Because there are uncertainties in the application of the relevant rules (including the working capital exception under proposed U.S. Treasury Regulations), it is also possible that the Internal Revenue Service may challenge our classification of certain assets as non-passive, which may result in our company being or becoming a PFIC, for U.S. federal income tax purposes, for any taxable year, which could subject U.S. Holders to significant adverse U.S. federal income tax consequences.
If we are classified as a PFIC for any taxable year during which a U.S. Holder holds our ADSs or ordinary shares, the PFIC rules discussed below under “—Passive Foreign Investment Company Rules” will generally apply to such U.S. Holder for such taxable year and, unless the U.S. Holder makes certain elections, will generally apply in future years even if we cease to be a PFIC.
155
Dividends
Subject to the discussion under “—Passive Foreign Investment Company Rules” below, any distributions (including the amount of any PRC tax withheld) paid on our ADSs or ordinary shares out of our current or accumulated earnings and profits, as determined under U.S. federal income tax principles, will generally be includible in the gross income of a U.S. Holder as dividend income on the day actually or constructively received by the U.S. Holder, in the case of ordinary shares, or by the depositary, in the case of ADSs. Because we do not intend to determine our earnings and profits on the basis of U.S. federal income tax principles, the full amount of any distribution we pay will generally be treated as a “dividend” for U.S. federal income tax purposes. Dividends received on our ADSs or ordinary shares will not be eligible for the dividends received deduction generally allowed to corporations. Dividends received by individuals and certain other non-corporate U.S. Holders may be subject to tax at the lower capital gain tax rate applicable to “qualified dividend income,” provided that certain conditions are satisfied, including that (1) our ADSs or ordinary shares on which the dividends are paid are readily tradable on an established securities market in the United States, or, in the event that we are deemed to be a PRC resident enterprise under the PRC Enterprise Income Tax Law, we are eligible for the benefits of the United States-PRC income tax treaty (the “Treaty”), (2) we are neither a PFIC nor treated as such with respect to such a U.S. Holder for the taxable year in which the dividend was paid and the preceding taxable year, and (3) certain holding period requirements are met. Our ADSs (but not our ordinary shares) were listed on the NYSE from July 2021 to June 2022. On June 13, 2022, our ADSs were delisted from the NYSE. Our ADSs have been quoted on OTC Pink under the symbol “DIDIY” since June 2022. Since our ADSs are not readily tradable on an established securities market in the United States, dividends received on our ADSs would generally not be eligible to be taxed at the lower capital gain tax rate applicable to “qualified dividend income” unless we are eligible for the benefits of the Treaty, as discussed below.
In the event that we are deemed to be a PRC resident enterprise under the PRC Enterprise Income Tax Law (see “—People’s Republic of China Taxation”), we may be eligible for the benefits of the Treaty. If we are eligible for such benefits, dividends we pay on our ADSs or ordinary shares, regardless of whether the ADSs are readily tradable on an established securities market in the United States and regardless of whether the ordinary shares are represented by the ADSs, would be eligible for the reduced rates of taxation described in the preceding paragraph.
Dividends paid on our ADSs or ordinary shares, if any, will generally be treated as income from foreign sources and will generally constitute passive category income for U.S. foreign tax credit purposes. Depending on the U.S. Holder’s individual facts and circumstances, a U.S. Holder may be eligible, subject to a number of complex limitations, to claim a foreign tax credit in respect of any nonrefundable foreign withholding taxes imposed on dividends received on our ADSs or ordinary shares. A U.S. Holder who does not elect to claim a foreign tax credit for foreign taxes withheld may instead claim a deduction, for U.S. federal income tax purposes, in respect of such withholding, but only for a year in which such holder elects to do so for all creditable foreign income taxes. The rules governing the foreign tax credit are complex and their outcome depends in large part on the U.S. Holder’s individual facts and circumstances. Accordingly, U.S. Holders are urged to consult their tax advisors regarding the availability of the foreign tax credit under their particular circumstances.
Sale or Other Disposition
Subject to the discussion under “—Passive Foreign Investment Company Rules” below, a U.S. Holder will generally recognize capital gain or loss upon the sale or other disposition of our ADSs or ordinary shares in an amount equal to the difference between the amount realized upon the disposition and the holder’s adjusted tax basis in such ADSs or ordinary shares. Any capital gain or loss will be long-term if the ADSs or ordinary shares have been held for more than one year and will generally be U.S.-source gain or loss for U.S. foreign tax credit purposes, which may limit the ability to receive a foreign tax credit. Long-term capital gain of individuals and certain other non-corporate U.S. Holders will generally be eligible for a reduced rate of taxation. The deductibility of a capital loss may be subject to limitations.
As described in “Item 10. Additional Information—E. Taxation—People’s Republic of China Taxation,” if we are deemed to be a PRC resident enterprise under the Enterprise Income Tax Law, gains from the disposition of the ADSs or ordinary shares may be subject to PRC income tax and will generally be U.S.-source, which may limit the ability to receive a foreign tax credit. If a U.S. Holder is eligible for the benefits of the Treaty, such holder may be able to elect to treat such gain as PRC-source income under the Treaty. Pursuant to the U.S. Treasury Regulations, however, if a U.S. Holder is not eligible for the benefits of the Treaty or does not elect to apply the Treaty, then such holder may not be able to claim a foreign tax credit arising from any PRC tax imposed on the disposition of the ADSs or ordinary shares. The rules regarding foreign tax credits and deduction of foreign taxes are complex. U.S. Holders should consult their tax advisors regarding the availability of a foreign tax credit or deduction in light of their particular circumstances, including their eligibility for benefits under the Treaty, and the potential impact of the U.S. Treasury Regulations.
156
Passive Foreign Investment Company Rules
If we are a PFIC for any taxable year during which a U.S. Holder holds our ADSs or ordinary shares, and unless the U.S. Holder makes a mark-to-market election (as described below), the U.S. Holder will generally be subject to special tax rules on (i) any excess distribution that we make to the U.S. Holder (which generally means any distribution paid during a taxable year to a U.S. Holder that is greater than 125 percent of the average annual distributions paid in the three preceding taxable years or, if shorter, the U.S. Holder’s holding period for the ADSs or ordinary shares), and (ii) any gain realized on the sale or other disposition of ADSs or ordinary shares. Under the PFIC rules:
| ● | the excess distribution or gain will be allocated ratably over the U.S. Holder’s holding period for the ADSs or ordinary shares; |
| ● | the amount allocated to the current taxable year and any taxable years in the U.S. Holder’s holding period prior to the first taxable year in which we are a PFIC (each, a “pre-PFIC year”) will be taxable as ordinary income; |
| ● | the amount allocated to each prior taxable year, other than a pre-PFIC year, will be subject to tax at the highest tax rate in effect for individuals or corporations, as appropriate, for that year; and |
| ● | an additional tax equal to the interest charge generally applicable to underpayments of tax will be imposed on the tax attributable to each prior taxable year, other than a pre-PFIC year. |
If we are a PFIC for any taxable year during which a U.S. Holder holds our ADSs or ordinary shares and any of our subsidiaries, the VIEs or any subsidiaries of the VIEs are also PFICs (each, a “lower – tier PFIC”), such U.S. Holder would be treated as owning a proportionate amount (by value) of the shares of such lower-tier PFIC for purposes of the application of these rules. U.S. Holders are urged to consult their tax advisors regarding the application of the PFIC rules to any of our subsidiaries, the VIEs or any subsidiaries of the VIEs.
As an alternative to the foregoing rules, a U.S. Holder of “marketable stock” in a PFIC may make a mark-to-market election with respect to such stock. For these purposes, stock will be treated as “marketable stock” if it is regularly traded on a qualified exchange or other market, as defined in applicable United States Treasury Regulations. For these purposes, our ADSs, but not our ordinary shares, were listed on the NYSE, which is a qualified exchange for these purposes, from July 2021 to June 2022. On June 13, 2022, our ADSs were delisted from the NYSE. Our ADSs have been quoted on OTC Pink under the symbol “DIDIY” since June 2022. Since our ADSs are not readily tradable on an established securities market in the United States, our ADSs would not be treated as “marketable stock” for these purposes and a U.S. Holder would not be eligible to make a mark-to-market election with respect to our ADSs.
If a U.S. Holder makes a mark-to-market election, the holder will generally (i) include as ordinary income for each taxable year that we are a PFIC the excess, if any, of the fair market value of ADSs held at the end of the taxable year over the adjusted tax basis of such ADSs and (ii) deduct as an ordinary loss in each such year the excess, if any, of the adjusted tax basis of the ADSs over the fair market value of such ADSs held at the end of the taxable year, but such deduction will only be allowed to the extent of the amount previously included in income as a result of the mark-to-market election. The U.S. Holder’s adjusted tax basis in the ADSs would be adjusted to reflect any income or loss resulting from the mark-to-market election. If a U.S. Holder makes a mark-to-market election in a year when we are classified as a PFIC and we subsequently cease to be classified as a PFIC, the holder will not be required to take into account the gain or loss described above during any period that we are not classified as a PFIC. If a U.S. Holder makes a mark-to-market election, any gain such U.S. Holder recognizes upon the sale or other disposition of our ADSs in a year when we are a PFIC will be treated as ordinary income and any loss will be treated as ordinary loss, but such loss will only be treated as ordinary loss to the extent of the net amount previously included in income as a result of the mark-to-market election.
Because a mark-to-market election cannot technically be made for any lower-tier PFICs that we may own, a U.S. Holder that makes the mark-to-market election may continue to be subject to the PFIC rules with respect to such U.S. Holder’s indirect interest in any investments held by us that are treated as an equity interest in a PFIC for U.S. federal income tax purposes.
We do not intend to provide information necessary for U.S. Holders to make qualified electing fund elections which, if available, would result in tax treatment different from (and generally less adverse than) the general tax treatment for PFICs described above.
157
If a U.S. Holder owns our ADSs or ordinary shares during any taxable year that we are a PFIC, the holder must generally file an annual IRS Form 8621. You should consult your tax advisors regarding the reporting requirements that may apply and the U.S. federal income tax consequences of owning and disposing of our ADSs or ordinary shares if we are or become a PFIC, including the possibility of making a mark-to-market election and the unavailability of the qualified electing fund election.
F.Dividends and Paying Agents
Not applicable.
G.Statement by Experts
Not applicable.
H.Documents on Display
We previously filed a registration statement on Form F-1 (Registration No. 333-256977) with the SEC to register the issuance and sale of our ordinary shares represented by ADSs in our initial public offering. We have also filed registration statements on Form F-6 (Registration No. 333-257342) with the SEC to register the ADSs.
We are subject to periodic reporting and other informational requirements of the Exchange Act as applicable to foreign private issuers, and are required to file reports and other information with the SEC. Specifically, we are required to file annually an annual report on Form 20-F within four months after the end of each fiscal year, which is December 31. All information filed with the SEC can be obtained over the internet at the SEC’s website at www.sec.gov. As a foreign private issuer, we are exempt from the rules under the Exchange Act prescribing the furnishing and content of quarterly reports and proxy statements, and officers, directors and principal shareholders are exempt from the reporting and short-swing profit recovery provisions contained in Section 16 of the Exchange Act.
We will furnish Deutsche Bank Trust Company Americas, the depositary of the ADSs, with our annual reports, which will include a review of operations and annual audited consolidated financial statements prepared in conformity with U.S. GAAP, and all notices of shareholders’ meetings and other reports and communications that are made generally available to our shareholders. The depositary will make such notices, reports and communications available to holders of ADSs and, upon our request, will mail to all record holders of ADSs the information contained in any notice of a shareholders’ meeting received by the depositary from us.
I.Subsidiary Information
Not applicable.
J.Annual Report to Security Holders.
Not applicable.
Item 11. | Quantitative and Qualitative Disclosures about Market Risk |
Foreign Exchange Risk
The conversion of Renminbi into other currencies, including U.S. dollars, is based on rates set by the People’s Bank of China. The Renminbi has fluctuated against other currencies, at times significantly and unpredictably. The value of Renminbi against other currencies is affected by changes in China’s political and economic conditions and by China’s foreign exchange policies, among other things. It is difficult to predict how market forces or government policies may impact the exchange rate between Renminbi and other currencies in the future.
As of December 31, 2023, a majority of our cash and cash equivalents was held in Renminbi, with the remainder primarily held in U.S. dollars.
A large majority of our revenues is denominated in Renminbi. Any significant depreciation of Renminbi against the U.S. dollar may materially and adversely affect our ability to pay dividends on our Class A ordinary shares or ADSs in U.S. dollars.
158
We are also exposed to foreign currency risk because of our international operations, particularly in Brazil and Mexico. While we generally expect to use any cash from operations in the same country where we receive that currency, fluctuations in the exchange rate between the currency of that country and the Renminbi will be recorded as foreign currency translation adjustments in our consolidated statements of comprehensive loss.
Interest Rate Risk
We have both short-term and long-term borrowings.
Our short-term borrowings mainly consist of RMB-dominated borrowings by our subsidiaries from financial institutions in the PRC. We had short-term borrowings of RMB4.9 billion and RMB7.7 billion (US$1.1 billion) as of December 31, 2022 and 2023, respectively.
Our long-term borrowings consist of a series of loan facilities with terms that range from two to four years. We had total long-term borrowings of RMB0.2 billion and RMB1.0 billion (US$0.1 billion) as of December 31, 2022 and 2023, respectively.
Our exposure to changes in interest rates is mainly from floating-rate borrowings. As of December 31, 2023, a minority of our total borrowings carried floating interest rates. Any change in interest rates will cause the effective interest rates of borrowings to change and thus cause our future cash flows to fluctuate over time. Assuming all other variables remained constant and the balances of outstanding debts with floating rates at the end of each reporting period had been outstanding for the entire year, an increase (decrease) in the interest rate by 0.25% would have resulted in an increase (decrease) in the loss before income taxes for the years ended December 31, 2022 and 2023 by RMB3.0 million and RMB2.3 million (US$0.3 million), respectively.
Credit Risk
As of December 31, 2022 and 2023, substantially all of our cash and cash equivalents, restricted cash and time deposits are held by major financial institutions located in mainland China and Hong Kong which we believe are of high credit quality. We expect that there is no significant credit risk associated with these assets.
We rely on a limited number of third parties to provide payment processing services to collect amounts due from customers. Payment service providers are financial institutions, credit card companies and online payment platforms which we believe are of high credit quality. As of December 31, 2022 and 2023, cash held in accounts managed by online payment platforms such as Alipay and WeChat Pay amounted to RMB1.0 billion and RMB1.6 billion (US$0.2 billion), respectively.
Accounts receivable are typically unsecured and are derived from revenues earned from customers in the PRC. The credit risk with respect to account receivables is mitigated by credit control policies we carry out with respect to our customers and our ongoing monitoring process of outstanding balances.
We have loans receivable which primarily represent micro-loans that we offer to individual borrowers who are registered as riders, end-users or drivers via our platform. Our loans receivable, net, were RMB5.3 billion and RMB8.7 billion (US$1.2 billion) as of December 31, 2022 and 2023, respectively. We do not have significant exposure to any individual customer.
Liquidity Risk
As of December 31, 2023, we had cash and cash equivalents of RMB27.3 billion (US$3.8 billion), restricted cash of RMB1.1 billion (US$0.2 billion) and short-term treasury investments of RMB19.2 billion (US$2.7 billion), as compared to total current liabilities of RMB28.5 billion (US$4.0 billion).
Cash and cash equivalents represent cash on hand, time deposits and highly liquid investments placed with banks or other financial institutions, which are unrestricted as to withdrawal for use, and which have original maturities less than three months. Short-term treasury investments mainly consist of time deposits, structured notes and other investments with maturities within 12 months. Time deposits include the balances placed with the banks with original maturities over three months, but less than one year and the long-term time deposits with a maturity date within one year.
159
Item 12. | Description of Securities Other than Equity Securities |
A.Debt Securities
Not applicable.
B.Warrants and Rights
Not applicable.
C.Other Securities
Not applicable.
D.American Depositary Shares
Fees and Charges Our ADS holders May Have to Pay
As an ADS holder, you will be required to pay the following service fees to the depositary bank and certain taxes and governmental charges (in addition to any applicable fees, expenses, taxes and other governmental charges payable on the deposited securities represented by any of your ADSs):
Service |
| Fees |
· To any person to which ADSs are issued or to any person to which a distribution is made in respect of ADS distributions pursuant to stock dividends or other free distributions of stock, bonus distributions, stock splits or other distributions (except where converted to cash) | Up to US$0.05 per ADS issued | |
· Cancellation of ADSs, including in the case of termination of the deposit agreement | Up to US$0.05 per ADS cancelled | |
· Distribution of cash dividends | Up to US$0.05 per ADS held | |
· Distribution of cash entitlements (other than cash dividends) and/or cash proceeds from the sale of rights, securities and other entitlements | Up to US$0.05 per ADS held | |
· Distribution of ADSs pursuant to exercise of rights. | Up to US$0.05 per ADS held | |
· Distribution of securities other than ADSs or rights to purchase additional ADSs | Up to US$0.05 per ADS held | |
· Depositary services | Up to US$0.05 per ADS held on the applicable record date(s) established by the depositary bank |
As an ADS holder, you will also be responsible for paying certain fees and expenses incurred by the depositary bank and certain taxes and governmental charges (in addition to any applicable fees, expenses, taxes and other governmental charges payable on the deposited securities represented by any of your ADSs) such as:
| ● | Fees for the transfer and registration of Class A ordinary shares charged by the registrar and transfer agent for the Class A ordinary shares in the Cayman Islands (i.e., upon deposit and withdrawal of Class A ordinary shares). |
| ● | Expenses incurred for converting foreign currency into U.S. dollars. |
| ● | Expenses for cable, telex and fax transmissions and for delivery of securities. |
| ● | Taxes and duties upon the transfer of securities, including any applicable stamp duties, any stock transfer charges or withholding taxes (i.e., when Class A ordinary shares are deposited or withdrawn from deposit). |
| ● | Fees and expenses incurred in connection with the delivery or servicing of Class A ordinary shares on deposit. |
160
| ● | Fees and expenses incurred in connection with complying with exchange control regulations and other regulatory requirements applicable to Class A ordinary shares, deposited securities, ADSs and ADRs. |
| ● | Any applicable fees and penalties thereon. |
The depositary fees payable upon the issuance and cancellation of ADSs are typically paid to the depositary bank by the brokers (on behalf of their clients) receiving the newly issued ADSs from the depositary bank and by the brokers (on behalf of their clients) delivering the ADSs to the depositary bank for cancellation. The brokers in turn charge these fees to their clients. Depositary fees payable in connection with distributions of cash or securities to ADS holders and the depositary services fee are charged by the depositary bank to the holders of record of ADSs as of the applicable ADS record date.
The depositary fees payable for cash distributions are generally deducted from the cash being distributed or by selling a portion of distributable property to pay the fees. In the case of distributions other than cash (i.e., share dividends, rights), the depositary bank charges the applicable fee to the ADS record date holders concurrent with the distribution. In the case of ADSs registered in the name of the investor (whether certificated or uncertificated in direct registration), the depositary bank sends invoices to the applicable record date ADS holders. In the case of ADSs held in brokerage and custodian accounts (via DTC), the depositary bank generally collects its fees through the systems provided by DTC (whose nominee is the registered holder of the ADSs held in DTC) from the brokers and custodians holding ADSs in their DTC accounts. The brokers and custodians who hold their clients’ ADSs in DTC accounts in turn charge their clients’ accounts the amount of the fees paid to the depositary banks.
In the event of refusal to pay the depositary fees, the depositary bank may, under the terms of the deposit agreement, refuse the requested service until payment is received or may set off the amount of the depositary fees from any distribution to be made to the ADS holder.
The depositary may make payments to us or reimburse us for certain costs and expenses, by making available a portion of the ADS fees collected in respect of the ADR program or otherwise, upon such terms and conditions as we and the depositary bank agree from time to time.
Fees and Other Payments Made by the Depositary to Us
The Depositary may reimburse us for certain expenses incurred by us in respect of the ADR program, by making available a portion of the ADS fees charged in respect of the ADR program or otherwise, upon such terms and conditions as we and the depositary agree from time to time. Responsibility for payment of such fees, charges and reimbursements may from time to time be changed by agreement between us and the depositary. In the year ended December 31, 2023, we did not receive any payment from the depositary for our expenses incurred in connection with the establishment and maintenance of the ADS program.
Taxes
You will be responsible for any taxes or other governmental charges payable, or which become payable, on your ADSs or on the deposited securities represented by any of your ADSs. The depositary may refuse to register or transfer your ADSs or allow you to withdraw the deposited securities represented by your ADSs until such taxes or other charges are paid. It may apply payments owed to you or sell deposited securities represented by your ADSs to pay any taxes owed and you will remain liable for any deficiency. If the depositary sells deposited securities, it will, if appropriate, reduce the number of ADSs to reflect the sale and pay you any net proceeds, or send you any property, remaining after it has paid the taxes. You agree to indemnify us, the depositary, the custodian and each of our and their respective agents, directors, employees and affiliates for, and hold each of them harmless from, any claims with respect to taxes (including applicable interest and penalties thereon) arising from any refund of taxes, reduced rate of withholding at source or other tax benefit obtained for you. Your obligations under this paragraph shall survive any transfer of ADRs, any surrender of ADRs and withdrawal of deposited securities or the termination of the deposit agreement.
161
PART II
Item 13. | Defaults, Dividend Arrearages and Delinquencies |
None.
Item 14. | Material Modifications to the Rights of Security Holders and Use of Proceeds |
Material Modifications to the Rights of Security Holders
None.
Use of Proceeds
The following “Use of Proceeds” information relates to the registration statement on Form F-1 for our initial public offering (File Number 333-256977), which was declared effective by the SEC on June 29, 2021. Our initial public offering closed in July 2021. Goldman Sachs (Asia) L.L.C., Morgan Stanley & Co. LLC and J.P. Morgan Securities LLC were the representatives of the underwriters for our initial public offering. We offered and sold an aggregate of 316,800,000 ADSs, representing 79,200,000 Class A Ordinary Shares, at an offering price of US$14.00 per ADS. We raised approximately US$4,332.0 million in net proceeds from our initial public offering after deducting underwriting commissions and discounts and the offering expenses paid or payable by us.
The total expenses incurred for our company’s account in connection with our initial public offering was US$103.2 million, which included US$88.7 million in underwriting discounts and commissions for the initial public offering and approximately US$14.5 million in other costs and expenses for our initial public offering. None of the transaction expenses included payments to directors or officers of our company or their associates, persons owning more than 10% or more of our equity securities or our affiliates. None of the net proceeds from the initial public offering were paid, directly or indirectly, to any of our directors or officers or their associates, persons owning 10% or more of our equity securities or our affiliates.
For the year ended December 31, 2023, we did not use any of the net proceeds from our initial public offering. There is no material change in the use of proceeds as described in the registration statement.
Item 15. | Controls and Procedures |
Evaluation of Disclosure Controls and Procedures
Our management, under the supervision and with the participation of our chief executive officer and our chief financial officer, carried out an evaluation of the effectiveness of our disclosure controls and procedures, which is defined in Rules 13a-15(e) of the Exchange Act, as of December 31, 2023. Disclosure controls and procedures means controls and other procedures that are designed to ensure that information required to be disclosed by us in the reports that we file or submit under the Exchange Act is recorded, processed, summarized and reported, within the time periods specified in the SEC’s rule and forms and that such information required to be disclosed by us in the reports that we file or submit under the Exchange Act is accumulated and communicated to our management, including our principal executive and principal financial officers, or persons performing similar functions, as appropriate to allow timely decisions regarding required disclosures.
Based upon that evaluation, our management, with the participation of our chief executive officer and our chief financial officer, has concluded that, as of the end of the period covered by this annual report, our disclosure controls and procedures were effective as of December 31, 2023 and as of the date that the evaluation of the effectiveness of our disclosure controls and procedures was completed.
162
Management’s Annual Report on Internal Control over Financial Reporting
Our management is responsible for establishing and maintaining adequate internal control over financial reporting, as defined in Rule 13a-15(f) under the Exchange Act. Our management evaluated the effectiveness of our internal control over financial reporting, as required by Rule 13a-15(c) of the Exchange Act, based on criteria established in the framework in Internal Control-Integrated Framework (2013) issued by the Committee of Sponsoring Organizations of the Treadway Commission. Based on this evaluation, our management has concluded that our internal control over financial reporting was effective as of December 31, 2023.
Because of its inherent limitations, internal control over financial reporting may not prevent or detect misstatements. In addition, projections of any evaluation of effectiveness of our internal control over financial reporting to future periods are subject to the risk that controls may become inadequate because of changes in conditions, or that the degree of compliance with the policies and procedures may deteriorate.
Our independent registered public accounting firm,
Changes in Internal Control over Financial Reporting
There were no changes in our internal controls over financial reporting that occurred during the period covered by this annual report on Form 20-F that have materially affected, or are reasonably likely to materially affect, our internal control over financial reporting.
Item 16A. Audit Committee Financial Expert
Our board of directors has determined that Mr. Zhihui Yang, an independent director (under the standards set forth in Rule 10A-3 under the Exchange Act) and member of our audit committee, is an audit committee financial expert.
Item 16B. Code of Ethics
Our board of directors adopted a code of business conduct and ethics that applies to our directors, officers and employees in June 2021. In December 2023, we amended our code of business conduct and ethics to expand the mechanisms used by our compliance officer and board of directors to review conflicted transactions. We have filed a copy of our code of business conduct and ethics, as amended, as an exhibit to this annual report on Form 20-F.
Item 16C. Principal Accountant Fees and Services
The following table sets forth the aggregate fees by categories specified below in connection with certain professional services rendered by PricewaterhouseCoopers Zhong Tian LLP, our principal external auditors, for the periods indicated.
| 2022 |
| 2023 | |
(RMB in millions) | ||||
Audit fees(1) |
| 54 |
| 38 |
Tax fees(2) |
| 6 |
| 6 |
All other fees(3) |
| 7 |
| 1 |
| (1) | “Audit fees” means the aggregate fees billed or to be billed for each of the fiscal years listed for professional services rendered by our principal auditors for the audit of our annual financial statements and assistance with and review of documents filed with the SEC and other assurance services. |
| (2) | “Tax fees” means the aggregate fees billed or to be billed for each of the fiscal years listed for professional services rendered by our principal auditors for tax compliance, tax advice, and tax planning. |
| (3) | “All other fees” means the aggregate fees billed or to be billed for each of the fiscal years listed for professional services rendered by our principal auditors associated with certain permitted advisory services. |
163
The policy of our audit committee is to pre-approve all audit and non-audit services provided by PricewaterhouseCoopers Zhong Tian LLP, including audit services, tax services and other services as described above.
Item 16D. Exemptions from the Listing Standards for Audit Committees
Not applicable.
Item 16E. Purchases of Equity Securities by the Issuer and Affiliated Purchasers
On November 11, 2023, our board of directors authorized a share repurchase program, under which we may repurchase up to US$1 billion of our shares during the 24 months after the date of the program’s adoption. Under this program, we may make share repurchases from time to time through legally permissible means, depending on market conditions and in accordance with applicable rules and regulations. Our board of directors will periodically review this share repurchase program, and may authorize adjustments to its terms and size.
The table below is a summary of the repurchases that we made in the year ended December 31, 2023 and for the three months ended March 31, 2024, which were all conducted in the open market pursuant to the share repurchase program we adopted in November 2023.
|
|
|
| Approximate | ||||
Total | Dollar | |||||||
Number of | Value of ADSs | |||||||
ADSs | that | |||||||
Purchased | May Yet Be | |||||||
as | Purchased | |||||||
Average | Part | Under the | ||||||
Total | Price | of the | Plan as of the | |||||
Number | Paid | Publicly | end of the | |||||
of ADSs | Per | Announced | applicable | |||||
Period | Purchased | ADS | Plan | period | ||||
December 2023 |
| 4,244,255 |
| 3.74 |
| 4,244,255 |
| 984,140,427 |
January 2024 |
| 4,523,089 |
| 3.73 |
| 4,523,089 |
| 967,271,361 |
February 2024 |
| 6,082,991 |
| 3.56 |
| 6,082,991 |
| 945,597,344 |
March 2024 |
| 5,709,917 |
| 3.84 |
| 5,709,917 |
| 923,658,810 |
Total |
| 20,560,252 |
| 3.71 |
| 20,560,252 |
| 923,658,810 |
Item 16F. Change in Registrant’s Certifying Accountant
Not applicable.
Item 16G. Corporate Governance
Not applicable.
Item 16H. Mine Safety Disclosure
Not applicable.
Item 16I. Disclosure Regarding Foreign Jurisdictions that Prevent Inspections
Not applicable.
Item 16J. Insider Trading Policies
Not applicable.
164
Item 16K. Cybersecurity
Risk Management and Strategy
We have implemented comprehensive cybersecurity risk assessment procedures to ensure effectiveness in cybersecurity management, strategy and governance and reporting cybersecurity risks. We have also integrated cybersecurity risk management into our overall enterprise risk management system.
We have developed a comprehensive cybersecurity threat defense system to address both internal and external threats. We strive to manage cybersecurity risks and protect sensitive information through various means, such as technical safeguards, procedural requirements, an intensive program of monitoring on our corporate network, continuous testing of aspects of our security posture internally and with outside vendors, a robust incident response program and regular cybersecurity awareness training for employees. Our IT department regularly monitors the performance of our platform, apps and infrastructure to enable us to respond quickly to potential problems, including potential cybersecurity threats.
As of the date of this annual report, we have not experienced any material cybersecurity incidents or identified any material cybersecurity threats that have affected or are reasonably likely to materially affect us, our business strategy, results of operations or financial condition.
Governance
Our board of directors is responsible for overseeing the cybersecurity risk management and be informed on risks from cybersecurity threats. Our chief executive officer, our chief financial officer and the principal officer in charge of cybersecurity matters, who has extensive experience working in the field of cybersecurity, with expertise in cybersecurity risk management and compliance, are responsible for discussing material cybersecurity incidents or threats with specific constituencies before sign-off, ensuring thorough review of information and disclosures. This involves our disclosure committee (comprising the principal accounting officer or the head of financial reporting, the head of the legal department, the principal investor relations officer, the principal officer in charge of cybersecurity matters, and appropriate business unit heads of our company, as adjusted from time to time by the then incumbent committee members) as a whole, and the directors of our company, as well as other members of senior management and external legal counsel, to the extent appropriate. The chief executive officer, the chief financial officer, and the principal officer in charge of the cybersecurity matters are also responsible for assessing, identifying and managing material risks from cybersecurity threats to our company and monitoring the prevention, detection, mitigation and remediation of material cybersecurity incident, maintaining oversight of the disclosure in our current reports for material cybersecurity incidents (if any) and meeting with our board of directors (i) in connection with each quarterly earnings release, update the status of any material cybersecurity incidents or material risks from cybersecurity threats to our company, if any, and the relevant disclosure issues and (ii) in connection with each annual report, present the disclosure concerning cybersecurity matters in Form 20-F, along with a report highlighting particular disclosure issues, if any, and hold a Q&A session. Our board of directors is responsible for maintaining oversight of the disclosure related to cybersecurity matters in the periodic reports of our company.
165
PART III
Item 17. Financial Statements
We have elected to provide financial statements pursuant to Item 18.
Item 18. Financial Statements
The consolidated financial statements of DiDi Global Inc., its subsidiaries and the VIEs are included at the end of this annual report.
Item 19. Exhibits
Exhibit Number |
| Description of Document |
|---|---|---|
1.1 | ||
2.1 | Registrant’s Specimen American Depositary Receipt (included in Exhibit 2.3) | |
2.2 | ||
2.3 | ||
2.4 | ||
2.5 | ||
2.6 | ||
4.1 | ||
4.2 | ||
4.3 | ||
4.4 | ||
4.5 | ||
4.6 |
166
Exhibit Number |
| Description of Document |
|---|---|---|
4.7 | ||
4.8 | ||
4.9 | ||
8.1* | List of principal subsidiaries, VIEs and subsidiaries of VIEs of the Registrant | |
11.1* | Code of Business Conduct and Ethics of the Registrant, as amended | |
12.1* | ||
12.2* | ||
13.1** | ||
13.2** | ||
15.1* | Consent of PricewaterhouseCoopers Zhong Tian LLP, an independent registered public accounting firm | |
15.2* | ||
15.3* | ||
101.INS | Inline XBRL Instance Document | |
101.SCH | Inline XBRL Taxonomy Extension Schema Document | |
101.CAL | Inline XBRL Taxonomy Extension Calculation Linkbase Document | |
101.DEF | Inline XBRL Taxonomy Extension Definition Linkbase Document | |
101.LAB | Inline XBRL Taxonomy Ex tension Label Linkbase Document | |
101.PRE | Inline XBRL Taxonomy Extension Presentation Linkbase Document | |
104* | Cover Page Interactive Data File (embedded within the Inline XBRL document) |
* | Filed herewith. |
** | Furnished herewith. |
167
SIGNATURES
The registrant hereby certifies that it meets all of the requirements for filing its annual report on Form 20-F and that it has duly caused and authorized the undersigned to sign this annual report on its behalf.
DiDi Global Inc. | |||
By: | /s/ Will Wei Cheng | ||
Name: | Will Wei Cheng | ||
Title: | Chairman of the Board of Directors and Chief Executive Officer | ||
Date: April 15, 2024
168
DIDI GLOBAL INC.
INDEX TO CONSOLIDATED FINANCIAL STATEMENTS
Page | |
Report of Independent Registered Public Accounting Firm (PCAOB ID: | F-2 – F-3 |
Consolidated Balance Sheets as of December 31, 2022 and 2023 | F-4 – F-5 |
F-6 – F-7 | |
F-8 – F-10 | |
Consolidated Statements of Cash Flows for the Years Ended December 31, 2021, 2022 and 2023 | F-11 – F-12 |
F-13 – F-68 |
F-1
Report of Independent Registered Public Accounting Firm
To the Board of Directors and Shareholders of DiDi Global Inc.
Opinions on the Financial Statements and Internal Control over Financial Reporting
We have audited the accompanying consolidated balance sheets of DiDi Global Inc. and its subsidiaries (the “Company”) as of December 31, 2023 and 2022, and the related consolidated statements of comprehensive income (loss), of shareholders’ equity (deficit) and of cash flows for each of the three years in the period ended December 31, 2023, including the related notes (collectively referred to as the “consolidated financial statements”). We also have audited the Company's internal control over financial reporting as of December 31, 2023, based on criteria established in Internal Control - Integrated Framework (2013) issued by the Committee of Sponsoring Organizations of the Treadway Commission (COSO).
In our opinion, the consolidated financial statements referred to above present fairly, in all material respects, the financial position of the Company as of December 31, 2023 and 2022, and the results of its operations and its cash flows for each of the three years in the period ended December 31, 2023 in conformity with accounting principles generally accepted in the United States of America. Also in our opinion, the Company maintained, in all material respects, effective internal control over financial reporting as of December 31, 2023, based on criteria established in Internal Control - Integrated Framework (2013) issued by the COSO.
Basis for Opinions
The Company's management is responsible for these consolidated financial statements, for maintaining effective internal control over financial reporting, and for its assessment of the effectiveness of internal control over financial reporting, included in Management’s Annual Report on Internal Control over Financial Reporting appearing under Item 15. Our responsibility is to express opinions on the Company’s consolidated financial statements and on the Company's internal control over financial reporting based on our audits. We are a public accounting firm registered with the Public Company Accounting Oversight Board (United States) (PCAOB) and are required to be independent with respect to the Company in accordance with the U.S. federal securities laws and the applicable rules and regulations of the Securities and Exchange Commission and the PCAOB.
We conducted our audits in accordance with the standards of the PCAOB. Those standards require that we plan and perform the audits to obtain reasonable assurance about whether the consolidated financial statements are free of material misstatement, whether due to error or fraud, and whether effective internal control over financial reporting was maintained in all material respects.
Our audits of the consolidated financial statements included performing procedures to assess the risks of material misstatement of the consolidated financial statements, whether due to error or fraud, and performing procedures that respond to those risks. Such procedures included examining, on a test basis, evidence regarding the amounts and disclosures in the consolidated financial statements. Our audits also included evaluating the accounting principles used and significant estimates made by management, as well as evaluating the overall presentation of the consolidated financial statements. Our audit of internal control over financial reporting included obtaining an understanding of internal control over financial reporting, assessing the risk that a material weakness exists, and testing and evaluating the design and operating effectiveness of internal control based on the assessed risk. Our audits also included performing such other procedures as we considered necessary in the circumstances. We believe that our audits provide a reasonable basis for our opinions.
Definition and Limitations of Internal Control over Financial Reporting
A company’s internal control over financial reporting is a process designed to provide reasonable assurance regarding the reliability of financial reporting and the preparation of financial statements for external purposes in accordance with generally accepted accounting principles. A company’s internal control over financial reporting includes those policies and procedures that (i) pertain to the maintenance of records that, in reasonable detail, accurately and fairly reflect the transactions and dispositions of the assets of the company; (ii) provide reasonable assurance that transactions are recorded as necessary to permit preparation of financial statements in accordance with generally accepted accounting principles, and that receipts and expenditures of the company are being made only in accordance with authorizations of management and directors of the company; and (iii) provide reasonable assurance regarding prevention or timely detection of unauthorized acquisition, use, or disposition of the company’s assets that could have a material effect on the financial statements.
F-2
Because of its inherent limitations, internal control over financial reporting may not prevent or detect misstatements. Also, projections of any evaluation of effectiveness to future periods are subject to the risk that controls may become inadequate because of changes in conditions, or that the degree of compliance with the policies or procedures may deteriorate.
Critical Audit Matters
The critical audit matter communicated below is a matter arising from the current period audit of the consolidated financial statements that was communicated or required to be communicated to the audit committee and that (i) relates to accounts or disclosures that are material to the consolidated financial statements and (ii) involved our especially challenging, subjective, or complex judgments. The communication of critical audit matters does not alter in any way our opinion on the consolidated financial statements, taken as a whole, and we are not, by communicating the critical audit matter below, providing a separate opinion on the critical audit matter or on the accounts or disclosures to which it relates.
Sale of certain smart auto business
As described in Notes 5 and 27 to the consolidated financial statements, on November 13, 2023, the Company completed the initial closing of the sale of certain smart auto business to XPeng Inc. (the “Purchaser”) for consideration of the Purchaser’s ordinary shares. The total consideration of the sale arrangement includes certain contingent considerations in the form of the Purchaser’s ordinary shares, which will be paid when certain milestones have been achieved. As part of the sale transaction, the Company also agreed to provide certain services to the Purchaser, which are considered separate performance obligations. A portion of the total consideration was deferred as contract liabilities at initial closing for the performance of these obligations. After deferring the contract liabilities of these future obligations from the total consideration, the Company recognized a gain of RMB2.1 billion from the sale of certain smart auto business. Management measured the total consideration, including the contingent considerations, at initial closing at fair value. When measuring the contingent considerations, a scenario-based model is used. The fair value measurement of the contingent considerations included significant judgments by management relating to the estimated outcome of the milestones in the earn-out periods in each scenario and the estimated probability of each scenario.
The principal considerations for our determination that performing procedures relating to the sale of certain smart auto business is a critical audit matter are the significant judgments by management when developing the fair value of the contingent considerations. This in turn led to significant auditor judgment, subjectivity and effort in performing procedures and evaluating management’s significant assumptions related to the estimated outcome of the milestones in the earn-out periods in each scenario and the estimated probability of each scenario. The audit effort also involved the use of professionals with specialized skill and knowledge.
Addressing the matter involved performing procedures and evaluating audit evidence in connection with forming our overall opinion on the consolidated financial statements. These procedures included testing the effectiveness of controls relating to the gain on the sale of certain smart auto business, including controls over the fair value assessment of the contingent considerations. These procedures also included, among others, (i) testing management’s process for developing the fair value estimate of the contingent considerations; (ii) evaluating the appropriateness of the valuation model used in determining the fair value of the contingent considerations; (iii) testing the completeness, accuracy and relevance of the underlying data used in the valuation model; and (iv) evaluating the reasonableness of management’s significant assumptions related to the estimated outcome of the milestones in the earn-out periods and the estimated probability of each scenario by considering historical performance and relevant industry and market developments. Professionals with specialized skill and knowledge were used to assist in evaluating the reasonableness of the Company’s valuation model.
/s/PricewaterhouseCoopers Zhong Tian LLP
April 15, 2024
We have served as the Company’s auditor since 2017.
F-3
DIDI GLOBAL INC.
CONSOLIDATED BALANCE SHEETS
(Amounts in thousands, except for share and per share data)
| As of December 31 | |||||||
Note | 2022 | 2023 | 2023 | |||||
| RMB |
| RMB |
| US$ | |||
|
|
|
| (Note 3.6) | ||||
ASSETS | ||||||||
Current assets: | ||||||||
Cash and cash equivalents | 3.8 | |
| |
| | ||
Restricted cash | 3.9 | |
| |
| | ||
Short-term treasury investments | 6 | |
| |
| | ||
Accounts and notes receivable, net of allowance for credit losses of RMB | 7 | |
| |
| | ||
Amounts due from related parties, current portion | 25 | |
| |
| | ||
Prepayments, receivables and other current assets, net | 8 | | | | ||||
Total current assets | | | | |||||
Non-current assets: |
|
|
| |||||
Non-current restricted cash | 3.9 | | | | ||||
Long-term treasury investments | 6 | | | | ||||
Investment securities and other investments | 9 | |
| |
| | ||
Equity method investments, net | 10 | |
| |
| | ||
Operating lease right-of-use assets | 12 | |
| |
| | ||
Property and equipment, net | 11 | |
| |
| | ||
Intangible assets, net | 13 | |
| |
| | ||
Goodwill | 14 | |
| |
| | ||
Deferred tax assets, net | 19 | |
| |
| | ||
Amounts due from related parties, non-current portion | 25 | |
| |
| | ||
Other non-current assets, net | 8 | |
| |
| | ||
Total non-current assets | |
| |
| | |||
Total assets | | | | |||||
LIABILITIES, MEZZANINE EQUITY AND SHAREHOLDERS’ EQUITY |
|
|
|
|
| |||
Current liabilities (including amounts of the VIEs and their subsidiaries without recourse to the primary beneficiary of RMB |
|
| ||||||
Short-term borrowings | 15 | |
| |
| | ||
Accounts and notes payable | 16 | | | | ||||
Deferred revenue and customer advances, current portion | 3.22 | | | | ||||
Operating lease liabilities, current portion | 12 | |
| |
| | ||
Amounts due to related parties, current portion | 25 | |
| |
| | ||
Accrued expenses and other current liabilities | 17 | | | | ||||
Total current liabilities | | | | |||||
F-4
DIDI GLOBAL INC.
CONSOLIDATED BALANCE SHEETS (Continued)
(Amounts in thousands, except for share and per share data)
| As of December 31 | |||||||
Note | 2022 | 2023 | 2023 | |||||
| RMB |
| RMB |
| US$ | |||
|
|
|
| (Note 3.6) | ||||
Non-current liabilities (including amounts of the VIEs and their subsidiaries without recourse to the primary beneficiary of RMB |
|
|
|
|
| |||
Long-term borrowings | 15 | | | | ||||
Operating lease liabilities, non-current portion | 12 | | | | ||||
Deferred tax liabilities | 19 | | | | ||||
Amounts due to related parties, non-current portion | 25 | | | | ||||
Other non-current liabilities | | | | |||||
Total non-current liabilities | | | | |||||
Total liabilities | | | | |||||
Commitments and contingencies | 26 |
|
| |||||
Mezzanine equity |
| |||||||
Convertible redeemable non-controlling interests | 21 | | | | ||||
Convertible non-controlling interests | 21 | | | | ||||
Total Mezzanine Equity | | | | |||||
SHAREHOLDERS’ EQUITY: |
|
|
| |||||
DiDi Global Inc. shareholders’ equity: |
|
|
| |||||
Class A ordinary shares (US$ | 23 |
| |
| | | ||
Class B ordinary shares (US$ | 23 |
| |
| | | ||
Treasury shares |
| ( | ( | — | ||||
Additional paid-in capital | | | | |||||
Statutory reserves | | | | |||||
Accumulated other comprehensive income | | | | |||||
Accumulated deficit | ( | ( | ( | |||||
Total DiDi Global Inc. shareholders’ equity | | | | |||||
Non-controlling interests | | | | |||||
Total shareholders’ equity | | | | |||||
Total liabilities, mezzanine equity and shareholders’ equity |
| | | | ||||
F-5
DIDI GLOBAL INC.
CONSOLIDATED STATEMENTS OF COMPREHENSIVE INCOME (LOSS)
(Amounts in thousands, except for share and per share data)
|
| For the Year Ended December 31 | ||||||||
Note | 2021 | 2022 | 2023 | 2023 | ||||||
| RMB |
| RMB |
| RMB |
| US$ | |||
|
|
|
|
| (Note 3.6) | |||||
Revenues |
|
|
|
|
| |||||
China Mobility |
| |
| |
| |
| | ||
International |
| |
| |
| |
| | ||
Other Initiatives |
| |
| |
| |
| | ||
Total revenues |
| |
| |
| |
| | ||
Costs and expenses |
|
|
|
|
|
| ||||
Cost of revenues |
| ( |
| ( |
| ( |
| ( | ||
Operations and support |
| ( |
| ( |
| ( |
| ( | ||
Sales and marketing |
| ( |
| ( |
| ( |
| ( | ||
Research and development |
| ( |
| ( |
| ( |
| ( | ||
General and administrative |
| ( |
| ( |
| ( |
| ( | ||
Impairment of goodwill and intangible assets acquired from business combination | 18 |
| ( |
| — |
| — |
| — | |
Total costs and expenses |
| ( |
| ( |
| ( |
| ( | ||
Loss from operations |
| ( |
| ( |
| ( |
| ( | ||
Interest income |
| |
| |
| |
| | ||
Interest expenses |
| ( |
| ( |
| ( |
| ( | ||
Investment income (loss), net |
| ( |
| ( |
| |
| | ||
Impairment loss for equity investments accounted for using Measurement Alternative | 9 |
| — |
| ( |
| ( |
| ( | |
Income (loss) from equity method investments, net | 10 |
| ( |
| |
| |
| | |
Other income (loss), net |
| ( |
| ( |
| |
| | ||
Income (loss) before income taxes |
| ( |
| ( |
| |
| | ||
Income tax expenses | 19 |
| ( |
| ( | ( |
| ( | ||
Net income (loss) |
| ( |
| ( |
| |
| | ||
Less: Net income attributable to non-controlling interest shareholders |
| |
| |
| |
| | ||
Net income (loss) attributable to DiDi Global Inc. |
| ( |
| ( |
| |
| | ||
Accretion of convertible redeemable non-controlling interests to redemption value | 21 |
| ( |
| ( |
| ( |
| ( | |
Net loss attributable to ordinary shareholders of DiDi Global Inc. |
| ( |
| ( |
| ( |
| ( | ||
Net income (loss) |
| ( |
| ( |
| |
| | ||
Other comprehensive income (loss): |
|
|
|
|
| |||||
Foreign currency translation adjustments, net of tax of |
| ( |
| |
| |
| | ||
Transfer of accumulated translation adjustments to profit or loss upon disposal of subsidiaries | — | — | | | ||||||
Share of other comprehensive loss of an equity method investee |
| ( |
| ( |
| ( |
| ( | ||
Total other comprehensive income (loss) |
| ( |
| |
| |
| | ||
Total comprehensive income (loss) |
| ( |
| ( |
| |
| | ||
Less: comprehensive income attributable to non-controlling interest shareholders |
| |
| |
| |
| | ||
Comprehensive income (loss) attributable to DiDi Global Inc. |
| ( |
| ( |
| |
| | ||
F-6
DIDI GLOBAL INC.
CONSOLIDATED STATEMENTS OF COMPREHENSIVE INCOME (LOSS) (Continued)
(Amounts in thousands, except for share and per share data)
|
| For the Year Ended December 31 | ||||||||
Note | 2021 | 2022 | 2023 | 2023 | ||||||
|
| RMB |
| RMB |
| RMB |
| US$ | ||
|
|
|
|
| (Note 3.6) | |||||
Accretion of convertible redeemable non-controlling interests to redemption value | 21 | ( | ( | ( | ( | |||||
Comprehensive income (loss) attributable to ordinary shareholders of DiDi Global Inc. |
|
| ( |
| ( |
| |
| | |
Weighted average number of Class A and Class B ordinary shares used in computing net loss per share |
| 24 |
|
|
|
|
|
| ||
— Basic |
|
| |
| |
| |
| | |
— Diluted |
|
| |
| |
| |
| | |
Net loss per share attributable to Class A and Class B ordinary shareholders |
| 24 |
|
|
|
|
|
| ||
— Basic |
|
| ( |
| ( |
| ( |
| ( | |
— Diluted |
|
| ( |
| ( |
| ( |
| ( | |
Weighted average number of ADS used in computing net loss per ADS |
|
|
|
|
|
|
| |||
— Basic |
|
| |
| |
| |
| | |
— Diluted |
|
| |
| |
| |
| | |
Net loss per ADS attributable to ADS shareholders |
|
|
|
|
|
|
| |||
— Basic |
|
| ( |
| ( |
| ( |
| ( | |
— Diluted |
|
| ( |
| ( |
| ( |
| ( | |
F-7
DIDI GLOBAL INC.
CONSOLIDATED STATEMENTS OF SHAREHOLDERS’ EQUITY (DEFICIT)
(Amounts in thousands, except for share and per share data)
|
|
|
|
|
|
| Accumulated |
|
|
| ||||||||||
Additional | Other | Non‑ | Total | |||||||||||||||||
Ordinary Shares | Treasury Shares | paid‑in | Statutory | Comprehensive | Accumulated | controlling | shareholders’ | |||||||||||||
Shares | Amount | Shares | Amount | capital | reserves | loss | deficit | interests | equity (deficit) | |||||||||||
|
| RMB |
|
| RMB |
| RMB |
| RMB |
| RMB |
| RMB |
| RMB |
| RMB | |||
Balance as of January 1, 2021 | | ( | ( | ( | ( | ( | ||||||||||||||
Share-based compensation | — |
| — |
| — |
| — |
| |
| — |
| — |
| — |
| — |
| | |
Share-based awards granted to employees of an equity investee | — |
| — |
| — |
| — |
| |
| — |
| — |
| — |
| — |
| | |
Issuance of ordinary shares in connection with initial public offering, net of issuance cost | |
| |
| — |
| — |
| |
| — |
| — |
| — |
| — |
| | |
Conversion of convertible preferred shares to ordinary shares in connection with initial public offering | |
| |
| ( |
| — |
| |
| — |
| — |
| — |
| — |
| | |
Issuance of shares to trusts upon exercise of share options | |
| |
| ( |
| ( |
| |
| — |
| — |
| — |
| — |
| | |
Settlement for net exercise of share options | ( |
| ( |
| — |
| — |
| ( |
| — |
| — |
| — |
| — |
| ( | |
Release of shares from trusts | — |
| — |
| |
| |
| ( |
| — |
| — |
| — |
| — |
| — | |
Repurchase of ordinary shares | ( |
| — |
| — |
| — |
| ( |
| — |
| — |
| — |
| — |
| ( | |
Share of other comprehensive loss of equity method investees | — | — | — | — | — | — | ( | — | — | ( | ||||||||||
Foreign currency translation adjustments | — |
| — |
| — |
| — |
| — |
| — |
| ( |
| — |
| — |
| ( | |
Accretion of convertible redeemable non-controlling interests to redemption value | — |
| — |
| — |
| — |
| ( |
| — |
| — |
| — |
| — |
| ( | |
Repurchase of non-controlling interests | — |
| — |
| — |
| — |
| — |
| — |
| — |
| — |
| ( |
| ( | |
Net loss | — | — | — | — | — | — | — | ( | | ( | ||||||||||
Appropriation to statutory reserves | — | — | — | — | — | | — | ( | — | — | ||||||||||
Balance as of December 31, 2021 | |
| |
| ( |
| ( |
| |
| |
| ( |
| ( |
| |
| | |
F-8
DIDI GLOBAL INC.
CONSOLIDATED STATEMENTS OF SHAREHOLDERS’ EQUITY (DEFICIT) (Continued)
(Amounts in thousands, except for share and per share data)
|
|
|
|
|
|
| Accumulated |
|
|
| ||||||||||
Class A and Class B | Additional | Other | Non‑ | Total | ||||||||||||||||
Ordinary Shares | Treasury Shares | paid‑in | Statutory | Comprehensive | Accumulated | controlling | shareholders’ | |||||||||||||
Shares | Amount | Shares | Amount | capital | reserves | income (loss) | deficit | interests | equity | |||||||||||
|
| RMB |
|
| RMB |
| RMB |
| RMB |
| RMB |
| RMB |
| RMB |
| RMB | |||
Balance as of January 1, 2022 | ( | ( | ( | ( | | |||||||||||||||
Bulk issuance of ADSs reserved for share incentive plans |
| |
| |
| ( |
| ( |
| — |
| — |
| — |
| — |
| — |
| — |
Share-based compensation |
| — |
| — |
| — |
| — |
| |
| — |
| — |
| — |
| — |
| |
Share-based awards granted to employees of an equity investee |
| — |
| — |
| — |
| — |
| |
| — |
| — |
| — |
| — |
| |
Issuance of ordinary shares in connection with exercise of share options and vesting of restricted shares and RSUs |
| — |
| — |
| |
| |
| |
| — |
| — |
| — |
| — |
| |
Shares withheld related to net share settlement |
| — |
| — |
| ( |
| — |
| ( |
| — |
| — |
| — |
| — |
| ( |
Release of shares withheld |
| — |
| — |
| |
| — |
| |
| — |
| — |
| — |
| — |
| |
Release of shares from trusts |
| — |
| — |
| |
| |
| ( |
| — |
| — |
| — |
| — |
| — |
Share of other comprehensive loss of equity method investees |
| — |
| — |
| — |
| — |
| — |
| — |
| ( |
| — |
| — |
| ( |
Foreign currency translation adjustments |
| — |
| — |
| — |
| — |
| — |
| — |
| |
| — |
| — |
| |
Accretion of convertible redeemable non-controlling interests to redemption value |
| — |
| — |
| — |
| — |
| ( |
| — |
| — |
| — |
| — |
| ( |
Repurchase of convertible redeemable non-controlling interests |
| — |
| — |
| — |
| — |
| |
| — |
| — |
| — |
| — |
| |
Repurchase of non-controlling interests |
| — |
| — |
| — |
| — |
| ( |
| — |
| — |
| — |
| ( |
| ( |
Appropriation to statutory reserves |
| — |
| — |
| — |
| — |
| — |
| |
| — |
| ( |
| — |
| — |
Net loss | — | — | — | — | — | — | — | ( | | ( | ||||||||||
Balance as of December 31, 2022 |
| |
| |
| ( |
| ( |
| |
| |
| |
| ( |
| |
| |
F-9
DIDI GLOBAL INC.
CONSOLIDATED STATEMENTS OF SHAREHOLDERS’ EQUITY (DEFICIT) (Continued)
(Amounts in thousands, except for share and per share data)
|
|
|
|
|
|
| Accumulated |
|
|
| ||||||||||
Class A and Class B | Additional | Other | Non‑ | Total | ||||||||||||||||
Ordinary Shares | Treasury Shares | paid‑in | Statutory | Comprehensive | Accumulated | controlling | shareholders’ | |||||||||||||
Shares | Amount | Shares | Amount | capital | reserves | income | deficit | interests | equity | |||||||||||
|
| RMB |
|
| RMB |
| RMB |
| RMB |
| RMB |
| RMB |
| RMB |
| RMB | |||
Balance as of January 1, 2023 | ( | ( | ( | | ||||||||||||||||
Share-based compensation | — | — | — | — | — | — | — | — | | |||||||||||
Issuance of ordinary shares in connection with exercise of share options and vesting of restricted shares and RSUs | — |
| — |
| |
| — |
| |
| — |
| — |
| — |
| — |
| | |
Shares withheld related to net share settlement and cash settlement related to vested share options | — |
| — |
| ( |
| — |
| ( |
| — |
| — |
| — |
| — |
| ( | |
Release of shares withheld | — |
| — |
| |
| — |
| |
| — |
| — |
| — |
| — |
| | |
Release of shares from trusts | — |
| — |
| |
| |
| ( |
| — |
| — |
| — |
| — |
| — | |
Equity transactions related to non-controlling interests | — |
| — |
| — |
| — |
| ( |
| — |
| — |
| — |
| |
| | |
Share of other comprehensive loss of an equity method investee | — |
| — |
| — |
| — |
| — |
| — |
| ( |
| — |
| — |
| ( | |
Foreign currency translation adjustments | — | — | — | — | — | — | | — | — | | ||||||||||
Accretion of convertible redeemable non-controlling interests to redemption value | — | — | — | — | ( | — | — | — | — | ( | ||||||||||
Repurchase of ordinary shares | — | — | ( | — | ( | — | — | — | — | ( | ||||||||||
Transfer of accumulated translation adjustments to profit or loss upon disposal of subsidiaries | — | — | — | — | — | — | | — | — | | ||||||||||
Appropriation to statutory reserves | — | — | — | — | — | | — | ( | — | — | ||||||||||
Net income | — | — | — | — | — | — | — | | | | ||||||||||
Balance as of December 31, 2023 |
| |
| ( |
| ( |
| |
| |
| |
| ( |
| |
| | ||
Balance as of December 31, 2023 (US$) | ( | — | ( | |||||||||||||||||
F-10
DIDI GLOBAL INC.
CONSOLIDATED STATEMENTS OF CASH FLOWS
(Amounts in thousands, except for share and per share data)
| For the Year Ended December 31 | |||||||
2021 | 2022 | 2023 | 2023 | |||||
| RMB |
| RMB |
| RMB |
| US$ | |
|
|
|
| (Note 3.6) | ||||
Cash flows from operating activities: | ||||||||
Net income (loss) |
| ( |
| ( |
| |
| |
Adjustments to reconcile net loss to net cash provided by (used in) operating activities: |
|
|
|
|
| |||
Share‑based compensation |
| |
| |
| |
| |
Depreciation and amortization |
| |
| |
| |
| |
Allowances for credit losses |
| |
| |
| |
| |
Interest income and investment loss (income), net |
| |
| |
| ( |
| ( |
Impairment loss for equity investments accounted for using Measurement Alternative |
| — |
| |
| |
| |
Loss (income) from equity method investments, net |
| |
| ( |
| ( |
| ( |
Loss (income) on disposal of property and equipment, net and other assets |
| |
| ( |
| ( |
| ( |
Impairment of goodwill and intangible assets acquired from business combination |
| |
| — |
| — |
| — |
Impairment of property and equipment and other assets |
| |
| |
| |
| |
Deferred income taxes, net |
| ( |
| ( |
| ( |
| ( |
Foreign exchange loss (gain) |
| ( |
| |
| ( |
| ( |
Accretion of discount on short‑term and long‑term borrowings and others |
| |
| |
| |
| |
Changes in operating assets and liabilities: |
|
|
|
|
| |||
Accounts and notes receivable |
| ( |
| ( |
| ( | ( | |
Amounts due from related parties |
| |
| |
| ( | ( | |
Prepayments, receivables and other current assets |
| ( |
| ( |
| ( | ( | |
Operating lease right‑of‑use assets |
| |
| ( |
| | | |
Other non‑current assets |
| ( |
| |
| ( | ( | |
Accounts and notes payable |
| ( |
| ( |
| | | |
Amounts due to related parties |
| ( |
| ( |
| | | |
Deferred revenue and customer advances |
| ( |
| |
| ( | ( | |
Accrued expenses and other current liabilities |
| |
| ( |
| | | |
Operating lease liabilities |
| ( |
| |
| ( | ( | |
Other non‑current liabilities |
| ( |
| |
| | | |
Net cash provided by (used in) operating activities |
| ( |
| ( |
| | | |
Cash flows from investing activities: |
|
|
|
|
| |||
Purchase of property and equipment and intangible assets |
| ( | ( | ( | ( | |||
Proceeds from disposal of property and equipment and intangible assets |
| | | | | |||
Purchase of short‑term and long‑term treasury investments |
| ( | ( | ( | ( | |||
Proceeds from maturities of short‑term and long‑term treasury investments |
| | | | | |||
Purchase of investment securities and other investments | ( | ( | ( | ( | ||||
Proceeds from disposal or maturities of investment securities and other investments | | | | | ||||
Purchase of equity method investments | ( | ( | ( | ( | ||||
Proceeds from disposal of equity method investments | | | | | ||||
Loan receivable originated from related parties |
| ( | ( | ( | ( | |||
Cash received from loan repayments of related parties |
| | | — | — | |||
Loan receivable originated from third parties |
| ( | ( | ( | ( | |||
Cash received from loan repayments of third parties |
| | | | | |||
Cash proceeds from distribution of Chengxin | — | | — | — | ||||
De-consolidation of subsidiaries and others |
| ( | — | ( | ( | |||
Net cash provided by (used in) investing activities | | ( | ( | ( | ||||
F-11
DIDI GLOBAL INC.
CONSOLIDATED STATEMENTS OF CASH FLOWS (Continued)
(Amounts in thousands, except for share and per share data)
| For the Year Ended December 31 | |||||||
2021 | 2022 | 2023 | 2023 | |||||
| RMB |
| RMB |
| RMB |
| US$ | |
|
|
|
| (Note 3.6) | ||||
Cash flows from financing activities: |
|
|
|
|
|
|
|
|
Proceeds from short-term borrowings and long‑term borrowings |
| |
| |
| | | |
Repayments of short-term borrowings and long‑term borrowings |
| ( |
| ( |
| ( | ( | |
Repurchase of non-controlling interest and convertible redeemable non-controlling interest |
| ( |
| ( |
| ( |
| ( |
Proceeds from issuance of ordinary shares upon initial public offering, net of issuance cost |
| | — | — |
| — | ||
Proceeds from issuance of convertible redeemable non‑controlling interest and convertible non‑controlling interest, net of issuance cost |
| |
| — |
| — | — | |
Repurchase of ordinary shares |
| ( |
| — |
| ( | ( | |
Taxes paid related to net exercise of share-based awards |
| ( |
| ( |
| ( | ( | |
Proceeds from release of shares withheld and exercise of share options | — | | | | ||||
Capital injection from non-controlling interests shareholders | — | — | | | ||||
Other financing activities |
| ( |
| ( |
| | | |
Net cash provided by (used in) financing activities |
| |
| ( |
| | | |
Effect of exchange rate changes on cash and cash equivalents and restricted cash |
| ( |
| |
| | | |
Net increase (decrease) in cash and cash equivalents and restricted cash |
| |
| ( |
| | | |
Cash and cash equivalents at the beginning of the year |
| |
| |
| | | |
Restricted cash at the beginning of the year |
| |
| |
| | | |
Cash and cash equivalents and restricted cash at the beginning of the year |
| |
| |
| | | |
Cash and cash equivalents at the end of the year |
| |
| |
| | | |
Restricted cash at the end of the year |
| |
| |
| | | |
Cash and cash equivalents and restricted cash at the end of the year |
| |
| |
| | | |
Net increase (decrease) in cash and cash equivalents and restricted cash |
| |
| ( |
| | | |
Supplemental disclosure of cash flow information |
|
|
|
|
| |||
Cash paid for interest expenses |
| ( |
| ( |
| ( |
| ( |
Cash paid for income tax expenses |
| ( |
| ( |
| ( | ( | |
Supplemental schedule of non‑cash investing and financing activities |
|
|
| |||||
Purchase of property and equipment and intangible assets included in payables | |
| |
| | | ||
F-12
DIDI GLOBAL INC.
NOTES TO CONSOLIDATED FINANCIAL STATEMENTS
(In thousands, except for share and par value)
1. Organization and principal activities
DiDi Global Inc. (the “Company”), previously named Xiaoju Science and Technology Limited, was incorporated under the laws of the Cayman Islands on January 11, 2013 and is primarily engaged in operating its global mobility technology platform that provides a range of mobility services as well as other services in the People’s Republic of China (“PRC” or “China”) and across overseas countries including Brazil, Mexico, etc. through its consolidated subsidiaries, variable interest entities (“VIE”s) and VIEs’ subsidiaries (collectively, the “Group”).
The Company’s major subsidiaries, VIEs and VIEs’ subsidiaries are described as follows:
| Country/Place |
| Percentage of direct or | |||
and | indirect | |||||
date of | economic benefits ownership | |||||
incorporation/ | December 31, | |||||
Companies |
| establishment |
| 2022 |
| 2023 |
Major Subsidiaries | ||||||
Holly Universal Limited | BVI, January 6, 2017 | |||||
DiDi (HK) Science and Technology Limited | Hong Kong, August 2, 2013 | |||||
Xiaoju Science and Technology (Hong Kong) Limited |
| Hong Kong, January 29, 2013 |
| |||
Beijing DiDi Infinity Technology and Development Co., Ltd. |
| PRC, May 6, 2013 |
| |||
Major VIEs (Including VIEs’ Subsidiaries) |
|
|
|
| ||
Beijing Xiaoju Science and Technology Co., Ltd. |
| PRC, July 10, 2012 |
| |||
DiDi Chuxing Science and Technology Co., Ltd. |
| PRC, July 29, 2015 |
| |||
Beijing DiDi Chuxing Technology Co., Ltd. |
| PRC, December 5, 2018 |
| |||
F-13
2. Variable interest entities
Due to the restrictions imposed by PRC laws and regulations on foreign ownership of companies engaged in value-added telecommunication services and certain other internet-based businesses, the Group operates its platforms and other restricted business in the PRC through certain PRC domestic companies, whose equity interests are held by nominee shareholders including certain management members of the Group (“Nominee Shareholders”). The Company and its subsidiaries enter into a series of contractual agreements, including power of attorney, exclusive option agreements, exclusive business cooperation agreements, equity pledge agreements, and other operating agreements, with these PRC domestic companies and their respective Nominee Shareholders. These contractual agreements can be extended at the relevant PRC subsidiaries’ options prior to the expiration date. As a result, the Company (i) has the power to direct activities of the VIEs that most significantly impact their economic performance, (ii) has the right to receive economic benefits from these PRC domestic companies that could potentially be significant to them. Management concluded that these PRC domestic companies are VIEs of the Company, of which certain PRC subsidiaries of the Company are considered the primary beneficiary for accounting purposes. As such, the Group consolidated the financial results of these PRC domestic companies and their subsidiaries in the Group’s consolidated financial statements under U.S. GAAP.
The following is a summary of the major contractual agreements (collectively, “Contractual Agreements”) that the Company, through its subsidiaries, entered into with the PRC domestic companies and their respective Nominee Shareholders:
a Contractual agreements with VIEs
Power of Attorney
Pursuant to the power of attorney agreements among the Wholly Foreign Owned Enterprises (“WFOE”s), the VIEs and their respective Nominee Shareholders, each Nominee Shareholder of the VIEs irrevocably undertakes to appoint the WFOE, as the attorney-in-fact to exercise all of the rights as a shareholder of the VIEs, including, but not limited to, the right to convene and attend shareholders’ meeting, vote on any resolution that requires a shareholder vote, such as appoint or remove directors and other senior management, and other voting rights pursuant to the articles of association (subject to the amendments) of the VIEs. Each power of attorney agreement is irrevocable and remains in effect as long as the Nominee Shareholder continues to be a shareholder of the VIEs. Unless otherwise required by PRC Laws, none of the VIEs or their respective Nominee Shareholders can unilaterally terminate this agreement.
Exclusive Option Agreements
Pursuant to the exclusive option agreements among WFOEs, the VIEs and their respective Nominee Shareholders, the Nominee Shareholders granted WFOEs exclusive right to purchase, when and to the extent permitted under PRC law, all or part of the equity interests from shareholders of VIEs. The exercise price for the options to purchase all or part of the equity interests shall be the minimum amount of consideration permissible under then applicable PRC law. The agreements will remain effective until all the equity interest in VIEs held by their respective shareholders have been transferred or assigned to WFOEs and/or any other person designated by WFOEs, or remain effective for a specified period as agreed by the parties which can be extended unilaterally by WFOEs. Unless otherwise required by PRC Laws, the VIEs or their respective Nominee Shareholders shall not unilaterally terminate this agreement.
F-14
2. Variable interest entities (Continued)
Exclusive Business Corporation Agreement
Pursuant to the exclusive business cooperation agreements among the WFOEs and the VIEs, respectively, the WFOEs have the exclusive right to provide the VIEs with services related to, among other things, comprehensive technical support, professional training, consulting, marketing and promotional services. Without prior written consent of the WFOEs, the VIEs agree not to directly or indirectly accept the same or any similar services provided by any others regarding the matters ascribed by the exclusive business cooperation agreements. The VIEs agree to pay the WFOEs services fees, which shall be determined by the WFOEs. The WFOEs have the exclusive ownership of intellectual property rights created as a result of the performance of the agreements. The agreements shall remain effective except that the WFOEs are entitled to terminate the agreements in writing. Unless otherwise required by PRC Laws, the VIEs shall not unilaterally terminate this agreement.
Equity Pledge Agreements
Pursuant to the equity pledge agreements among the WFOEs, the VIEs and their respective Nominee Shareholders, the Nominee Shareholders of the VIEs pledged all of their respective equity interests in the VIEs to the WFOEs as collaterals for performance of the obligations of the VIEs and their Nominee Shareholders under the exclusive business cooperation agreements, the power of attorney agreements, and the exclusive option agreements. The Nominee Shareholders of the VIEs also undertake that, during the term of the equity pledge agreements, unless otherwise approved by the WFOEs in writing, they will not transfer the pledged equity interests or create or allow any new pledge or other encumbrance on the pledged equity interests. These equity pledge agreements remain in force until VIEs and their respective Nominee Shareholders discharge all their obligations under the contractual agreements.
Spousal Consent Letters
Pursuant to the spousal consent letters, the spouses of some of the individual Nominee Shareholders of the VIEs unconditionally and irrevocably agree that the equity interest in the VIEs held by and registered in the name of his or her respective spouse will be disposed of pursuant to the relevant exclusive business cooperation agreements, equity pledge agreements, the exclusive option agreements and the power of attorney agreements, without his or her consent. In addition, each of them agrees not to assert any rights over the equity interest in the VIEs held by their respective spouses.
b Risks in relation to the VIE structure
Part of the Group’s business is conducted through the VIEs of the Group, of which certain PRC subsidiaries of the Company are considered the primary beneficiary for accounting purposes. The Company has concluded that (i) the ownership structure of the VIEs is not in violation of any applicable PRC laws or regulations currently in effect and (ii) each of the VIE Contractual Agreements is valid, binding and enforceable in accordance with their terms and applicable PRC laws or regulations currently in effect, and does not result in any violation of the applicable PRC laws or regulations currently in effect. However, the Group has been further advised by its PRC legal counsel that uncertainty remains because current PRC laws and regulations were recently promulgated and how they will be interpreted or implemented depends on the implementation rules to be promulgated by the relevant regulators, and further, that there are uncertainties due to possible future changes in PRC laws and regulations. As a result, the Company may be unable to consolidate the VIEs and VIEs’ subsidiaries in the consolidated financial statements.
F-15
2. Variable interest entities (Continued)
On March 15, 2019, the National People’s Congress adopted the Foreign Investment Law of the PRC, which became effective on January 1, 2020, together with their implementation rules and ancillary regulations. The Foreign Investment Law does not explicitly classify contractual arrangements as a form of foreign investment, but it contains a catch-all provision under the definition of “foreign investment”, which includes investments made by foreign investors through means stipulated in laws or administrative regulations or other methods prescribed by the State Council. It is unclear whether the Group’s corporate structure will be seen as violating the foreign investment rules as the Group is currently leveraging the contractual arrangements to operate certain business in which foreign investors are prohibited from or restricted to investing. If variable interest entities fall within the definition of foreign investment entities, the Group’s ability to use the contractual arrangements with its VIEs and the Group’s ability to conduct business through the VIEs could be severely limited.
If the PRC government otherwise finds that the Group in violation of any existing or future PRC laws or regulations or lacks the necessary permits or licenses to operate the business, the Group’s relevant PRC regulatory authorities would have discretion in dealing with such violation, including, without limitation:
| ● | revoking the business licenses and/or operating licenses of the Group’s PRC entities; |
| ● | imposing fines; |
| ● | confiscating any income that they deem to be obtained through illegal operations, or imposing other requirements with which the Group may not be able to comply; |
| ● | discontinuing or placing restrictions or onerous conditions on the Group’s operations; |
| ● | placing restrictions on the right to collect revenues; |
| ● | shutting down the Group’s servers or blocking the Group’s mobile app; |
| ● | requiring the Group to restructure ownership structure or operations, including terminating the contractual arrangements with the VIEs and deregistering the equity pledges of the VIEs, which in turn would affect the ability to consolidate the financial results of and derive economic interests from the VIEs and their subsidiaries; |
| ● | restricting or prohibiting the use of the proceeds from financing activities to finance the business and operations of the VIEs and their subsidiaries; or |
| ● | taking other regulatory or enforcement actions that could be harmful to the Group’s business. |
F-16
2. Variable interest entities (Continued)
The imposition of any of these penalties may result in a material and adverse effect on the Group’s ability to conduct the Group’s business. In addition, if the imposition of any of these penalties causes the Group to lose the rights to direct the activities of the VIEs or the right to receive its economic benefits, the Group would no longer be able to consolidate the VIEs. The management believes that the likelihood for the Group to lose such ability is remote based on current facts and circumstances. However, the interpretation and implementation of the laws and regulations in the PRC and their application to an effect on the legality, binding effect and enforceability of contracts are subject to the discretion of competent PRC authorities, and therefore there is no assurance that relevant PRC authorities will take the same position as the Group herein in respect of the legality, binding effect and enforceability of each of the contractual arrangements. Meanwhile, since the PRC legal system continues to rapidly evolve, it may lead to changes in PRC laws, regulations and policies or in the interpretation and application of existing laws, regulations and policies, which may limit legal protections available to the Group to enforce the contractual arrangements should the VIEs or the Nominee Shareholders of the VIEs fail to perform their obligations under those arrangements. The enforceability, and therefore the benefits, of the contractual agreements between the Company and the VIEs depend on Nominee Shareholders enforcing the contracts. There is a risk that Nominee shareholders of VIEs, who in some cases are also shareholders of the Company may have conflict of interests with the Company in the future or fail to perform their contractual obligations. Given the significance and importance of the VIEs, there would be a significant negative impact to the Company if these contracts were not enforced.
The Group’s operations depend on the VIEs to honour their contractual agreements with the Group. The Company’s ability to direct activities of the VIEs that most significantly impact their economic performance and the Company’s right to receive the economic benefits that could potentially be significant to the VIEs depend on the authorization by the shareholders of the VIEs to exercise voting rights on all matters requiring shareholder approval in the VIEs. The Company believes that the agreements on authorization to exercise shareholder’s voting power are enforceable against each party thereto in accordance with their terms and applicable PRC laws or regulations currently in effect and the possibility that it will no longer be able to consolidate the VIEs as a result of the aforementioned risks and uncertainties is remote.
F-17
2. Variable interest entities (Continued)
c Summary financial information of the Group’s VIEs (inclusive of VIEs’ subsidiaries)
The following tables set forth the financial statement balances and amounts of the VIEs and their subsidiaries included in the consolidated financial statements after the elimination of intercompany balances and transactions among VIEs and their subsidiaries within the Group.
As of December 31 | ||||
2022 | 2023 | |||
| RMB |
| RMB | |
Cash and cash equivalents |
| |
| |
Restricted cash | | | ||
Short‑term treasury investments |
| |
| |
Accounts and notes receivable, net |
| |
| |
Amounts due from the Company and its subsidiaries |
| |
| |
Long-term treasury investments, net | | | ||
Investment securities and other investments | | | ||
Equity method investments, net | | | ||
Property and equipment, net | | | ||
Intangible assets, net | | | ||
Other assets, net |
| |
| |
Total assets |
| |
| |
Short‑term borrowings |
| |
| |
Accounts and notes payable |
| |
| |
| |
| | |
Long‑term borrowings | — | | ||
Operating lease liabilities |
| |
| |
Other liabilities | | | ||
Total liabilities | | | ||
Shareholders’ deficit of VIEs | ( | ( | ||
Total liabilities and shareholders’ deficit of VIEs |
| |
| |
| For the Year Ended December 31 | |||||
2021 | 2022 | 2023 | ||||
| RMB |
| RMB |
| RMB | |
Total revenues |
| |
| |
| |
Net income (loss) |
| ( |
| ( |
| |
Net cash provided by operating activities | | | | |||
Net cash provided by (used in) investing activities | | ( | | |||
Net cash provided by (used in) financing activities | | ( | ( | |||
The Company considers that there are no assets in the VIEs that can be used only to settle obligations of the VIEs, except for the registered capital of the VIEs amounting to approximately RMB
The VIEs hold assets with no carrying value in the consolidated balance sheet that are important to the Company’s ability to produce revenue (referred to as unrecognized revenue - producing assets). Unrecognized revenue - producing assets held by the VIEs include online ride hailing operation permits for certain cities, Internet Content Provision License (“ICP licenses”), certain value - added telecommunications service licenses such as internet data center services license, the domain names of didiglobal.com and so on.
Recognized revenue - producing assets including non - compete agreements, patents and trademark which were acquired through the previous acquisitions are held by WFOEs or other subsidiaries.
F-18
3. Summary of significant accounting policies
3.1 Basis of presentation
The consolidated financial statements of the Group have been prepared in accordance with the accounting principles generally accepted in the United States of America (“U.S. GAAP”). Significant accounting policies followed by the Group in the preparation of the accompanying consolidated financial statements are summarized below.
3.2 Basis of consolidation
The consolidated financial statements include the financial statements of the Company, its subsidiaries, VIEs and subsidiaries of the VIEs.
A subsidiary is an entity in which the Company, directly or indirectly, controls more than one half of the voting power, has the power to appoint or remove the majority of the members of the board of directors, to cast a majority of votes at the meeting of the board of directors or to govern the financial and operating policies of the investee under a statute or agreement among the shareholders or equity holders.
All inter-company transactions and balances between the Company, its subsidiaries, VIEs and subsidiaries of the VIEs have been eliminated upon consolidation. The Group included the results of operations of the acquired businesses from their respective dates of acquisition.
3.3 Comparative information
Certain reclassifications have been made to the prior year financial statements to conform to the current year presentation. The reclassifications below had no impact on previously reported results of operations, shareholders’ equity or cash flows:
i) Time deposits stated at amortized cost and other debt investments previously presented as “short-term investments” are now presented as “short-term treasury investments” and “prepayments, receivables and other current assets, net”, respectively, within the consolidated balance sheets.
ii) Time deposits stated at amortized cost and structured notes under fair value option previously presented as “investment securities and other investments” are now presented as “long-term treasury investments” within the consolidated balance sheets.
iii) Equity investments accounted for using the Measurement Alternative method and equity method previously presented as “long-term investments, net” are now presented as “investment securities and other investments” and “equity method investments, net”, respectively, within the consolidated balance sheets.
iv) Loan receivables previously presented separately as “Loans receivable, net” are now presented as “prepayments, receivables and other current assets, net” within the consolidated balance sheets.
F-19
3. Summary of significant accounting policies (Continued)
3.4 Use of estimates
The preparation of the consolidated financial statements in conformity with U.S. GAAP requires management to make estimates and judgments that affect the reported amounts of the assets and liabilities, the disclosure of contingent assets and liabilities at the balance sheet date, and the reported revenues and expenses during the reported periods.
The Group believes that (i) revenue recognition, (ii) assessment for impairment of goodwill, long-lived assets, intangible assets, (iii) determination of the estimated useful lives of long-lived assets, (iv) fair value of certain investments and other financial instruments, (v) provision for credit losses of time deposits, accounts and notes receivable, loans receivable, contract assets, finance lease receivables and other receivables, (vi) fair value of contingent considerations and services with respect to business divestiture, (vii) valuation and recognition of share based compensation expenses, (viii) provision for income tax and realization of deferred tax assets reflect the more significant judgments and estimates used in the preparation of its consolidated financial statements. These estimates are inherently subject to judgment and actual results could differ from those estimates.
3.5 Functional currency and foreign currency translation
The Group uses Renminbi (“RMB”) as its reporting currency. The functional currency of the Company and its subsidiaries incorporated in the Cayman Islands and BVI is United States dollars (“US$”). The functional currency of its subsidiaries incorporated in Hong Kong is HongKong dollar (“HK$”) or US$. The functional currency of the PRC entities in the Group is RMB. The Company’s subsidiaries with operations in other jurisdictions generally use their respective local currencies as their functional currencies. The determination of the respective functional currency is based on the criteria of Accounting Standards Codification (“ASC”) 830, Foreign Currency Matters.
Transactions denominated in currencies other than functional currency are translated into functional currency at the exchange rates quoted by authoritative banks prevailing at the dates of the transactions. Exchange gains and losses resulting from those foreign currency transactions denominated in a currency other than the functional currency are recorded as other income (loss), net in the consolidated statements of comprehensive income (loss). The foreign exchange gain amounted to RMB
The financial statements of the Group are translated from the functional currency into RMB. Assets and liabilities are translated at the exchange rates at the balance sheet date. Equity accounts other than earnings generated in the current period are translated into RMB using the appropriate historical rates. Revenues and expenses, gains and losses are translated into RMB using the periodic average exchange rates. Translation adjustments are reported as foreign currency translation adjustments and are shown as a component of other comprehensive income (loss) in the consolidated statements of comprehensive income (loss).
3.6 Convenience translation
Translations of the consolidated balance sheets, consolidated statements of comprehensive income (loss) and consolidated statements of cash flows from RMB into US$ as of and for the year ended December 31, 2023 are solely for the convenience of the reader and were calculated at the rate of US$1.00 = RMB
F-20
3. Summary of significant accounting policies (Continued)
3.7 Fair value measurement
Accounting guidance defines fair value as the price that would be received from selling an asset or paid to transfer a liability in an orderly transaction between market participants at the measurement date. When determining the fair value measurements for assets and liabilities required or permitted to be recorded at fair value, the Group considers the principal or most advantageous market in which it would transact and it considers assumptions that market participants would use when pricing the asset or liability.
In accordance with ASC 820, Fair Value Measurement (“ASC 820”), the Group uses the fair value hierarchy, which prioritizes the inputs used to measure fair value. Accounting guidance establishes a fair value hierarchy that requires an entity to maximize the use of observable inputs and minimize the use of unobservable inputs when measuring fair value.
A financial instrument’s categorization within the fair value hierarchy is based upon the lowest level of input that is significant to the fair value measurement. Accounting guidance establishes three levels of inputs that may be used to measure fair value:
| ● | Level 1 — Observable inputs such as quoted prices (unadjusted) in active markets for identical assets or liabilities; |
| ● | Level 2 — Observable inputs other than Level 1 prices such as quoted prices for similar assets or liabilities in active markets, quoted prices in markets that are not active or inputs other than the quoted prices that are observable either directly or indirectly for the full term of the assets or liabilities; |
| ● | Level 3 — Unobservable inputs to the valuation methodology that are significant to the measurement of the fair value of the assets or liabilities. |
Accounting guidance also describes three main approaches to measure the fair value of assets and liabilities: (1) market approach; (2) income approach and (3) cost approach. The market approach uses prices and other relevant information generated from market transactions involving identical or comparable assets or liabilities. The income approach uses valuation techniques to convert future amounts to a single present value amount. The measurement is based on the value indicated by current market expectations about those future amounts. The cost approach is based on the amount that would currently be required to replace an asset.
When available, the Group uses quoted market prices to determine the fair value of an asset or liability. If quoted market prices are not available, the Group will measure fair value using valuation techniques that use, when possible, current market based or independently sourced market parameters, such as interest rates and currency exchange rates.
3.8 Cash and cash equivalents
Cash and cash equivalents represent cash on hand, time deposits and highly liquid investments placed with banks or other financial institutions, which are unrestricted as to withdrawal for use, and which have original maturities less than three months. As of December 31, 2022 and 2023, cash held in accounts managed by online payment platforms such as Alipay and WeChat Pay amounted to RMB
3.9 Restricted cash and non-current restricted cash
Cash on hand, time deposits and highly liquid investments placed with banks or other financial institutions which are restricted as to withdrawal for use or pledged as security are reported separately as restricted cash. The Group’s restricted cash is classified into current and non-current based on the length of restricted period. The Group’s restricted cash primarily represents the deposits in banks which are restricted in use.
F-21
3. Summary of significant accounting policies (Continued)
3.10 Treasury investments
Treasury investments represent the debt investments purchased from reputable financial institutions. Primarily these instruments are considered to have a low risk of default and the counterparty has a strong capacity to meet its contractual cash flows obligations in the near term. The identified credit losses are insignificant.
Treasury investments at amortized cost are primarily time deposits placed with the bank. Interest income from treasury investments at amortized cost is recognized using the effective interest method in the consolidated statements of comprehensive income (loss).
Treasury investments under the fair value option (“FVO”) are primarily structured notes which are the financial instruments with variable interest rates indexed to performance of underlying assets. Changes in the fair value are reflected in the consolidated statements of comprehensive income (loss) as investment income (loss), net.
Treasury investments with original maturities over three months, but less than one year are expected to be realized in cash during the next
3.11 Accounts and notes receivable, net
Accounts receivable, net represent the amounts that the Group has an unconditional right to consideration from riders, other individual customers and enterprise customers, and primarily consist of (i) unpaid fare amounts from riders, (ii) fare amounts paid by riders but not yet received by the Group, (iii) fare amounts not yet paid by enterprise customers, (iv) unpaid amounts from individual customers and enterprise customers for other services completed.
3.12 Expected credit losses
The Group’s time deposits, accounts and notes receivable, loans receivable, contract assets, finance lease receivables and other receivables are within the scope of ASC 326. The Group has identified the relevant risk characteristics of its customers and the related receivables and other receivables which include size, type of the services or the products the Group provides, or a combination of these characteristics. Receivables with similar risk characteristics have been grouped into pools. For each pool, the Group considers the historical credit losses experience, current economic conditions, supportable forecasts of future economic conditions, and any recoveries in assessing the lifetime expected credit losses. Other key factors that influence the expected credit losses analysis include customer demographics, payment terms offered in the normal course of business to customers, and industry-specific factors that could impact the Group’s receivables. Additionally, external data and macroeconomic factors are also considered. This is assessed at each quarter based on the Group’s specific facts and circumstances.
All forward-looking statements are, by their nature, subject to risks and uncertainties, many of which are beyond the Group’s control. The Group updated the model based on various macroeconomic and market data and took the latest available information into consideration.
3.13 Investment securities and other investments
Investment securities and other investments primarily consist of equity securities with readily determinable fair value, equity investments without readily determinable fair value and certain debt investments.
Equity securities with readily determinable fair value
The Group invests in marketable equity securities, which are publicly traded stock.
The Group carries these equity securities at fair value with unrealized gains and losses recorded in the consolidated statements of comprehensive income (loss).
F-22
3. Summary of significant accounting policies (Continued)
Equity securities without readily determinable fair value measured at Measurement Alternative
Equity securities except for those over which the Group has the ability to exercise significant influence, are carried at fair value with unrealized gains and losses recorded in the consolidated statements of comprehensive income (loss), according to ASC 321 “Investments — Equity Securities”. The Group elected to record the equity investments without readily determinable fair value using the Measurement Alternative at cost, less impairment, with subsequent adjustments for observable price changes resulting from orderly transactions for identical or similar investments of the same issuer, if any. All realized and unrealized gains (losses) on the investments, are recognized in investment income (loss), net or impairment loss for equity investments accounted for using Measurement Alternative in the consolidated statements of comprehensive income (loss).
For investments under the Measurement Alternative, the Group makes a qualitative assessment of whether the investment is impaired at each reporting date based on performance and financial position of the investee as well as other evidence of market value. Such assessment includes, but is not limited to, reviewing the investee’s cash position, recent financing rounds, as well as the financial and business performance, and other significant judgment in considering various factors and events.
If a qualitative assessment indicates that the investment is impaired, the Group estimates the investment’s fair value in accordance with the principles of ASC 820. If the fair value is less than the investment’s carrying value, the Group recognizes an impairment loss in net loss equal to the difference between the carrying value and fair value. Significant judgment is applied by the Group in estimating the fair value to determine if an impairment exists, and if so, to measure the impairment losses for these equity security investments. These judgments include the selection of valuation methods in estimating fair value and the determination of key valuation assumptions used in cash flow forecasts.
Certain debt investments
Certain debt investments are debt investments that are not classified as treasury investments, and are accounted for at amortized cost or under the FVO. The Group has elected the fair value option for certain debt investments primarily consisting of certain government bonds with maturities of over one year and investment in Kargobot’s shares (Note 4). The FVO permits the irrevocable election on an instrument - by - instrument basis at initial recognition of an asset or liability or upon an event that gives rise to a new basis of accounting for that instrument. The investments accounted for under the fair value option are carried at fair value with realized or unrealized gains (losses) recorded as investment income (loss), net in the consolidated statements of comprehensive income (loss).
Interest income from debt investments which are measured at amortized cost is recognized using the effective interest method which is reviewed and adjusted periodically based on changes in estimated cash flows. Other debt investments are classified into Prepayments, receivables and other current assets, net or investment securities and other investments based on the length of maturities.
3.14 Equity method investments, net
The Group applies the equity method to account for equity investments in common stock or in-substance common stock, according to ASC 323 “Investments — Equity Method and Joint Ventures”, over which it has significant influence but does not own a majority equity interest or otherwise control, unless the fair value option is elected. An investment in in-substance common stock is an investment in an entity that has risk and reward characteristics that are substantially similar to that entity’s common stock. The Group considers subordination, risks and rewards of ownership and obligation to transfer value when determining whether an investment in an entity is substantially similar to an investment in that entity’s common stock.
Under the equity method, the Group initially records its investment at cost and subsequently records its share of the results of the equity investees. The excess of the carrying amount of the investment over the underlying equity in net assets of the equity investee generally represents goodwill and intangible assets acquired. The Group subsequently adjusts the carrying amount of the investment to recognize the Group’s proportionate share of each equity investee’s net income or loss into the consolidated statement of comprehensive income (loss) and recognizes its share of post-acquisition movements in accumulated other comprehensive income (loss) as a component of shareholders’ equity (deficit). When the Group’s share of losses in the equity investees equals or exceeds its interest in the equity investee, the Group does not recognize further losses, unless the Group has incurred obligations or made payments or guarantees on behalf of the equity investee, or the Group holds other investments in the equity investee.
F-23
3. Summary of significant accounting policies (Continued)
The Group continuously reviews its investments in equity investees to determine whether a decline in fair value below the carrying value is other-than-temporary. The primary factors the Group considers in its determination are the duration and severity of the decline in fair value, the financial condition, operating performance and the prospects of the equity investee, and other company specific information such as recent financing rounds. If any impairment is considered other-than-temporary, the Group writes down the investment to its fair value and recognizes the impairment charge to the consolidated statements of comprehensive income (loss).
3.15 Property and equipment, net
Property and equipment are stated at cost, net of accumulated depreciation and impairment, if any. Depreciation is primarily computed using the straight-line method over the estimated useful lives of the assets.
Bikes and e-bikes
Bikes and e-bikes are depreciated over the estimated useful lives on a straight-line basis. The initial estimated useful lives of such bikes and e-bikes are generally from
Vehicles
Vehicles are depreciated over the estimated useful lives on a straight-line basis or accelerated basis. The initial estimated useful lives of such vehicles are from
Other property and equipment
Other property and equipment are stated at cost less accumulated depreciation and impairment, if any. Depreciation is computed using the straight-line method over the estimated useful lives of the assets. Expenditures for maintenance and repairs are expensed as incurred. The gain or loss on the disposal of property and equipment is the difference between the net sales proceeds and the carrying amount of the relevant assets and is recognized in the consolidated statements of comprehensive income (loss).
Property and equipment have estimated useful lives as follows:
Categories |
| Estimated useful lives |
Bikes and e‑bikes |
| |
Vehicles |
| |
Computers and equipment |
| |
Leasehold improvement |
| Lesser of estimated useful life or remaining lease terms |
Others |
|
Construction in progress
Direct costs that are related to the construction of property and equipment and are incurred in connection with bringing the assets to their intended use are capitalized as construction in progress. Construction in progress is transferred to specific property or equipment, which are primarily relating to computers and equipment and bikes and e-bikes which are not ready for lease or use, and the depreciation of these assets commences when the assets are ready for their intended use.
F-24
3. Summary of significant accounting policies (Continued)
3.16 Intangible assets, net
Intangible assets are primarily acquired through business combinations or purchased from third parties. Intangible assets arising from business combinations are recognized and measured at fair value upon acquisition. Purchased intangible assets are initially recognized and measured at cost upon acquisition. Separately identifiable intangible assets that have determinable lives continue to be amortized over their estimated useful lives based upon the usage of the asset, which is approximated using a straight-line method as follows:
Categories |
| Estimated useful lives |
Non‑compete agreements |
| |
Trademark, patents and others |
| |
Driver lists |
| |
Customer lists |
| |
Software |
| |
Online payment license* |
| Indefinite live |
Others |
| Indefinite live |
* | An acquired online payment license is considered to be an indefinite live and is carried at cost less any subsequent impairment loss. The Group is required to apply for the renewal of the license issued from government authorities each |
3.17 Impairment of long-lived assets other than goodwill
Long-lived assets including property and equipment, intangible assets and other non-current assets other than goodwill are reviewed for impairment whenever events or changes in circumstances indicate that the carrying amount of such assets may not be recoverable. Determination of recoverability is based on an estimate of undiscounted future cash flows resulting from the use of the asset and its eventual disposition. Measurement of any impairment loss for long-lived assets that management expects to hold or use is based on the amount by which the carrying value exceeds the fair value of the asset. Judgment is used in estimating future cash flows, determining appropriate discount rates and making other assumptions. Changes in these estimates and assumptions could materially affect the determination of the long-live assets’ fair value. Refer to Note 11- Property and equipment, net and Note 13-Intangible assets, net for further information.
3.18 Goodwill
Goodwill represents the excess of the purchase price over the fair value of net assets acquired in a business combination.
Goodwill is not depreciated or amortized but is tested for impairment on an annual basis, and between annual tests when an event occurs, or circumstances change that could indicate that the asset might be impaired. The Group first assesses qualitative factors to determine whether it is more likely than not that the fair value of a reporting unit is less than its carrying amount. In the qualitative assessment, the Group considers primary factors such as industry and market considerations, overall financial performance of the reporting unit, and other specific information related to the operations. If the Group decides, as a result of its qualitative assessment, that it is more likely than not that the fair value of a reporting unit is less than its carrying amount, the quantitative impairment test is mandatory. Otherwise, no further testing is required. The quantitative impairment test consists of a comparison of the fair value of each reporting unit with its carrying amount. If the carrying amount of the reporting unit exceeds its fair value, an impairment loss equal to the difference will be recorded. Application of a goodwill impairment test requires significant management judgment, including the identification of reporting units, assigning assets and liabilities to reporting units, assigning goodwill to reporting units, and determining the fair value of each reporting unit. The judgment in estimating the fair value of reporting units includes estimating future cash flows, determining appropriate discount rates and making other assumptions. Changes in these estimates and assumptions could materially affect the determination of fair value for each reporting unit. The Group performs goodwill impairment testing at the reporting unit level on December 31 annually and more frequently if indicators of impairment exist. RMB
F-25
3. Summary of significant accounting policies (Continued)
3.19 Leases
The Group applies ASC 842, “Leases” (“ASC 842”) to account for leases. The Group categorized leases with contractual terms longer than twelve months as either operating or finance lease.
Right-of-use (“ROU’) assets represent the Group’s rights to use underlying assets for the lease terms and lease liabilities represent the Group’s obligation to make lease payments arising from the leases. Operating lease ROU assets and lease liabilities are recognized at commencement date based on the present value of lease payments over the lease term, reduced by lease incentives received, plus any initial direct costs, using the discount rate for the lease at the commencement date. If the implicit rate in lease is not readily determinable for the Group’s operating leases, the Group generally uses the incremental borrowing rate based on the estimated rate of interest for collateralized borrowing over a similar term of the lease payments at commencement date. The Group’s lease terms may include options to extend or terminate the lease when it is reasonably certain that the Group will exercise that option. Lease expense for lease payments is recognized on a straight-line basis over the lease term. The Group elected not to separate non-lease components from lease components; therefore, it will account for lease components and the non-lease components as a single lease component when there is only one vendor in the lease contract for the office leases. Lease payments may be fixed or variable; however, only fixed payments or in-substance fixed payments are included in the lease liability calculation. Variable lease payments mainly include costs related to certain IDC facilities leases which are determined based on actual number of usages. Variable lease payments are recognized in operating expenses in the period in which the obligation for those payments are incurred.
For operating leases, lease expense is recognized on a straight-line basis over the lease term. For finance leases, lease expense is recognized as depreciation on a straight-line basis over the lease term and interest using the effective interest method.
Any lease with a term of 12 months or less is considered short-term. As permitted by ASC 842, short-term leases are excluded from the ROU asset and lease liabilities on the consolidated balance sheets. Consistent with all other operating leases, short-term lease expense is recorded on a straight-line basis over the lease term.
3.20 Short-term and long-term borrowings
Borrowings are initially recognized at fair value, net of upfront fees incurred. Borrowings are subsequently measured at amortized cost. Any difference between the proceeds (net of transaction costs) and the redemption amount is recognized in profit or loss over the period of the borrowings using the effective interest method.
3.21 Statutory reserves
In accordance with the relevant regulations and their articles of association, subsidiaries of the Group incorporated in the PRC are required to allocate at least
3.22 Revenue recognition
The Group adopted ASC 606 — “Revenue from Contracts with Customers” for all periods presented. According to ASC 606, revenues from contracts with customers are recognized when control of the promised goods or services is transferred to the Group’s customers, in an amount that reflects the consideration the Group expects to be entitled to in exchange for those goods or services, after considering allowances for refund, price concession, discount and value added tax (“VAT”).
F-26
3. Summary of significant accounting policies (Continued)
China Mobility
The Group generates revenues from providing a variety of mobility services through its mobility platform in the PRC (“China Mobility Platform”). The Group’s revenues from its ride hailing services in the PRC presented on a gross basis accounted for more than
| ● | Ride hailing services in the PRC |
The Group provides a variety of ride hailing services on its China Mobility Platform, mainly including Luxe, Premier, Select, DiDi Flash, Express, Discount Express, Piggy Express and Carpooling service lines in the PRC, and considers itself as the ride service provider according to the relevant regulations in the PRC and the ride service agreements entered into with riders. For all ride hailing services offered, names of the services and the service providers with the corresponding service agreements are displayed on the Group’s China Mobility Platform. Riders can choose ride hailing services from the Group’s China Mobility Platform based on their mobility needs and preferences. When a rider selects and initiates a ride service request, an estimated service fee is displayed and the rider can further decide whether to place the service request or not. Once the rider places the ride service request and the Group accepts the service request, a ride service agreement is entered into between the rider and the Group. Upon completion of the ride services, the Group recognizes ride hailing services revenues on a gross basis.
| ● | Principal versus agent considerations of ride hailing services in the PRC |
According to the relevant regulations in the PRC, online ride hailing services platforms are required to obtain licenses and take full responsibility of the ride services. The relevant regulations also require the licensed platforms to ensure that the drivers and cars engaged in providing ride services meet the requirements stipulated by the regulations. Accordingly, the Group as an online ride hailing services platform considers itself as the principal for its ride services because it controls the services provided to riders. The control over the services provided to riders is demonstrated through: a) the Group is able to direct registered drivers to deliver ride services on its behalf based on the ride service agreement it entered into with riders. If the assigned driver is not able to deliver the service in limited circumstances, the Group will assign another registered driver to deliver the service; b) in accordance with the agreements entered into between the Group and the drivers, the drivers are obligated to comply with service standards and implementation rules set by the Group when providing the ride services on behalf of the Group; c) the Group evaluates drivers’ performance regularly in accordance with standards set by the Group. Other indicators of the Group being the principal are demonstrated by: a) the Group is obligated to fulfill the promise to provide the ride hailing services to riders in accordance with the above regulations in the PRC and the above service agreements; b) according to applicable necessary procedures, the Group has the discretion in setting the prices for the services.
| ● | Online taxi and chauffeur services in the PRC |
The Group provides a variety of other services on its China Mobility Platform, mainly including online taxi and chauffeur services. The Group considers itself as the agent for online taxi and chauffeur services and recognizes agency revenue earned mainly from the service providers such as taxi drivers and chauffeur service providers.
International
The Group derives its international revenues principally from ride hailing services in overseas countries, including Brazil and Mexico. The Group also generates revenues from food delivery services and financial services in overseas countries.
F-27
3. Summary of significant accounting policies (Continued)
| ● | Ride hailing services in overseas countries |
The Group contracts with individual drivers to offer ride services on the Group’s mobility platform in overseas countries (“Overseas Mobility Platform”). When a rider raises a ride service request through the Group’s Overseas Mobility Platform, an estimated service fee is displayed and the rider can further decide whether to place the service request or not. Once the rider places the ride service request and a driver accepts the service request, a ride service agreement is entered into between the rider and the driver. The Group’s performance obligation is to facilitate and arrange the ride services between riders and drivers. The Group recognizes revenues from its service contracts with drivers upon completion of the ride services provided by drivers. In addition, in most overseas countries riders access the Group’s Overseas Mobility Platform for free and the Group has no performance obligation to the riders. As a result, in general, drivers are the Group’s customers, while riders are not.
| ● | Principal versus agent considerations of ride hailing services in overseas countries |
The Group considers itself as an agent for ride hailing services provided through its Overseas Mobility Platform because the Group does not control the services provided by drivers to riders as 1) the Group does not obtain control of the drivers’ services prior to its transfer to the riders; 2) the Group does not have the power to direct drivers to perform the service on its behalf; and 3) the Group does not integrate services provided by drivers with the Group’s other services and then provide them to riders. Another indicator of the Group being the agent is that the drivers are obligated to fulfill the promise to provide the ride services according to the service agreements entered into between drivers and riders.
| ● | Food delivery services in overseas countries |
The Group derives its food delivery revenue primarily from service fees paid by merchants, delivery persons and eaters for use of the platform. The Group recognizes revenue when services provided to merchants, delivery persons and eaters are completed.
| ● | Financial services in overseas countries |
The financial services revenues mainly consist of interest income from micro loans services and credit card services. The Group generates interest income from its loans receivable by applying the effective interest method in accordance with ASC 310. When a loan receivable is placed on non accrual status, the Group stops accruing interest and reverses all accrued but unpaid interest as of such date, as detailed in Note 8.
Other Initiatives
| ● | Bike and e-bike sharing |
The Group enters into rental agreements with the users at the inception of each trip. The Group is responsible for providing access to the bikes and e-bikes over the user’s desired period of use. The Group derives a majority of the revenues from rental agreements, which are classified as operating leases as defined within ASC 842, and records the rental payments received as revenues upon the completion of each trip.
| ● | Certain energy and vehicle services |
Certain energy and vehicle services include refueling, charging, and the leasing business that the Group carries out itself.
The Group considers itself as the agent for refueling and charging services and recognizes agency revenue primarily from its services contracts with gas stations or charging stations upon the completion of a refueling or charging order.
The Group mainly provides operating lease services by leasing self-owned vehicles to drivers through its platform. The Group generally considers itself to be the accounting lessor, as applicable, in these arrangements in accordance with ASC 842. Revenues from these services is recognized on a straight line basis over the lease period.
F-28
3. Summary of significant accounting policies (Continued)
| ● | Financial services in the PRC |
The financial services revenues mainly include interest income from micro loans services and loan intermediary services fees. The Group generates interest income from its loan receivables by applying the effective interest method in accordance with ASC 310 in micro loans services. When a loan receivable is placed on non accrual status, the Group stops accruing interest and reverses all accrued but unpaid interest as of such date, as detailed in Note 8. The Group also matches the borrowers and the lenders and earns loan intermediary service fees directly from the lenders based on the contractual agreements. A majority of the revenue derived from loan intermediary services is recognized at a point in time upon the successful matching of the borrowing requests from the borrowers with the lenders.
| ● | Others |
The Group provides a variety of other initiatives services on its platform, including intra-city freight and other services. The Group generally recognizes revenues when services are provided to its customers.
Contract balances
The Group classifies its right to consideration in exchange for services transferred to a customer as either a receivable or a contract asset. A receivable is a right to consideration that is unconditional as compared to a contract asset which is a right to consideration that is conditional upon factors other than the passage of time. The Group recognizes accounts receivable in its consolidated balance sheets when it performs a service in advance of receiving consideration and it has the unconditional right to receive consideration. A contract asset is recorded when the Group has transferred services to the customer before payment is received or is due, and the Group’s right to consideration is conditional on future performance or other factors in the contract. Contract assets amounting to RMB
Contract liabilities are recognized if the Group receives consideration prior to satisfying the performance obligations, which mainly include advance payments from ride hailing services in the PRC and from Other Initiative segment. Contract liabilities as of December 31, 2022 and 2023 were RMB
Incentive Programs
| ● | Incentives to consumers considered as customers from an accounting perspective |
For China Mobility segment, riders using ride haling service, taxi drivers and chauffeur service providers are considered as the customers of the Group. For International segment, drivers providing ride hailing services, merchants, delivery persons providing food delivery service and eaters using food delivery service in certain overseas countries are considered as the customers of the Group. For Other Initiatives segment, users in bike and e-bike sharing, lessees in leasing business that the Group carries out itself, gas stations and charging stations in energy services, borrowers in micro loans services, lenders in loan intermediary services and drivers providing intra-city freight service are generally considered as the customers of the Group.
| ● | Customer incentives |
The Group offers various incentive programs to the Group’s customers, including fixed amount discounts, performance-based bonus payment, etc. Incentives provided to customers are recorded as a reduction of revenue if the Group does not receive a distinct good or service or cannot reasonably estimate the fair value of the good or service received. Incentives to customers that are not provided in exchange for a distinct good or service are evaluated as variable consideration, in the most likely amount to be earned by the customers at the time or as they are earned by customers, depending on the type of incentives. Since incentives are earned over a short period of time, there is limited uncertainty when estimating variable consideration.
F-29
3. Summary of significant accounting policies (Continued)
| ● | Referring new customers |
Incentives earned by customers for referring new customers are paid in exchange for a distinct service and are accounted for as customer acquisition costs. The Group expenses such referral payments as incurred in sales and marketing expenses in the consolidated statements of comprehensive income (loss). The Group applies the under ASC 340-40-25-4 and expenses costs to acquire new customer contracts as incurred because the amortization period would be one year or less. The amount recorded as an expense is the lesser of the amount of the incentive paid or the established fair value of the service received. Fair value of the service is established using amounts paid to vendors for similar services.
| ● | Customer loyalty program |
The Group’s riders participate in a reward program, which provides service discount vouchers and other gifts based on accumulated membership points that vary depending on the services received and fees paid, timing, and distances of each trip taken by the riders. The riders may redeem the amount of points in their membership points accounts in vouchers or other physical products via Didi Online Mall. Because the Group has an obligation to provide such vouchers and other gifts, the Group recognizes liabilities and accounts for the estimated cost of future usage of vouchers as contra-revenues when the membership points are awarded. As members redeem their points or their entitlements expire, the accrued liability is reduced correspondingly. The Group estimates the liabilities under customer loyalty program based on accumulated membership points and management’s estimate of probability of redemption in accordance with the historical redemption pattern. If actual redemption differs significantly from the estimate, it will result in an adjustment to the liability and the corresponding revenue.
| ● | Incentives to consumers not considered as customers from an accounting perspective |
For the China Mobility segment, the end-users of online taxi and chauffeur service are generally not considered to be the customers of the Group from an accounting perspective. For International segment, the riders using ride hailing services and eaters in certain countries using food delivery services are not considered to be the customers of the Group from an accounting perspective. For Other Initiatives, end-users of intra-city freight services are generally not considered to be the customers of the Group from an accounting perspective.
Incentives offered to such consumers that represent explicit or implicit obligations to the consumers on behalf of the service providers abovementioned are recorded as reduction of revenues. The Group also at its own discretion offers incentives to such consumers to encourage their uses of its platform, which mainly include:
| ● | Customized consumer discounts and promotions |
These discounts and promotions are offered to some consumers in a market to acquire, re-engage or generally increase the uses of the Group’s platform by such consumers, and are akin to a coupon. An example is an offer providing a discount on a limited number of rides during a limited time period. The Group records the cost of these discounts and promotions to such consumers as sales and marketing expenses at the time they are redeemed by the consumers.
| ● | Consumer referrals |
These referrals are earned when an existing consumer (“the referring consumer”) refers a new consumer (“the referred consumer”) to the Group and the referred consumer uses services offered by the Group’s platform. These consumer referrals incentives are typically paid in the form of a credit given to the referring consumer. These referrals are offered to attract new consumer to the Group. The Group records the liability for these referrals and corresponding expenses as sales and marketing expenses at the time the referral is earned by the referring consumer.
F-30
3. Summary of significant accounting policies (Continued)
Practical Expedients
The Group utilizes the practical expedient available under ASC 606-10-50-14 and does not disclose the value of unsatisfied performance obligations for contracts with an original expected length of one year or less.
The effect of a significant financing component has not been adjusted for contracts when the Group expects, at contract inception, that the period between when the Group transfers a promised good or service to the customer and the collection of the payments from the customers will be one year or less.
3.23 Cost of revenues
Cost of revenues, which are directly related to revenue generating transactions on the Group’s platform, primarily consists of driver earnings and driver incentives in ride hailing services of China Mobility segment, depreciation and impairment of bikes and e - bikes and vehicles, credit losses of loans receivable, insurance cost related to service offering, payment processing charges, and bandwidth and server related costs.
3.24 Operations and support
Operations and support expenses consist primarily of personnel-related compensation expenses, including share-based compensation for the Group’s operations and support personnel, third party customer service fees, driver operation fees, other outsourcing fees and expenses related to general operations.
3.25 Sales and marketing expenses
Sales and marketing expenses consist primarily of advertising and promotion expenses, certain incentives paid to consumers not considered as customers from an accounting perspective, amortization of acquired intangible assets utilized by sales and marketing functions, and personnel-related compensation expenses, including share-based compensation for the Group’s sales and marketing staff. Advertising and promotion expenses are recorded as sales and marketing expenses when incurred, and totalled RMB
3.26 Research and development expenses
Research and development expenses consist primarily of personnel-related compensation expenses, including share-based compensation for employees in engineering, design and product development, depreciation and impairment of property and equipment utilized by research and development functions, and bandwidth and server related costs incurred by research and development functions. The Group expenses all research and development expenses as incurred.
3.27 General and administrative expenses
General and administrative expenses consist primarily of personnel-related compensation expenses, including share-based compensation for the Group’s managerial and administrative staff, allowances for doubtful accounts, office rental and property management fees, professional services fees, depreciation and amortization related to assets used for managerial functions, fines and miscellaneous administrative expenses.
F-31
3. Summary of significant accounting policies (Continued)
3.28 Government grants
Government grants are generally financial grants received from provincial and local governments for operating a business in their jurisdictions or compliance with specific policies promoted by the local governments. These grants are recognized as a reduction of specific costs and expenses for which the grants are intended to compensate. Such amounts are recognized in the consolidated statements of comprehensive income (loss) upon receipt and when all conditions attached to the grants are fulfilled. For the years ended December 31, 2021, 2022 and 2023, government grants amounted to RMB
3.29 Share-based compensation
The Group accounts for share-based awards granted to employees and non-employees in accordance with ASC 718 Compensation-Stock compensation (“ASC 718”). Generally, share-based awards are recognized as costs and expenses, except to the extent the share-based compensation is recognized in the Group’s investment income (loss), net as certain share-based awards are issued to the employees of the certain equity investee.
Share-based awards with service conditions only are measured at the grant date fair value of the awards and recognized as expenses using the graded-vesting method, net of estimated forfeitures over the requisite service period. Share-based awards that are subject to both service conditions and the occurrence of an initial public offering (“IPO”) or deemed liquidation events as performance condition are measured at the grant date fair value and recognized as expenses using the graded-vesting method, net of estimated forfeitures, if it is probable that the performance condition will be achieved at the end of each reporting period. The Group recognized the cumulative share-based compensation expenses, net of estimated forfeitures for the awards with IPO condition on June 30, 2021, which was very close to the completion of the Group’s IPO, using the graded-vesting method. Forfeitures are estimated based on historical experience and are periodically reviewed.
The Group, with the assistance of an independent third-party valuation firm, determined fair value of share-based awards granted to employees and non-employees. Prior to the IPO, the fair value of the restricted share units (“RSUs”) was assessed using the income approach/discounted cash flow method, with a discount for lack of marketability given that the shares underlying the awards were not publicly traded at the time of grant. This assessment requires complex and subjective judgments regarding the Group’s projected financial and operating results, its unique business risks, the liquidity of its ordinary shares and its operating history and prospects at the time the grants were made. The fair value of share options is estimated on the grant date using the Binomial option pricing model. The assumptions used in share-based compensation expenses recognition represent management’s best estimates, but these estimates involve inherent uncertainties and application of management judgment. Subsequent to the completion of the Group’s IPO, the fair value of share-based awards was determined based on the market price of the Group’s publicly traded ADSs on the NYSE before its delisting in June 2022 and the Group’s ADSs have been quoted on OTC Pink under the symbol “DIDIY” thereafter, as detailed in Note 23.
According to ASC 718, a change in any of the terms or conditions of share-based awards shall be accounted for as a modification of the plan. Therefore, the Group calculates incremental compensation cost of a modification as the excess of the fair value of the modified option over the fair value of the original option immediately before its terms are modified, measured based on the fair value and other pertinent factors at the modification date. For vested options, the Group recognizes incremental compensation cost in the period the modification occurs. For unvested options, the Group recognizes, over the remaining requisite service period, the sum of the incremental compensation cost and the remaining unrecognized compensation cost for the original award on the modification date.
F-32
3. Summary of significant accounting policies (Continued)
3.30 Segment reporting
Operating segments are defined as components of an enterprise engaging in businesses activities for which separate financial information is available that is regularly evaluated by the Group’s chief operating decision maker (“CODM”) in deciding how to allocate resources and assess performance.
The Group’s internal organizational structure and business segments are more fully described in Note 18.
3.31 Taxation
Income taxes
Current income tax is recorded in accordance with the laws of the relevant tax jurisdictions.
The Group applies the liability method of recording income taxes in accordance of ASC Topic 740, Income Taxes (“ASC 740”), which requires the recognition of deferred tax assets and liabilities for the expected future tax consequences of events that have been included in the consolidated financial statements. Under this method, deferred tax assets and liabilities are provided based on temporary differences arising between the tax bases of assets and liabilities and the financial statements, using enacted tax rates that will be in effect in the period in which the differences are expected to reverse.
Deferred tax assets are recognized to the extent that such assets are more-likely-than-not to be realized. In making such a determination, the Group considers all positive and negative evidences, including results of recent operations and expected reversals of taxable income. Valuation allowances are provided to offset deferred tax assets if it is considered more-likely-than-not that amount of the deferred tax assets will not be realized.
Uncertain tax positions
The Group applies the provisions of ASC 740 in accounting for uncertainty in income taxes. ASC 740 clarifies the accounting for uncertainty in income taxes by prescribing the recognition threshold that a tax position is required to meet before being recognized in the financial statements. The Group has elected to classify interest and penalties related to an uncertain tax position (if and when required) as part of “income tax expenses” in the consolidated statements of comprehensive income (loss). The Group did not have any significant unrecognized uncertain tax positions or any unrecognized liabilities as of December 31, 2022 and 2023. The Group did not have any interest or penalties associated with unrecognized tax benefit for the years ended December 31, 2021, 2022 and 2023.
3.32 Employee benefits
Employees of the Group in the PRC are entitled to staff welfare benefits including pension, work-related injury benefits, maternity insurance, medical insurance, unemployment benefits and housing fund plans through a PRC government-mandated multiemployer defined contribution plan. The Group is required to accrue for these benefits based on certain percentages of the employees’ salaries, up to a maximum amount specified by the local government. The Group is required to make contributions to the plans out of the amounts accrued. The PRC government is responsible for the medical benefits and the pension liability to be paid to these employees, and the Group’s obligations are limited to the amounts contributed with no legal obligation beyond the contributions made. Total amounts for such employee benefits, which were expensed as incurred, were RMB
F-33
3. Summary of significant accounting policies (Continued)
3.33 Comprehensive income (loss)
Comprehensive income (loss) is defined to include all changes in equity (deficit) of the Group during a period arising from transactions and other events and circumstances excluding transactions resulting from investments by shareholders and distributions to shareholders. Comprehensive income (loss) mainly includes net income (loss) and currency translation adjustments of the Group and share of other comprehensive income (loss) of equity method investees.
3.34 Net loss per share
Basic loss per share is computed by dividing net loss attributable to ordinary shareholders by the weighted average number of ordinary shares outstanding during the period using the two-class method. Under the two-class method, net loss is not allocated to other participating securities if based on their contractual terms they are not obligated to share in the loss.
Diluted loss per share is calculated by dividing net loss attributable to ordinary shareholders, as adjusted for the effect of dilutive ordinary equivalent shares, if any, by the weighted average number of ordinary and dilutive ordinary equivalent shares outstanding during the period. Ordinary equivalent shares consist of unvested restricted shares and RSUs, ordinary shares issuable upon the exercise of outstanding share options using the treasury stock method, and ordinary shares issuable upon the conversion of preferred shares using the if-converted method, for periods prior to the completion of the IPO. Ordinary equivalent shares are not included in the denominator of the diluted earnings per share calculation when inclusion of such shares would be antidilutive. After the completion of the IPO, net loss per ordinary share is computed on Class A Ordinary Shares and Class B Ordinary Shares on the combined basis, because both classes have the same dividend rights in the Company’s undistributed net income.
3.35 Treasury shares
The Group accounts for treasury shares using the cost method. Under this method, the cost incurred to purchase the shares is recorded in the treasury shares account in shareholders’ equity (deficit). The ordinary shares with future service conditions are deemed as treasury stock and also recorded in the treasury shares account in shareholders’ equity (deficit).
3.36 Business combinations and non-controlling interests
The Group accounts for its business combinations using the acquisition method of accounting in accordance with ASC 805 — “Business Combinations”. The cost of an acquisition is measured as the aggregate of the acquisition date fair value of the assets transferred to the sellers, liabilities incurred by the Group and equity instruments issued by the Group. Transaction costs directly attributable to the acquisition are expensed as incurred. Identifiable assets acquired and liabilities assumed are measured separately at their fair values as of the acquisition date, irrespective of the extent of any non-controlling interests. The excess of (i) the total costs of acquisition, fair value of the non-controlling interests and acquisition date fair value of any previously held equity interest in the acquiree over (ii) the fair value of the identifiable net assets of the acquiree is recorded as goodwill. If the cost of acquisition is less than the fair value of the net assets of the subsidiary acquired, the difference is recognized directly in the consolidated statements of comprehensive income (loss). During the measurement period, which can be up to one year from the acquisition date, the Group may record adjustments to the assets acquired and liabilities assumed with the corresponding offset to goodwill. Subsequent to the conclusion of the measurement period or final determination of the values of assets acquired or liabilities assumed, whichever comes first, any further adjustments are recorded in the consolidated statements of comprehensive income (loss).
F-34
3. Summary of significant accounting policies (Continued)
In a business combination achieved in stages, the Group re-measures the previously held equity interest in the acquiree immediately before obtaining control at its acquisition date fair value and the re-measurement gain or loss, if any, is recognized in the consolidated statements of comprehensive income (loss).
For the Group’s majority-owned subsidiaries, non-controlling interests are recognized to reflect the portion of their equity which is not attributable, directly or indirectly, to the Group.
When there is a change in ownership interests or a change in contractual arrangements that results in a loss of control of a subsidiary, the Group deconsolidates the subsidiary from the date control is lost. Any retained non-controlling investment in the former subsidiary is measured at fair value and is included in the calculation of the gain or loss upon deconsolidation of the subsidiary.
3.37 Convertible redeemable non-controlling interests and convertible non-controlling interests
Convertible redeemable non-controlling interests represent preferred shares financing by subsidiaries of the Group from preferred shareholders. As the preferred shares could be redeemed by such shareholders upon the occurrence of certain events that are not solely within the control of the Group, these preferred shares are accounted for as redeemable non-controlling interests. The Group accounts for the changes in accretion to the redemption value in accordance with ASC topic 480, Distinguishing Liabilities from Equity. The Group elects to use the effective interest method to account for the changes of redemption value over the period from the date of issuance to the earliest redemption date of the non-controlling interests. The Group determined that the redemption features embedded in the convertible redeemable non-controlling interests do not meet the definition of a derivative as they cannot be net settled. Therefore, such feature was not bifurcated from the mezzanine classified as non-controlling interests.
Convertible non-controlling interests represent preferred share financing by subsidiaries of the Group from preferred shareholders, which are contingently redeemable upon certain deemed liquidation events occur. Such deemed liquidation events require the redemption of those preferred shares and cause them being classified outside of permanent equity.
3.38 Commitments and contingencies
In the normal course of business, the Group is subject to contingencies, such as legal proceedings and claims arising out of its business, that cover a wide range of matters. The Group assesses these contingent liabilities, which inherently involves judgment. In assessing loss contingencies related to legal proceedings that are pending against the Group or unasserted claims that may result in legal proceedings, the Group, in consultation with its legal counsel, evaluates the perceived merits of any legal proceedings or unasserted claims as well as the perceived merits of the amount of relief sought or expected to be sought therein. An accrual for a loss contingency is recognized if it is probable that a liability has been incurred and the amount of liability can be reasonably estimated. If a potential loss is not probable, but reasonably possible, or is probable but the amount of liability cannot be reasonably estimated, then the nature of contingent liability, together with an estimate of the range of the reasonably possible loss, if determinable and material, is disclosed.
Loss contingencies considered remote are generally not disclosed unless they involve guarantees, in which case the nature of guarantee would be disclosed.
F-35
3. Summary of significant accounting policies (Continued)
3.39 Significant risks and uncertainties
Past cybersecurity review and apps takedown in China
On July 2, 2021, the Cybersecurity Review Office posted an announcement stating that the Group was subject to a cybersecurity review and that it required the Group to suspend new user registration in China during the review. On July 4 and July 9, 2021, the CAC posted announcements, which together stated that 26 of the apps that the Group operates in China violated PRC laws and regulations in collecting personal information. Pursuant to the PRC Cybersecurity Law, app stores were notified to take down these apps in China. An administrative fine of RMB
The Group fully cooperated with the PRC government authorities on the cybersecurity review and rectification measures. The Group conducted a series of rectification measures under the supervision of the PRC regulatory authorities. In addition, the Group has formulated an internal management mechanism for data security and storage, algorithm transparency and users’ right of free choice, so as to enhance employees’ attention to and awareness of these matters. Meanwhile, the Group has organized and conducted education and training programs for employees regarding such matters as information network security, data security and storage, and user personal information protection, and strengthened employees’ awareness of legal compliance with respect to the information network security and application. However, there are uncertainties with respect to whether the Group might become subject to new cybersecurity review in the future. If the Group is unable to complete the new review and any necessary rectification measures, the growth and the usage of the Group’s platform in China may decline, which could materially and adversely affect the Group’s business, financial condition, results of operations and prospects.
Concentration of customers and suppliers
There are no customers or suppliers from whom revenues or purchases individually represent greater than 10% of the total revenues or the total purchases of the Group for the years ended December 31, 2021, 2022 and 2023.
Concentration of credit risk
Assets that potentially subject the Group to significant concentrations of credit risk primarily consist of cash and cash equivalents, restricted cash, accounts receivable, other receivables and time deposits. As of December 31, 2022 and 2023, substantially all of the Group’s cash and cash equivalents, restricted cash and time deposits were held by major financial institutions located in the Mainland of China and Hong Kong, which the management believes are of high credit quality. In addition, the Group held its cash and cash equivalents, restricted cash, and time deposits in different financial institutions and held no more than approximately
The Group has no significant concentrations of credit risk with respect to the assets mentioned above.
The Group relies on a limited number of third parties to provide payment processing services (“payment service providers”) to collect amounts due from customers. Payment service providers are financial institutions, credit card companies and mobile payment platforms such as Alipay and WeChat Pay, which the Company believes are of high credit quality.
Accounts receivables are typically unsecured and are primarily derived from revenues earned from customers in the PRC. The credit risk with respect to accounts receivable is mitigated by credit control policies the Group carries out on its customers and its ongoing monitoring process of outstanding balances.
F-36
3. Summary of significant accounting policies (Continued)
Foreign currency exchange rate risks
The conversion of Renminbi into foreign currencies, including U.S. dollars, is based on rates set by the People’s Bank of China. The Renminbi has fluctuated against the U.S. dollar, at times significantly and unpredictably. The value of Renminbi against the U.S. dollar and other currencies is affected by changes in China’s political and economic conditions and by China’s foreign exchange policies, among other things. It is difficult to predict how market forces or PRC or U.S. government policy may impact the exchange rate between Renminbi and the U.S. dollar in the future.
The Group is also exposed to foreign currency risk because of its international operations, particularly in Brazil and Mexico. While the Group generally expects to use any cash from operations in the same country where the Group receives that cash, fluctuations in the exchange rate between the currency of that country and the Renminbi will be recorded as foreign currency translation adjustments in the Group’s consolidated statements of comprehensive income (loss).
Currency convertibility risk
The PRC government imposes controls on the convertibility of RMB into foreign currencies. The value of RMB is subject to changes in the central government policies and to international economic and political developments affecting supply and demand in the PRC foreign exchange trading system market. In the PRC, certain foreign exchange transactions are required by law to be transacted only by authorized financial institutions at exchange rates set by the People’s Bank of China (the “PBOC”). Remittances in currencies other than RMB by the Group in the PRC must be processed through PBOC or other Chinese foreign exchange regulatory bodies which require certain supporting documentation in order to process the remittance.
Operation and compliance risk
On July 27, 2016, the Ministry of Transport, the Ministry of Industry and Information Technology, the Ministry of Public Security, the Ministry of Commerce, the State Administration for Market Regulation and the CAC jointly promulgated the Interim Measures for the Management of Online Ride Hailing Operation and Service (“Interim Measures”), which took effect on November 1, 2016 and was last amended on November 30, 2022, to regulate the business activities of online ride hailing services and to ensure the safety of passengers by establishing a regulatory system for the platforms, vehicles and drivers engaged in online ride hailing services. In accordance with the Interim Measures, the platform that conducts the online ride hailing services is subject to obtaining the necessary permit. The vehicles used for online ride hailing services must also obtain the transportation permit for vehicles, and the drivers engaged in online ride hailing services are required to meet certain requirements and pass the relevant exams.
The Group has not obtained the required permits for certain cities when the Group is required to do so, and not all drivers or vehicles on the platforms have the required licenses or permits. Therefore, the Group had been and may continue to be subject to fines as a result. If the Group fails to remediate the non-compliance with relevant law and regulation requirements, the Group could be subject to penalties and/or an order of correction, and as a result, the Group’s business, financial condition, and results of operations could be materially and adversely affected.
In an effort to ensure compliance with applicable Interim Measures, the Group has continuously conducted the process to obtain the necessary licenses or permits in different cities to mitigate the relevant compliance risk.
F-37
3. Summary of significant accounting policies (Continued)
3.40 Recently adopted and issued accounting pronouncements
In June 2022, the FASB issued ASU 2022-03 Fair Value Measurement (Topic 820): Fair Value Measurement of Equity Securities Subject to Contractual Sale Restrictions. The update clarifies that a contractual restriction on the sale of an equity security is not considered part of the unit of account of the equity security and, therefore, is not considered in measuring fair value. The update also clarifies that an entity cannot, as a separate unit of account, recognize and measure a contractual sale restriction. The update also requires certain additional disclosures for equity securities subject to contractual sale restrictions. The amendments in this update are effective for the Group beginning January 1, 2024 on a prospective basis. Early adoption is permitted for both interim and annual financial statements that have not yet been issued or made available for issuance. The Group does not expect that the adoption of this guidance will have a material impact on its financial position, results of operations and cash flows.
In November 2023, the FASB issued ASU 2023-07, Segment Reporting: Improvements to Reportable Segment Disclosures (“ASU 2023-07”), which focuses on improving reportable segment disclosure requirements, primarily through enhanced disclosures about significant segment expenses. A public entity shall disclose for each reportable segment the significant expense categories and amounts that are regularly provided to the CODM and included in reported segment profit or loss. ASU 2023-07 also requires public entities to provide in interim periods all disclosures about a reportable segment’s profit or loss and assets that are currently required annually. Entities are permitted to disclose more than one measure of a segment’s profit or loss if such measures are used by the CODM to allocate resources and assess performance, as long as at least one of those measures is determined in a way that is most consistent with the measurement principles used to measure the corresponding amounts in the consolidated financial statements. ASU 2023-07 is applied retrospectively to all periods presented in financial statements, unless it is impracticable. This update will be effective for the Group’s fiscal years beginning after December 15, 2023, and interim periods within fiscal years beginning after December 15, 2024. Early adoption is permitted. The Group is currently in the process of evaluating the disclosure impact of adopting ASU 2023-07.
In December 2023, the FASB issued ASU 2023-09, Improvements to Income Tax Disclosures (Topic 740). The ASU requires specific disaggregated information about a reporting entity’s effective tax rate reconciliation as well as additional information on income taxes paid. The ASU is effective on a prospective basis for annual periods beginning after December 15, 2024. Early adoption is also permitted for annual financial statements that have not yet been issued or made available for issuance. This ASU will result in the required additional disclosures being included in the consolidated financial statements, once adopted. The Company is in the process of evaluating the impact of the new guidance and does not expect it to have a significant impact on its consolidated financial statements.
F-38
4. Financing transactions of certain subsidiaries
Chengxin
In March 2021, Chengxin, as the Group’s subsidiary, entered into a series of agreements (“Chengxin Agreements”) with external investors and the Group. Pursuant to Chengxin Agreements, Chengxin issued Preferred Shares to external investors and certain senior management of the Group and Chengxin also issued a
Given the Group had the ability to exercise significant influence over Chengxin, the Group elected to apply the FVO to the Group’s investments in ordinary shares. The Group also applies fair value accounting on the Convertible Note, thereby providing consistency of accounting treatment. The investments in ordinary shares and in Convertible Note (collectively, the “Investment in Chengxin”) are measured at fair value on a recurring basis with changes in fair value reflected in earnings.
For the year ended December 31, 2021, Chengxin experienced an adverse change in its operating and financial performance and challenges of obtaining additional financing, Chengxin revised its business plan to scale down significantly and undertake a strategic business model transition. Accordingly, the Group recognized the downward fair value changes of RMB
Considering continuous adverse impact on Chengxin’s operating and financial performance in 2022, the shareholders of Chengxin decided not to continue to operate the community group buying business. Therefore, Chengxin’s shareholders and board resolved to distribute all of its available assets to its shareholders, in accordance with the distribution sequences outlined in Chengxin Agreements. As a shareholder of Chengxin, the Group received its share of Chengxin’s assets of RMB
Kargobot
In the third quarter of 2023, Guangzhou Kargobot Technology Co., Ltd. (“Kargobot”), the Group’s subsidiary engaged in autonomous trunk line freight business, entered into a series of agreements (“Kargobot Agreements”) with external investors and the Group. Pursuant to the Kargobot Agreements, Kargobot increased its registered share capital of RMB
The fair value of the Group investment in Kargobot’s shares upon the closing of the deconsolidation of RMB
F-39
5. Sale of certain smart auto business
On August 27, 2023, the Group entered into a share purchase agreement (“SPA”) with XPeng Inc. (“XPeng”) to sell 100% of issued share capital of Xiaoju Smart Auto Co. Limited and its subsidiaries, in consideration of class A ordinary shares issued by XPeng. Xiaoju Smart Auto Co. Limited was the Group’s wholly owned subsidiary and was engaged in certain smart auto business.
The total consideration includes a)
On November 13, 2023 (the “Initial Closing”), the Group completed the sale and received
Upon the completion of the Initial Closing, the Group measured the total consideration, including the contingent considerations, at fair value. The fair value of the total consideration upon the Initial Closing was RMB
The Group also simultaneously entered into a strategic cooperation agreement with XPeng pursuant to which the Group provides technology and marketing services to XPeng, within a pre-defined period. These services are considered separate performance obligations in this arrangement. A portion of the total consideration was deferred as contract liabilities at Initial Closing for the future obligation of providing technology and marketing services to XPeng. The fair value of the contract liabilities was determined by the Group with the assistance of a third-party appraiser, using income approach (Level 3).
The sale of certain smart auto business did not represent a strategic shift that would have had a major effect on the Group’s operations and financial results, and therefore does not qualify for reporting as a discontinued operation.
Upon the completion of the Initial Closing, a gain of RMB
F-40
6. Short-term and Long-term treasury investments
The following is a summary of treasury investments:
As of December 31 | ||||
2022 | 2023 | |||
| RMB |
| RMB | |
Short-term treasury investments | ||||
Time deposits and other debt investments stated at amortized cost | | | ||
Other debt investments under FVO | — | | ||
Subtotal | | | ||
Long-term treasury investments | ||||
Time deposits and other debt investments stated at amortized cost | | | ||
Other debt investments under FVO | | | ||
Subtotal |
| |
| |
7. Accounts and notes receivable, net
Accounts and notes receivable, net consist of the following:
| As of December 31 | |||
2022 | 2023 | |||
| RMB |
| RMB | |
Accounts and notes receivable |
| |
| |
Allowance for credit losses |
| ( |
| ( |
Accounts and notes receivable, net |
| |
| |
The movement of the allowances for credit losses is as follows:
For the Year Ended December 31 | ||||||
2021 |
| 2022 | 2023 | |||
| RMB | RMB |
| RMB | ||
Balance at beginning of the year |
| ( | ( |
| ( | |
Provision |
| ( | ( |
| ( | |
Write-offs |
| | |
| | |
Balance at end of the year |
| ( | ( |
| ( | |
F-41
8. Prepayments, receivables and other current assets, net and other non-current assets, net
Prepayments, receivables and other current assets, net consist of the following:
| As of December 31 | |||
2022 | 2023 | |||
| RMB |
| RMB | |
Loans receivable, net | | | ||
Short-term debt investments | | | ||
Deductible VAT-input |
| | | |
Rental deposits and other deposits, net | | | ||
Advances to employees and others | | | ||
Prepayments for promotion and advertising expenses and other operating expenses |
| |
| |
Prepaid income tax | | | ||
Contingent consideration assets | — | | ||
Others, net |
| |
| |
Total |
| |
| |
Loans receivable, net which primarily represent micro loans the Group offers to individual borrowers who are registered as riders, end users or drivers via the Group’s technology platforms, mainly with terms of three to twelve months, consists of the following:
| As of December 31 | |||
2022 | 2023 | |||
| RMB |
| RMB | |
Loans receivable |
| |
| |
Allowance for credit losses |
| ( |
| ( |
Loans receivable, net |
| |
| |
F-42
8. Prepayments, receivables and other current assets, net and other non-current assets, net (Continued)
The Group considers a loan receivable to be delinquent when a monthly payment is one day past due. Generally, loans receivable are impaired and placed on non accrual status upon reaching 30 days or 90 days past due. When a loan receivable is placed on non accrual status, the Group stops accruing interest and reverses all accrued but unpaid interest as of such date. Cash payment received on non accrual loans receivable would be first applied to any unpaid principal and late payment fees, if any, before recognizing interest income. The Group writes off the loans receivable against the related allowance when management determines that full repayment of a loan is not probable. Generally, write off occurs after the 30th or 180th day of delinquency. The primary factor in making such determination is the assessment of potential recoverable amounts from the delinquent debtor.
The movement of the allowances for credit losses is as follows:
For the Year Ended December 31 | ||||||
| 2021 |
| 2022 |
| 2023 | |
| RMB | RMB |
| RMB | ||
Balance at beginning of the year |
| ( | ( |
| ( | |
Foreign currency translation adjustments | — | ( | ( | |||
Provision |
| ( | ( |
| ( | |
Write‑offs |
| | |
| | |
Balance at end of the year |
| ( | ( |
| ( | |
The aging analysis of loans receivable by due date as of December 31, 2022 and 2023 is as follows:
| Past Due |
|
|
|
| |||||||||
91 Days | ||||||||||||||
| or |
| Total Past | |||||||||||
| 1‑30 Days |
| 31‑60 Days |
| 61‑90 Days |
| Greater |
| Due |
| Current |
| Total | |
As of December 31, 2022 |
| |
| |
| |
| |
| |
| |
| |
As of December 31, 2023 |
| |
| |
| |
| |
| |
| |
| |
Other non-current assets, net consist of the following:
| As of December 31 | |||
2022 | 2023 | |||
| RMB |
| RMB | |
Deductible VAT-input |
| |
| |
Prepayments for property and equipment, long-term investments and other non‑current assets |
| |
| |
Rental deposits and other deposits, net | | | ||
Contingent consideration assets | — | | ||
Others, net |
| |
| |
Total |
| |
| |
F-43
9. Investment securities and other investments
The following is a summary of investment securities and other investments:
As of December 31 | ||||
| 2022 |
| 2023 | |
RMB | RMB | |||
Listed equity securities |
| |
| |
Debt investments under fair value option |
| |
| |
Equity investments accounted for using Measurement Alternative method | | | ||
Debt investments stated at amortized cost | | | ||
Total |
| |
| |
The following table summarizes the listed equity securities and other investments under fair value option:
| As of December 31, 2022 | |||||||||
Cumulative | Cumulative | Foreign | ||||||||
gross | gross | currency | ||||||||
unrealized | unrealized | translation | Fair | |||||||
Cost | gains | losses | adjustments | Value | ||||||
| RMB |
| RMB |
| RMB |
| RMB |
| RMB | |
Listed equity securities | |
| — |
| ( |
| |
| | |
— Investee A | |
| — |
| ( |
| — |
| | |
— Investee B (i) | |
| — |
| ( |
| |
| | |
— Others | |
| — |
| ( |
| |
| | |
Debt investments under FVO | |
| |
| — |
| ( |
| | |
— Debt investments under fair value option | | | — | ( | | |||||
Total | |
| |
| ( |
| |
| | |
| As of December 31, 2023 | |||||||||
Cumulative | Cumulative | Foreign | ||||||||
gross | gross | currency | ||||||||
unrealized | unrealized | translation | Fair | |||||||
Cost | gains | losses | adjustments | Value | ||||||
| RMB |
| RMB |
| RMB |
| RMB |
| RMB | |
Listed equity securities |
| | — | ( | | | ||||
— Investee A | | — | ( | | ||||||
— Investee B (i) | | — | ( | | | |||||
—XPeng (ii) | | — | ( | ( | | |||||
— Others | | — | ( | ( | | |||||
Debt investments under FVO | | | — | | | |||||
— Investment in Kargobot’s shares | | — | — | | ||||||
— Debt investments under fair value option | | | — | | | |||||
Total | | | ( | | | |||||
(i) Investment in Investee B
As of December 31, 2022 and 2023, the fair value of the Investment in Investee B was RMB
F-44
9. Investment securities and other investments (Continued)
Given the change of quoted price of Investee B’s ordinary shares, the Group recognized an unrealized loss of RMB
(ii) Investment in XPeng
On August 27, 2023, the Group entered into an SPA with XPeng to transfer
As of December 31, 2023, the fair value of the Investment in XPeng was RMB
Debt investments under FVO, mainly include certain government bonds, investments of shares and convertible loan in Kargobot and are accounted for according to Note 3.13. For details about investments in Kargobot, please refer to Note 4.
The Group invested in multiple private companies which may have operational synergy with the Group’s core business. The Group’s equity investments without readily determinable fair value were accounted for using the Measurement Alternative method. Impairment charges in connection with the Measurement Alternative investments of
The carrying values of debt investments stated at amortized cost approximate their fair value.
F-45
10. Equity method investments, net
The Group recorded proportionate share of losses of RMB
For the year ended December 31, 2023, the equity investments made under equity method were insignificant.
The Group summarizes the condensed financial information of the Group’s equity investments under equity method as a group below in accordance with Rule 4-08 of Regulation S-X:
| For the Year Ended December 31 | |||||
2021 | 2022 | 2023 | ||||
| RMB |
| RMB |
| RMB | |
Results of operations: |
|
|
|
|
|
|
Revenue |
| |
| |
| |
Gross profit (loss) |
| ( |
| |
| |
Income (loss) from operations |
| ( |
| ( |
| |
Net income (loss), net |
| |
| ( |
| |
Balance sheet data: |
|
|
| |||
Current assets |
| |
| |
| |
Non‑current assets |
| |
| |
| |
Current liabilities |
| |
| |
| |
Non‑current liabilities |
| |
| |
| |
Convertible redeemable preferred shares and non‑controlling interests |
| |
| — |
| — |
The condensed financial information of the Group’s equity investments under equity method or under fair value option, for which the equity method otherwise would be required was summarized in the aggregate amount. As the Group’s shareholding interests in these investees vary among different equity method investees, which includes
F-46
11. Property and equipment, net
Property and equipment, net consist of the following:
| As of December 31 | |||
2022 | 2023 | |||
| RMB |
| RMB | |
Bikes and e-bikes | |
| | |
Vehicles | |
| | |
Computers and equipment | |
| | |
Leasehold improvement | |
| | |
Construction in progress | |
| | |
Others | |
| | |
Total | |
| | |
Less: Accumulated depreciation | ( |
| ( | |
Less: Accumulated impairment loss | ( |
| ( | |
Property and equipment, net | |
| | |
Depreciation expenses recognized for the years ended December 31, 2021, 2022 and 2023 were RMB
For the years ended December 31, 2021, 2022 and 2023, the impairment losses for property and equipment were RMB
12. Operating leases
Operating leases of the Group primarily consist of leases of offices and data centers. The recognition of whether a contract arrangement contains a lease is made by evaluating whether the arrangement conveys the right to use an identified asset and whether the Group obtains substantially all the economic benefits from and has the ability to direct the use of the asset.
Operating lease assets and liabilities are included in the items of operating lease right-of-use assets, operating lease liabilities, current portion, and operating lease liabilities, non-current portion on the consolidated balance sheets.
The components of lease expenses for the years ended December 31, 2021, 2022 and 2023 are as follows:
For the Year Ended December 31 | ||||||
2021 | 2022 | 2023 | ||||
| RMB |
| RMB |
| RMB | |
Operating lease cost |
| |
| |
| |
Short‑term lease cost |
| |
| |
| |
Variable lease cost |
| |
| |
| |
Total lease cost |
| |
| |
| |
F-47
12. Operating leases (Continued)
Supplemental cash flows information related to leases is as follows:
| For the Year Ended December 31 | |||||
2021 | 2022 | 2023 | ||||
| RMB |
| RMB |
| RMB | |
Cash payments for operating leases |
| |
| |
| |
ROU assets obtained in exchange for operating lease liabilities |
| |
| |
| |
As of December 31, 2023, the Company’s operating leases had a weighted average remaining lease term of
Maturities of lease liabilities are as follows:
| As of December 31 | |
2023 | ||
| RMB | |
2024 | | |
2025 | | |
2026 | | |
2027 | | |
Thereafter | | |
Total undiscounted lease payments | | |
Less: imputed interest | ( | |
Total lease liabilities | |
13. Intangible assets, net
The Group’s intangible assets, net consist of following:
| As of December 31 | |||
2022 | 2023 | |||
| RMB |
| RMB | |
Finite‑lived intangible assets |
|
|
|
|
Non‑compete agreements |
| |
| |
Trademarks, patents, software and others |
| |
| |
Customer lists |
| |
| |
Driver lists |
| |
| |
Total |
| |
| |
Less: accumulated amortization |
| ( |
| ( |
Less: accumulated impairment loss |
| ( |
| ( |
Net book value |
| |
| |
Indefinite‑lived intangible assets |
|
| ||
Online payment license |
| |
| |
Others |
| |
| |
Total |
| |
| |
Finite and indefinite‑lived intangible assets |
| |
| |
F-48
13. Intangible assets, net (Continued)
For the years ended December 31, 2021, 2022 and 2023, amortization expenses amounted to RMB
For the years ended December 31, 2021, 2022 and 2023, the impairment losses for intangible assets were RMB
As of December 31, 2023, amortization expenses related to finite-lived intangible assets for future periods are estimated to be as follows:
| Amortization Expenses | |
RMB | ||
2024 | | |
2025 | | |
2026 | | |
2027 | | |
Thereafter | | |
Total expected amortization expenses | |
14. Goodwill
For the years ended December 31, 2021, 2022 and 2023, the changes in the carrying value of goodwill by segment are as follows:
China | Other | |||||||
| Mobility(i) |
| International(ii) |
| Initiatives |
| Total | |
| RMB |
| RMB |
| RMB |
| RMB | |
Balance as of January 1, 2021 |
| |
| |
| |
| |
Less: accumulated impairment loss | ( | ( | ||||||
Foreign currency translation adjustments | ( | ( | ||||||
Balance as of December 31, 2021 |
| |
| |
| |
| |
Balance as of December 31, 2022 |
| |
| |
| |
| |
Balance as of December 31, 2023 |
| |
|
| |
| |
| (i) | Considering similar economic characteristics shared among different components within China Mobility, the Group determined that China mobility is a single reporting unit in goodwill impairment analysis. |
F-49
14. Goodwill (Continued)
Considering the adverse change in the operating and financial performance of China Mobility, the Group determined that a quantitative assessment was required at December 31, 2021. The Group compared the fair value to the carrying amount of China Mobility in the impairment test. The Group estimated the fair value by using the income approach, which considered a number of factors, including expected future cash flows and discount rate. Expected future cash flows are dependent on certain key assumptions including compound annual growth rate of revenue. These factors are subject to high degree of judgment and complexity. Based on the quantitative assessment results, the fair value of China Mobility exceeded its carrying amount by more than
A sustained decrease in ADSs price quoted in OTC Pink was considered an indicator requiring an interim goodwill quantitative impairment test on the reporting unit of China Mobility as of September 30, 2022. The Group compared the fair value to the carrying amount of China Mobility in the impairment test. The Group estimated the fair value by using the income approach, which considered a number of factors, including expected future cash flows and discount rate. Expected future cash flows are dependent on certain key assumptions including compound annual growth rate of revenue and profit margins. Based on the quantitative assessment results, the fair value of China Mobility exceeded its carrying amount as of September 30, 2022. In order to assess the impact of changes in certain significant inputs, the Group performed a sensitivity analysis decreasing the annual growth rate and increasing the discount rate by
The Group performed a qualitative impairment assessment for the goodwill in China Mobility at the year end of 2022 and concluded that there was
The Group performed qualitative impairment assessments for the goodwill in China Mobility and concluded that there was
(ii) | Due to the longer-term trajectory of COVID-19 pandemic and complex and volatile market environment in Brazil, the Group performed a quantitative analysis on 99 Taxis as of December 31, 2021. The Group estimated the fair value by using the income approach, which considered a number of factors, including expected future cash flows and discount rate. Expected future cash flows are dependent on certain key assumptions including compound annual growth rate of revenue. Based on the quantitative assessment results, the fair value of the reporting unit was below its carrying amount as of December 31, 2021. Therefore, the Group fully impaired goodwill and intangible assets with the amount of RMB |
15. Borrowings
Short-term and long-term borrowings consist of the followings:
| As of December 31 | |||
2022 | 2023 | |||
| RMB |
| RMB | |
Short‑term borrowings |
| |
| |
Long‑term borrowings |
| |
| |
Total |
| |
| |
F-50
15. Borrowings (Continued)
Short-term borrowings
For the year ended December 31, 2023, the Group, through its subsidiaries, issued certain asset-backed securitized debts with maturities of one to three years, totaling RMB
As of December 31, 2022 and 2023, the balance of the ABSs that will mature within one year amounted to
Other short-term borrowings were mainly RMB dominated borrowings by the Group’s subsidiaries from financial institutions in the PRC and were pledged by vehicles and short-term treasury investments or guaranteed by the subsidiaries of the Group. The weighted average interest rate for short-term borrowings as of December 31, 2022 and 2023 were approximately
Long-term borrowings
The Group entered into several borrowing agreements with credit facilities with banks and other financial institutions, which allowed the Group to draw borrowings up to RMB
As described in the short-term borrowings, the Group issued asset-backed securitized debts via certain securitization vehicles in the forms of ABSs established by the Group. As of December 31, 2022 and 2023, the balance of the ABSs that will mature more than one year amounted to
The Group also entered into several borrowing agreements with certain banks and other financial institutions pursuant to which the outstanding borrowings balance was RMB
The Group’s short-term and long-term borrowings will be due according to the following schedule:
| As of December 31 | |||
2022 | 2023 | |||
| RMB |
| RMB | |
Within 1 year |
| |
| |
Between 1 to 2 years |
| |
| |
Between 2 to 3 years |
| |
| |
Between 3 to 4 years | — | | ||
Total |
| |
| |
F-51
16. Accounts and notes payable
Accounts and notes payable consist of the following:
| As of December 31 | |||
2022 | 2023 | |||
| RMB |
| RMB | |
Payables related to service fees and incentives to drivers | |
| | |
Payables related to driver management fees | |
| | |
Other accounts payable | |
| | |
Total | |
| | |
17. Accrued expenses and other current liabilities
Accrued expenses and other current liabilities consist of the following:
| As of December 31 | |||
2022 | 2023 | |||
| RMB |
| RMB | |
Payables to merchants and other partners | |
| | |
Employee compensation and welfare payables | |
| | |
Tax payables | | | ||
Deposits | | | ||
Payables related to market and promotion expenses | | | ||
Payables related to service fees | |
| | |
Payables related to property and equipment | |
| | |
Payables and accruals for other costs and expenses | |
| | |
Others | |
| | |
Total | |
| | |
18. Segment reporting
Operating segments are reported in a manner consistent with the internal reporting provided to the chief operating decision maker (“CODM”). The chief operating decision maker, who is responsible for allocating resources and assessing performance of the operating segments, has been identified as certain members of the Group’s management team, including the chief executive officer (“CEO”).
The Group operates in
| ● | China Mobility: China Mobility segment mainly comprises ride hailing, online taxi, chauffeur and other services in the PRC. |
| ● | International: International segment includes ride hailing services, food delivery services and financial services offered in international markets. |
| ● | Other Initiatives: Other Initiatives mainly consist of bike and e-bike sharing, certain energy and vehicle services, intra-city freight, autonomous driving, financial services in the PRC, etc. |
F-52
18. Segment reporting (Continued)
The Group does not include inter-company transactions between segments for management reporting purposes. In general, revenues, cost of revenues and operating expenses are directly attributable, or are allocated, to each segment. The Group allocates costs and expenses that are not directly attributable to a specific segment, such as those that support infrastructure across different segments, to different segments mainly on the basis of usage or headcount, depending on the nature of the relevant costs and expenses. The Group currently does not allocate the assets to its segments, as its CODM does not use such information to allocate resources or evaluate the performance of the operating segments. The Group currently does not allocate other long-lived assets to the geographic operations as substantially all of the Group’s long-lived assets are located in the PRC. In addition, substantially all of the Group’s revenue is derived from the PRC, therefore, no geographical information is presented.
The Group’s segment operating performance measure is segment Adjusted EBITA, which represents net income or loss before (a) certain non-cash expenses, consisting of share-based compensation expenses, amortization of intangible assets, and impairment of goodwill and intangible assets acquired from business combination, which are not reflective of the Group’s core operating performance, and (b) interest income, interest expenses, investment income (loss), net, impairment loss for equity investments accounted for using Measurement Alternative, income (loss) from equity method investments, net, other income (loss), net, and income tax benefits (expenses). The following table presents information about Adjusted EBITA and a reconciliation from the segment Adjusted EBITA to total consolidated loss from operations for the years ended December 31, 2021, 2022 and 2023:
| For the Year Ended December 31 | |||||
2021 | 2022 | 2023 | ||||
| RMB |
| RMB |
| RMB | |
Revenues: |
|
|
|
|
|
|
China Mobility |
| |
| |
| |
International |
| |
| |
| |
Other Initiatives |
| |
| |
| |
Total segment revenues |
| |
| |
| |
Adjusted EBITA: |
|
|
|
| ||
China Mobility |
| |
| ( |
| |
International |
| ( |
| ( |
| ( |
Other Initiatives |
| ( |
| ( |
| ( |
Total Adjusted EBITA |
| ( |
| ( |
| ( |
Share‑based compensation expenses |
| ( |
| ( |
| ( |
Amortization of intangible assets(i) |
| ( |
| ( |
| ( |
Impairment of goodwill and intangible assets acquired from business combination (Note 14) |
| ( |
| — |
| — |
Total consolidated loss from operations |
| ( |
| ( |
| ( |
| (i) | Amortization expenses in connection with business combinations were RMB |
F-53
18. Segment reporting (Continued)
The following table presents the total depreciation expenses of property and equipment by segment for the years ended December 31, 2021, 2022 and 2023:
| For the Year Ended December 31 | |||||
2021 | 2022 | 2023 | ||||
| RMB |
| RMB |
| RMB | |
China Mobility |
| |
| |
| |
International |
| |
| |
| |
Other Initiatives |
| |
| |
| |
Total depreciation of property and equipment |
| |
| |
| |
19. Income taxes
Cayman Islands (“Cayman”)
The Cayman Islands currently levies no taxes on individuals or corporations based upon profits, income, gains or appreciation and there is no taxation in the nature of inheritance or estate duty. There are no other taxes likely to be material to the Group levied by the government of the Cayman Islands except for stamp duties which may be applicable on instruments executed in, or brought within the jurisdiction of the Cayman Islands. In addition, the Cayman Islands does not impose withholding tax on dividend payments.
British Virgin Islands (“BVI”)
Under the current laws of the British Virgin Islands, entities incorporated in British Virgin Islands are not subject to tax on their income or capital gains. In addition, payment of dividends by the British Virgin Islands subsidiaries to their respective shareholders who are not resident in the British Virgin Islands, if any, is not subject to withholding tax in the British Virgin Islands.
Hong Kong
Under the current Hong Kong Inland Revenue Ordinance, the Group’s subsidiaries in Hong Kong are subject to
PRC
The Company’s subsidiaries and VIEs in the PRC are governed by the Enterprise Income Tax Law (“EIT Law”), which became effective on January 1, 2008. Pursuant to the EIT Law and its implementation rules, enterprises in the PRC are generally subject to tax at a statutory rate of
F-54
19. Income taxes (Continued)
The EIT Law also provides that enterprises established under the laws of foreign countries or regions and whose “place of effective management” is located within the PRC are considered PRC tax resident enterprises and subject to the PRC income tax at the rate of
According to the current EIT Law and its implementation rules, foreign enterprises, which have no establishment or place in China but derive dividends, interest, rents, royalties and other income (including capital gains) from sources in China or which have an establishment or place in China but the aforementioned incomes are not connected with the establishment or place shall be subject to the PRC withholding tax (“WHT”) at
The dividend withholding tax was trivial , as the taxable outside basis differences noted as of the end of the periods presented were insignificant.
Brazil
The Group’s subsidiaries in Brazil are subject to
Mexico
The income tax provision for Mexico entities were calculated at corporate income tax rates of
The Company’s subsidiaries incorporated in other jurisdictions were subject to income tax charges calculated according to the tax laws enacted or substantially enacted in the countries where they operate and generate income.
Income (loss) before income taxes consists of:
| For the Year Ended December 31 | |||||
2021 | 2022 | 2023 | ||||
| RMB |
| RMB |
| RMB | |
Income (loss) from overseas entities |
| ( |
| ( |
| |
Loss from PRC entities |
| ( |
| ( |
| ( |
Income (loss) before income taxes |
| ( |
| ( |
| |
Income tax expenses consists of:
| For the Year Ended December 31 | |||||
2021 | 2022 | 2023 | ||||
| RMB |
| RMB |
| RMB | |
Current income tax expenses |
| |
| |
| |
Deferred income tax benefits |
| ( |
| ( |
| ( |
Total income tax expenses |
| |
| |
| |
F-55
19. Income taxes (Continued)
Reconciliation of the differences between the PRC statutory tax rate and the Group’s effective tax rate is as below:
| For the Year Ended December 31 |
| |||||
2021 | 2022 | 2023 |
| ||||
| RMB |
| RMB |
| RMB |
| |
PRC statutory tax rate |
| | % | | % | | % |
Tax effect of preferential tax treatments |
| ( | % | ( | % | ( | % |
Tax effect of permanent difference |
| ( | % | ( | % | | % |
Effect on tax rates in different tax jurisdiction |
| ( | % | ( | % | ( | % |
Changes in valuation allowance and others |
| ( | % | ( | % | | % |
Effective tax rate |
| ( | % | ( | % | | % |
The permanent differences mainly arose from share-based compensation expenses, super deduction for eligible research and development expenses, and non-taxable interest income etc. The effect on tax rate in different tax jurisdiction mainly arose from income or capital gain generated from the entities which are not subject to tax.
Significant components of the Group’s deferred tax balances are as follows:
| As of December 31 | |||
2022 | 2023 | |||
| RMB |
| RMB | |
Deferred tax assets |
|
|
|
|
Tax losses carryforwards |
| |
| |
Advertising expenses in excess of deduct limit |
| |
| |
Asset impairment and allowances for credit losses |
| |
| |
Accrued expenses and others | | | ||
Total deferred tax assets |
| |
| |
Less: valuation allowance |
| ( |
| ( |
Deferred tax assets, net |
| |
| |
Deferred tax liabilities |
|
| ||
Amortization expense of intangible assets |
| |
| |
Depreciation expense of property and equipment, and others |
| |
| |
Deferred tax liabilities |
| |
| |
As of December 2023, the deferred tax asset, net, recognized from tax losses carryforwards was RMB
As of December 31, | ||
2023 | ||
RMB | ||
Loss expiring in 2024 |
| |
Loss expiring in 2025 |
| |
Loss expiring in 2026 |
| |
Loss expiring in 2027 |
| |
Loss expiring in 2028 and thereafter |
| |
Total |
| |
F-56
19. Income taxes (Continued)
As of December 31, 2023, the accumulated tax losses carryforwards of subsidiaries incorporated in Brazil of RMB
The following table shows the movement of valuation allowance for the periods presented:
For the Year Ended December 31 | ||||||
2021 | 2022 | 2023 | ||||
| RMB |
| RMB |
| RMB | |
Balance at beginning of the year |
| ( |
| ( |
| ( |
Change of valuation allowance |
| ( |
| ( |
| |
Balance at end of the year |
| ( |
| ( |
| ( |
The Group offsets deferred tax assets and liabilities pertaining to a particular tax-paying component of the Group within a particular jurisdiction.
| As of December 31 | |||
| 2022 |
| 2023 | |
RMB | RMB | |||
Classification in the consolidated balance sheets: |
|
|
|
|
Deferred tax assets, net |
| |
| |
Deferred tax liabilities |
| |
| |
20. Share-based compensation
The table below presents a summary of the Group’s share-based compensation for the years ended December 31, 2021, 2022 and 2023:
| For the Year Ended December 31 | |||||
| 2021 |
| 2022 |
| 2023 | |
RMB | RMB | RMB | ||||
Operations and support |
| |
| |
| |
Sales and marketing |
| |
| |
| |
Research and development |
| |
| |
| |
General and administrative |
| |
| |
| |
Total share-based compensation expenses | | | | |||
Investment income (loss), net* |
| |
| |
| — |
Total share-based compensation |
| |
| |
| |
* The Company granted share-based awards under the 2017 Plan and 2021 Plan (as defined below) to the employees of an equity investee with
| (a) | Share Incentive Plan |
In December 2017, the Company adopted the Equity Incentive Plan (the “2017 Plan”), approved by the Board of Directors, which was subsequently amended. Share options, restricted shares and restricted share units (“RSUs”) under 2017 Plan may be granted to employees, directors and consultants of the Group and other related entities stipulated in the 2017 Plan. As of December 31, 2023, the maximum aggregate number of ordinary shares which may be issued pursuant to the 2017 Plan was
F-57
20. Share-based compensation (Continued)
In June 2021, the Company adopted the 2021 Share Incentive Plan (the “2021 Plan”), approved by the Board of Directors under which share options, restricted shares and RSUs may be granted to its employees, directors and consultants of the Group and other related entities stipulated in the 2021 Plan. As of December 31, 2023, the maximum aggregate number of ordinary shares which may be issued pursuant to the 2021 Plan was
Share-based awards granted under the 2017 Plan and the 2021 Plan had a contractual term of
In April 2021, the Company approved granting
(b)Modification
For the year ended December 31, 2021,
(c)Share Options
A summary of activities of the share options for the years ended December 31, 2021 and 2022 and 2023 is presented as follows:
|
|
| Weighted |
|
| |||||
Weighted | Average | Weighted | ||||||||
Average | Remaining | Aggregate | Average | |||||||
Number of | Exercise | Contractual | Intrinsic | Grant Date | ||||||
Options | Price | Life | Value | Fair Value | ||||||
US$ | In Years | US$ | US$ | |||||||
Outstanding as of January 1, 2021 | | | ||||||||
Granted |
| |
|
|
|
| ||||
Modification |
| ( |
|
|
|
| ||||
Exercise of share options with shares issued to trusts | ( | | ||||||||
Exercise of share options | ( | | ||||||||
Forfeited/cancelled |
| ( |
|
|
|
| ||||
Outstanding as of December 31, 2021 |
| |
|
|
| |
| |||
Granted |
| |
|
|
|
| ||||
Exercise of share options |
| ( |
|
|
| |
| |||
Forfeited/cancelled |
| ( |
|
|
|
| ||||
Outstanding as of December 31, 2022 |
| |
|
|
| |
| |||
Granted |
| |
|
|
|
| ||||
Modification |
| ( |
|
|
| |||||
Exercise of share options |
| ( | | |||||||
Forfeited/cancelled |
| ( | ||||||||
Outstanding as of December 31, 2023 |
| | | |||||||
Exercisable as of December 31, 2023 | | | ||||||||
Vested and Expected to Vest as of December 31,2023 | | |
F-58
20. Share-based compensation (Continued)
The Group uses the binomial option pricing model to determine the fair value of the share-based awards. The estimated fair value of each option granted is estimated on the date of grant using the binomial option-pricing model with the following assumptions:
| For the Year Ended December 31 | |||||
2021 |
| 2022 |
| 2023 | ||
Fair value of ordinary shares (US$) |
|
|
| |||
Expected volatility |
|
| ||||
Risk‑free interest rate (per annum) |
| |||||
Expected dividend yield |
| |||||
Expected term (in years) |
|
| ||||
Risk-free interest rate is estimated based on the yield curve of US Sovereign Bond as of the option valuation date. The expected volatility at the grant date and each option valuation date is estimated based on annualized standard deviation of daily stock price return of comparable companies with a time horizon close to the expected expiry of the term of the options. The Group has never declared or paid any cash dividends on its capital stock, and the Group does not anticipate any dividend payments in the foreseeable future. Expected term is the contract life of the options.
(d) Restricted shares and RSUs
A summary of activities of restricted shares and RSUs for the years ended December 31, 2021, 2022 and 2023 is presented as follows:
|
|
| Weighted | |||
Weighted | Average | |||||
Average | Remaining | |||||
Number of | Grant Date | Contractual | ||||
Shares | Fair Value | Life | ||||
US$ | In Years | |||||
Unvested at January 1, 2021 |
| |
| |
| |
Granted |
| |
| |
|
|
Vested |
| ( |
| |
|
|
Exercise of share options with shares issued to trusts | | | ||||
Forfeited/cancelled |
| ( |
| |
|
|
Unvested at December 31, 2021 |
| |
| |
| |
Granted |
| |
| |
|
|
Vested |
| ( |
| |
|
|
Forfeited/cancelled |
| ( |
| |
| |
Unvested at December 31, 2022 |
| |
| |
| |
Granted |
| |
| |
|
|
Vested |
| ( | | |||
Forfeited/cancelled |
| ( | | |||
Unvested at December 31, 2023 |
| | | |||
Expected to vest at December 31, 2023 | | |
The share-based awards granted have 1) only service condition; 2) both service and performance conditions, where awards granted are only vested or exercisable upon the occurrence of an IPO or deemed liquidation events by the Group.
The Group recognized share-based compensation, net of estimated forfeitures, using the graded vesting attribution method over the vesting term of the awards for the service condition awards.
F-59
20. Share-based compensation (Continued)
The Group considered it is improbable that the IPO or deemed liquidation events would be satisfied until the event occurred. As a result, the share-based compensation expenses of RMB
As of December 31, 2023, there were RMB
As of December 31, 2023, there were RMB
(e) Voyager’s share-based awards
In the first quarter of 2021, Voyager Group Inc. (“Voyager”), a subsidiary of the Group, adopted 2020 Equity Incentive Plan (“Voyager Incentive Plan”) under which share options, restricted shares and RSUs may be granted to employees, directors and consultants of Voyager, its subsidiaries, the VIEs and VIEs’ subsidiaries and other related entities stipulated in the Voyager Incentive Plan. As of December 31, 2023, the maximum aggregate number of ordinary shares which could be issued pursuant to the Plan was
Share-based awards granted under the Voyager Incentive Plan have a contractual term of
21. Convertible redeemable non-controlling interests and convertible non-controlling interests
Financing transaction of Soda Technology Inc.
Soda Technology Inc. (“Soda”), the Group’s subsidiary, primarily engages in bike and e-bike sharing business through its subsidiaries and VIE. For the years ended December 31, 2020 and 2021, Soda issued Series A preferred shares and B preferred shares (collectively as the “Soda Preferred Shares”) to external investors, including an entity controlled by Softbank (Note 25) and the Group with an aggregate cash consideration of US$
Financing transaction of Voyager Group Inc.
Voyager, the Group’s subsidiary, primarily engages in the development and commercialization of autonomous vehicles through its subsidiaries and VIE. For the years ended December 31, 2020 and 2021, Voyager issued Series A preferred shares and Series B preferred shares (the “Voyager Preferred Shares”) to external investors, including an entity controlled by Softbank (Note 25) and the Group with an aggregate cash consideration of an aggregate amount of US$
F-60
21. Convertible redeemable non-controlling interests and convertible non-controlling interests (Continued)
Financing transaction of City Puzzle Holding Limited
City Puzzle Holdings Limited (“City Puzzle”), the Group’s subsidiary, primarily engages in providing intra-city freight services. For the year ended December 31, 2021, City Puzzle issued Series A and Series A+ preferred shares (collectively as the “City Puzzle Preferred Shares”) to external investors and the Group with an aggregate cash consideration of US$
The Group determined that the Preferred Shares issued from the financing transactions aforementioned should be classified as mezzanine equity since they are contingently redeemable upon certain events. The convertible redeemable non-controlling interests and convertible non-controlling interests consist of the following:
Convertible redeemable | Convertible non‑ | |||
non‑controlling interests | controlling interests | |||
| RMB |
| RMB | |
Balance as of January 1, 2021 | | | ||
Issuance of convertible redeemable non-controlling interests and convertible non-controlling interests, net of issuance costs | | | ||
Accretion of convertible redeemable non-controlling interests to redemption value | | — | ||
Balance as of December 31, 2021 | | | ||
Accretion of convertible redeemable non-controlling interests to redemption value | | — | ||
Repurchase of convertible redeemable non-controlling interests | ( |
| — | |
Balance as of December 31, 2022 | | | ||
Accretion of convertible redeemable non-controlling interests to redemption value | | — | ||
Balance as of December 31, 2023 | | |
For the year ended December 31 2022, the Group accounted for the difference between the repurchase price and the carrying value of the repurchased convertible redeemable non-controlling interests pursuant to ASC 810-10-45-21A through 45-24 and recorded the difference of RMB
22. Convertible preferred shares
Before the completion of the Company’s IPO, a series of convertible preferred shares issued by the Company were classified in the mezzanine equity of the consolidated balance sheets as they were considered as contingently redeemable upon a deemed liquidation event in accordance with ASC 480 10 S99 3A (f). In July 2021, upon the completion of the Company’s IPO, all the issued and outstanding preferred shares were automatically converted into ordinary shares based on pre-determined conversion prices.
The movement of convertible preferred shares for the years ended December 31, 2021, 2022 and 2023 is as follows:
| Total |
| ||
number of | Total | |||
shares | amount | |||
RMB | ||||
Balance as of January, 2021 |
| |
| |
Conversion of preferred shares to ordinary shares | ( | ( | ||
Balance as of December 31, 2021 | — | — | ||
Balance as of December 31, 2022 | — | — | ||
Balance as of December 31, 2023 |
| — |
| — |
F-61
23. Ordinary shares
As of December 31, 2023, the authorized share capital of the Company is US$
In July 2021, the Company completed its IPO and
In January 2022, the Company issued
In June 2022, the Company filed a Form 25 with the SEC, in order to delist its ADSs from the New York Stock Exchange (“NYSE”). As a result, the Group’s ADSs were delisted from the NYSE on June 13, 2022. The Group’s ADSs have been quoted on OTC Pink under the symbol “DIDIY” thereafter.
As of December 31, 2022,
On November 11, 2023, the Company’s board of directors authorized a share repurchase program under which the Company may repurchase up to US$
The Company repurchased approximately
During the year ended December 31, 2023,
F-62
24. Loss per share
Basic loss per share and diluted loss per share have been calculated in accordance with ASC 260 for the years ended December 31, 2021, 2022 and 2023 as follows:
For the Year Ended December 31 | ||||||
2021 | 2022 | 2023 | ||||
| RMB |
| RMB |
| RMB | |
Numerator: | ||||||
Net income (loss) attributable to DiDi Global Inc. | ( | ( | | |||
Accretion of convertible redeemable non-controlling interests to redemption value | ( | ( | ( | |||
Net loss attributable to ordinary shareholders of DiDi Global Inc. | ( | ( | ( | |||
Denominator: | ||||||
Weighted average number of Class A and Class B ordinary shares outstanding* | | | | |||
Net loss per share attributable to ordinary shareholders |
| |||||
— Basic | ( |
| ( |
| ( | |
— Diluted | ( |
| ( |
| ( | |
* | Vested restricted shares and RSUs and vested share options with minimal exercise price are considered outstanding in the computation of basic loss per share. |
For the years ended December 31, 2021, 2022 and 2023, the Company had ordinary equivalent shares, including preferred shares, share options, restricted shares and RSUs granted. As the Group incurred loss for the years ended December 31, 2021, 2022 and 2023, these ordinary equivalent shares were antidilutive and excluded from the calculation of diluted loss per share of the Company. The weighted average numbers of preferred shares using the if converted method excluded from the calculation of diluted loss per share of the Company were
25. Related party transactions
Parties are considered to be related if one party has the ability, directly or indirectly, to control the other party or exercise significant influence over the other party in making financial and operational decisions. Parties are also considered to be related if they are subject to common control. Related parties may be individuals or corporate entities.
Transactions with certain shareholders
The Group has commercial arrangements with
| ● | Transactions with Alibaba Group |
The Group has commercial arrangements with Alibaba Group primarily related to ride hailing and enterprise solutions services within the China Mobility segment. The ride hailing and enterprise solutions services provided to Alibaba Group are conducted on an arm’s length basis compared with similar unrelated parties. All the revenues generated from Alibaba Group accounted for less than
F-63
25. Related party transactions (Continued)
The Group also has commercial arrangement with Alibaba Group primarily related to cloud communication services and information technology platform services. The costs and expenses related to these services that were provided by Alibaba Group accounted for less than
| ● | Transactions with Tencent Group |
The Group has commercial arrangements with Tencent Group primarily related to ride hailing and enterprise solutions services, online advertising services as well as licensing services. The services provided to Tencent Group are conducted on an arm’s length basis compared with similar unrelated parties. All the revenues generated from Tencent Group accounted for less than
The Group also has commercial arrangements with Tencent Group primarily related to payment processing services, colocation services, cloud communication services as well as promotion services. The costs and expenses related to these services that were provided by Tencent Group accounted for less than
Amounts due from Alibaba Group and Tencent Group related to above were RMB
Amounts due to the Alibaba Group and Tencent Group related to the were RMB
In addition, the Group has made certain financing transactions together with Softbank. The agreements for Softbank’s investments in those financing transactions were disclosed in Note 21.
Transactions with Chengxin
Revenues generated from intra-city freight and ride hailing services provided to Chengxin were RMB
As described in Notes 4, Chengxin’s shareholders and board resolved to distribute all of its available assets to its shareholders, in accordance with the distribution sequences outlined in the Chengxin Agreements. As a shareholder of Chengxin, the Group received its share of Chengxin’s assets of RMB
Transactions with other investees
Other than the transactions disclosed above or elsewhere in the consolidated financial statements, the Group has commercial arrangements with certain of its investees to provide or receive technical support and other services. The amounts relating to these services provided or received represented less than
F-64
26. Commitments and contingencies
a Commitments
In the normal course of business, the Group has outstanding commitments on non-cancellable agreements which are expected to commence after December 31, 2023. These commitments contracted but not yet reflected in the consolidated financial statements as of December 31, 2023 are as follows:
Less than | Over | |||||||||
| Total |
| 1 Year |
| 1-3 Years |
| 3-5 Years |
| 5 Years | |
Operating lease commitments |
| |
| |
| |
| |
| |
Commitments for promotion and other operating expenses | | | | | — |
These operating leases will commence after December 31, 2023 with lease terms from
b. Litigation and other contingencies
From time to time, the Group is involved in claims and legal proceedings that arise in the ordinary course of business. The Group records a liability when it is both probable that a liability has been incurred and the amount of the loss can be reasonably estimated. The Group reviews the need for any such liability on a regular basis. Based on currently available information, the Group has not recorded any material liabilities in this regard as of December 31, 2023. However, litigation is subject to inherent uncertainties and the Group’s view of these matters may change in the future.
Starting in July 2021, the Company and certain of its officers and directors were named as defendants in several putative securities class actions filed in federal court and state court in the United States. These actions alleged, in sum and substance, that the registration statement and prospectus the Group prepared for its initial public offering contained material misstatements and omissions. Upon the issuance date of the consolidated financial statements for the year ended December 31, 2023, both the consolidated federal action and the state court action remain in their preliminary stages. The Group is currently unable to predict the timing, outcome or consequences of these actions, or estimate the possible loss or possible range of loss, if any, associated with the resolution of these lawsuits. The results from the lawsuits could have an adverse effect on the Group’s consolidated financial position, results of operations, or cash flows in the future.
After our initial public offering in the United States, the SEC contacted the Company and made inquiries in relation to the offering. The Company is cooperating with the investigation, subject to strict compliance with applicable PRC laws and regulations. The Group is currently unable to predict the timing, outcome or consequences of such an investigation.
F-65
27. Fair value measurement
Recurring
When available, the Group uses quoted market prices to determine the fair value of an asset or liability. If quoted market prices are not available, the Group will measure fair value using valuation techniques that use, when possible, current market - based or independently sourced market parameters, such as interest rates and currency rates. Following is a description of the valuation techniques that the Company uses to measure the fair value of assets that the Group reports in its consolidated balance sheets at fair value on a recurring basis.
The following table sets forth the financial instruments, measured at fair value, by level within the fair value hierarchy as of December 31, 2022 and 2023.
|
| Fair value measurement at reporting date using | ||||||
Quoted Prices | ||||||||
in Active | ||||||||
Markets for | Significant | |||||||
Identical | Significant Other | Unobservable | ||||||
December 31 | Assets | Observable Inputs | Inputs | |||||
Items | 2022 | (Level 1) | (Level 2) | (Level 3) | ||||
| RMB |
| RMB |
| RMB |
| RMB | |
Structured notes under fair value option | |
| — |
| |
| — | |
Listed equity securities | |
| |
| — |
| — | |
Other investments under fair value option | | — | | — | ||||
Total | |
| |
| |
| — | |
Fair value measurement at reporting date using | ||||||||
Quoted Prices | ||||||||
in Active | ||||||||
Markets for | Significant | |||||||
Identical | Significant Other | Unobservable | ||||||
December 31 | Assets | Observable Inputs | Inputs | |||||
Items | 2023 | (Level 1) | (Level 2) | (Level 3) | ||||
| RMB |
| RMB |
| RMB |
| RMB | |
Structured notes under fair value option | | — | | — | ||||
Listed equity securities | | | — | — | ||||
Investment in Kargobot’s shares | | — | — | | ||||
Other investments under fair value option | | — | | | ||||
Contingent consideration assets | | — | — | | ||||
Total | | | | | ||||
Treasury investments
As there are no quoted prices in active markets for the investment at the reporting date, the Group classifies the valuation techniques that use these inputs as Level 2 of fair value measurement to estimate the fair value of structured notes and certain investments under fair value option recorded in treasury investments with variable interest rates indexed to the performance of underlying assets.
Investment in Kargobot’s shares
The Group determines the fair value of its investment in Kargobot’s shares with assistance of a third-party appraiser. The Group applies significant judgments in estimating fair values of Kargobot including selection of valuation methods and significant assumptions used in valuation. The fair value of the investment in Kargobot’s shares upon the deconsolidation and upon modification of certain rights of the Group was determined by referencing the most recent financing transaction, aforementioned in Note 4, used as an input to an OPM. Other key inputs to the OPM were discounts for lack of marketability (DLOM) relating to Kargobot’s shares with and without a substantive redemption provision ranging from
F-66
27. Fair value measurement (Continued)
Other investments
The Group values its listed equity securities in active markets using quoted prices for the underlying securities, the Group classifies the valuation techniques that use these inputs as Level 1. The fair value of the Group’s investments in government bonds or convertible bonds is measured based on quoted market interest rates of similar instruments and other significant inputs derived from or corroborated by observable market data. The Group classifies the valuation techniques that use these inputs as Level 2 of fair value measurement.
Contingent consideration assets
As described in Note 5, the Group will receive certain contingent considerations in the form of XPeng’s Class A ordinary shares if certain milestones are achieved in the sale of certain smart auto business. The Group measured the contingent considerations at fair value. When applying the scenario-based model, key assumptions involved include the estimated outcomes of the milestone in the earn-out periods in each scenario and the estimated probability of each scenario.
Cash equivalent, restricted cash, time deposits, short-term receivables and payables
Cash equivalent, restricted cash, time deposits, accounts and notes receivable, prepayments, receivables and other current assets are financial assets with carrying values that approximate fair value due to their short-term nature. Accounts and notes payables, customer advances and deferred revenue, accrued expenses and other current liabilities are financial liabilities with carrying values that approximate fair value due to their short-term nature.
Non-recurring
The Group measures equity investments without readily determinable fair values at fair value on a nonrecurring basis when an impairment charge is to be recognized. As of December 31, 2022 and 2023, certain investments were measured using significant unobservable inputs (Level 3) and written down from their respective carrying values to fair values, considering the stage of development, the business plan, the financial condition, the sufficiency of funding and the operating performance of the investee companies, with impairment charges incurred and recorded in earnings. Refer to Note 9 - Investment securities and other investments and Note 10 - Equity method investments, net for the details of impairment charge, respectively.
The Group’s non-financial assets, such as intangible assets, goodwill and property and equipment, would be measured at fair value only if they were determined to be impaired. The Group reviews the long-lived assets and identifiable intangible assets other than goodwill for impairment whenever events or changes in circumstances indicate that the carrying amount of such assets may not be recoverable. Determination of recoverability is based on an estimate of undiscounted future cash flows resulting from the use of the asset and its eventual disposition (Level 3). Refer to Note 11 - Property and equipment, net and Note 13 - Intangible assets, net for the details of impairment charges, respectively.
In accordance with the Group policy to perform an impairment assessment of its goodwill on an annual basis as of the balance sheet date or when facts and circumstances warrant a review, the Group performed an impairment assessment for the goodwill of each reporting unit annually. The Group concluded that no write down was warranted for the years ended December 31, 2022 and 2023. The valuation methodology used to estimate the fair value of goodwill is discussed in Note 14 - Goodwill for further information.
F-67
28. Restricted net assets
PRC laws and regulations permit payments of dividends by the Group’s subsidiaries incorporated in the PRC only out of their retained earnings, if any, as determined in accordance with PRC accounting standards and regulations. In addition, the Group’s subsidiaries incorporated in the PRC are required to annually appropriate
The Group performed a test on the restricted net assets of its subsidiaries and VIEs in accordance with Securities and Exchange Commission Regulation S-X Rule 4-08 (e) (3), “General Notes to Financial Statements” and concluded that the restricted net assets do not exceed
F-68
Exhibit 8.1
Principal Subsidiaries of the Registrant, VIEs, and Subsidiaries of the VIEs
Subsidiaries | Place of Incorporation |
Soda Technology Inc. | Cayman Islands |
Voyager Group Inc. | Cayman Islands |
City Puzzle Holdings Limited | Cayman Islands |
Marvelous Yarra Limited | British Virgin Islands |
Cheering Venture Global Limited | British Virgin Islands |
Holly Universal Limited | British Virgin Islands |
City Puzzle (HK) Limited | Hong Kong |
DiDi (HK) Science and Technology Limited | Hong Kong |
Xiaoju Science and Technology (Hong Kong) Limited | Hong Kong |
Voyager (HK) Co., Limited | Hong Kong |
Holly Universal (HK) Limited | Hong Kong |
Beijing DiDi Infinity Technology and Development Co., Ltd. | PRC |
Hangzhou Qingqi Science and Technology Co., Ltd. | PRC |
Chongqing West Coast Microfinance Co., Ltd. | PRC |
Beijing Freight Infinity Technology and Development Co., Ltd. | PRC |
Guangzhou Qian Technology Co., Ltd. | PRC |
Beijing Chesheng Technology Co., Ltd. | PRC |
Guangzhou Woya Technology Co., Ltd. | PRC |
Beijing Voyager Technology Co., Ltd. | PRC |
99 Tecnologia Ltda | Brazil |
99Pay Instituição de Pagamento S.A. | Brazil |
Luibimex, S.A. De C.V. | Mexico |
Didi Mobility México, S.A. De C.V. | Mexico |
DiDi Pay, S.A. De C.V. | Mexico |
Regigold, S.A. de C.V. | Mexico |
Didi Mobility Information Technology Pte. Ltd. | Singapore |
The VIEs: | Place of Incorporation |
Beijing Xiaoju Science and Technology Co., Ltd. | PRC |
Hangzhou Xiaomuji Software Technology Co., Ltd. | PRC |
Shanghai DiDi Woya Technology Co., Ltd. | PRC |
Subsidiaries of the VIEs: | Place of Incorporation |
DiDi Chuxing (Beijing) Network Platform Technology Co., Ltd. | PRC |
DiDi Chuxing Science and Technology Co., Ltd. | PRC |
Beijing DiDi Chuxing Technology Co., Ltd. | PRC |
Chongqing DiDi Chuxing Technology Co., Ltd. | PRC |
Guangxi DiDi Chuxing Technology Co., Ltd. | PRC |
Hunan DiDi Chuxing Technology Co., Ltd. | PRC |
Shanghai DiDi Changxing Technology Co., Ltd. | PRC |
Henan DiDi Chuxing Technology Co., Ltd. | PRC |
Chengdu DiDi Youxing Technology Co., Ltd. | PRC |
Hangzhou DiDi Chuxing Technology Co., Ltd. | PRC |
Xiamen DiDi Chuxing Technology Co., Ltd. | PRC |
Nanjing DiDi Chuxing Technology Co., Ltd. | PRC |
Shaanxi DiDi Chuxing Technology Co., Ltd. | PRC |
Guangzhou DiDi Chuxing Technology Co., Ltd. | PRC |
Fuzhou DiDi ChangxingTechnology Co., Ltd. | PRC |
Dirun (Tianjin) Technology Co., Ltd | PRC |
Beijing Fangxiang Infinity Technology Co., Ltd. | PRC |
Exhibit 11.1
DIDI GLOBAL INC.
CODE OF BUSINESS CONDUCT AND ETHICS
I.PURPOSE
This Code of Business Conduct and Ethics (the “Code”) contains general guidelines for conducting the business of DiDi Global Inc., a Cayman Islands company, and its subsidiaries and affiliates (collectively, the “Company”) consistent with the highest standards of business ethics, and is intended to qualify as a “code of ethics” within the meaning of Section 406 of the Sarbanes-Oxley Act of 2002 and the rules promulgated thereunder. To the extent this Code requires a higher standard than required by commercial practice or applicable laws, rules or regulations, the Company adheres to these higher standards.
This Code is designed to deter wrongdoing and to promote:
| ● | honest and ethical conduct, including the ethical handling of actual or apparent conflicts of interest between personal and professional relationships; |
| ● | full, fair, accurate, timely and understandable disclosure in reports and documents that the Company files with, or submits to, the U.S. Securities and Exchange Commission (the “SEC”) and in other public communications made by the Company; |
| ● | compliance with applicable laws, rules and regulations; |
| ● | prompt internal reporting of violations of the Code; and |
| ● | accountability for adherence to the Code. |
II.APPLICABILITY
This Code applies to all directors, officers and employees of the Company, whether they work for the Company on a full-time, part-time, consultative or temporary basis (each, an “employee” and collectively, the “employees”). Certain provisions of the Code apply to third parties who assist with the Company’s business.
A compliance officer (the “Compliance Officer”) has been appointed by the Board of Directors of the Company (the “Board”). If you have any questions regarding the Code or would like to report any violation of the Code, please contact the Compliance Officer using the internal web-based reporting system or by email.
This Code has been adopted by the Board and will become effective (the “Effective Time”) upon the effectiveness of the Company’s registration statement on Form F-1 filed by the Company with the SEC relating to the Company’s initial public offering.
III.CONFLICTS OF INTEREST
Identifying Conflicts of Interest
A conflict of interest occurs when an employee’s private interest interferes, or appears to interfere, in any way with the interests of the Company as a whole. An employee should actively avoid any private interest that may impact such employee’s ability to act in the interests of the Company or that may make it difficult to perform the employee’s work objectively and effectively. In general, the following should be considered conflicts of interest and are prohibited, unless pre-approved by the Compliance Officer or as a result of any transactions pre-approved by the Board:
| ● | Competing Business. No employee may be employed by a business that competes with the Company or deprives it of any business in any long-term, short-term, or project-based capacity, including any consultative or advisory role. No employee may engage in, or assist others (including family members) in engaging in, any business activities that compete or would compete with the Company or deprive it of any business. An employee should notify the Company promptly if he/she knows that any of his/her family members are employed by or engaged in a competing business. |
| ● | Business Partners. No employee may be employed by a business partner of the Company, such as a customer or supplier, in any long-term, short-term, or project-based capacity, including any consultative or advisory role. |
| ● | Corporate Opportunity. No employee may use corporate property, information or his/her position with the Company to secure a business opportunity that would otherwise be available to the Company. If an employee discovers a business opportunity that is in the Company’s line of business through the use of the Company’s property, information or position, the employee must first present the business opportunity to the Company before pursuing the opportunity in his/her individual capacity. |
| ● | Financial Interests. |
(i) | No employee may have any financial interest (ownership or otherwise), either directly or indirectly through a spouse or other family member, in any other business or entity if such interest adversely affects the employee’s performance of duties or responsibilities to the Company, or requires the employee to devote time to it during such employee’s working hours at the Company; |
(ii) | No employee may hold any ownership interest in a privately held company that is in competition with the Company or that is a business partner of the Company; |
(iii) | An employee may only hold up to 1% ownership interest in a publicly traded company that is in competition with the Company or that is a business partner of the Company; provided that if the employee’s ownership interest in such publicly traded company increases to more than 1%, the employee must immediately report such ownership to the Compliance Officer; |
(iv) | No employee may hold any ownership interest in a company that has a business relationship with the Company if such employee’s duties at the Company include managing or supervising the Company’s business relations with that company; and |
(v) | Notwithstanding the other provisions of this Code, |
(a) a director or any family member of such director or an employee or any family member of such employee may continue to hold his/her investment or other financial interest in a business or entity in which the Company has invested or otherwise become interested (an “Interested Business”) that was made or obtained either (x) before the Company invested in or otherwise became interested in such business or entity; or (y) before the director or employee joined the Company (for the avoidance of doubt, regardless of whether the Company had or had not already invested in or otherwise become interested in such business or entity at the time the director or employee joined the Company);
(b) an interested director or employee must refrain from participating in any discussion at the Company relating to an Interested Business and may not be involved in any proposed transaction between the Company and an Interested Business; and
(c) before any director or any family member of such director or an employee or any family member of such employee (1) invests, or otherwise acquires any equity or other financial interest, in a business or entity that is in competition with the Company or is a business partner of the Company; or (2) enters into any transaction with a business or entity that is in competition with the Company or is a business partner of the Company, the related director or employee must obtain prior approval from the Compliance Officer.
| ● | Loans or Other Financial Transactions. No employee may obtain loans or guarantees of personal obligations from, or enter into any other personal financial or business transactions (such as rental, sale, purchase, consultation or agency agreements) with, any company that is a business partner or competitor of the Company. This guideline does not prohibit arms-length transactions with recognized banks or other financial institutions or ordinary course consumer transactions. |
| ● | Service on Boards and Committees. No employee may serve on a board of directors or trustees or on a committee of any entity (whether profit or not-for-profit) whose interests could reasonably be expected to conflict with those of the Company. Employees must obtain prior approval from the Compliance Officer before accepting any such board or committee position. The Company may revisit its approval of any such position at any time to determine whether an employee’s service in such position is still appropriate. |
The above is in no way a complete list of situations where conflicts of interest may arise. The following questions might serve as a useful guide in assessing a potential conflict of interest situation not specifically addressed above:
| ● | Is the action to be taken legal? |
| ● | Is it honest and fair? |
| ● | Is it in the best interests of the Company? |
Disclosure of Conflicts of Interest
The Company requires that employees fully disclose any situations that could reasonably be expected to give rise to a conflict of interest. If an employee suspects that he/she has a conflict of interest, or a situation that others could reasonably perceive as a conflict of interest, the employee must report it immediately to the Compliance Officer. Conflicts of interest may only be waived by the Board, an appropriate committee of the Board, or the Compliance Officer under delegated authority from the Board, and will be promptly disclosed to the public to the extent required by law and the rules of any stock exchange where the Company’s securities are listed.
Family Members and Work
The actions of family members outside the workplace may also give rise to conflicts of interest because they may influence an employee’s objectivity in making decisions on behalf of the Company. If a member of an employee’s family is interested in doing business with the Company, the criteria as to whether to enter into or continue the business relationship and the terms and conditions of the relationship must be no less favorable to the Company compared with those that would apply to an unrelated party seeking to do business with the Company under similar circumstances. Employees must avoid any involvement in managing or supervising the Company’s negotiations or business relations with any company in which a member of such employee’s family is interested.
Employees should report any situation involving family members that could reasonably be expected to give rise to a conflict of interest to the Compliance Officer. For purposes of this Code, “family members” or “members of employee’s family” include an employee’s spouse, parents, children and siblings, whether by blood, marriage or adoption or anyone residing in such employee’s home.
IV.GIFTS AND ENTERTAINMENT
The giving and receiving of appropriate gifts may be considered common business practice. Appropriate business gifts and entertainment are welcome courtesies designed to build relationships and understanding among business partners. However, gifts and entertainment should never compromise, or appear to compromise, an employee’s ability to make objective and fair business decisions.
It is the responsibility of employees to use good judgment in this area. As a general rule, employees may give or receive gifts or entertainment to or from customers or suppliers only if the gift or entertainment is in compliance with applicable laws, regulations and policies, insignificant in amount and not given in consideration or expectation of any action by the recipient. Employees should never ask for gifts or other benefits from customers, suppliers or other business partners. If an employee is offered a gift that cannot be politely declined, the Company requires employees to submit any gifts received to the Company. All gifts and entertainment expenses made on behalf of the Company must be properly accounted for on expense reports.
An employee should contact the Compliance Officer if he/she has any questions regarding any gifts or entertainment expenses. Bribes and kickbacks are criminal acts, strictly prohibited by law. An employee may not offer, give, solicit or receive any form of bribe or kickback anywhere in the world.
V.ANTI-BRIBERY AND FCPA COMPLIANCE
The U.S. Foreign Corrupt Practices Act (“FCPA”) prohibits giving anything of value, directly or indirectly, to officials of foreign governments or foreign political candidates in order to obtain or retain business. A violation of FCPA does not only violate the Company’s policy but also constitute a civil or criminal offense under the FCPA which the Company is subject to after the Effective Time. No employee may give or authorize directly or indirectly any illegal payments to government officials of any country. While the FCPA does, in certain limited circumstances, allow nominal “facilitating payments” to be made, any such payment must be discussed with and approved by an employee’s supervisor in advance before it can be made.
No employee may give or authorize, directly or indirectly, any improper payments to any other person or entity to secure any improper advantage for the Company, nor may any employee solicit any improper payment from any other person or entity in exchange for any improper advantage.
VI.PROTECTION AND USE OF COMPANY ASSETS
Employees should protect the Company’s assets and ensure their efficient use for legitimate business purposes only. Theft, carelessness and waste have a direct impact on the Company’s profitability and are strictly prohibited. Any use of the funds or assets of the Company, whether for personal gain or not, for any unlawful or improper purpose is strictly prohibited.
To ensure the protection and proper use of the Company’s assets, each employee should:
| ● | exercise reasonable care to prevent theft, damage or misuse of the Company’s assets; |
| ● | promptly report any actual or suspected theft, damage or misuse of the Company’s assets; |
| ● | safeguard all electronic programs, data, communications and written materials from unauthorized access; and |
| ● | use the Company’s assets only for legitimate business purposes. |
Except as approved in advance by the Chief Executive Officer or Chief Financial Officer of the Company, the Company prohibits political contributions (directly or through trade associations) by any employee on behalf of the Company. Prohibited political contributions include:
| ● | any contributions of the Company’s funds or other assets for political purposes; |
| ● | encouraging individual employees to make any such contribution; and |
| ● | reimbursing an employee for any political contribution. |
VII.INTELLECTUAL PROPERTY AND CONFIDENTIALITY
Employees should abide by the Company’s rules and policies in protecting the intellectual property and confidential information, including the following:
| ● | All inventions, creative works, computer software, and technical or trade secrets developed by an employee in the course of performing the employee’s duties or primarily through the use of the Company’s assets or resources while working at the Company will be the property of the Company. |
| ● | Employees should maintain the confidentiality of information entrusted to them by the Company or entities with which the Company has business relations, except when disclosure is authorized or legally mandated. Confidential information includes all non-public information that might be of use to competitors, or harmful to the company or its business associates, if disclosed. |
| ● | The Company maintains a strict confidentiality policy. During an employee’s term of employment with the Company, the employee must comply with any and all written or unwritten rules and policies concerning confidentiality and must fulfill the duties and responsibilities concerning confidentiality applicable to the employee. |
| ● | In addition to fulfilling the responsibilities associated with his/her position in the Company, an employee may not, without obtaining prior approval from the Company, disclose, announce or publish trade secrets or other confidential business information of the Company, nor may an employee use such confidential information outside the course of his/her duties to the Company. |
| ● | Even outside the work environment, an employee must maintain vigilance and refrain from disclosing important information regarding the Company or its business, business associates or employees. |
| ● | An employee’s duty of confidentiality with respect to the confidential information of the Company survives the termination of such employee’s employment with the Company for any reason until such time as the Company discloses such information |
publicly or the information otherwise becomes available in the public sphere through no fault of the employee.
| ● | Upon termination of employment, or at such time as the Company requests, an employee must return to the Company all of its property without exception, including all forms of medium containing confidential information, and may not retain duplicate materials. |
VIII.ACCURACY OF FINANCIAL REPORTS AND OTHER PUBLIC COMMUNICATIONS
Upon the Effective Time, the Company will be required to report its financial results and other material information about its business to the public and the SEC. It is the Company’s policy to promptly disclose accurate and complete information regarding its business, financial condition and results of operations. Employees must strictly comply with all applicable standards, laws, regulations and policies for accounting and financial reporting of transactions, estimates and forecasts. Inaccurate, incomplete or untimely reporting will not be tolerated and can severely damage the Company and result in legal liability.
Employees should be on guard for, and promptly report, any possibility of inaccurate or incomplete financial reporting. Particular attention should be paid to:
| ● | financial results that seem inconsistent with the performance of the underlying business; |
| ● | transactions that do not seem to have an obvious business purpose; and |
| ● | requests to circumvent ordinary review and approval procedures. |
The Company’s senior financial officers and other employees working in the finance department have a special responsibility to ensure that all of the Company’s financial disclosures are full, fair, accurate, timely and understandable. Any practice or situation that might undermine this objective should be reported to the Compliance Officer.
Employees are prohibited from directly or indirectly taking any action to coerce, manipulate, mislead or fraudulently influence the Company’s independent auditors for the purpose of rendering the financial statements of the Company materially misleading. Prohibited actions include but are not limited to:
| ● | issuing or reissuing a report on the Company’s financial statements that is not warranted in the circumstances (due to material violations of U.S. GAAP, generally accepted auditing standards or other professional or regulatory standards); |
| ● | not performing audit, review or other procedures required by generally accepted auditing standards or other professional standards; |
| ● | not withdrawing an issued report when withdrawal is warranted under the circumstances; or |
| ● | not communicating matters required to be communicated to the Company’s Audit Committee. |
IX.COMPANY RECORDS
Accurate and reliable records are crucial to the Company’s business and form the basis of its earnings statements, financial reports and other disclosures to the public. The Company’s records are a source of essential data that guides business decision-making and strategic planning. Company records include, but are not limited to, booking information, payroll, timecards, travel and expense reports, e-mails, accounting and financial data, measurement and performance records, electronic data files and all other records maintained in the ordinary course of business.
All Company records must be complete, accurate and reliable in all material respects. There is never an acceptable reason to make false or misleading entries. Undisclosed or unrecorded funds, payments or receipts are strictly prohibited. An employee is responsible for understanding and complying with the Company’s recordkeeping policy. An employee should contact the Compliance Officer if he/she has any questions regarding the recordkeeping policy.
X.COMPLIANCE WITH LAWS AND REGULATIONS
Each employee has an obligation to comply with the laws of the cities, provinces, regions and countries in which the Company operates. This includes, without limitation, laws covering commercial bribery and kickbacks, patent, copyrights, trademarks and trade secrets, information privacy, insider trading, offering or receiving gratuities, employment harassment, environmental protection, occupational health and safety, false or misleading financial information, misuse of corporate assets and foreign currency exchange activities. Employees are expected to understand and comply with all laws, rules and regulations that apply to their positions at the Company. If any doubt exists about whether a course of action is lawful, the employee should seek advice immediately from the Compliance Officer.
XI.DISCRIMINATION AND HARASSMENT
The Company is firmly committed to providing equal opportunity in all aspects of employment and will not tolerate any illegal discrimination or harassment based on race, ethnicity, religion, gender, age, national origin or any other protected class. Any form of sexual harassment is also strictly forbidden. For further information, employees should consult the Compliance Officer.
XII.FAIR DEALING
Each employee should endeavor to deal fairly with the Company’s customers, suppliers, competitors and employees. No employee should take unfair advantage of anyone through manipulation, concealment, abuse of privileged information, misrepresentation of material facts, or any other unfair-dealing practice.
XIII.HEALTH AND SAFETY
The Company strives to provide employees with a safe and healthy work environment. Each employee has responsibility for maintaining a safe and healthy workplace for other employees by following environmental, safety and health rules and practices and reporting accidents, injuries and unsafe equipment, practices or conditions. Violence or threats of violence are not permitted.
Each employee is expected to perform his/her duty to the Company in a safe manner, not under the influence of alcohol, illegal drugs or other controlled substances. The use of illegal drugs or other controlled substances in the workplace is prohibited.
XIV.VIOLATIONS OF THE CODE
All employees have a duty to report any known or suspected violation of this Code, including any violation of laws, rules, regulations or policies that apply to the Company. Reporting a known or suspected violation of this Code by others will not be considered an act of disloyalty, but an action to safeguard the reputation and integrity of the Company and its employees.
If an employee knows of or suspects a violation of this Code, it is such employee’s responsibility to immediately report the violation to the Compliance Officer, who will work with the employee to investigate his/her concern. All questions and reports of known or suspected violations of this Code will be treated with sensitivity and discretion. The Compliance Officer and the Company will protect the employee’s confidentiality to the extent possible, consistent with the law and the Company’s need to investigate the employee’s concern.
It is the Company’s policy that any employee who violates this Code will be subject to appropriate discipline, including termination of employment, based upon the facts and circumstances of each particular situation. An employee’s conduct, if it does not comply with the law or with this Code, can result in serious consequences for both the employee and the Company.
The Company strictly prohibits retaliation against an employee who, in good faith, seeks help or reports known or suspected violations. An employee inflicting reprisal or retaliation against another employee for reporting a known or suspected violation will be subject to disciplinary action, including termination of employment.
XV.WAIVERS OF THE CODE
Waivers of this Code will be granted on a case-by-case basis and only in extraordinary circumstances. Waivers of this Code may be made only by the Board, the appropriate committee of the Board, or the Compliance Officer under delegated authority from the Board, and may be promptly disclosed to the public if so required by applicable laws and regulations and the rules of any stock exchange where the Company’s securities are listed.
XVI.CONCLUSION
This Code contains general guidelines for conducting the business of the Company consistent with the highest standards of business ethics. If employees have any questions about these guidelines, they should contact the Compliance Officer. The Company expects all employees to adhere to these standards. Each employee is separately responsible for his/her actions. Conduct that violates the law or this Code cannot be justified by claiming that it was ordered by a supervisor or someone in higher management positions. If an employee engages in conduct prohibited by the law or this Code, such employee will be deemed to have acted outside the scope of his/her employment. Such conduct will subject the employee to disciplinary action, including termination of employment.
* * * * * * * * * * * * *
Exhibit 12.1
Certification by the Principal Executive Officer
Pursuant to Section 302 of the Sarbanes-Oxley Act of 2002
I, Will Wei Cheng, certify that:
1. | I have reviewed this annual report on Form 20-F of DiDi Global Inc. (the “Company”); |
2. | Based on my knowledge, this report does not contain any untrue statement of a material fact or omit to state a material fact necessary to make the statements made, in light of the circumstances under which such statements were made, not misleading with respect to the period covered by this report; |
3. | Based on my knowledge, the financial statements, and other financial information included in this report, fairly present in all material respects the financial condition, results of operations and cash flows of the Company as of, and for, the periods presented in this report; |
4. | The Company’s other certifying officer and I are responsible for establishing and maintaining disclosure controls and procedures (as defined in Exchange Act Rules 13a-15(e) and 15d-15(e)) and internal control over financial reporting (as defined in Exchange Act Rules 13a-15(f) and 15d-15(f)) for the Company and have: |
(a) | Designed such disclosure controls and procedures, or caused such disclosure controls and procedures to be designed under our supervision, to ensure that material information relating to the Company, including its consolidated subsidiaries, is made known to us by others within those entities, particularly during the period in which this report is being prepared; |
(b) | Designed such internal control over financial reporting, or caused such internal control over financial reporting to be designed under our supervision, to provide reasonable assurance regarding the reliability of financial reporting and the preparation of financial statements for external purposes in accordance with generally accepted accounting principles; |
(c) | Evaluated the effectiveness of the Company’s disclosure controls and procedures and presented in this report our conclusions about the effectiveness of the disclosure controls and procedures, as of the end of the period covered by this report based on such evaluation; and |
(d) | Disclosed in this report any change in the Company’s internal control over financial reporting that occurred during the period covered by the annual report that has materially affected, or is reasonably likely to materially affect, the Company’s internal control over financial reporting; and |
5. | The Company’s other certifying officer and I have disclosed, based on our most recent evaluation of internal control over financial reporting, to the Company’s auditors and the audit committee of the Company’s board of directors (or persons performing the equivalent functions): |
(a) | All significant deficiencies and material weaknesses in the design or operation of internal control over financial reporting which are reasonably likely to adversely affect the Company’s ability to record, process, summarize and report financial information; and |
(b) | Any fraud, whether or not material, that involves management or other employees who have a significant role in the Company’s internal control over financial reporting. |
Date: | April 15, 2024 | |
| | |
By: | /s/ Will Wei Cheng | |
Name: | Will Wei Cheng | |
Title: | Chief Executive Officer |
Exhibit 12.2
Certification by the Principal Financial Officer
Pursuant to Section 302 of the Sarbanes-Oxley Act of 2002
I, Alan Yue Zhuo, certify that:
1. | I have reviewed this annual report on Form 20-F of DiDi Global Inc. (the “Company”); |
2. | Based on my knowledge, this report does not contain any untrue statement of a material fact or omit to state a material fact necessary to make the statements made, in light of the circumstances under which such statements were made, not misleading with respect to the period covered by this report; |
3. | Based on my knowledge, the financial statements, and other financial information included in this report, fairly present in all material respects the financial condition, results of operations and cash flows of the Company as of, and for, the periods presented in this report; |
4. | The Company’s other certifying officer and I are responsible for establishing and maintaining disclosure controls and procedures (as defined in Exchange Act Rules 13a-15(e) and 15d-15(e)) and internal control over financial reporting (as defined in Exchange Act Rules 13a-15(f) and 15d-15(f)) for the Company and have: |
(a) | Designed such disclosure controls and procedures, or caused such disclosure controls and procedures to be designed under our supervision, to ensure that material information relating to the Company, including its consolidated subsidiaries, is made known to us by others within those entities, particularly during the period in which this report is being prepared; |
(b) | Designed such internal control over financial reporting, or caused such internal control over financial reporting to be designed under our supervision, to provide reasonable assurance regarding the reliability of financial reporting and the preparation of financial statements for external purposes in accordance with generally accepted accounting principles; |
(c) | Evaluated the effectiveness of the Company’s disclosure controls and procedures and presented in this report our conclusions about the effectiveness of the disclosure controls and procedures, as of the end of the period covered by this report based on such evaluation; and |
(d) | Disclosed in this report any change in the Company’s internal control over financial reporting that occurred during the period covered by the annual report that has materially affected, or is reasonably likely to materially affect, the Company’s internal control over financial reporting; and |
5. | The Company’s other certifying officer and I have disclosed, based on our most recent evaluation of internal control over financial reporting, to the Company’s auditors and the audit committee of the Company’s board of directors (or persons performing the equivalent functions): |
(a) | All significant deficiencies and material weaknesses in the design or operation of internal control over financial reporting which are reasonably likely to adversely affect the Company’s ability to record, process, summarize and report financial information; and |
(b) | Any fraud, whether or not material, that involves management or other employees who have a significant role in the Company’s internal control over financial reporting. |
Date: | April 15, 2024 | |
By: | /s/ Alan Yue Zhuo | |
Name: | Alan Yue Zhuo | |
Title: | Chief Financial Officer |
Exhibit 13.1
Certification by the Principal Executive Officer
Pursuant to Section 906 of the Sarbanes-Oxley Act of 2002
In connection with the Annual Report of DiDi Global Inc. (the “Company”) on Form 20-F for the fiscal year ended December 31, 2023 as filed with the Securities and Exchange Commission on the date hereof (the “Report”), I, Will Wei Cheng, Chief Executive Officer of the Company, certify, pursuant to 18 U.S.C. Section 1350, as adopted pursuant to Section 906 of the Sarbanes-Oxley Act of 2002, that to my knowledge:
(1) | The Report fully complies with the requirements of Section 13(a) or 15(d) of the Securities Exchange Act of 1934, as amended; and |
(2) | The information contained in the Report fairly presents, in all material respects, the financial condition and results of operations of the Company. |
Date: | April 15, 2024 | |
By: | /s/ Will Wei Cheng | |
Name: | Will Wei Cheng | |
Title: | Chief Executive Officer |
Exhibit 13.2
Certification by the Principal Financial Officer
Pursuant to Section 906 of the Sarbanes-Oxley Act of 2002
In connection with the Annual Report of DiDi Global Inc. (the “Company”) on Form 20-F for the fiscal year ended December 31, 2023 as filed with the Securities and Exchange Commission on the date hereof (the “Report”), I, Alan Yue Zhuo, Chief Financial Officer of the Company, certify, pursuant to 18 U.S.C. Section 1350, as adopted pursuant to Section 906 of the Sarbanes-Oxley Act of 2002, that to my knowledge:
(1) | The Report fully complies with the requirements of Section 13(a) or 15(d) of the Securities Exchange Act of 1934, as amended; and |
(2) | The information contained in the Report fairly presents, in all material respects, the financial condition and results of operations of the Company. |
Date: | April 15, 2024 | |
By: | /s/ Alan Yue Zhuo | |
Name: | Alan Yue Zhuo | |
Title: | Chief Financial Officer |
Exhibit 15.1
CONSENT OF INDEPENDENT REGISTERED PUBLIC ACCOUNTING FIRM
We hereby consent to the incorporation by reference in the Registration Statement on Form S-8 (File No. 333-262249) of DiDi Global Inc. of our report dated April 15, 2024 relating to the financial statements and the effectiveness of internal control over financial reporting of DiDi Global Inc., which appears in this Form 20-F.
/s/ PricewaterhouseCoopers Zhong Tian LLP | |
PricewaterhouseCoopers Zhong Tian LLP | |
| |
Beijing, the People’s Republic of China | |
April 15, 2024 | |
Exhibit 15.2
Letterhead of Fangda Partners
April 15, 2024
Dear Sirs,
We consent to the references to our firm and the summaries of our opinions under “Item 3. Key Information—D. Risk Factors—Risks Relating to Our Corporate Structure—If the PRC government finds that the agreements that establish the structure for operating some of our operations in China do not comply with PRC regulations governing the relevant industries, or if these regulations or the interpretation of existing regulations change in the future, we could be subject to severe penalties or need to relinquish our interests in those operations.” and “Item 4. Information on the Company—C. Organizational Structure—Contractual Arrangements with the Variable Interest Entities” in DiDi Global Inc.’s Annual Report on Form 20-F for the year ended December 31, 2023 (the “Annual Report”), which is filed with the Securities and Exchange Commission (the “SEC”) on the date hereof, and further consent to the incorporation by reference of the summaries of our opinions under these headings into the Registration Statement on Form S-8 (No. 333-262249) of DiDi Global Inc. We also consent to the filing with the SEC of this consent letter as an exhibit to the Annual Report.
In giving such consent, we do not thereby admit that we come within the category of persons whose consent is required under Section 7 of the Securities Act of 1933, or under the Securities Exchange Act of 1934, in each case, as amended, or the regulations promulgated thereunder.
Yours faithfully,
/s/ Fangda Partners | |
| |
Fangda Partners | |
Exhibit 15.3
DiDi Global Inc.
DiDi Xinchenghai
Building 1, Yard 6, North Ring Road, Tangjialing
Haidian District, Beijing
People’s Republic of China
15 April 2024
Dear Sirs
DiDi Global Inc.
We have acted as legal advisers as to the laws of the Cayman Islands to DiDi Global Inc., an exempted company incorporated in the Cayman Islands with limited liability (the “Company”), in connection with the filing by the Company with the United States Securities and Exchange Commission (the “SEC”) of an annual report on Form 20-F for the year ended 31 December 2023 (the “Annual Report”).
We hereby consent to the reference to our firm under the heading “Item 10.E. Additional Information—Taxation—Cayman Islands Taxation” in the Annual Report.
We consent to the filing with the SEC of this consent letter as an exhibit to the Annual Report. In giving such consent, we do not thereby admit that we come within the category of persons whose consent is required under Section 7 of the Securities Act of 1933, or under the Securities Exchange Act of 1934, in each case, as amended, or the regulations promulgated thereunder.
Yours faithfully
/s/ Maples and Calder (Hong Kong) LLP | |
Maples and Calder (Hong Kong) LLP | |